【Linux】进程概念(二)
1.环境变量
1.1. 基本概念
- 环境变量(environment variables)一般是指在操作系统中用来指定操作系统运行环境的一些参数
- 能链接成功生成可执行程序,原因就是有相关环境变量帮助编译器进行查找
- 环境变量通常具有某些特殊用途,还有在系统当中通常具有全局特性
1.1.1 命令行参数
指令选项实现原理
![]()

1.1.2 如何理解环境变量
- 系统中存在环境变量,来帮助系统找到目标二进制文件
- 系统中默认搜索路径:环境变量:PATH

- 所以bash通过PATH来找到环境变量!
- 指令env:查看环境变量
- bash会形成两张表(命令行参数表+环境变量表)

1.2. 常见环境变量
- PATH:指定命令的搜索路径
- HOME:指定用户的主工作目录(即用户登陆到Linux系统中时,默认的目录)

- SHELL:当前Shell,它的值通常是/bin/bash
1.3. 和环境变量相关命令
- echo $XXX:显示某个环境变量值(这里$ 是 “调取变量值的工具”,echo $PATH)
- export:设置一个新的环境变量
- env:显示所有环境变量
- unset:清除环境变量
- set:显示本地定义的shell变量和环境变量
1.4. 环境变量的组织方式

每个程序都会收到一张环境表,环境表是一个字符指针数组,每个指针指向一个以’\0’结尾的环境 字符串
1.5. 相关代码获取环境变量
1) 命令行第三个参数

2) 通过第三方变量environ获取

3) 系统调用获得环境变量:getenv函数
#include <stdio.h>
#include <stdlib.h>
int main()
{printf("%s\n", getenv("PATH"));return 0;
}1.6. 环境变量通常具有全局属性
环境变量通常具有全局属性,可以被子进程继承下去

2. 程序地址空间
2.1 程序地址空间回顾

观察以下现象
第一段代码:
#include <stdio.h>
#include <unistd.h>
#include <stdlib.h>
int g_val = 0;
int main()
{pid_t id = fork();if(id < 0){perror("fork");return 0;}else if(id == 0){ //childprintf("child[%d]: %d : %p\n", getpid(), g_val, &g_val);}else{ //parentprintf("parent[%d]: %d : %p\n", getpid(), g_val, &g_val);}sleep(1);return 0;
}
//输出:
parent[2995]: 0 : 0x80497d8
child[2996]: 0 : 0x80497d8
因为子进程按照父进程为模版,子进程并没有对变量进行进行任何修改,所以父子地址一样
第二段代码:
#include <stdio.h>
#include <unistd.h>
#include <stdlib.h>
int g_val = 0;
int main()
{pid_t id = fork();if(id < 0){perror("fork");return 0;}else if(id == 0){ //child,⼦进程肯定先跑完,也就是⼦进程先修改,完成之后,⽗进程再
读取 g_val=100;printf("child[%d]: %d : %p\n", getpid(), g_val, &g_val);}else{ //parentsleep(3);printf("parent[%d]: %d : %p\n", getpid(), g_val, &g_val);}sleep(1);return 0;
}
//输出:
child[3046]: 100 : 0x80497e8
parent[3045]: 0 : 0x80497e8
父子进程输出地址是一致的,但是变量内容不一样
则可以得出:
2.2 虚拟地址
- 父子进程输出变量不一样但地址一样,所以该地址绝对不是物理地址
- 在Linux地址下,这种地址叫做 虚拟地址
- 在C/C++语言所看到的地址,全部都是虚拟地址
- 物理地址,用户一概看不到,由OS统一管理
2.3 进程地址空间

同一个变量,地址相同,其实是虚拟地址相同,内容不同其实是被映射到了不同的物理地址

2.4 虚拟内存管理
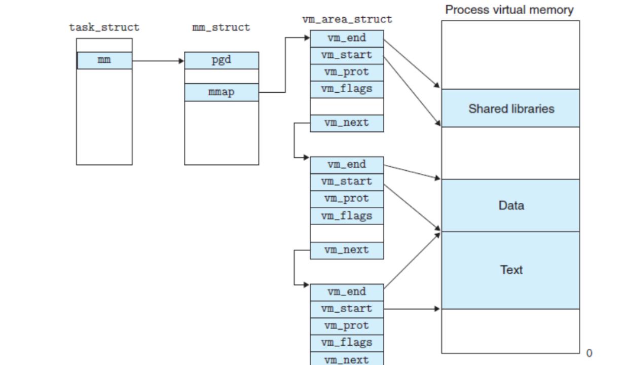
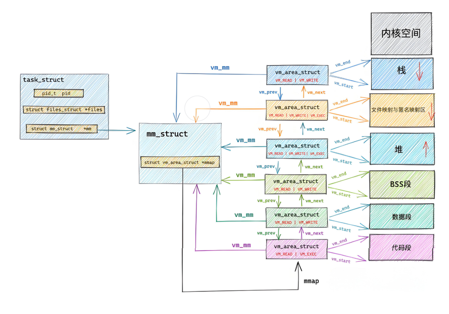
mm_struct
描述linux下进程的地址空间的所有的信息的结构体是 mm_struct (内存描述符)。每个进程只有一个mm_struct结构,在每个进程的task_struct结构中,有一个指向该进程的结构
struct task_struct
{/*...*/struct mm_struct *mm; /*...*/
}每一个进程都会有自己独立的mm_struct,这样每一个进程都会有自己独立的地址空间才能互不干扰
struct mm_struct
{/*...*/struct vm_area_struct *mmap; /* 指向虚拟区间(VMA)链表 */ struct rb_root mm_rb; /* red_black树 */ unsigned long task_size; /*具有该结构体的进程的虚拟地址空间的⼤⼩*/ /*...*/// 代码段、数据段、堆栈段、参数段及环境段的起始和结束地址。 unsigned long start_code, end_code, start_data, end_data;unsigned long start_brk, brk, start_stack;unsigned long arg_start, arg_end, env_start, env_end;/*...*/
}每⼀个进程都会有自己独立的mm_struct,操作系统肯定是要将这么多进程的mm_struct组织起来,虚拟空间的组织方式有两种:
- 当虚拟区较少时采取单链表,由mmap指针指向这个链表.
- 当虚拟区间多时采取红黑树进行管理,由mm_rb指向这棵树

vm_area_struct
inux内核使用 vm_area_struct 结构来表示一个独立的虚拟内存区域(VMA),由于每个不同质的虚 拟内存区域功能和内部机制都不同,因此一个进程使用多个vm_area_struct结构来分别表示不同类型的虚拟内存区域
struct vm_area_struct {unsigned long vm_start; //虚存区起始 unsigned long vm_end; //虚存区结束 struct vm_area_struct *vm_next, *vm_prev; //前后指针 struct rb_node vm_rb; //红⿊树中的位置 unsigned long rb_subtree_gap;struct mm_struct *vm_mm; //所属的 mm_struct pgprot_t vm_page_prot; unsigned long vm_flags; //标志位 struct {struct rb_node rb;unsigned long rb_subtree_last;} shared; struct list_head anon_vma_chain;struct anon_vma *anon_vma;const struct vm_operations_struct *vm_ops; //vma对应的实际操作 unsigned long vm_pgoff; //⽂件映射偏移量 struct file * vm_file; //映射的⽂件 void * vm_private_data; //私有数据 atomic_long_t swap_readahead_info;
#ifndef CONFIG_MMUstruct vm_region *vm_region; /* NOMMU mapping region */
#endif
#ifdef CONFIG_NUMAstruct mempolicy *vm_policy; /* NUMA policy for the VMA */
#endifstruct vm_userfaultfd_ctx vm_userfaultfd_ctx;
} __randomize_layout;
这张图就显示了,当堆在添加数据扩展时因为堆是向上增长的,地址空间起始都被存在vm里,就不会发混乱

2.5 为什么要有虚拟地址空间
- 将地址从“无序” 变“有序”
- 地址转化过程中,对操作或者地址进行合法性判断,进而保护了物理内存中的所有的合法数据,例如:为什么不能修改字符串??因为字符串存储在字符常量区,字符常量区数据被操作系统标记为 “只读”,想要查询页表的时候,权限拦截了
- 物理内存的分配 和 进程的管理就可以做到没有关系,进程管理模块和内存管理模块就完成了解耦合
