什么是离散事件仿真?其原理是什么?
离散事件仿真(Discrete-Event Simulation,简称 DES)是一种用于建模和分析状态仅在离散时间点发生变化的动态系统的计算机仿真方法。它广泛应用于制造、交通、通信、物流、医疗、金融等领域,尤其适用于事件驱动、具有随机性和复杂交互的系统。

一、什么是离散事件仿真?
离散事件仿真的核心思想是:
系统状态只在特定“事件”发生时才发生变化,在事件之间系统状态保持不变。
例如,在一个银行排队系统中:
- “客户到达”是一个事件,可能使队列变长;
- “客户离开”是另一个事件,可能使服务器变为空闲;
- 在这两个事件之间,系统状态(如队列长度、服务器状态)不会变化。
因此,DES 不是连续地模拟每一刻,而是跳跃式地推进时间,只在事件发生时更新系统状态。

二、离散事件仿真的基本原理
1. 系统状态(System State)
- 描述系统在某一时刻的特征,如队列人数、机器是否忙碌等。
- 状态变量是仿真的核心数据。
2. 事件(Event)
- 瞬时发生、引起系统状态变化的动作。
- 例如:“到达”、“服务开始”、“离开”、“故障”等。
- 每个事件都有发生时间,并被记录在未来事件列表(Future Event List, FEL)中。
3. 活动(Activity)
- 两个事件之间的持续过程,如“服务客户”持续5分钟。
- 活动的持续时间通常由随机变量决定(如服从指数分布)。
4. 实体(Entity)
- 系统中流动的对象,如客户、零件、车辆等。
- 实体具有属性(如优先级、服务时间需求)。
5. 模拟时钟(Simulation Clock)
- 不是真实时间,而是逻辑时间,用于记录当前仿真进度。
- 时间推进方式有两种:
- 固定步长推进(同步):效率低,少用;
- 下一事件推进(异步,事件驱动):主流方法,跳过无事件的空闲期。
6. 随机性处理
- 现实系统常含不确定性(如客户到达间隔、服务时间)。
- DES 使用伪随机数生成器从指定概率分布(如泊松、指数、正态)中抽样,模拟随机行为。
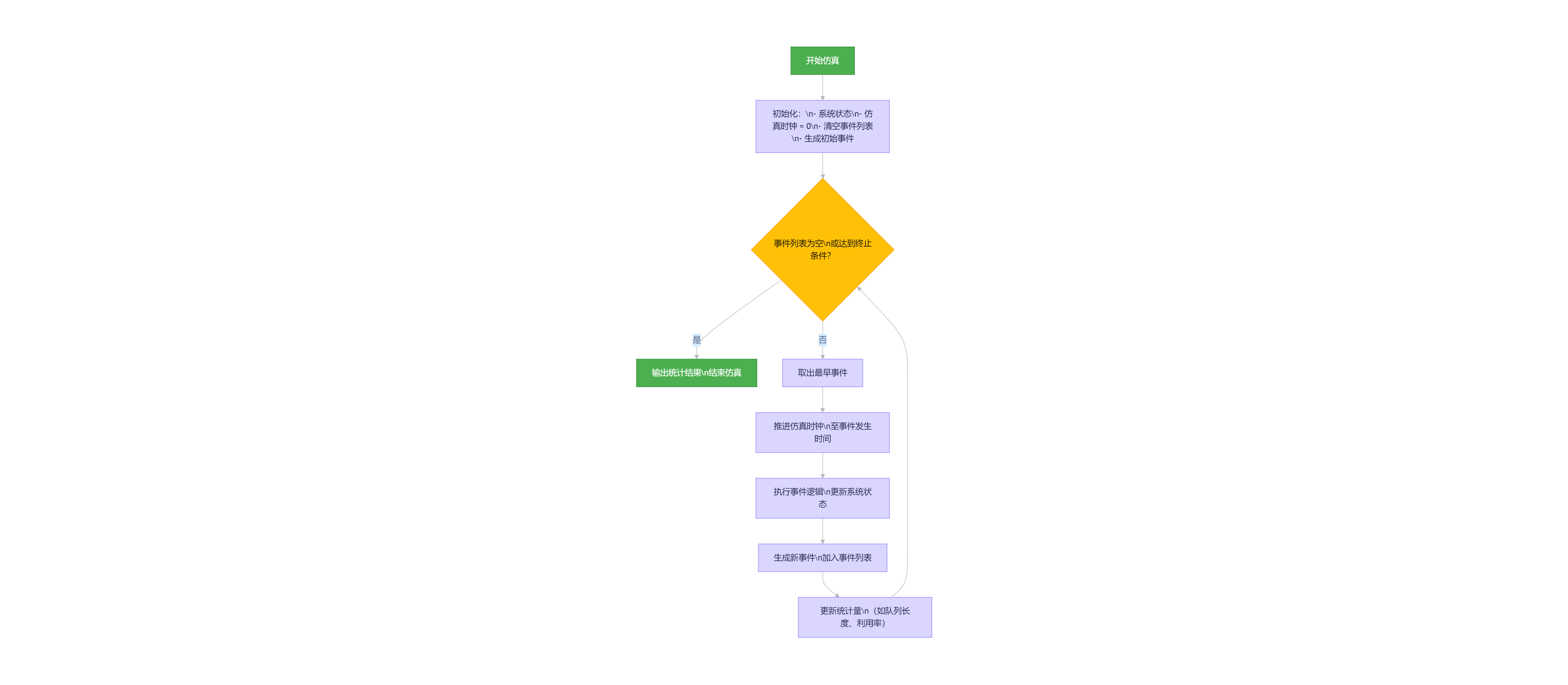
三、DES 的典型执行流程(以单服务器排队系统为例)
- 初始化:时钟=0,队列为空,服务器空闲,生成第一个“到达”事件。
- 从 FEL 中取出最早事件,推进时钟到该事件时间。
- 执行对应事件例程:
- 若是“到达”:若服务器空闲则立即服务,否则入队;
- 若是“离开”:若队列非空则服务下一位客户,否则设服务器为空闲。
- 生成新事件(如下一个到达、下一个离开)并插入 FEL。
- 更新统计量(如平均等待时间、服务器利用率)。
- 检查终止条件(如服务完第 N 个客户),若未结束,返回第2步。

四、DES 的建模世界观(Modeling Worldviews)
-
事件调度法(Event Scheduling)
- 以事件为中心,关注事件如何改变系统状态。
- 编程灵活但逻辑复杂。
-
过程互动法(Process Interaction)
- 以实体生命周期为中心,描述一个客户“到达→排队→服务→离开”的全过程。
- 更直观,现代仿真软件(如 SimPy、Arena)多采用此方式。
-
活动扫描法(Activity Scanning)
- 检查所有活动是否满足发生条件,较少使用。
五、DES 的优势与局限
优势:
- 能处理复杂、随机、非线性的系统;
- 无需解析解,适用于现实世界中难以数学建模的问题;
- 可进行“what-if”分析,支持系统优化与决策。
局限:
- 计算成本高,尤其对大规模系统;
- 结果依赖于输入分布的准确性(“垃圾进,垃圾出”);
- 在社会经济系统中,因人为行为难以建模,存在理论瓶颈。
六、典型应用举例
- 制造车间生产线调度优化
- 医院急诊室资源分配
- 机场登机口与行李系统仿真
- 网络数据包传输模拟
- 阿波罗登月计划中的姿态控制系统验证
总结来说,离散事件仿真是通过事件驱动、跳跃式时间推进的方式,对离散状态变化系统进行数值实验的技术,其本质是“用计算机运行一个系统的行为模型,而非求解数学公式”。
