当前位置: 首页 > news >正文

深入理解sync pool

深入理解sync pool

目录

  • 什么是sync.Pool
  • sync.Pool的作用
  • 如何使用sync.Pool
  • fmt包中的应用
  • gin框架中的应用
  • 源码分析
    • Pool的结构体
    • Get方法实现
    • Pin机制

what

  • 1.可以作为保存临时取还对象的一个"池子"
    1. Pool 里装的对象可以被无通知地被回收

有什么用

  • sync.Pool 可以将暂时不用的对象缓存起来,待下次需要的时候直接使用,不用再次经过内存分配,复用对象的内存,减轻 GC 的压力,提升系统的性能。

how

  • sync.Pool 是协程安全的
  • 置好对象的 New 函数,用于在 Pool 里没有缓存的对象时,创建一个
  • 任何地方、任何时候仅通过 Get()、Put() 方法就可以取、还对象了
  • 当多个 goroutine 都需要创建同一个对象的时候,如果 goroutine 数过多,导致对象的创建数目剧增,进而导致 GC 压力增大。
    形成 "并发大-占内存大-GC 缓慢-处理并发能力降低-并发更大"这样的恶性循环
  • 在这个时候,需要有一个对象池,每个 goroutine 不再自己单独创建对象,而是从对象池中获取出一个对象(如果池中已经有的话)
  • 例子见02
    • 需要初始化 Pool,唯一需要的就是设置好 New 函数,
    • 当调用 Get 方法时,如果池子里缓存了对象,就直接返回缓存的对象。如果没有存货,则调用 New 函数创建一个新的对象
    • Get 方法取出来的对象和上次 Put 进去的对象实际上是同一个,Pool 没有做任何"清空"的处理
    • 最好的做法是在 Put 前,将对象清空

fmt 包如何用

func Printf(format string, a ...interface{}) (n int, err error) {
	return Fprintf(os.Stdout, format, a...)
}
  • Fprintf的结构
func Fprintf(w io.Writer, format string, a ...interface{}) (n int, err error) {
	p := newPrinter()
	p.doPrintf(format, a)
	n, err = w.Write(p.buf)
	p.free()
	return
}
  • newPrinter结构
// newPrinter allocates a new pp struct or grabs a cached one.
func newPrinter() *pp {
	p := ppFree.Get().(*pp)
	p.panicking = false
	p.erroring = false
	p.wrapErrs = false
	p.fmt.init(&p.buf)
	return p
}

var ppFree = sync.Pool{
	New: func() interface{} { return new(pp) },
}
  • Fprintf 函数,拿到 pp 指针后,会做一些 format 的操作,并且将 p.buf 里面的内容写入 w。最后,调用 free 函数,将 pp 指针归还到 Pool 中
// free saves used pp structs in ppFree; avoids an allocation per invocation.
func (p *pp) free() {
	if cap(p.buf) > 64<<10 {
		return
	}

	p.buf = p.buf[:0]
	p.arg = nil
	p.value = reflect.Value{}
	p.wrappedErr = nil
	ppFree.Put(p)
}
  • 归还到 Pool 前将对象的一些字段清零, 下次Get这个池中的对象就可以安全的用了

encoding/json 也用sync.pool gin 框架,对 context 取用也到了 sync.Pool

  • gin 如何使用 sync.Pool
engine.pool.New = func() interface{} {
	return engine.allocateContext()
}

func (engine *Engine) allocateContext() *Context {
	return &Context{engine: engine, KeysMutex: &sync.RWMutex{}}
}
  • 如下代码用到了sync.Pool
    // ServeHTTP conforms to the http.Handler interface.
    func (engine *Engine) ServeHTTP(w http.ResponseWriter, req *http.Request) {
        c := engine.pool.Get().(*Context)
        c.writermem.reset(w)
        c.Request = req
        c.reset()
    
        engine.handleHTTPRequest(c)
    
        engine.pool.Put(c)
    }
  • Echo 框架也使用 sync.Pool 来管理 context,并且几乎达到了零堆内存分配

源码分析

  • Pool 的结构体
type Pool struct {
	noCopy noCopy

    // 每个 P 的本地队列,实际类型为 [P]poolLocal
	local     unsafe.Pointer // local fixed-size per-P pool, actual type is [P]poolLocal
	// [P]poolLocal的大小
	localSize uintptr        // size of the local array

	victim     unsafe.Pointer // local from previous cycle
	victimSize uintptr        // size of victims array

	// 自定义的对象创建回调函数,当 pool 中无可用对象时会调用此函数
	New func() interface{}
}
  • Pool 不希望被复制,所以结构体里有一个 noCopy 的字段(cond锁,waitgroup锁也有这个字段)
// noCopy 用于嵌入一个结构体中来保证其第一次使用后不会被复制
//
// 见 https://golang.org/issues/8005#issuecomment-190753527
type noCopy struct{}

// Lock 是一个空操作用来给 `go vet` 的 -copylocks 静态分析
func (*noCopy) Lock()   {}
func (*noCopy) Unlock() {}
  • local 字段存储指向 [P]poolLocal 数组(严格来说,它是一个切片)的指针
  • localSize 则表示 local 数组的大小
  • P 的 id 对应 [P]poolLocal 下标索引。通过这样的设计,多个 goroutine 使用同一个 Pool 时,减少了竞争,提升了性能。
  • 在一轮 GC 到来时,victim 和 victimSize 会分别"接管" local 和 localSize。victim 的机制用于减少 GC 后冷启动导致的性能抖动,让分配对象更平滑。引入的意图在于降低 GC 压力的同时提高命中率

Pool 没有缓存的对象时,调用 New 方法生成一个新的对象

type poolLocal struct {
	poolLocalInternal

	// 将 poolLocal 补齐至两个缓存行的倍数,防止 false sharing,
	// 每个缓存行具有 64 bytes,即 512 bit
	// 目前我们的处理器一般拥有 32 * 1024 / 64 = 512 条缓存行
	// 伪共享,仅占位用,防止在 cache line 上分配多个 poolLocalInternal
	pad [128 - unsafe.Sizeof(poolLocalInternal{})%128]byte
}

// Local per-P Pool appendix.
type poolLocalInternal struct {
    // P 的私有缓存区,使用时无需要加锁
	private interface{}
	// 公共缓存区。本地 P 可以 pushHead/popHead;其他 P 则只能 popTail
	shared  poolChain
}
  • 字段 pad 主要是防止 false sharing

    • why
      • 现代 cpu 中,cache 都划分成以 cache line (cache block) 为单位,在 x86_64 体系下一般都是 64 字节,cache line 是操作的最小单元。
      • 程序即使只想读内存中的 1 个字节数据,也要同时把附近 63 节字加载到 cache 中,如果读取超个 64 字节,那么就要加载到多个 cache line 中
    • how
      • 增加一个 pad,补齐缓存行,让相关的字段能独立地加载到缓存行就不会出现 false sharding 了
  • poolChain 是一个双端队列的实现

type poolChain struct {
	// 只有生产者会 push to,不用加锁
	head *poolChainElt

	// 读写需要原子控制。 pop from
	tail *poolChainElt
}

type poolChainElt struct {
	poolDequeue

	// next 被 producer 写,consumer 读。所以只会从 nil 变成 non-nil
	// prev 被 consumer 写,producer 读。所以只会从 non-nil 变成 nil
	next, prev *poolChainElt
}

type poolDequeue struct {
	// The head index is stored in the most-significant bits so
	// that we can atomically add to it and the overflow is
	// harmless.
	// headTail 包含一个 32 位的 head 和一个 32 位的 tail 指针。这两个值都和 len(vals)-1 取模过。
	// tail 是队列中最老的数据,head 指向下一个将要填充的 slot
    // slots 的有效范围是 [tail, head),由 consumers 持有。
	headTail uint64

	// vals 是一个存储 interface{} 的环形队列,它的 size 必须是 2 的幂
	// 如果 slot 为空,则 vals[i].typ 为空;否则,非空。
	// 一个 slot 在这时宣告无效:tail 不指向它了,vals[i].typ 为 nil
	// 由 consumer 设置成 nil,由 producer 读
	vals []eface
}
  • poolDequeue 被实现为单生产者、多消费者的固定大小的无锁(atomic 实现) Ring 式队列(底层存储使用数组,使用两个指针标记 head、tail)。
  • 生产者可以从 head 插入、head 删除,而消费者仅可从 tail 删除
  • headTail 指向队列的头和尾,通过位运算将 head 和 tail 存入 headTail 变量中

图解

  • Pool 并没有直接使用 poolDequeue,原因是它的大小是固定的,而 Pool 的大小是没有限制的。因此,在 poolDequeue 之上包装了一下,变成了一个 poolChainElt 的双向链表,可以动态增长

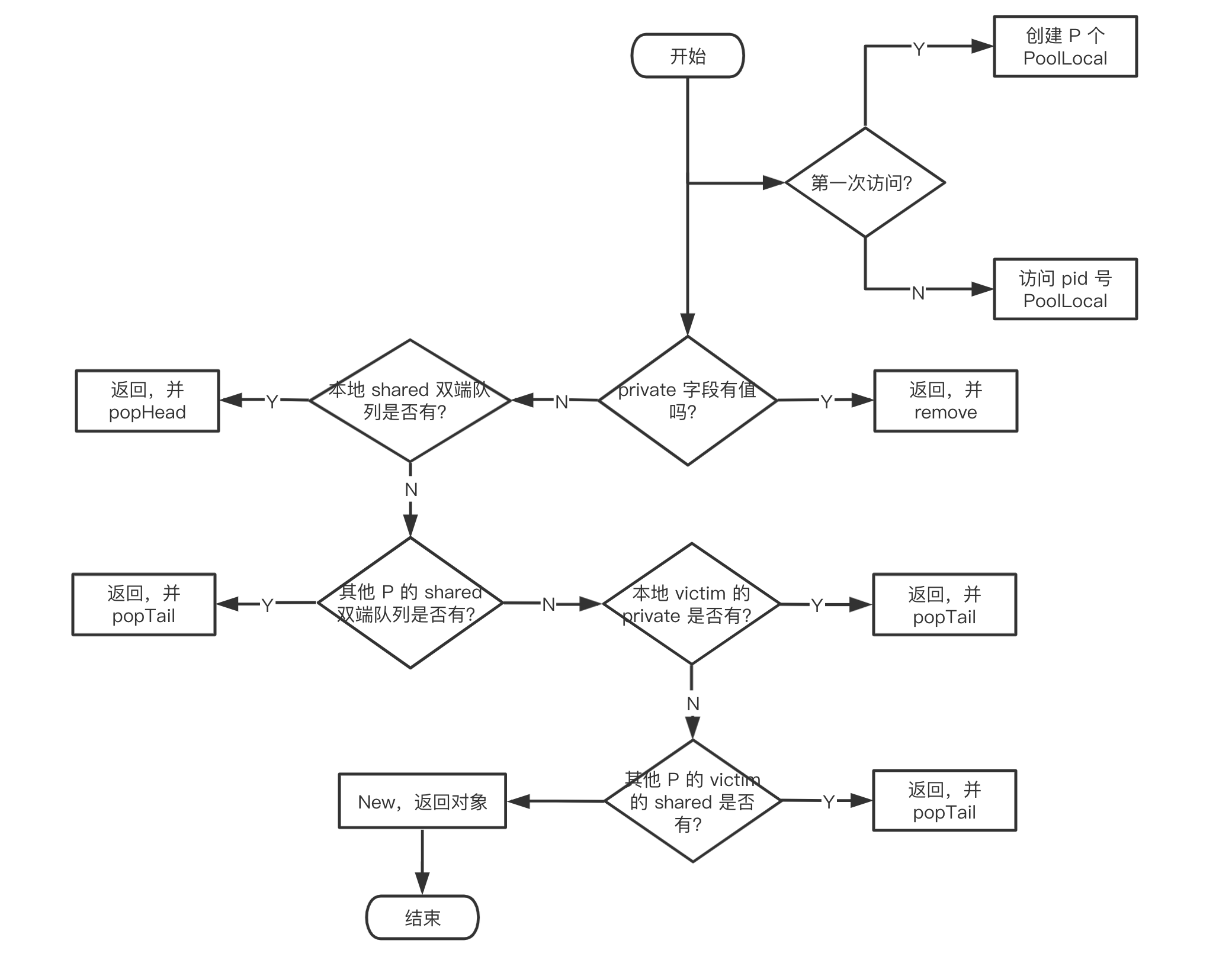
Get

  • 源码
func (p *Pool) Get() interface{} {
    // ......
	l, pid := p.pin()
	x := l.private
	l.private = nil
	if x == nil {
		x, _ = l.shared.popHead()
		if x == nil {
			x = p.getSlow(pid)
		}
	}
	runtime_procUnpin()
    // ......
	if x == nil && p.New != nil {
		x = p.New()
	}
	return x
}
  • 过程解释
首先,调用 p.pin() 函数将当前的 goroutine 和 P 绑定,禁止被抢占,返回当前 P 对应的 poolLocal,以及 pid。

然后直接取 l.private,赋值给 x,并置 l.private 为 nil。

判断 x 是否为空,若为空,则尝试从 l.shared 的头部 pop 一个对象出来,同时赋值给 x。

如果 x 仍然为空,则调用 getSlow 尝试从其他 P 的 shared 双端队列尾部"偷"一个对象出来。

Pool 的相关操作做完了,调用 runtime_procUnpin() 解除非抢占。

最后如果没有取到缓存的对象,那就直接调用预先设置好的 New 函数,创建一个出来
  • 图解

pin

// src/sync/pool.go

// 调用方必须在完成取值后调用 runtime_procUnpin() 来取消抢占。
func (p *Pool) pin() (*poolLocal, int) {
	pid := runtime_procPin()
	s := atomic.LoadUintptr(&p.localSize) // load-acquire
	l := p.local                          // load-consume
	// 因为可能存在动态的 P(运行时调整 P 的个数)
	if uintptr(pid) < s {
		return indexLocal(l, pid), pid
	}
	return p.pinSlow()
}
  • pin 的作用就是将当前 groutine 和 P 绑定在一起,禁止抢占。并且返回对应的 poolLocal 以及 P 的 id
  • 如果 G 被抢占,则 G 的状态从 running 变成 runnable,会被放回 P 的 localq 或 globaq

参考

  • 参考
http://www.dtcms.com/a/55654.html

相关文章:

  • 《深入浅出数据索引》- 大参林信息中心内部培训课程笔记
  • CefSharp 文件下载和保存功能-监听前端事件
  • Unity光照之Halo组件
  • 基于Spark的热门动漫推荐数据分析与可视化系统的设计与实现(采用Python语言Django框架,Hadoop,spider爬虫等技术实现)
  • 基于SpringBoot的智慧停车场小程序(源码+论文+部署教程)
  • 【科一】综合素质
  • 【轻松学C:编程小白的大冒险】---常量的定义、声明与应用场景 07
  • 13.数据结构(软考)
  • TypeError: Assignment to constant variable.
  • WebSocket:实现实时通信的利器
  • 【Bert系列模型】
  • 【记录一下学习】Embedding 与向量数据库
  • 结合rpart包的决策树介绍
  • 新疆美女演员吾热叶提正式加入创星演员出道计划,开启演艺事业新篇章
  • 【HeadFirst系列之HeadFirst设计模式】第17天之深入责任链模式:应对复杂请求处理的设计思路
  • 深入解析Seata:分布式事务的终极解决方案
  • 【情境领导者】评估情境——准备度水平
  • 开发环境搭建-完善登录功能
  • 静态时序分析:SDC约束命令set_ideal_network详解
  • Manus邀请码申请与获取全攻略
  • 【DeepSeek应用】调用 Zotero 阅读与分析文献(上)
  • cSpell无法识别词语消除报错
  • SDK编程,MFC编程,WTL编程之间的关系
  • 基于STC89C52的4x4矩阵键盘对应键值显示测试
  • MySQL-----表操作.数据库字典.表约束
  • SyntaxError: Missing semicolon
  • PsiQuantum 推出 Omega 芯片拟打造量子计算中心
  • 【CSS】Tailwind CSS 与传统 CSS:设计理念与使用场景对比
  • 【渗透测试】基于时间的盲注(Time-Based Blind SQL Injection)
  • QT 作业 C++ day5