当前位置: 首页 > news >正文

Java面试八股 CAP理论详解

目录

1. CAP三特性的核心定义

2. 三特性的取舍组合

3. CAP理论的实际应用意义

4. CAP理论典型应用场景补充(含新增案例)

4.1. CP系统(一致性+分区容错性)

4.2. AP系统(可用性+分区容错性)

5. CAP理论场景与系统选型对应表(含新增中间件)

6. CAP理论三特性取舍逻辑示意图

7. CAP理论选型决策流程图


首先,我们的核心结论是:

一个分布式系统无法同时满足一致性(Consistency)、可用性(Availability)和分区容错性(Partition Tolerance)这三个特性,最多只能同时满足其中两个

1. CAP三特性的核心定义

要理解CAP理论,首先需要明确三个字母分别代表的含义:

  • 一致性(C - Consistency):所有节点在同一时间看到的数据是完全相同的。即当一个更新操作完成后,无论用户访问哪个节点,获取到的都是最新数据。
  • 可用性(A - Availability):系统在任何时候都能对用户的请求做出响应。即用户发起的读写操作,系统必须在合理时间内返回结果,不会出现超时或拒绝服务的情况。
  • 分区容错性(P - Partition Tolerance):当分布式系统中的部分节点与其他节点失去连接(网络分区)时,系统仍能继续正常工作。这是分布式系统在网络不稳定环境下的基本要求。

2. 三特性的取舍组合

由于网络故障(分区)在分布式环境中无法完全避免,所以在实际设计中通常会优先保证分区容错性(P),然后在一致性(C)和可用性(A)之间做权衡,形成两种常见组合:

组合

特性说明

典型应用场景

CP 系统

保证一致性和分区容错性,牺牲可用性。网络分区时,为避免返回不一致数据,可能会拒绝部分请求。

银行转账、分布式数据库(如HBase)、密码验证等对数据准确性要求极高的场景。

AP 系统

保证可用性和分区容错性,牺牲一致性。网络分区时,允许节点返回旧数据,但确保用户始终能收到响应。

社交软件消息推送、电商商品列表、缓存系统(如Redis)等对响应速度要求更高的场景。

注:理论上存在“CA系统”,但它只适用于单机或节点间无网络分区的集中式系统,不符合分布式系统的定义,因此在分布式场景下不具备实际意义。

3. CAP理论的实际应用意义

CAP理论并非让开发者做“三选一”的绝对取舍,而是提供了明确的设计边界:

  1. 帮助开发者根据业务需求定义优先级。例如金融场景优先选CP,互联网高频访问场景优先选AP。
  2. 避免无意义的技术尝试。明确不存在能同时满足三者的分布式系统,减少不必要的研发投入。
  3. 指导中间件选型。例如选择数据库时,根据业务是需强一致性还是高可用,来决定用MySQL(主从架构偏CP)还是MongoDB(偏AP)。

我会先补充更多CAP理论应用实例,再用表格清晰呈现典型场景与系统选型,最后通过示意图直观展示CAP三特性的取舍逻辑,帮你更全面理解。

4. CAP理论典型应用场景补充(含新增案例)

除了原有案例,以下新增不同领域的典型应用,进一步说明CP与AP系统的实际区别:

4.1. CP系统(一致性+分区容错性)

  • 股票交易系统:用户买入/卖出股票的操作必须实时同步,确保所有节点显示的持仓和股价一致,否则会出现重复交易或数据错乱。网络分区时,系统可能暂时冻结交易,优先保证数据准确。
  • 分布式锁服务(如ZooKeeper):在分布式任务调度中,锁的获取和释放必须全局一致,避免多个节点同时执行同一任务。网络分区时,ZooKeeper会拒绝部分节点的锁请求,防止出现“锁竞争”问题。
  • 医疗病历系统:患者的病历更新(如用药记录、检查结果)需实时同步到所有终端,医生无论访问哪个节点,都必须看到最新数据,否则可能影响诊断决策。网络分区时,系统会暂停部分节点的写入操作,保证数据一致性。

4.2. AP系统(可用性+分区容错性)

  • 短视频推荐页面:用户刷新推荐列表时,系统需快速返回结果,即使部分节点返回的是10分钟前的旧推荐内容,也比超时无响应更优。网络分区时,系统会优先调用可用节点的缓存数据,确保用户能正常浏览。
  • 外卖平台订单列表:用户查看历史订单时,允许短暂看到“待支付”状态的旧订单(实际已支付),但必须保证页面能正常加载。网络分区时,系统会优先返回本地缓存的订单数据,后续再通过异步同步更新状态。
  • 游戏排行榜:游戏实时排行榜不需要毫秒级同步,允许不同玩家看到相差几秒的排名数据,核心是保证玩家随时能打开排行榜页面。网络分区时,系统会让各节点独立计算临时排名,分区恢复后再合并数据。

5. CAP理论场景与系统选型对应表(含新增中间件)

下表整合了常见业务场景、CAP倾向及对应的分布式中间件,新增Elasticsearch、Kafka等工具,方便实际选型参考:

业务场景

CAP倾向

典型分布式中间件/系统

核心原因说明

银行转账、余额查询

CP

HBase、MySQL(主从强同步)

资金数据必须绝对一致,不允许出现“同一账户在不同节点余额不同”的情况

密码验证、身份授权

CP

ZooKeeper、etcd

授权信息需全局同步,避免出现“在A节点授权通过、在B节点被拒绝”的矛盾情况

股票交易、持仓管理

CP

证券交易系统(自研)

交易操作需实时一致性,防止重复下单或持仓数据错乱

社交消息推送(如朋友圈)

AP

Redis、RabbitMQ

消息可接受短暂延迟,但必须保证用户能正常发送/接收消息,不出现“发不出消息”情况

电商商品列表、库存展示

AP

Elasticsearch、MongoDB

商品信息允许短暂不一致(如库存差1-2件),但必须保证页面快速加载、不超时

短视频推荐、内容流

AP

Kafka、Redis Cluster

推荐内容可接受旧数据,但需保证用户刷新时能立即看到内容,无响应比旧数据更差

游戏排行榜、积分统计

AP

Redis(主从异步)、InfluxDB

排名数据允许秒级延迟,核心是保证玩家随时能查看,避免排行榜加载失败

医疗病历查询(非紧急)

CP

医疗数据中台(自研CP架构)

病历数据需一致,否则可能影响医生诊断,网络分区时可暂时限制查询非紧急病历

6. CAP理论三特性取舍逻辑示意图

下图用“三角取舍模型”直观展示CAP理论的核心逻辑,标注了分布式场景下的实际选择(优先保证P):

          ┌─────────────┐│  一致性 (C)  │└───────┬─────┘│┌────────┴────────┐│                  │
┌────────▼────────┐  ┌──────▼─────────┐
│  可用性 (A)      │  │  分区容错性 (P) │
└────────┬────────┘  └──────┬─────────┘│                  │└────────┬─────────┘│┌───────▼─────┐│  分布式场景  │└───────┬─────┘│┌─────────┴─────────┐│                   │
┌───────▼───────┐    ┌──────▼───────┐
│  选择 CP      │    │  选择 AP      │
│  (舍A保C+P) │    │  (舍C保A+P) │
├───────────────┤    ├───────────────┤
│ 适用:金融、  │    │ 适用:互联网  │
│  医疗核心数据 │    │  高频访问场景 │
└───────────────┘    └───────────────┘

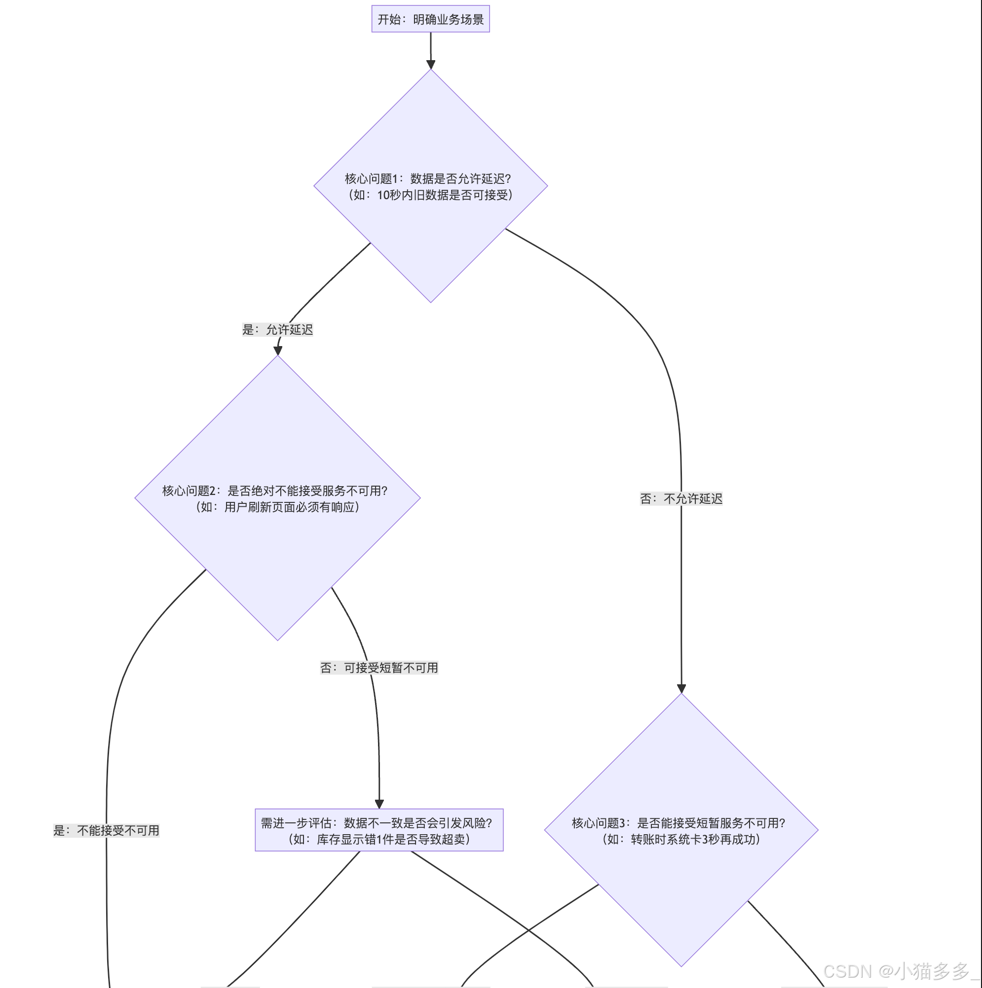
7. CAP理论选型决策流程图

每个判断问题都对应业务场景的关键矛盾,避免“为了技术选技术”,确保选型贴合实际需求:

  1. 第一个判断(数据是否允许延迟):这是区分CP/AP的核心起点。
    • 比如“电商商品详情页”允许10分钟内的库存延迟(AP),但“银行转账余额”绝对不允许延迟(CP)。
  1. 第二个判断(是否不能接受服务不可用):AP系统的核心诉求是“先能用,再准确”。
    • 比如“社交软件消息发送”,即使发出去后1分钟才显示对方已读(延迟),也不能出现“点发送没反应”(不可用),所以归为AP。
  1. 第三个判断(是否能接受短暂不可用):CP系统的核心诉求是“先准确,再能用”。
    • 比如“股票下单”,用户能接受点击下单后等3秒(短暂不可用),但绝对不能接受“下单成功后持仓没变化”(数据不一致),所以归为CP。
  1. 矛盾场景处理(既要实时又要100%可用):实际业务中常遇到这种需求,此时不能硬套CAP,而是拆分方案。
    • 比如“外卖订单系统”,订单状态(是否付款)需CP(实时一致),但订单列表展示可AP(允许短暂旧数据),拆分后分别选型即可。

http://www.dtcms.com/a/509357.html

相关文章:

  • 网站app免费制作软件网站改版需要多久
  • 江苏省品牌专业群建设专题网站零基础网站建设教学培训
  • 电商网站规划的开发背景wordpress 同步phpcms
  • 外贸网站怎么做seo品牌建设的定义
  • 商城模板网站主题及样式优化
  • 网站制作报价doc安装网站源码
  • “链表” 咋理解?用 “糖葫芦串” 讲透单链表 / 双向链表​
  • 建设外贸网站wordpress设置2个网站
  • 诸城哪有做公司网站的初中学历怎么提升大专学历
  • 做外贸需要关注国外哪些网站公司网站备案流程
  • 8、【Ubuntu】【VSCode】VSCode 断联问题分析
  • 石家庄建站公司比价 wordpress 插件下载
  • 北京大兴网站建设首选公司网站建设业务员招聘
  • 网站建设出现乱码是怎么回事做竞争小的网站
  • Xshell效率实战系列二:动态端口转发与多环境切换——从安全访问到毫秒级切换
  • 张家口外贸网站建设如何安装wordpress主题
  • 做旅游网站的目的营销和运营的区别是什么
  • 做微商想做个网站指纹锁在什么网站做宣传好
  • 做网站有个名字叫小廖网业升级
  • 成都全网营销型网站大望路网站建设公司
  • 网站搭建app建站网址导航hao123
  • 网站导航条用什么做广州百度网站搭建
  • 【C++基本功】C++ 选引用与还是指针?彻底详细讲解
  • c语言常量指针和指针常量
  • 网站注销备案查询系统网站建设,h5,小程序
  • 做a小视频网站知名商业网站有哪些
  • 网站标准尺寸一家专门做特卖的网站是什么
  • 网站做有偿广告需要什么有序济南网站建设手机
  • STM32 AFIO时钟什么情况需要开启?
  • 国外比较好的建筑设计网站莱芜做网站公司