当前位置: 首页 > news >正文

RabbitMQ核心机制解析

在这里插入图片描述

一、RabbitMQ 是什么?

RabbitMQ 是一个开源的消息代理软件,实现了高级消息队列协议(AMQP)。 它充当消息的"中间人",在生产者和消费者之间传递消息,而无需双方直接通信。

核心定位:异步消息通信的中间件,实现应用间的解耦、缓冲和可靠传递。

二、RabbitMQ 的核心概念与工作原理

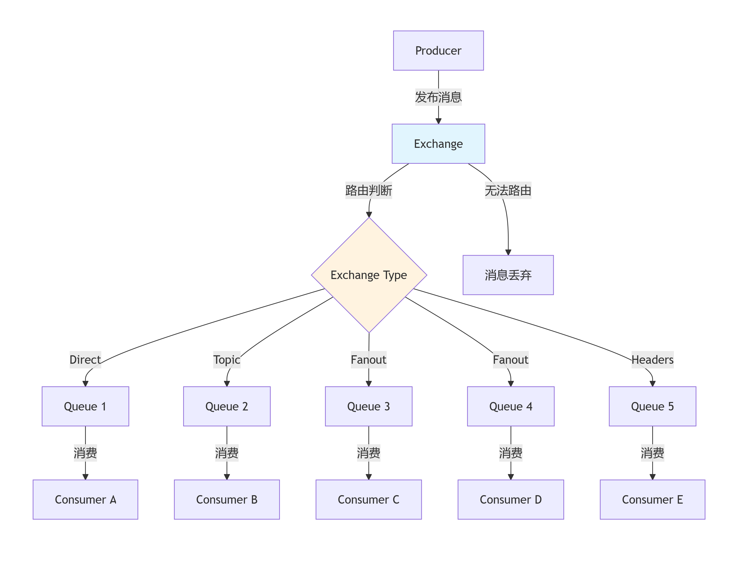
核心组件

组件作用现实比喻
Producer(生产者)发送消息的应用程序写信人
Consumer(消费者)接收消息的应用程序收信人
Exchange(交换器)接收生产者消息,决定将消息路由到哪些队列邮局分拣员
Queue(队列)存储消息的缓冲区,消费者从这里获取消息邮箱
Binding(绑定)Exchange 和 Queue 之间的连接规则邮寄地址清单

核心工作机制流程图

发布消息
路由判断
Direct
Topic
Fanout
Fanout
Headers
消费
消费
消费
消费
消费
无法路由
Producer
Exchange
Exchange Type
Queue 1
Queue 2
Queue 3
Queue 4
Queue 5
Consumer A
Consumer B
Consumer C
Consumer D
Consumer E
消息丢弃

四种Exchange类型详解

1. Direct Exchange(直连交换器)
# 绑定规则:完全匹配Routing Key
channel.queue_bind(exchange='logs',queue='queue_l3',routing_key='l3_agent')
# 只有routing_key='l3_agent'的消息会进入queue_l3
2. Topic Exchange(主题交换器)
# 绑定规则:模式匹配
channel.queue_bind(exchange='logs',queue='queue_network',routing_key='network.node42.*')
# 匹配:network.node42.create, network.node42.delete
# 不匹配:network.node43.create
3. Fanout Exchange(扇出交换器)
# 绑定规则:广播到所有绑定队列
channel.queue_bind(exchange='broadcast',queue='queue_monitor1')
channel.queue_bind(exchange='broadcast', queue='queue_monitor2')
# 同一消息会同时进入queue_monitor1和queue_monitor2
4. Headers Exchange(头交换器)
# 绑定规则:基于消息头匹配
args = {'x-match': 'all', 'service': 'network', 'type': 'router'}
channel.queue_bind(exchange='headers_exchange',queue='queue_router',arguments=args)
# 只有headers包含service=network且type=router的消息才会路由

三、RabbitMQ 能做什么?

1. 应用解耦

场景:订单系统与库存系统

  • 传统方式:订单系统直接调用库存系统API,一方宕机则整体失败
  • RabbitMQ方式:订单系统发送消息到MQ,库存系统按需消费,互不影响

2. 异步处理

场景:用户注册流程

# 同步方式(耗时5秒)
用户提交注册 → 写入数据库 → 发送邮件 → 发送短信 → 返回响应# 异步方式(耗时0.5秒)
用户提交注册 → 写入数据库 → 发送消息到MQ → 返回响应↓ (异步)邮件服务消费消息 → 发送邮件短信服务消费消息 → 发送短信

3. 流量削峰

场景:秒杀活动

  • 瞬间万级请求 → RabbitMQ队列缓冲 → 后端服务按处理能力消费
  • 避免服务器被冲垮,保证系统稳定性

4. 发布/订阅

场景:系统通知

  • 一个消息被多个独立服务消费(日志服务、监控服务、数据分析服务)

四、完整工作流程案例:OpenStack Neutron

让我们通过一个具体的网络创建请求,来看RabbitMQ在OpenStack中的实际应用。

场景:用户创建虚拟路由器

用户Neutron-APITopic ExchangeL3-Agent QueueDHCP-Agent QueueL3-AgentDHCP-Agent创建路由器请求发布消息(routing_key: 'router.create')路由到L3-Agent队列路由到DHCP-Agent队列获取消息获取消息创建路由表项配置DHCP服务返回操作结果返回操作结果返回创建成功用户Neutron-APITopic ExchangeL3-Agent QueueDHCP-Agent QueueL3-AgentDHCP-Agent

具体代码逻辑

Neutron-API (生产者)

def create_router(self, request):# 1. 验证请求参数router_data = validate_request(request)# 2. 发送RPC消息到RabbitMQwith connection_pool.get() as channel:channel.basic_publish(exchange='neutron',routing_key='router.create',body=json.dumps({'router_id': router_data['id'],'tenant_id': router_data['tenant_id'],'name': router_data['name']}),properties=pika.BasicProperties(delivery_mode=2,  # 持久化消息reply_to=self.reply_queue  # 用于接收响应))# 3. 立即返回,不等待后端处理完成return {'status': 'accepted', 'router_id': router_data['id']}

Neutron-L3-Agent (消费者)

def start_consuming(self):# 启动时声明队列和绑定channel = self.connection.channel()channel.queue_declare(queue='l3_agents', durable=True)channel.queue_bind(exchange='neutron',queue='l3_agents',routing_key='router.*'  # 订阅所有路由器相关操作)# 开始消费消息channel.basic_consume(queue='l3_agents',on_message_callback=self.handle_router_message)channel.start_consuming()def handle_router_message(self, channel, method, properties, body):message = json.loads(body)if 'router.create' in method.routing_key:self.create_router(message)elif 'router.delete' in method.routing_key:self.delete_router(message)# 确认消息已处理channel.basic_ack(delivery_tag=method.delivery_tag)

五、为什么选择 RabbitMQ?关键优势

1. 可靠性

  • 消息持久化:队列和消息都可持久化,服务器重启不丢失
  • 生产者确认:确保消息到达Broker
  • 消费者确认:确保消息被成功处理

2. 灵活的路由

  • 四种Exchange类型满足各种路由需求
  • 支持复杂消息流模式

3. 集群与高可用

  • 支持多节点集群
  • 队列镜像,故障自动转移

4. 多语言支持

  • 支持几乎所有编程语言
  • 提供完善的客户端库

六、与其他技术的对比

特性RabbitMQgRPC/HTTP2Kafka
通信模式异步消息同步RPC流式日志
数据持久化内存/磁盘磁盘
吞吐量中等非常高
延迟极低
主要场景任务分发、解耦服务间通信日志流、事件流

七、总结

RabbitMQ 的核心价值在于:

  1. 解耦神器:生产者和消费者完全隔离,独立发展和扩展
  2. 异步引擎:将同步操作转为异步,提升系统响应速度
  3. 弹性缓冲:应对流量高峰,保护后端服务
  4. 可靠传递:确保重要消息不丢失

在OpenStack这样的复杂分布式系统中,RabbitMQ提供了服务间通信的"神经系统",让各个组件能够松耦合地协作,这正是它被选为核心基础设施的原因。

http://www.dtcms.com/a/472406.html

相关文章:

  • 网站推广的方法和技巧专门做spa的网站
  • 在家做兼职的正规网站平台郑州博大泌尿外科医院
  • 品牌网站建设 结构公司网站建立教程
  • 玩具网站 下载wordpress 链接小图标
  • 风景区介绍网站建设市场分析网站建设汇编资料
  • ppt模板 网站开发设计师必备的国际设计网站
  • 行业外贸网站建设微网站免费模板
  • 咖啡店网站模板收集链接 做网站
  • 网站开发流程6个阶段江北seo综合优化外包
  • php企业网站模板下载微信公众号优惠和网站绑定怎么做
  • 中山 网站建设一条龙服务性男女做视频网站
  • 做微信大转盘有哪些网站官网网站建设需求文档
  • 沈阳市建设工程质量检测中心网站石景山附近的保安公司
  • 某物流网站后台源码品牌营销型网站作用
  • 做爰全过程免费狐狸网站云南省住房建设厅网站
  • 可以做翻译任务的网站网站架构分析
  • 学校做好网站建设目的北京平台网站建设
  • 长春企业做网站杭州上城区抖音seo如何
  • 河北省建设网站锁安装什么驱动360怎么变成建设银行首选网站
  • 做网站开发有前途吗网络推广理实一体化软件
  • 北京 网站备案专业网页制作流程
  • 青海做网站哪家好怎么查到网站是谁做的
  • 河南省网站制作公司移动端下载
  • apache搭建网站推广网信息发布平台
  • 上饶建网站公司php7安装 WordPress
  • 怎么能创建自己的网站wordpress 5.2
  • 哪里有网站建设手机昆明做网站哪家便宜
  • 南京金融网站建设cpa项目怎么做必须有网站么
  • 广州海珠网站制google搜索引擎
  • 深圳网站建设推广方案做app的网站