50页精品PPT | 某大数据资产平台建设项目启动会材料
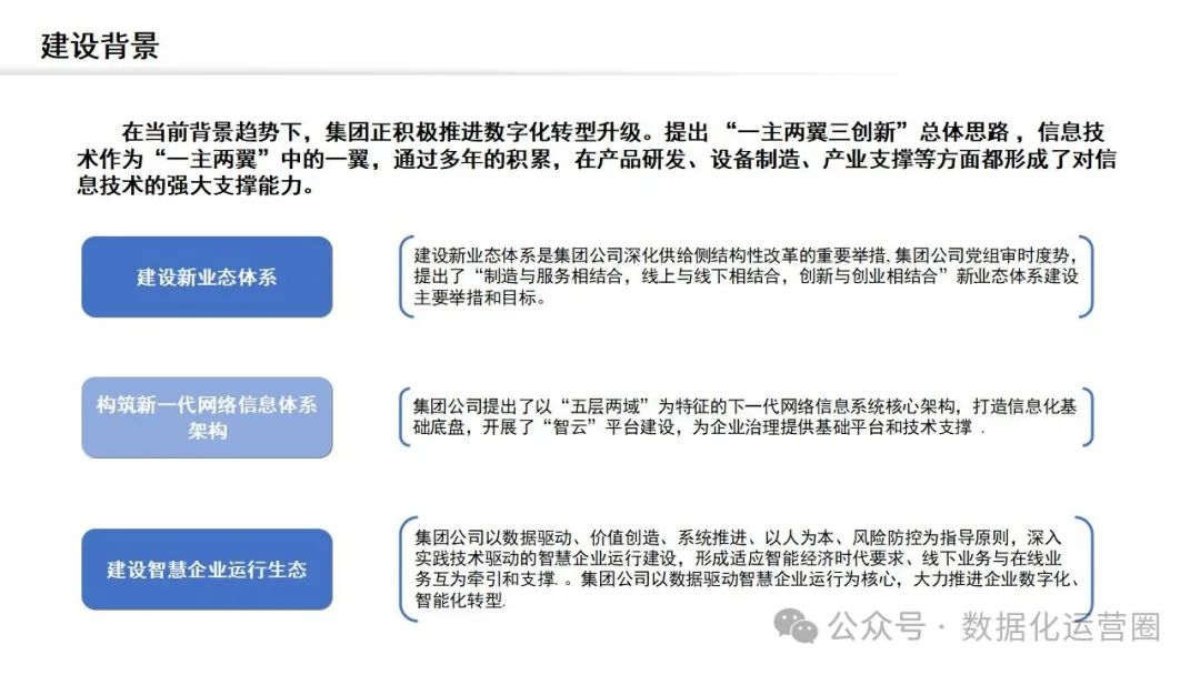
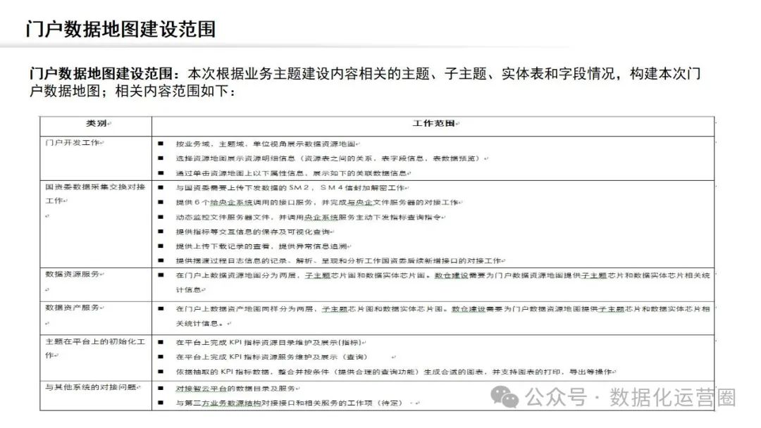
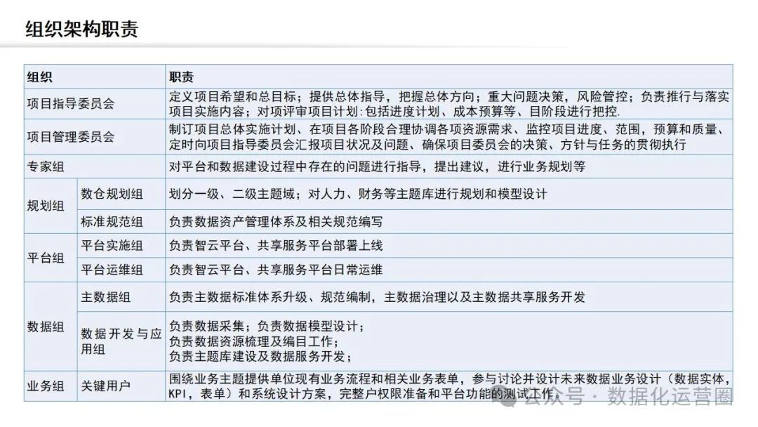
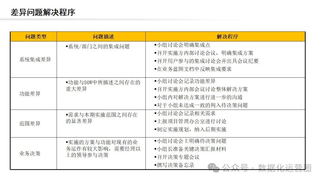
该PPT主要介绍了某集团大数据资产平台建设项目的启动会材料,围绕数据作为数字经济时代核心生产要素的背景,结合国家战略和集团数字化转型需求,分析了当前数据资源整合不足、孤岛现象严重、质量管控薄弱及共享机制不完善等问题,提出通过构建数据资源共享服务平台(涵盖数据中台与BI系统)实现“一个平台、一组数据、一套规范”的核心目标,依托智云平台整合五大业务领域数据资源并建立统一的数据治理体系,参考国际DAMA框架和TOGAF架构设计数据模型与规范,制定涵盖元数据、质量、安全的管理模块,明确项目实施策略包括数据流向设计、ETL流程优化及主题库架构搭建,同时规划了组织分工、沟通机制及近期重点工作,旨在通过数据资产的高效整合与规范管理,支撑集团业务能力提升与数字化转型进程。


























