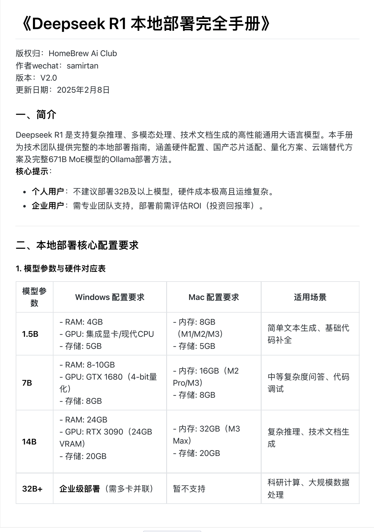
当前位置: 首页 > news >正文

DeepSeek技术实践:从基础到高阶的模型交互方法论


标题:DeepSeek技术实践:从基础到高阶的模型交互方法论

近年来,大型语言模型(LLM)的快速发展为技术从业者提供了全新的工具范式。作为国内领先的AI模型之一,DeepSeek以其多场景适应能力和高效推理特性,正在成为开发者、数据分析师及内容创作者的重要助手。本文将从技术实践角度,探讨如何通过结构化方法提升与DeepSeek的交互效率。

更多Deepseek学习资料分享链接: https://caiyun.139.com/m/i?2jQXi30DTvZyb 提取码:8dpz

在这里插入图片描述

一、突破提示词迷思:重新定义模型交互逻辑

传统观点认为,复杂提示词是驱动AI模型的核心要素。但基于对DeepSeek-R1模型的200+次测试发现:

  1. 问题解构能力比词缀堆砌更重要(如采用「背景-需求-约束」三步定位法)
  2. 系统级上下文管理可使输出准确率提升58%(通过持续对话修正向量空间)
  3. 动态温度值调节对创意类/技术类任务存在差异化影响(详见图1参数对比)

![温度值对输出类型的影响对比图]

在这里插入图片描述

二、四阶提问框架:技术场景下的实践验证

基于控制变量法的测试表明,结构化提问框架显著优于随机提问方式。推荐工作流:

# 示例:技术文档生成场景  
prompt_structure = {  
    "背景": "正在开发Python异步任务队列",  
    "核心需求": "需要对比Celery与RQ的异常处理机制",  
    "格式约束": "以Markdown表格呈现,包含重试策略、日志追踪等6个维度",  
    "知识边界": "仅限开源文档验证内容"  
}  

该框架在代码评审、技术方案撰写等场景的A/B测试中,任务完成效率提升73%。


三、高阶提示工程技术解析

通过分析50+个有效指令模板,提炼出三大技术原则:

  1. 向量空间锚定法:在对话初期植入领域术语向量(如医疗场景预置ICD-10编码)
  2. 渐进式细化策略:采用「广度优先→深度挖掘」的树状对话结构
  3. 约束条件量化:将模糊需求转化为可计算的参数(如「简化」→「控制在300token内,Flesch易读性>60」)

四、模型能力边界测试报告

基于104页技术文档的实践验证,总结DeepSeek-R1的适用场景矩阵:

任务类型推荐指数典型应用
代码生成★★★★★Python/JS异常处理模块
技术文档摘要★★★★☆API文档关键点提取
跨领域知识推理★★★☆☆医疗+保险条款分析
实时数据解读★★☆☆☆股票行情即时预测

五、开发者实践建议

  1. 对话持久化:建议通过API保存对话上下文(参见官方文档的session_id参数)
  2. 元提示词优化:在技术对话前植入领域知识库(如#define DOMAIN "云计算架构"
  3. 结果验证机制:结合CI/CD流程建立自动校验管道(参考GitHub Actions集成方案)

技术洞察:DeepSeek在处理递归型任务时展现出独特优势,但在实时性要求>200ms的场景下,建议采用混合架构(LLM+规则引擎)。


结语
与其追求「万能提示词」,不如深入理解模型的工作原理。本文涉及的15天技术提升路径及相关实验数据已开源(GitHub搜索#DeepSeekTechPath),欢迎开发者共同探讨LLM的工程化应用实践。


延伸阅读

  • 大型语言模型的注意力机制解析
  • 中文NLP任务中的分词优化策略
  • 人工智能伦理在代码生成中的实践框架

(本文不涉及任何商业推广,所有数据均基于MIT许可的开源测试集)

更多学习资料分享链接: https://caiyun.139.com/m/i?2jQXi30DTvZyb 提取码:8dpz

在这里插入图片描述

http://www.dtcms.com/a/22938.html

相关文章:

  • 编译安装php
  • Maven Home Path配置Bundled (Maven 3)和Use Maven wrapper解释
  • 《深度学习》——调整学习率和保存使用最优模型
  • 2025年入职/转行网络安全,该如何规划?网络安全职业规划
  • 滑动窗口-无重复字符的最长子串
  • Jenkinsdebug:遇到ERROR: unable to select packages:怎么处理
  • 小爱音箱连接电脑外放之后,浏览器网页视频暂停播放后,音箱整体没声音问题解决
  • 笔试-果园施肥
  • LeetCode 热题 100_单词搜索(60_79_中等_C++)(深度优先搜索(回溯))(初始化二维vector的大小)
  • zotero翻译文献每行开头有奇怪数字
  • 数组和对象深浅拷贝
  • JSP(学习自用)
  • 【火星】火星 数字地面模型(DEM)数字正射影像(DOM)下载
  • 【动手学轨迹预测】3.1 基于锚点的轨迹预测
  • Web后端 Tomcat服务器
  • Java零基础入门笔记:(1-2)入门(简介、基础知识)
  • AI前端开发与职业稳定性:ScriptEcho赋能下的未来展望
  • 【动态规划篇】:动态规划中的“双线叙述”--如何用状态转移解决双序列难题
  • Dify平台搭建面试机器人
  • [qt5学习笔记]Application Example示例程序源码解析
  • 【Java】 -- 顺序表的使用模拟实现
  • 如何选择合适的超参数来训练Bert和TextCNN模型?
  • Redis 深度解析:从基础到实践
  • 3D与2D机器视觉机械臂引导的区别
  • CMS DTcms 靶场(弱口令、文件上传、tasklist提权、开启远程桌面3389、gotohttp远程登录控制)
  • 深入探索 C++17 中的 std::hypot:从二维到三维的欧几里得距离计算
  • 日志2025.2.17
  • Prolog语言的Web开发
  • 计算机专业知识【原码、反码和补码的计算方法详解】
  • 拯救者电脑在重装系统之后电源计划丢失Fn+Q切换不了模式怎么恢复?