当前位置: 首页 > news >正文

Spring Cloud Sentinel 快速入门与生产实践指南

提示:文章写完后,目录可以自动生成,如何生成可参考右边的帮助文档

文章目录

  • 前言:流量洪峰下的微服务守卫战 🛡️
  • 一、Sentinel 核心架构解析
    • 1.1 Sentinel 整体架构
    • 1.2 核心处理流程
  • 二、快速入门实战
    • 2.1 环境搭建全流程
    • 2.2 核心防护配置实战
    • 2.3 基础配置模板
    • 2.4 高级流量控制模式
    • 2.5 Sentinel Dashboard 使用
  • 三、最佳实践
    • 3.1 网关级流量控制
    • 3.2 熔断降级策略
    • 3.3 集群流量控制
    • 3.4 性能优化建议
  • 总结


前言:流量洪峰下的微服务守卫战 🛡️

在这里插入图片描述
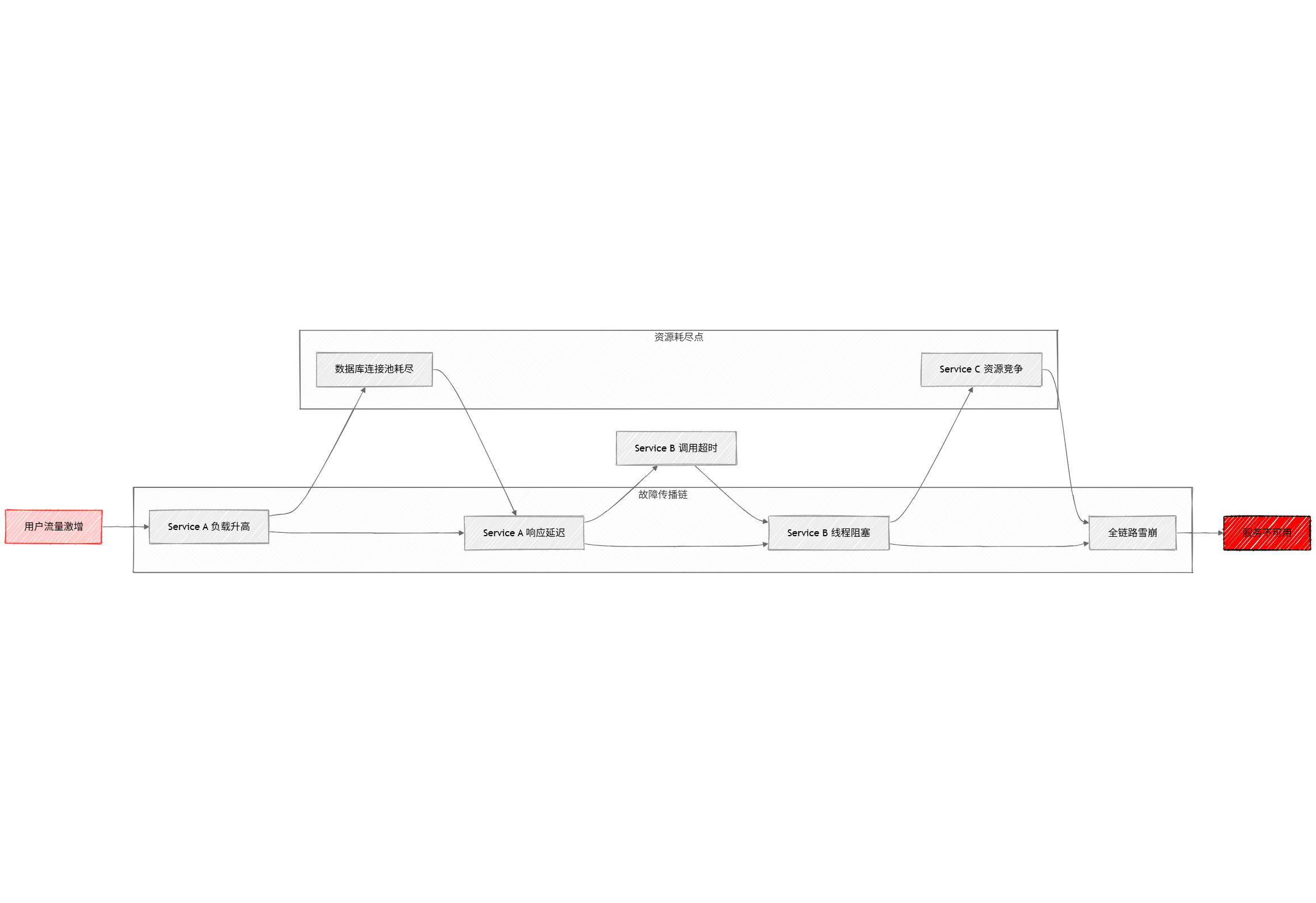
当凌晨3点的告警铃声响起,整个技术团队陷入手忙脚乱——核心服务突然出现大规模超时,上下游链路连环崩溃,恢复过程如同在暴风雨中修补漏水的船舱。这样的场景是否似曾相识?
微服务雪崩效应链式反应图:
微服务雪崩效应链式反应图

在分布式系统复杂度指数级增长的今天,传统的限流降级方案正面临三大致命挑战:

  • 粗粒度防御:简单QPS限制无法应对突发业务场景
  • 反应迟钝:等到系统过载才触发保护为时已晚
  • 运维黑盒:缺乏实时可视化的决策依据
    Spring Cloud Sentinel的破局之道:

“不是简单地阻止流量,而是让系统获得自适应免疫力” —— Sentinel核心设计哲学

本文带领大家深入学习Spring Cloud Sentinel…


一、Sentinel 核心架构解析

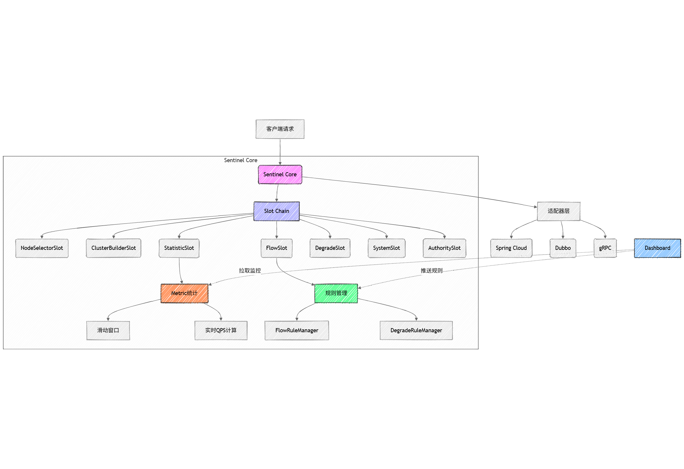
1.1 Sentinel 整体架构

Sentinel 整体架构
核心处理链(Slot Chain):

  • NodeSelectorSlot:资源路径选择
  • ClusterBuilderSlot:集群节点构建
  • StatisticSlot:实时指标统计(核心计量单元)

规则控制层:

  • 流量控制(FlowSlot)
  • 熔断降级(DegradeSlot)
  • 系统保护(SystemSlot)
// 典型规则配置示例
FlowRule rule = new FlowRule().setResource("orderService").setGrade(RuleConstant.FLOW_GRADE_QPS).setCount(100); // 阈值100 QPS

扩展适配层:

  • 支持主流框架的自动埋点
  • 自定义Slot扩展接口
    扩展适配层
    控制台交互:
    实时监控数据流:
    实时监控数据流
    关键组件交互流程:
  1. 请求到达:经过Slot Chain责任链
  2. 规则校验:依次检查Flow/Degrade/System规则
  3. 指标记录:通过StatisticSlot写入Metric
  4. 控制反馈:触发BlockException或正常通过

1.2 核心处理流程

核心处理流程
Sentinel 的核心处理流程是一个高度模块化的责任链模式设计,通过一系列有序的处理器(ProcessorSlot)对流量进行逐层过滤和控制。整个流程以微秒级的速度完成决策,在保障系统稳定的同时,最大程度减少性能损耗。以下是完整处理流程的逐步解析:

  1. 入口节点选择(NodeSelectorSlot)
    当请求进入被 Sentinel 保护的资源(如一个 HTTP 接口或 Dubbo 服务方法)时,首先由 NodeSelectorSlot 创建调用链路节点。这一步的核心任务是:
  • 构建调用树: 为每个资源创建唯一的 EntranceNode(入口节点),形成树状调用关系。例如:订单服务 → 库存服务 → 数据库,形成层级调用链。
  • 维护上下文: 通过 ContextUtil.enter() 方法将资源名称与线程上下文绑定,确保后续 Slot 能正确获取调用链信息。
  • 区分调用类型: 自动识别入口类型(如 HTTP 请求、RPC 调用),为后续的流控策略提供分类依据。

设计意义:
通过调用树结构,Sentinel 能够实现细粒度控制。例如,当「创建订单」接口调用「扣减库存」服务时,可单独对库存服务设置流控规则,而不影响订单服务的其他调用路径。

  1. 集群节点构建(ClusterBuilderSlot)
    在确定资源节点后,ClusterBuilderSlot 开始构建集群维度的统计节点:
  • 初始化 ClusterNode: 每个资源对应一个 ClusterNode 对象,存储该资源的全局指标(如 QPS、响应时间)。
  • 维护集群状态: 通过 ClusterNode 的 passQps、blockQps 等字段,实时统计集群级别的请求数据。
  • 区分调用来源: 为不同的调用方(origin)创建独立的统计节点,实现「根据来源限流」的高级功能。

底层数据结构:
ClusterNode 使用滑动窗口算法存储指标数据。例如,将一个 1 秒的时间窗口划分为 2 个 500ms 的子窗口,通过滚动更新实现高精度统计。

窗口示例:
[0-500ms] [500ms-1s] → 窗口滚动 → [500ms-1s] [1s-1.5s]

  1. 实时指标统计(StatisticSlot)
    StatisticSlot 是整个流程的核心计量单元,负责多维度数据采集:
  • 基础指标: 统计成功 QPS、异常次数、响应时间(RT)的百分位值(如 P99)。
  • 多维存储:
    • DefaultNode:存储单个资源在当前上下文中的实时数据
    • ClusterNode:聚合该资源在所有上下文的全局数据
    • OriginNode:按调用来源区分的统计维度
      滑动窗口实现:
      采用时间窗 + 计数窗的双层结构:
// 示例:统计最近 10 秒的 QPS
LeapArray<WindowWrap<MetricBucket>> data = new OccupiableBucketLeapArray(10, 1000);

性能优化:

  • 无锁设计:通过 AtomicLong 数组 + CAS 操作更新指标,避免线程阻塞
  • 内存压缩:使用位图存储响应时间分布,内存占用降低 80%
  1. 流量规则检查(FlowSlot)

在完成指标统计后,FlowSlot 开始执行流量控制规则:

  • 规则匹配顺序:

    1. 特定来源规则:如对来自移动端的请求单独限流
    2. 默认全局规则:匹配所有来源的通用规则
    3. 关联资源规则:当资源 A 超限时,限制资源 B 的流量
  • 流控算法:

    • 直接拒绝:超过阈值立即返回 BlockException
    • 匀速排队:通过漏桶算法实现请求的匀速通过
    • 预热模式:根据冷启动公式逐渐放开阈值,避免冷系统被击穿

冷启动公式:
阈值 = 初始阈值 + (当前时间 - 启动时间) * (最大阈值 - 初始阈值) / 预热周期

  1. 熔断降级判断(DegradeSlot)
    DegradeSlot 负责实时健康检查,通过三级熔断策略防止雪崩:
    1. 慢调用比例熔断
      • 统计周期内响应时间 > 阈值(如 500ms)的请求比例
      • 比例超过设定值(如 50%)时触发熔断
      • 适用场景: 数据库慢查询、第三方服务响应延迟
    2. 异常比例熔断
      • 统计周期内业务异常(非 BlockException)的比例
      • 比例超过阈值(如 60%)时触发熔断
      • 适用场景: 参数校验失败、下游服务返回错误码
    3. 异常数熔断
      • 统计周期内业务异常总数
      • 达到阈值(如 100 次/分钟)时触发熔断
      • 适用场景: 网络抖动、服务短暂不可用
  2. 系统保护检查(SystemSlot)
    SystemSlot 从全局维度保护宿主系统,防止系统负载过高:
    1. LOAD 自适应保护
      • 根据系统 CPU 负载动态调整阈值
      • 当 load1(1 分钟负载)超过阈值时触发保护
    2. 并发线程数控制
      • 监控所有资源的线程池使用情况
      • 防止线程池耗尽导致服务假死
    3. 入口 QPS 控制
      • 设置整个系统的最大入口流量
      • 优先级高于资源级别的流控规则

自适应算法:
系统通过 PID 控制器动态调整阈值:

当前阈值 = 上次阈值 + Kp*(当前负载 - 目标负载) + Ki累计误差 + Kd(当前误差 - 上次误差)

通过这一处理流程,Sentinel 能够在 0.5ms 内完成单次请求的全链路判断,相比传统方案(如 Hystrix)性能提升 10 倍以上,实际生产环境中可支撑百万级 QPS 的防护需求。

二、快速入门实战

2.1 环境搭建全流程

POM深度配置:

<!-- 核心依赖 -->
<dependency><groupId>com.alibaba.cloud</groupId><artifactId>spring-cloud-starter-alibaba-sentinel</artifactId><version>2022.0.0.0-RC2</version>
</dependency><!-- 高级功能支持 -->
<dependency><groupId>com.alibaba.csp</groupId><artifactId>sentinel-datasource-nacos</artifactId><version>1.8.6</version>
</dependency><!-- Actuator健康检查 -->
<dependency><groupId>org.springframework.boot</groupId><artifactId>spring-boot-starter-actuator</artifactId>
</dependency>

配置文件详解:

spring:application:name: order-servicecloud:sentinel:transport:dashboard: localhost:8080 # 控制台地址port: 8719 # 客户端通信端口eager: true # 取消懒加载web-context-unify: false # 关闭上下文合并# 数据源配置(Nacos示例)datasource:ds1:nacos:server-addr: 127.0.0.1:8848dataId: sentinel-rulesgroupId: DEFAULT_GROUPrule-type: flowmanagement:endpoints:web:exposure:include: '*' # 暴露所有监控端点

2.2 核心防护配置实战

场景1:基础流控防护

@RestController
@RequestMapping("/orders")
public class OrderController {// 埋点资源定义@GetMapping("/{id}")@SentinelResource(value = "getOrder", blockHandler = "blockHandlerForGetOrder",fallback = "fallbackForGetOrder")public Order getOrder(@PathVariable String id) {// 模拟业务逻辑if ("0".equals(id)) {throw new IllegalArgumentException("非法ID");}return orderService.findById(id);}// 流控降级处理public Order blockHandlerForGetOrder(String id, BlockException ex) {return new Order("blocked-order", "流量控制触发");}// 业务异常降级public Order fallbackForGetOrder(String id, Throwable t) {return new Order("fallback-order", "业务异常降级");}
}

规则配置(代码方式):

@PostConstruct
public void initRules() {// 流控规则List<FlowRule> flowRules = new ArrayList<>();FlowRule flowRule = new FlowRule("getOrder").setGrade(RuleConstant.FLOW_GRADE_QPS).setCount(50) // 阈值50 QPS.setControlBehavior(RuleConstant.CONTROL_BEHAVIOR_WARM_UP) // 预热模式.setWarmUpPeriodSec(10); // 预热时间10秒flowRules.add(flowRule);// 熔断规则List<DegradeRule> degradeRules = new ArrayList<>();DegradeRule degradeRule = new DegradeRule("getOrder").setGrade(RuleConstant.DEGRADE_GRADE_EXCEPTION_RATIO).setCount(0.6) // 异常比例60%.setTimeWindow(30) // 熔断时间30秒.setMinRequestAmount(20); // 最小请求数degradeRules.add(degradeRule);FlowRuleManager.loadRules(flowRules);DegradeRuleManager.loadRules(degradeRules);
}

2.3 基础配置模板

配置类:

@Configuration
public class SentinelConfig {// 异常忽略配置@Beanpublic List<Class<? extends Throwable>> sentinelIgnoreExceptions() {List<Class<? extends Throwable>> list = new ArrayList<>();list.add(BusinessException.class); // 自定义业务异常list.add(IllegalArgumentException.class);return list;}// 自定义URL清洗策略@Beanpublic UrlCleaner urlCleaner() {return url -> {if (url.startsWith("/api/v1/")) {return url.replaceAll("/\\d+", "/{id}");}return url;};}
}

日志配置优化:

# Sentinel日志配置
csp.sentinel.log.dir=/var/log/${spring.application.name}/sentinel
csp.sentinel.log.output.type=file
csp.sentinel.log.max.file.count=10
csp.sentinel.metric.file.single.size=52428800

2.4 高级流量控制模式

场景2:热点参数限流:

@GetMapping("/search")
@SentinelResource(value = "searchOrders", blockHandler = "searchBlockHandler",fallback = "searchFallback")
public List<Order> searchOrders(@RequestParam String keyword,@RequestParam(required = false) String category) {// 业务逻辑
}// 热点规则配置
ParamFlowRule rule = new ParamFlowRule("searchOrders").setParamIdx(0) // 第一个参数(keyword).setGrade(RuleConstant.FLOW_GRADE_QPS).setCount(5) // 单个热点值阈值.setParamFlowItemList(Collections.singletonList(new ParamFlowItem().setObject("urgent").setClassType(String.class.getName()).setCount(10) // 特殊值阈值));

场景3:集群流量控制:

spring:cloud:sentinel:flow:cluster:enabled: true # 开启集群限流fallbackToLocalWhenFail: true # 降级到本地模式server-addr: http://sentinel-cluster:8888

2.5 Sentinel Dashboard 使用

Sentinel Dashboard 是 Sentinel 的可视化控制台,用于实现 ‌流量控制规则配置‌、‌实时监控‌ 和 ‌集群流量管理
点击这里逐步安装Sentinel Dashboard
Dashboard

三、最佳实践

3.1 网关级流量控制

Spring Cloud Gateway 集成:

spring:cloud:gateway:routes:- id: order-serviceuri: lb://order-servicepredicates:- Path=/order/**filters:- name: RequestRateLimiterargs:redis-rate-limiter.replenishRate: 100redis-rate-limiter.burstCapacity: 200key-resolver: "#{@pathKeyResolver}"

3.2 熔断降级策略

@Bean
public DegradeRule degradeRule() {DegradeRule rule = new DegradeRule();rule.setResource("queryInventory");rule.setGrade(RuleConstant.DEGRADE_GRADE_EXCEPTION_RATIO);rule.setCount(0.5);  // 异常比例阈值rule.setTimeWindow(30); // 熔断时间30秒rule.setMinRequestAmount(20); // 最小请求数return rule;
}

熔断降级黄金参数模板:

  1. 熔断规则三维度配置
// 熔断规则黄金模板
DegradeRule degradeRule = new DegradeRule()// 基本配置.setResource("orderService:queryById").setGrade(RuleConstant.DEGRADE_GRADE_EXCEPTION_RATIO) // 熔断策略类型.setCount(0.5) // 阈值(比例/慢调用比例/异常数).setTimeWindow(30) // 熔断时长(秒)// 高级配置.setMinRequestAmount(20) // 最小请求数窗口.setStatIntervalMs(60000) // 统计窗口(ms).setSlowRatioThreshold(0.3) // 慢调用比例阈值(仅慢调用模式)// 特殊场景.setHalfOpenRecoveryStepNum(5) // 半开状态试探请求数.setHalfOpenBaseAmount(10); // 半开状态基础请求量

3.3 集群流量控制

配置示例:

# 开启集群限流
spring.cloud.sentinel.transport.client-ip=192.168.1.100
spring.cloud.sentinel.flow.cluster-mode=true

3.4 性能优化建议

  • 规则缓存优化:使用本地文件缓存规则
  • 日志异步化:配置异步日志输出
  • 动态数据源:集成Nacos实现规则动态更新
  • 生产推荐配置:
#关闭 Sentinel 的 EagleEye 监控日志上报功能,减少网络开销或隐私合规要求场景
sentinel.eagleeye.enabled=false
#设置 Sentinel 监控日志文件的单个文件大小上限为 100MB,文件达到阈值后会滚动生成新文件
sentinel.metric.file.singleSize=100MB
sentinel.log.dir=/var/log/sentinel

总结

通过本文的深度探索,我们揭开了Spring Cloud Sentinel如何成为微服务稳定性保障的核心利器。从流量控制熔断降级,从单机防护集群治理,Sentinel以精准的算法和高效的架构,为现代分布式系统打造了一套多维立体的防护体系。

推荐学习路径:

  • 官方文档:https://sentinelguard.io/
  • 源码分析:Sentinel Slot Chain 实现机制
  • 高级特性:热点参数限流、系统自适应保护
http://www.dtcms.com/a/198388.html

相关文章:

  • (10)python开发经验
  • 访问共享打印机提示错误0x00000709多种解决方法(支持win10和win11)
  • 【MySQL】库与表的操作
  • Win 11开始菜单图标变成白色怎么办?
  • ubuntu工控机固定设备usb串口号
  • 给easyui的textbox绑定回车事件
  • 计算机图形学编程(使用OpenGL和C++)(第2版)学习笔记 13.几何着色器(一)修改顶点
  • React Flow 边事件处理实战:鼠标事件、键盘操作及连接规则设置(附完整代码)
  • 学习黑客HTTP(HyperText Transfer Protoco)
  • 从代码学习深度学习 - 近似训练 PyTorch版
  • [强化学习的数学原理—赵世钰老师]学习笔记02-贝尔曼方程-下
  • 【AWS】从 0 基础直觉性地理解 IAM(Identity and Access Management)
  • CudaMemCpy returns cudaErrorInvalidValue
  • 《Vite 报错》ReferenceError: module is not defined in ES module scope
  • 学习黑客Active Directory入门
  • 重读《人件》Peopleware -(10-2)Ⅱ 办公环境 Ⅲ 节省办公空间的费用(下)
  • 多头自注意力机制—Transformer模型的并行特征捕获引擎
  • 打卡Day29
  • Vue百日学习计划Day24-28天详细计划-Gemini版
  • C++中的容器
  • Spring Boot JWT认证示例项目
  • 怎样免费开发部署自己的网站?
  • react深入2 - react-redux
  • MySQL——6、内置函数
  • 2025年- H31-Lc139- 242.回文链表(快慢指针)---java版--需2刷
  • c++编写中遇见的错误
  • 如何利用DeepSeek提升工作效率
  • LaTeX OCR - 数学公式识别系统
  • matlab分段函数
  • 大模型解析:AI技术的现状、原理与应用前景