当前位置: 首页 > news >正文

产品经理入门——认识产品经理

产品经理职责

1.收集需求

2.分析需求

3.设计产品

4.组织开发  

5.协调运营

产品经理能力要求

1.专业技术:业务分析,需求挖掘,需求分析,产品规划,产品设计,数据分析

2.能力素养:沟通能力,学习能力,提炼能力,用户洞察,IQ/EQ/AQ,抗压能力

3.加分项:行业领悟,商业思维,市场能力,领导力,项目管理

大多为功能型产品经理。 

项目工作流程

第一步启动调研

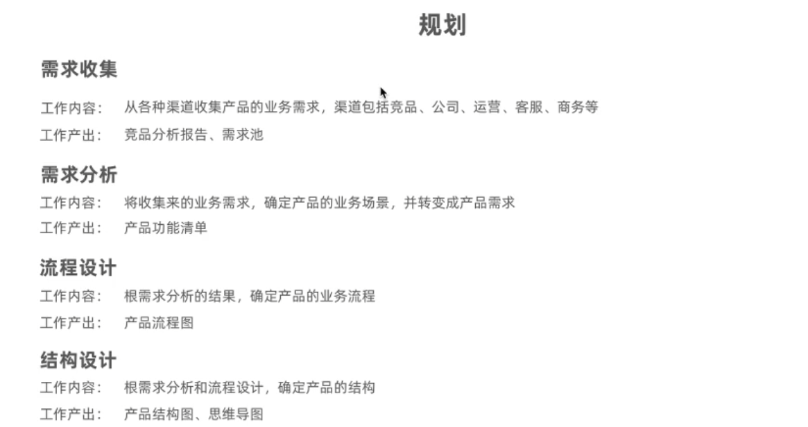
第二步规划

第三步执行

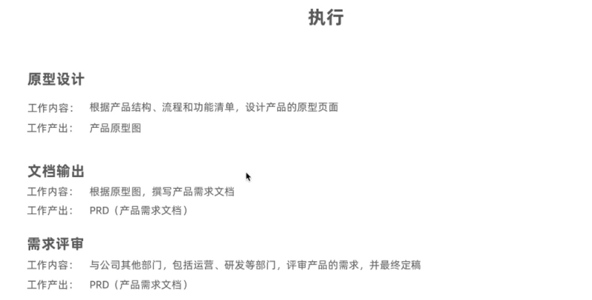
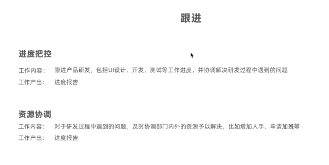
第四步跟进

  

最后一步上线

http://www.dtcms.com/a/195004.html

相关文章:

  • 数据库--向量化基础
  • 大模型相关技术综述
  • IEEE PRMVAI 2025 IEEE PRMVAI 探索人工智能在基础设施建设应用与运维中的新挑战
  • Nextjs首屏加载速度性能从80分优化到98分
  • Python OOP核心技巧:如何正确选择实例方法、类方法和静态方法
  • 【C++】15.并发支持库
  • QML 属性动画、行为动画与预定义动画
  • Flask框架搭建
  • AI编程赛道的思考:构建商业闭环Build your business,而非仅仅是应用not only build an app
  • 嵌入式学习笔记 - STM32 ADC 模块工作模式总结
  • 基于stm32f103c8t6的宠物仿声系统管理设计
  • 大模型,为什么需要分阶段学习?
  • 桌面端截长图/滚动截图:图像融合拼接关键算法
  • 【LeetCode 热题 100】动态规划 系列
  • 【Reality Capture 】02:Reality Capture1.5中文版软件设置与介绍
  • 【风控】用户特征画像体系
  • 序列dp常见思路总结
  • idea中Lombok失效的解决方案
  • 城市内涝监测预警系统守护城市安全
  • 【Linux 学习计划】-- 权限
  • 解决“VMware另一个程序已锁定文件的一部分,进程无法访问“
  • 革新直流计量!安科瑞DJSF1352-D电表:360A免分流直连,精度与空间双突破
  • foreach中使用await的问题
  • MATLAB中的概率分布生成:从理论到实践
  • 代理(主要是动态)和SpringAOP
  • 泰迪杯特等奖案例深度解析:基于多模态融合与小样本学习的工业产品表面缺陷智能检测系统
  • Latex单栏环境下如何设置表格和图片不独占一栏
  • 12 分钟讲解所有 JavaScript 库/模块[译]
  • 曝光融合(Exposure Fusion)
  • java后端学习