【单片机毕业设计16-基于stm32c8t6的智慧交通灯系统设计】
【单片机毕业设计16-基于stm32c8t6的智慧交通灯系统设计】
- 前言
- 一、功能介绍
- 二、硬件部分
- 三、软件部分
- 总结
前言
🔥这里是小殷学长,单片机毕业设计篇16-基于stm32c8t6的智慧交通灯系统设计
🧿创作不易,拒绝白嫖可私

一、功能介绍
------------------------------------------智能酒窖系统设计-----------------------------------------
功能:
1.实时显示当前红绿灯时间,车速,人流量
2.按键进行界面切换 速度控制,红绿灯时间控制
3.蓝牙进行切换切换 ,速度控制,红绿灯时间控制
4.光电传感器进行人流量检测
5.直流电机模拟车速
功能可定制
V:yhy15923862084
🔥 实物展示





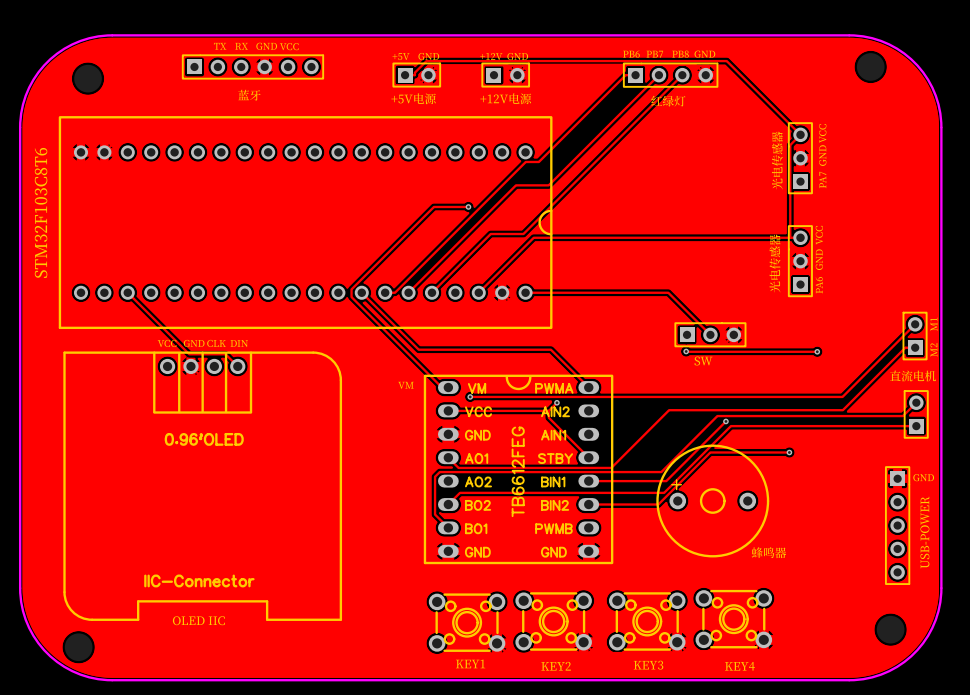
二、硬件部分
下面为该毕设中所用到的相关硬件说明,具体参数不做细节描述
硬件材料

PCB和原理图


三、软件部分

main.c部分代码
int main(void)
{NVIC_PriorityGroupConfig(NVIC_PriorityGroup_4);//设置系统中断优先级分组4 delay_init(); //延时函数初始化 Init_Usart(); //初始化串口LED_Init(); //初始化LEDRGY_LED_Init(); //红绿灯初始化Exit_Init(); //按键初始化Buzzer_GPIO_Init(); //蜂鸣器初始化Infrared_Init(); Motor_Init();TIM3_PWM_Init();OLED_Init(); //初始化OLED OLED_Clear(0); Init_interface(); //初始化界面只显示一次RGY_LED_TIMER_Init();printf("===============HardWare Init Finished============\r\n");//初始化成功提示音Buzzer_Voice(); Buzzer_Voice();while(1){Interface_Task(work_mode); //界面刷新Logical_Task();Usart_task(); //串口触发TIM_SetCompare2(TIM3,car_speed); //占空比调节}
}
总结
上面为基于stm32f103c8t6的智慧交通灯系统设计相关的大致介绍,源码,pcb和原理图以及相关文档说明做了详细说明,有需可私

🧿创作不易,拒绝白嫖
