Qwen3简要介绍(截止20250506)

Qwen3是阿里云推出的一个大语言模型系列,它在多个方面进行了升级和优化。以下是Qwen3的一些主要特点:
-
模型规模多样:Qwen3提供了一系列不同规模的模型,包括稠密模型(0.6B、1.7B、4B、8B、14B、32B)以及专家混合(MoE)模型(30B-A3B、235B-A22B),以适应不同的应用场景和需求。

-
思考模式与非思考模式:Qwen3支持两种工作模式,用户可以根据任务需求选择“思考模式”或“非思考模式”。思考模式适合复杂推理任务,而非思考模式则适合快速响应的场景。
-
推理与生成能力提升:在数学推理、代码生成、常识逻辑推理等方面,Qwen3相比前代模型有显著提升,特别是在思考模式下。
-
自然语言交互优化:Qwen3在多轮对话、创意写作、角色扮演和指令跟随等场景中表现出更加自然流畅的交互体验。
-
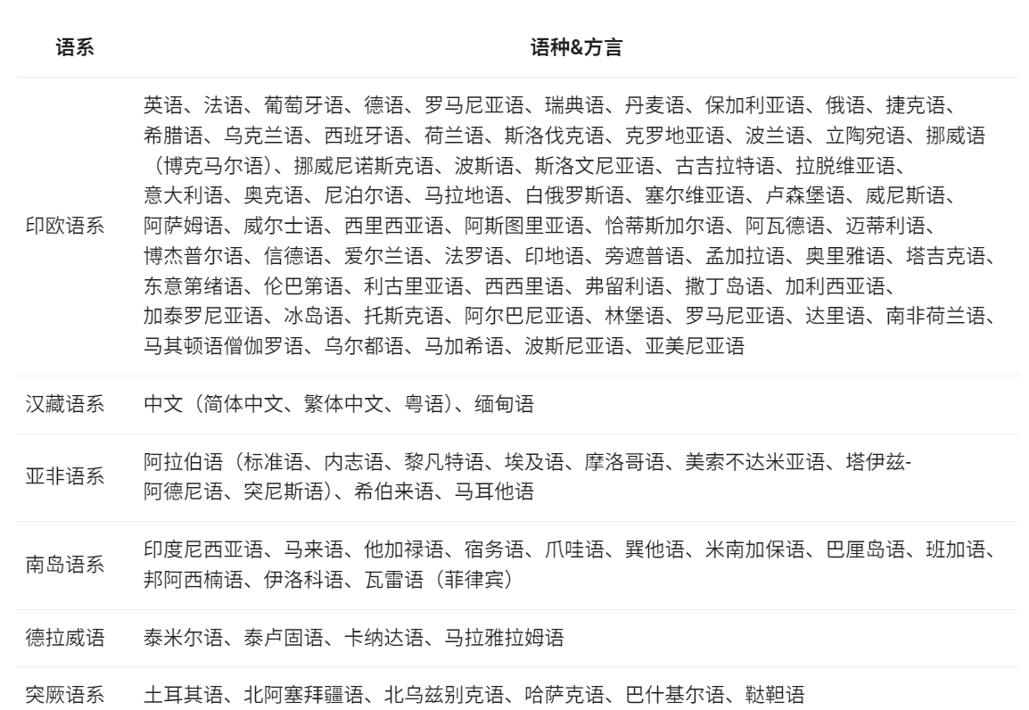
多语言支持:Qwen3能够理解、推理和生成超过119种语言和方言的内容,拥有强大的跨语言处理能力。

-
MCP(模型上下文协议)支持:这增强了模型作为Agent执行复杂任务的能力,使得模型可以更好地与外部数据源和工具进行集成。
-
成本效益高:即使参数量较小的Qwen3模型也能实现比以往更大规模模型更高的性能,降低了部署成本。
Qwen3是在2025年4月发布的,并且已经在GitHub、Hugging Face等多个平台上开源,开发者可以根据自己的需要下载和使用这些模型。此外,官方还提供了详细的部署指南,帮助用户更轻松地将Qwen3应用于实际项目中。
github地址
https://qwenlm.github.io/zh/blog/qwen3/

