当前位置: 首页 > news >正文

Leetcode 刷题记录 07 —— 链表

本系列为笔者的 Leetcode 刷题记录,顺序为 Hot 100 题官方顺序,根据标签命名,记录笔者总结的做题思路,附部分代码解释和疑问解答。

01 相交链表

在这里插入图片描述

在这里插入图片描述

在这里插入图片描述

在这里插入图片描述

在这里插入图片描述

/*** Definition for singly-linked list.* struct ListNode {*     int val;*     ListNode *next;*     ListNode(int x) : val(x), next(NULL) {}* };*/
class Solution {
public:ListNode *getIntersectionNode(ListNode *headA, ListNode *headB) {}
};

int val是一个整数类型的成员变量,用于存储链表节点的数据值。

ListNode *next 是一个指向 ListNode 类型的指针,用于保存下一个节点的地址。

ListNode(int x) : val(x), next(NULL) {}是一个构造函数,用于创建一个 ListNode 对象。

其中,val(x) 使用初始化列表的语法,将参数 x 的值赋给成员变量 valnex (NULL)next 指针初始化为 NULL。这表示初始化新节点时,它暂时不指向任何其他节点。

方法一:哈希集合

时间复杂度 O(m + n),空间复杂度 O(m)

  • 建立无序集合 visited,存储链表 A 中的元素情况
  • 遍历链表 B,判断 visited.count(temp)
/*** Definition for singly-linked list.* struct ListNode {*     int val;*     ListNode *next;*     ListNode(int x) : val(x), next(NULL) {}* };*/
class Solution {
public:ListNode *getIntersectionNode(ListNode *headA, ListNode *headB) {unordered_set<ListNode *> visited;ListNode *temp;temp = headA;while(temp != nullptr){visited.insert(temp);temp = temp -> next;}temp = headB;while(temp != nullptr){if(visited.count(temp)) return temp;temp = temp -> next;}return nullptr;}
};

nullptr 是一种专门用于指针的文字常量,用于表示空指针。

NULL 通常在 C 和 C++ 中被定义为整数常量 0,这有时会导致歧义和一些不希望发生的类型转换问题。

#include <iostream>void func(int) {std::cout << "Integer version called" << std::endl;
}void func(char*) {std::cout << "Pointer version called" << std::endl;
}int main() {func(nullptr); // 这将会调用指针版本的函数,因为 nullptr 是指针类型return 0;
}

方法二:双指针

时间复杂度 O(m + n),空间复杂度 O(1)

  • 建立双指针 ListNode *pAListNode *pB ,指向头元素
  • 遍历链表 A 和链表 B,判断 pA == nullptrpB == nullptr,移动双指针,直到 pA == pB
/*** Definition for singly-linked list.* struct ListNode {*     int val;*     ListNode *next;*     ListNode(int x) : val(x), next(NULL) {}* };*/
class Solution {
public:ListNode *getIntersectionNode(ListNode *headA, ListNode *headB) {if(headA == nullptr || headB == nullptr) return nullptr;ListNode *pA = headA;ListNode *pB = headB;while(pA != pB){if(pA == nullptr) pA = headB;else pA = pA -> next;if(pB == nullptr) pB = headA;else pB = pB -> next;}return pA;}
};

02 反转链表

在这里插入图片描述

在这里插入图片描述

在这里插入图片描述

在这里插入图片描述

/*** Definition for singly-linked list.* struct ListNode {*     int val;*     ListNode *next;*     ListNode() : val(0), next(nullptr) {}*     ListNode(int x) : val(x), next(nullptr) {}*     ListNode(int x, ListNode *next) : val(x), next(next) {}* };*/
class Solution {
public:ListNode* reverseList(ListNode* head) {}
};

方法一:双指针

时间复杂度 O(n),空间复杂度 O(1)

  • 建立双指针 *prev*curr,分别指向前一个结点和当前结点
  • 遍历链表,判断 curr != nullptr ,执行 curr -> next = prev;

在这里插入图片描述

/*** Definition for singly-linked list.* struct ListNode {*     int val;*     ListNode *next;*     ListNode() : val(0), next(nullptr) {}*     ListNode(int x) : val(x), next(nullptr) {}*     ListNode(int x, ListNode *next) : val(x), next(next) {}* };*/
class Solution {
public:ListNode* reverseList(ListNode* head) {ListNode *prev = nullptr;ListNode *curr = head;while(curr != nullptr){ListNode *next = curr -> next;curr -> next = prev;prev = curr;curr = next;}return prev;}
};

方法二:递归

时间复杂度 O(n),空间复杂度 O(1)

在这里插入图片描述

/*** Definition for singly-linked list.* struct ListNode {*     int val;*     ListNode *next;*     ListNode() : val(0), next(nullptr) {}*     ListNode(int x) : val(x), next(nullptr) {}*     ListNode(int x, ListNode *next) : val(x), next(next) {}* };*/
class Solution {
public:ListNode* reverseList(ListNode* head) {if(!head || !head->next) return head;ListNode *newNode = reverseList(head->next); //⭐head->next->next = head;head->next = nullptr;return newNode;}
};

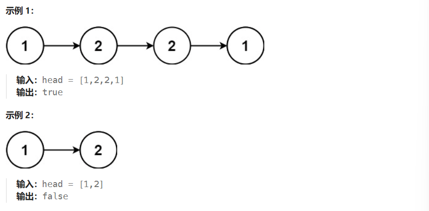
03 回文链表

在这里插入图片描述

在这里插入图片描述

/*** Definition for singly-linked list.* struct ListNode {*     int val;*     ListNode *next;*     ListNode() : val(0), next(nullptr) {}*     ListNode(int x) : val(x), next(nullptr) {}*     ListNode(int x, ListNode *next) : val(x), next(next) {}* };*/
class Solution {
public:bool isPalindrome(ListNode* head) {}
};

方法一:数组 + 双指针

时间复杂度 O(n),空间复杂度 O(n)

  • 建立数组 vals,存储链表中的元素情况
  • 遍历数组,判断 vals[i] != vals[j]
/*** Definition for singly-linked list.* struct ListNode {*     int val;*     ListNode *next;*     ListNode() : val(0), next(nullptr) {}*     ListNode(int x) : val(x), next(nullptr) {}*     ListNode(int x, ListNode *next) : val(x), next(next) {}* };*/
class Solution {
public:bool isPalindrome(ListNode* head) {vector<int> vals;while(head != nullptr){vals.push_back(head -> val);head = head -> next;}for(int i=0, j=(int)vals.size()-1; i<j; ++i, --j){if(vals[i] != vals[j]) return false;}return true;}
};

为什么没有判断 if(head == nullptr) return true;

可以在函数开始时加入 if (head == nullptr) return true;作为显式的情况处理以表明逻辑上的完整性,不过,代码中两段循环的跳过可以隐式的处理 head == nullptr 的情况并直接 return true

方法二:递归 + 双指针

时间复杂度 O(n),空间复杂度 O(n)

  • 建立前端指针 frontNode 和后端指针 currentNode
  • 遍历数组,判断 frontNode -> val != currentNode -> val
/*** Definition for singly-linked list.* struct ListNode {*     int val;*     ListNode *next;*     ListNode() : val(0), next(nullptr) {}*     ListNode(int x) : val(x), next(nullptr) {}*     ListNode(int x, ListNode *next) : val(x), next(next) {}* };*/
class Solution {ListNode* frontNode; //前端指针
public:bool recursivelyCheck(ListNode* currentNode){ //后端指针if(currentNode){if(!recursivelyCheck(currentNode -> next)) return false; //递归式⭐if(frontNode -> val != currentNode -> val) return false;frontNode = frontNode -> next;}return true;}bool isPalindrome(ListNode* head) {frontNode = head;return recursivelyCheck(head);}
};

recursively 递归地、reverse 逆转、palindrome / ˈpælɪndroʊm / 回文

② 在运行递归函数时,计算机需要在进入被调用函数之前跟踪它在当前函数中的位置(以及任何局部变量的值),通过运行时存放在堆栈中来实现(堆栈帧)。

③ 为什么没有判断 if(head == nullptr) return true;

headnullptr 时,recursivelyCheck 函数会立即识别到,并返回 true,这相当于隐式地处理了空链表的特殊情况。

方法三:快慢指针 + 反转链表

时间复杂度 O(n),空间复杂度 O(1)

  • 找结点:建立快慢指针 fastslow,找到链表前半部分的结束点
  • 翻链表:利用反转链表,建立 prevcurr,找到链表后半部分的结束点
  • 遍历链表,判断 p1->val != p2->val
  • 注:需要在最后将反转的部分链表反转回来
/*** Definition for singly-linked list.* struct ListNode {*     int val;*     ListNode *next;*     ListNode() : val(0), next(nullptr) {}*     ListNode(int x) : val(x), next(nullptr) {}*     ListNode(int x, ListNode *next) : val(x), next(next) {}* };*/
class Solution {
public://找结点ListNode* findNode(ListNode* head){ListNode* fast = head;ListNode* slow = head;while(fast->next != nullptr && fast->next->next != nullptr){fast = fast->next->next;slow = slow->next;}return slow;}//翻链表ListNode* reverseList(ListNode* head){ListNode* prev = nullptr;ListNode* curr = head;while(curr != nullptr){ListNode* next = curr->next;curr->next = prev;prev = curr;curr = next;}return prev;}bool isPalindrome(ListNode* head) {if(head == nullptr) return true;ListNode* firstHalfEnd = findNode(head); //找结点ListNode* secondHalfStart = reverseList(firstHalfEnd->next); //翻链表ListNode* p1 = head;ListNode* p2 = secondHalfStart;bool result = true;while(result && p2 != nullptr){if(p1->val != p2->val) result = false;p1 = p1->next;p2 = p2->next;}firstHalfEnd->next = reverseList(secondHalfStart); //神来之笔,翻回链表return result;}
};

为什么需要判断 if(head == nullptr) return true;

如果没有这个判断,接下来代码中任何对链表操作(比如访问节点值或找到中间节点)都会试图访问一个空指针,从而导致运行时错误(segmentation fault)。另外,快速返回的策略使得对特殊情况的处理更高效。

04 环形链表

在这里插入图片描述

在这里插入图片描述

在这里插入图片描述

/*** Definition for singly-linked list.* struct ListNode {*     int val;*     ListNode *next;*     ListNode(int x) : val(x), next(NULL) {}* };*/
class Solution {
public:bool hasCycle(ListNode *head) {}
};

方法一:哈希表

时间复杂度 O(n),空间复杂度 O(n)

  • 建立无序集合 visited,存储已经访问的元素
  • 遍历链表,判断 visited.count(head)
/*** Definition for singly-linked list.* struct ListNode {*     int val;*     ListNode *next;*     ListNode(int x) : val(x), next(NULL) {}* };*/
class Solution {
public:bool hasCycle(ListNode *head) {unordered_set<ListNode*> visited;while(head != nullptr){if(visited.count(head)) return true;visited.insert(head);head = head->next;}return false;}
};

方法二:快慢指针

「Floyd 判圈算法」(龟兔赛跑算法)

假想「乌龟」和「兔子」在链表上移动,「兔子」跑得快,「乌龟」跑得慢。当「乌龟」和「兔子」从链表上的同一个节点开始移动时,如果该链表中没有环,那么「兔子」将一直处于「乌龟」的前方;如果该链表中有环,那么「兔子」会先于「乌龟」进入环,并且一直在环内移动。等到「乌龟」进入环时,由于「兔子」的速度快,它一定会在某个时刻与乌龟相遇,即套了「乌龟」若干圈。

  • 建立快慢指针 fastslow,假装乌龟和兔子
  • 遍历链表,判断 slow != fast
  • 注:if(fast == nullptr || fast->next == nullptr) return false;
/*** Definition for singly-linked list.* struct ListNode {*     int val;*     ListNode *next;*     ListNode(int x) : val(x), next(NULL) {}* };*/
class Solution {
public:bool hasCycle(ListNode *head) {if(head == nullptr || head->next == nullptr) return false;ListNode* slow = head;ListNode* fast = head->next;while(slow != fast){if(fast == nullptr || fast->next == nullptr) return false;fast = fast->next->next;slow = slow->next;}return true;}
};

05 环形链表Ⅱ

在这里插入图片描述

在这里插入图片描述

在这里插入图片描述

/*** Definition for singly-linked list.* struct ListNode {*     int val;*     ListNode *next;*     ListNode(int x) : val(x), next(NULL) {}* };*/
class Solution {
public:ListNode *detectCycle(ListNode *head) {}
};

时间复杂度 O(n),空间复杂度 O(n)

  • 建立无序集合 visited,存储已经访问的元素
  • 遍历链表,判断 visited.count(head)
/*** Definition for singly-linked list.* struct ListNode {*     int val;*     ListNode *next;*     ListNode(int x) : val(x), next(NULL) {}* };*/
class Solution {
public:ListNode *detectCycle(ListNode *head) {unordered_set<ListNode*> visited;while(head != nullptr){if(visited.count(head)) return head;visited.insert(head);head = head->next;}return nullptr;}
};

方法二:快慢指针

  • 建立快慢指针 fastslow,假装乌龟和兔子
  • 遍历链表,判断 slow != fast,成立,建立额外指针 pear,假装小熊
  • 小熊从原点出发,它和乌龟会在入环点相遇

在这里插入图片描述

/*** Definition for singly-linked list.* struct ListNode {*     int val;*     ListNode *next;*     ListNode(int x) : val(x), next(NULL) {}* };*/
class Solution {
public:ListNode *detectCycle(ListNode *head) {ListNode* slow = head;ListNode* fast = head;while(fast != nullptr && fast->next != nullptr){fast = fast->next->next;slow = slow->next;//改动部分if(fast == slow){ListNode* pear = head;while(pear != slow){pear = pear->next;slow = slow->next;}return pear;}}return nullptr;}
};
http://www.dtcms.com/a/173470.html

相关文章:

  • 小土堆pytorch--transform
  • 关于loadstartcode使用
  • 使用 Poco C++ 库构建轻量级 HTTP 服务器
  • 小微企业SaaS ERP管理系统,SpringBoot+Vue+ElementUI+UniAPP
  • Oracle中游标和集合的定义查询及取值
  • Flutter开发HarmonyOS实战-鸿蒙App商业项目
  • 极速轻量,Rust 网络开发新选择:Hyperlane 框架深度解析
  • C++学习之路,从0到精通的征途:priority_queue类的模拟实现
  • 20250506异形拼图块(圆形、三角、正方,椭圆/半圆)的中2班幼儿偏好性测试(HTML)
  • 高频面试题:设计秒杀系统,用Redis+Lua解决超卖
  • SpringBoot教学管理平台源码设计开发
  • [学习]RTKLib详解:pntpos.c与postpos.c
  • C++【继承】
  • 深入浅出数据库事务:原子性、一致性、隔离性、持久性
  • ShardingSphere:使用information_schema查询时报错:Table ‘数据库名称.tables‘ doesn‘t exist
  • 荣耀A8互动娱乐组件部署实录(终章:后台配置系统与整体架构总结)
  • 【Linux系统篇】:Linux线程同步---条件变量,信号量与CP模型实现
  • Qt学习Day0:Qt简介
  • 【C语言】(7)—指针1
  • ActiveMQ 安全机制与企业级实践(一)
  • next中的server comonent中如何共享session
  • 2025 后端自学UNIAPP【项目实战:旅游项目】1、创建项目框架
  • 物理服务器紧急救援:CentOS系统密码重置全流程实战指南
  • 关于论文中插入公式但是公式相对于段落的位置偏上应该如何调整备份
  • UE5 GAS开发P47 游戏标签
  • STL?string!!!
  • 【Hive入门】Hive安全管理与权限控制:审计日志全解析,构建完善的操作追踪体系
  • 【大数据】服务器上部署Apache Paimon
  • UE5 使用插槽和物理约束对角色新增的饰品添加物理效果
  • Nginx安全防护与HTTPS部署实战