PMP-第六章 项目进度管理(二)
排列活动顺序
- Sequence Activities
- 过程定义:识别和记录项目活动之间的关系的过程
- 过程作用:定义工作之间的逻辑顺序,以便在既定的所有项目制约因素下获得最高的效率
- 本过程旨在将项目活动列表转化为图表,作为发布进度基准的第一步
- 除了首尾两个活动,每项活动和每个里程碑都至少有符合逻辑关系的 一项紧前活动和一项紧后活动。
- 通过设计活动前后逻辑关系,可以创建一个切实的项目进度计划
- 为是项目进度计划更加切实可行,可能有必要在活动之间使用提前量和滞后量
- 可以用项目管理软件、手动或自动技术,来排列活动顺序
过程:排列活动顺序

排列活动顺序:T&T
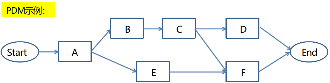
紧前关系绘图法
- Precedence Diagramming Method (PDM)
- 用节点表示活动,用一种或多种逻辑关系连接活动,以显示活动的实施顺序
- 又称活动节点法(AON , Activity-On-Node)、 单代号网络图、前导图法等
- 大多数项目管理软件包使用该法绘图

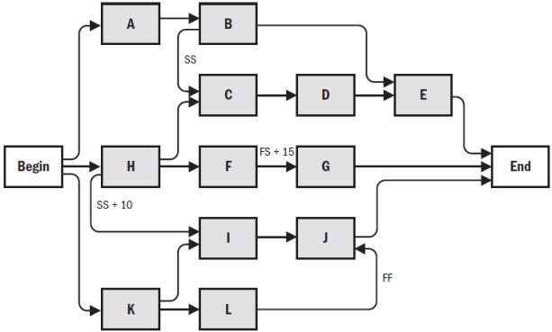
PDM的四种逻辑关系
- 完成到开始(FS) 只有紧前活动完成,紧后活动才能开始 例如:挖坑 栽树

- 完成到完成(FF) 只有紧前活动完成,紧后活动才能完成 例如:写作 编辑

- 开始到开始(SS) 只有紧前活动开始,紧后活动才能开始 例如:地基浇灌 混凝土找平

- 开始到完成(SF) 只有紧前活动开始,紧后活动才能完成 例如:新系统上线 老系统下线

确定和整合依赖关系

提前量和滞后量
- Leads and Lags
- 提前量是相对于紧前活动,紧后活动可以提前的时间量
- FS-2周

- FS-2周
- 滞后量是相对于紧前活动,紧后活动需要推迟的时间量
- FS+15 天

- SS+15 天

- FS+15 天
- 提前量和滞后量不能替代进度逻辑关系
小结:提前量减号,滞后量加号
排列活动顺序:输出
项目进度网络图
- Project Schedule Network Diagrams
- 表示项目进度活动之间的逻辑关系的图形
- 没有时间刻度亦称为“纯逻辑图” (Pure Logic Diagram)
- 应附有简要文字描述,说明排序基本方法与异常序列

估算活动持续时间
- Estimate Activity Durations
- 过程定义: 根据资源估算的结果,估算完成单项活动所需工作时段(period)数的过程
- 过程作用:确定完成每个活动所需花费的时间量, 为制定进度计划过程提供主要输入
- 估算活动持续时间依据的信息包括:
- 活动工作范围(有哪些事情?)
- 所需资源类型(高级开发还是初级开发?)
- 估算的资源数量(几个人?)
- 资源日历(可用的时间段?)
过程:估算活动持续时间

估算活动持续时间:T&T
类比估算
- Analogous Estimating
- 一种使用相似活动或项目的历史数据,来估算当前活动或项目的持续时间或成本的技术
- 估算时间时,以过去类似项目的实际持续时间为依据,来估算当前项目的持续时间
- 又称为自上而下估算,是一种粗略估算
- 当项目详细信息不足时,经常使用该技术
- 估算的可靠性取决于:
- 以往活动在本质上的类似度
- 项目团队所具备的专业知识

考点关键字:类似、相似、历史数据、快速估算、粗略估算。
参数估算
- Parametric Estimating
- 一种基于历史数据和项目参数 ,使用某种算法来计算成本或持续时间的估算技术
- 利用历史数据之间的统计关系和其他变量,来估算诸如成本、预算和持续时间等活动参数
- 参数估算的准确性取决于参数模型的成熟度和基础数据的可靠性
- 参数估算可针对整个项目或者项目的某个部分
- 常见的参数估算包括
- 回归分析
- 学习曲线


小结:
1、类比估算与参数估算共同点参考历史数据,过去做过类似项目,现在有开始做。
2、不同点: 类比估算快速,而参数估算会有计算公式和参数模型的借鉴;
学习曲线
- Learning Curves
- 是指随着产品生产数量的增加,员工不断学习积累经验,生产单位产品所需的时间和成本会有规律地逐渐减少
- 也可用以估算成本过程

三点估算
- Three-Point Estimating
- 源自美国海军50年代北极星(Polaris)导弹项目中发 展出来的计划评审技术(PERT) (Program Evaluation and Review Technique)
- 通过考虑估算中的不确定性和风险,可以提高活动持续时间估算的准确性
- 使用三种估算值来界定活动持续时间的近似区间
- 最乐观时间(To ):基于活动的最好情况
- 最可能时间(Tm):基于活动的最可能情况
- 最悲观时间(Tp ):基于活动的最差情况
- 通过该三种估算值来计算期望持续时间Te (注:期望时 间的数学含义是在该时间内完成活动具有50%的概率)
小结:三点估算使用场景:价格或时间或数值经常波动,不确定性、有风险,提高估算准确性。
三点估算公式

小结:
1、贝塔分布:(乐观+4倍可能+悲观)/6 ; 三角分面取平均值;标准差=(悲观-乐观)/6; 贝塔分布 和标准差都除以6。
2、以上公式来源于统计学,用PMP的专业术语就是专家判断
正态分布与概率

小结:99,95,68
三点估算结合正态分布例题

自下而上估算
- Bottom-up Estimating
- 自下而上估算是一种估算项目持续时间或成本的方法,通过从下到上逐层汇总WBS 组成部分的估算而得到项目估算
- 如果无法以合理的可信度对活动持续时间进行估算,则应将活动中的工作进一步细化,然后估算具体的持续时间,接着再汇总这些资源需求估算得到每个活动的持续时间
- 活动之间可能存在或不存在会影响资源利用的依赖关系;如果存在,就应该对相应的资源使用方式加以说明,并记录在活动资源需求中。

小结:自下而上估算的提前条件必须要有项目的WBS。
估算方法比对

储备分析
- Reserve Analysis
- 估算时需考虑应急储备( contingency reserves), 以应对进度方面的不确定性或风险
- 应急储备应包含在进度基准中,以应对“已知的未知” 风险
- 应急储备可取活动持续时间估算的某一百分比或某一 固定时间段
- 也可以把应急储备从各个活动中剥离出来并汇总
- 随着项目信息越来越明确,可以动用、减少或取消应 急储备
- 管理储备是为管理控制的目的而特别留出来的项目预 算,应对“未知的未知”风险
- 管理储备不包括在进度基准中,但属于项目总持续时 间的一部分
小结:
1、储备分析用于应对风险;已知风险使用应急储备;未知风险使用管理储备;进度基准包括应急储备;使用管理储备需要提交变更流程。
2、进度基准 = 估算时间+应急储备;项目总进度预算 = 进度基准 + 管理储备。
会议之冲刺计划会
- 在敏捷方法中,需要举行冲刺计划会(Sprint Planning Meeting)
- 讨论按优先级排序的产品未完项(用户故事)并决定在下一个迭代中会致力于解决哪个未完项
- 团队将用户故事分解为按小时估算的底层任务,然后根据团队在持续时间(迭代)方面的能力确认估算是否可行
- 该会议通常在迭代的第一天举行参加者:产品负责人、开发团队和项目经理
- 会议成果:迭代未完项、假设条件、关注事项风险、依赖关系、决定和行动。
估算活动持续时间:输出
持续时间估算
- 持续时间估算是对完成某项活动、阶段或项目所需的工作时段数的定量评估
- 持续时间估算不包括任何滞后量
- 估算可以包含一定的变动区间,例如:
- 2周±2天,表明活动至少需要8天,最多不超过12天 (假定每周工作5天)
- 超过3周的概率为15%,表明该活动将在3周内(包含3 周)完工的概率是85%
估算依据
- 关于估算依据的说明文件(如估算是如何编制的)
- 关于假设条件、制约因素、单个项目风险的文件等
- 对估算区间的说明(如“±10%”等)
- 对最终估算的置信水平的说明等
