二极管钳位电路——Multisim电路仿真
目录
二极管钳位电路
2.1 二极管正向钳位电路
二极管压降测试
2.1.1 二极管正向钳位电路图
2.1.2 二极管正向钳位工作原理
2.2 二极管负向钳位电路
2.2.1 二极管负向钳位电路图
2.2.2 二极管负向钳位工作原理
二极管正向反向钳位仿真电路实验结果
2.3 二极管顶部钳位电路
2.3.1 实验要求
2.3.2 仿真实验
RC电路不加二极管情况下,输出电阻R2两端电压波形
RC电路与正钳位电路对比图
正钳位电路波形图
正钳位对比实验效果图
2.4 二极管底部钳位电路
2.4.1 实验要求
2.4.2 仿真实验
RC电路不加二极管情况下,输出电阻R2两端电压波形
负钳位电路对比图
负钳位电路波形图
负钳位对比实验效果图
硬件工程师笔试面试相关文章链接
二极管钳位电路
钳位电路概念:
钳位电路(clamping circuit)是一种将脉冲信号的某一部分固定在指定电压值上,并保持原波形形状不变的电路。它通过控制信号的幅值,将信号限制在特定范围内,从而确保输出信号的幅值不会超出设定的上下限。
工作原理
钳位电路的工作原理基于二极管的导通特性和电容的充放电过程。以常见的二极管钳位电路为例:
正钳位电路:当输入信号的负半周期到来时,二极管正向偏置导通,电容充电至输入信号的峰值减去二极管的正向导通电压(通常为0.7V)。在输入信号的正半周期,二极管反向偏置截止,电容通过负载电阻放电,从而使输出信号的顶部被钳制在某个固定电平。
负钳位电路:与正钳位电路相反,当输入信号的正半周期到来时,二极管正向偏置导通,电容充电。在输入信号的负半周期,二极管反向偏置截止,电容放电,从而使输出信号的底部被钳制在某个固定电平。
2.1 二极管正向钳位电路
二极管压降测试
如下图所示,仿真实验用二极管压降为0.7V

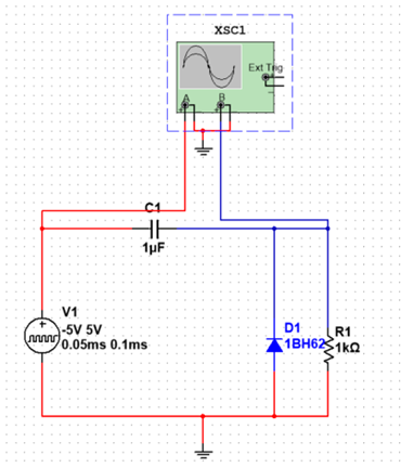
2.1.1 二极管正向钳位电路图
如下图所示
输入:幅值为5V脉冲电压,负半周期为5V,正半周期为-5V
输出:R1两端的电压
二极管:正周期导通,负周期截止

2.1.2 二极管正向钳位工作原理
V1处于正半周期时:
D1导通,C1充电,R1被短路,R1分压得到几乎为0V的电压
V1处于负半周期时:
D1截止,C1放电,R1得到V1和电容释放的电压,叠加电压几乎为10V
仿真结果如下图所示,仿真实验需考虑二极管压降电压(0.7V)
如下图所示,红色波形为输入信号,蓝色波形为输出信号

2.2 二极管负向钳位电路
2.2.1 二极管负向钳位电路图
如下图所示
输入:V2幅值为5V脉冲电压,负半周期为5V,正半周期为-5V
输出:R1两端的电压
二极管:正周期导通,负周期截止

2.2.2 二极管负向钳位工作原理
V2处于正半周期时:
D2截止,C2放电,R2得到V2和电容释放的电压,叠加电压几乎为-10V
V2处于负半周期时:
D2导通,C2充电,R2被短路,R2分压得到几乎为0V的电压
仿真结果如下图所示,仿真实验需考虑二极管压降电压(0.7V)
如下图所示,红色波形为输入信号,蓝色波形为输出信号

二极管正向反向钳位仿真电路实验结果
如下图所示,红色波形为输入信号,蓝色波形为输出信号

2.3 二极管顶部钳位电路
2.3.1 实验要求
将输入幅值为5V,频率为100HZ的矩形脉冲信号,通过正钳位电路将输出信号的顶部限制在10V左右。
2.3.2 仿真实验
RC电路不加二极管情况下,输出电阻R2两端电压波形
输入:红色,高电平(5V),低电平(0V),矩形方波信号
输出:蓝色
当输入电压V1为高电平(5V)时:C1充电,R2分压较小的正向电压
当输入电压V1为低电平(0V)时:C1放电,R2分压较小的反向电压

RC电路与正钳位电路对比图
正钳位电路相对于RC电路在电阻两端并联上串联的二极管和5V直流电源

正钳位电路波形图
输出波形向上平移5V左右
解释:
叠加定理:只保留一个电源作用,根据基尔霍夫电压定律(KVL)计算电路电压分布;电压源看作短路,电流源看作开路。
当电源V1单独工作时:D1与R3并联
当输入电压V1为高电平(5V)时:C1充电,D1和R3分压较小的正向电压
当输入电压V1为低电平(0V)时:C1放电,D1和R3分压较小的反向电压
当电源V3单独工作时:C1和R3并联,R3分压分5V
所以,输出电阻R3两端的电压向上平移5V左右

正钳位对比实验效果图
如下图所示,二极管正钳位电路将输出信号的顶部限制在10V左右。

2.4 二极管底部钳位电路
2.4.1 实验要求
将输入幅值为5V,频率为100HZ的矩形脉冲信号,通过负钳位电路将输出信号的底部限制在-5V左右。
2.4.2 仿真实验
RC电路不加二极管情况下,输出电阻R2两端电压波形
输入:红色,高电平(5V),低电平(0V),矩形方波信号
输出:蓝色
当输入电压V1为高电平(5V)时:C1充电,R2分压较小的正向电压
当输入电压V1为低电平(0V)时:C1放电,R2分压较小的反向电压

负钳位电路对比图
负钳位电路在RC电路的基础上串联了一个正向偏置二级管

负钳位电路波形图
输出电阻R2两端电压波形向下平移5V左右
依据:二极管的单相导通性,电容的充放电
当输入电压V1为高电平(5V)时:C1充电,D1导通,D1和R1之间的电压几乎为0V
当输入电压V1为低电平(0V)时:C1放电,D1截止,D1和R1之间的电压几乎为-5V

负钳位对比实验效果图
如下图所示,二极管负钳位电路将输出信号的顶部限制在5V左右。

硬件工程师笔试面试相关文章链接
1、硬件工程师笔面试真题汇总(2025版本)_硬件工程师面试题-CSDN博客
https://blog.csdn.net/XU157303764/article/details/140742900?spm=1011.2415.3001.53312、硬件工程师笔试面试汇总_硬件工程师面试题-CSDN博客
https://blog.csdn.net/XU157303764/article/details/141904858?spm=1011.2415.3001.5331硬件工程师笔试面试学习汇总——器件篇目录_硬件工程师笔试基础知识-CSDN博客
https://blog.csdn.net/XU157303764/article/details/142316204?spm=1011.2415.3001.5331硬件工程师笔试面试知识器件篇——电阻_硬件工程师笔试基础知识-CSDN博客
https://blog.csdn.net/XU157303764/article/details/141874163?spm=1011.2415.3001.5331硬件工程师笔试面试知识器件篇——电容-CSDN博客
https://blog.csdn.net/XU157303764/article/details/141899789?spm=1011.2415.3001.5331硬件工程师笔试面试知识器件篇——电感_硬件工程师电感-CSDN博客
https://blog.csdn.net/XU157303764/article/details/141902660?spm=1011.2415.3001.5331硬件工程师笔试面试知识器件篇——三极管_三极管面试-CSDN博客
https://blog.csdn.net/XU157303764/article/details/141903838?spm=1011.2415.3001.5331硬件工程师笔试面试知识器件篇——二极管_二极管面试问题-CSDN博客
https://blog.csdn.net/XU157303764/article/details/141903198?spm=1011.2415.3001.5331硬件工程师笔试面试——上拉电阻、下拉电阻_硬件面试一般问哪些 上拉电阻-CSDN博客
https://blog.csdn.net/XU157303764/article/details/141904259?spm=1011.2415.3001.5331硬件工程师笔试面试——继电器_固态继电器考试题-CSDN博客
https://blog.csdn.net/XU157303764/article/details/141942261?spm=1011.2415.3001.5331硬件工程师笔试面试——IGBT_igbt面试题目-CSDN博客
https://blog.csdn.net/XU157303764/article/details/142070424?spm=1011.2415.3001.5331硬件工程师笔试面试——MOS管_mos管面试问题-CSDN博客
https://blog.csdn.net/XU157303764/article/details/142073376?spm=1011.2415.3001.5331硬件工程师笔试面试——变压器_变压器电子工程师面试题目以及答案-CSDN博客
https://blog.csdn.net/XU157303764/article/details/142313787?spm=1011.2415.3001.5331硬件工程师笔试面试——保险丝_硬件设计保险丝-CSDN博客
https://blog.csdn.net/XU157303764/article/details/142314695?spm=1011.2415.3001.5331硬件工程师笔试面试——开关_开关电源面试笔试题-CSDN博客
https://blog.csdn.net/XU157303764/article/details/142314758?spm=1011.2415.3001.5331硬件工程师笔试面试——滤波器_滤波器面试-CSDN博客
https://blog.csdn.net/XU157303764/article/details/142314811?spm=1011.2415.3001.5331硬件工程师笔试面试——晶振_有源晶振笔试题-CSDN博客
https://blog.csdn.net/XU157303764/article/details/142314968?spm=1011.2415.3001.5331硬件工程师笔试面试——显示器件_显示器件设计工程师笔试-CSDN博客
https://blog.csdn.net/XU157303764/article/details/142315003?spm=1011.2415.3001.5331硬件工程师笔试面试——无线通讯模块_关于wifi 的硬件工程师面试题-CSDN博客
https://blog.csdn.net/XU157303764/article/details/142315034?spm=1011.2415.3001.5331硬件工程师笔试面试——存储器件-CSDN博客
https://blog.csdn.net/XU157303764/article/details/142315081?spm=1011.2415.3001.5331硬件工程师笔试面试——集成电路_集成电路理论题库-CSDN博客
https://blog.csdn.net/XU157303764/article/details/142315158?spm=1011.2415.3001.5331硬件工程师笔试面试——电机_电机控制器硬件工程师面试-CSDN博客
https://blog.csdn.net/XU157303764/article/details/142315183?spm=1011.2415.3001.5331电器元件符号及封装大全_海尔电视逻辑板上的22oj3是什么元件-CSDN博客
https://blog.csdn.net/XU157303764/article/details/144897502?spm=1011.2415.3001.5331运算放大电路汇总及电路仿真_用qucs仿真运算放大器-CSDN博客
https://blog.csdn.net/XU157303764/article/details/144974369?spm=1011.2415.3001.5331半波整流和全波整流电路汇总及电路仿真_半波整流电路和滤波电路仿真与调试的区别-CSDN博客
https://blog.csdn.net/XU157303764/article/details/145379301?spm=1011.2415.3001.5331滤波电路汇总_视频滤波电路-CSDN博客
https://blog.csdn.net/XU157303764/article/details/145382488?spm=1011.2415.3001.5331开关电路汇总-CSDN博客
https://blog.csdn.net/XU157303764/article/details/145388966?spm=1011.2415.3001.5331AD电路仿真_ad仿真图什么意思-CSDN博客
https://blog.csdn.net/XU157303764/article/details/145391047?spm=1011.2415.3001.533120个整流电路及仿真实验汇总-CSDN博客
https://blog.csdn.net/XU157303764/article/details/145401280?spm=1011.2415.3001.5331万用表使用-CSDN博客
https://blog.csdn.net/XU157303764/article/details/145402665?spm=1011.2415.3001.53312024美团秋招硬件开发笔试真题及答案解析_美团硬件开发笔试-CSDN博客
https://blog.csdn.net/XU157303764/article/details/145430040?spm=1011.2415.3001.53312024美团春招硬件开发笔试真题及答案解析_美团2025年春招第一场笔试【硬件开发方向】-CSDN博客
https://blog.csdn.net/XU157303764/article/details/145430447?spm=1011.2415.3001.53312024联想春招硬件嵌入式开发真题及答案解析_联想硬件笔试题-CSDN博客
https://blog.csdn.net/XU157303764/article/details/145430556?spm=1011.2415.3001.53312023联想电子电路真题及答案解析_电子电路模拟卷及答案-CSDN博客
https://blog.csdn.net/XU157303764/article/details/145432109?spm=1011.2415.3001.53312022联想硬件真题及答案解析-CSDN博客
https://blog.csdn.net/XU157303764/article/details/145435275?spm=1011.2415.3001.5331网易校招硬件研发工程师提前批真题及答案解析-CSDN博客
https://blog.csdn.net/XU157303764/article/details/145435462?spm=1011.2415.3001.5331网易校招硬件工程师正式批-CSDN博客
https://blog.csdn.net/XU157303764/article/details/145464105?spm=1011.2415.3001.53312019京东校招电气工程师真题及答案解析-CSDN博客
https://blog.csdn.net/XU157303764/article/details/145540559?spm=1011.2415.3001.53312018京东秋招电气工程师真题及答案解析_如图所示复合管,已知v1的放大倍数为10-CSDN博客
https://blog.csdn.net/XU157303764/article/details/145560334?spm=1011.2415.3001.5331Altium Designer(AD)仿真实验操作指南_altiumdesigner仿真教程-CSDN博客
https://blog.csdn.net/XU157303764/article/details/145694520?spm=1011.2415.3001.5331AD(Altium Designer)中英文界面切换操作指南_altium designer怎么改中文-CSDN博客
https://blog.csdn.net/XU157303764/article/details/145694259?spm=1011.2415.3001.5331AD(Altium Designer)创建及完成项目操作指南_altium designer新建项目-CSDN博客
https://blog.csdn.net/XU157303764/article/details/145716291?spm=1011.2415.3001.5331AD(Altium Designer)器件封装——立创商城导出原理图和PCB完成器件封装操作指南_复制立创商城模型-CSDN博客
https://blog.csdn.net/XU157303764/article/details/145741894?spm=1011.2415.3001.5331AD(Altium Designer)三种方法导入图片_ad导入图片-CSDN博客
https://blog.csdn.net/XU157303764/article/details/145766000?spm=1011.2415.3001.5331AD(Altium Designer)已有封装库的基础上添加器件封装_altium designer pcb库封装-CSDN博客
https://blog.csdn.net/XU157303764/article/details/146427258?spm=1011.2415.3001.5331AD(Altium Designer)更换PCB文件的器件封装_altium designer设计里已经生成pcb怎么更改-CSDN博客
https://blog.csdn.net/XU157303764/article/details/146448192?spm=1011.2415.3001.5331
