数据中心平台建设方案技术方案(Word)
第1章 项目概述
1.1 编制目的
1.2 项目背景
1.3 项目目标
第2章 项目总体范围
2.1 功能范围
2.2 集成范围
2.3 数据源范围
第3章 项目业务功能
3.1 数据业务功能
3.2 数据服务管理
第4章 技术架构和方案
4.1 总体架构
4.2 集成架构和路线
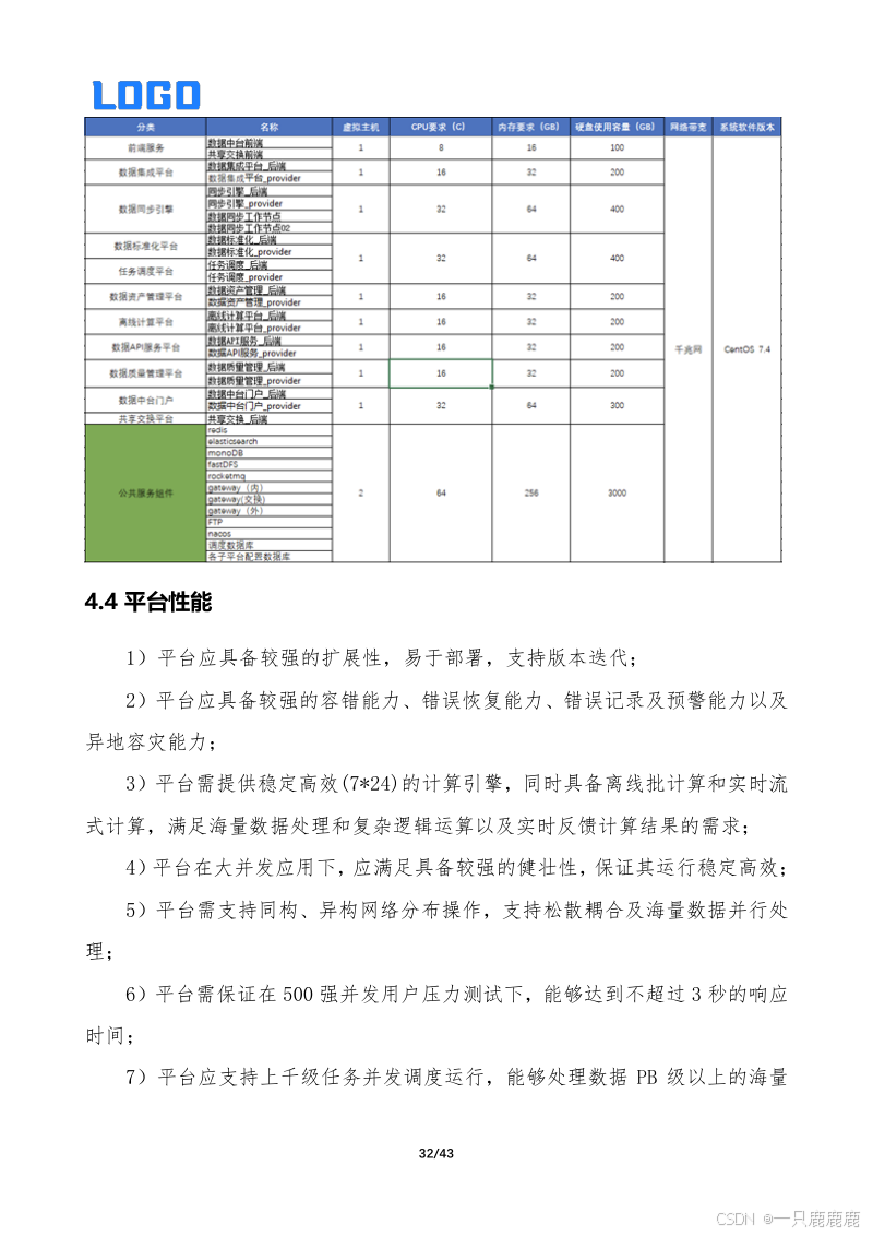
4.3 计算资源评估
4.4 平台性能
第5章 主流产品技术对比
第6章 部署方案
6.1 部署方案
6.2 部署架构
6.3 基础组件
6.4 软件资源
第7章 安全方案
7.1 边界安全
7.2 平台安全
7.3 数据安全
7.4 合规检查
软件开发全方位管理资料包清单概览:
任务部署指令书,可行性研究报告全集,项目启动审批文件,产品需求规格详尽说明书,需求调研策略规划,用户调研问卷模板,用户需求阐述文档,概要设计指南,技术解决方案白皮书,数据库架构设计手册,详细设计执行说明书,单元测试成果报告,总体测试蓝图规划,
单元测试实施计划,产品集成策略书,集成测试成果报告与计划,系统测试综合报告,产品交接与验收确认单,验收综合报告及测试报告,压力测试深度分析报告,
项目终结总结报告,项目启动与结项审批文件,成本预算估算明细表,项目实施计划,项目进展周报与月报集,风险管理策略规划,质量保证实施手册,项目甘特图时间管理规划,项目管理工具操作指南,系统操作指南,接口设计详尽文档,
软件部署与实施策略,运维维护综合方案,安全性能检测报告,投标应答文件全集,项目开工申请及报告,概要设计审查记录表,详细设计审查记录表,需求规格说明书审查表,
需求最终确认表单,系统编码规范手册,软件项目质量保障措施,软件部署详细规划,试运行实施方案,培训指导计划,软件系统功能验证表,试运行问题反馈报告,软件项目合同协议,资质审核材料集,信息安全管理体系文档等。
获取方式:本文末个人名片直接获取或者进主页。










































