LIMS试验检测管理系统概要设计说明书,LIMS实验室系统建设方案
1. 引言
1.1. 编写目的
1.2. 背景
2. 总体架构设计
2.1. 总体设计原则
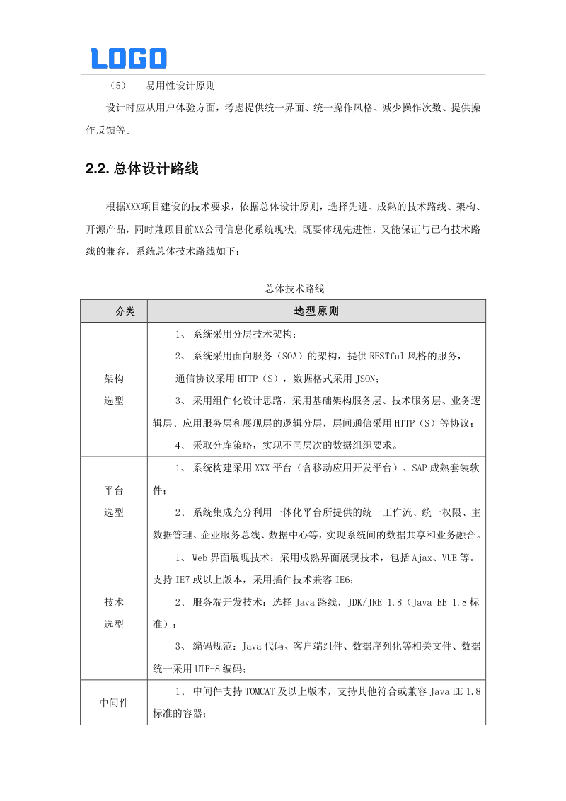
2.2. 总体设计路线
2.3. 架构概览
2.3.1. 设计蓝图
2.3.2. 总体架构
2.4. 架构遵从
2.4.1. 业务架构
2.4.2. 应用架构
2.4.3. 数据结构
2.4.4. 技术架构
2.5. 总体设计思想
2.5.1. 建设架构
2.5.2. 强化标准管理
2.5.3. 强化系统集成设计
2.5.4. 组件化设计
2.5.5. 保障安全应对策略
2.6. 关键技术和难点
2.6.1. 服务端组件容器选型
2.6.2. 持久化层选型
2.6.3. 服务暴露机制
2.6.4. 性能提升思路
3. 总体设计
3.1. 目标和约束条件
3.1.1. 目标
3.1.2. 约束条件
3.2. 需求规定
3.2.1. 母体实验室
3.2.2. 工地试验室
3.3. 功能结构
3.3.1. 报检管理
3.3.2. 样品管理
4. 接口设计
4.1. 接口设计原则
4.2. 接口内容
5. 运行设计
6. 数据库结构设计
6.1. 逻辑结构设计和物理结构设计
6.2. 数据标准规范
6.3. 数据量估算
6.4. 系统集成
7. 系统安全设计
7.1. 系统安全
7.2. 数据安全
7.3. 数据备份和恢复
软件全套资料部分文档清单:
工作安排任务书,可行性分析报告,立项申请审批表,产品需求规格说明书,需求调研计划,用户需求调查单,用户需求说明书,概要设计说明书,技术解决方案,数据库设计说明书,详细设计说明书,单元测试报告,总体测试计划,单元测试计划,产品集成计划,集成测试报告,集成测试计划,系统测试报告,产品交接验收单,验收报告,验收测试报告,压力测试报告,项目总结报告,立项结项审批表,成本估算表,项目计划,项目周报月报,风险管理计划,质量保证措施,项目甘特图,项目管理工具,操作手册,接口设计文档,软件实施方案,运维方案,安全检测报告,投标响应文件,开工申请表,开工报告,概要设计检查表,详细设计检查表,需求规格说明书检查表,需求确认表,系统代码编写规范,软件项目质量保证措施,软件部署方案,试运行方案,培训计划方案,软件系统功能检查表,工程试运行问题报告,软件合同,资质评审材料,信息安全相关文档等。建设方案部分资料清单:
信创云规划设计建设方案,新型智慧城市解决方案,医疗信息化中台技术架构方案,智慧消防建设规划方案,智慧校园技术方案,智慧医疗技术方案,智慧园区管理平台建设方案,智慧政务大数据整体技术解决方案,SRM系统解决方案,固定资产管理系统建设方案,工单管理系统建设方案,大数据管理平台技术方案,GIS地理信息服务平台建设方案,设备管理系统建设方案,远程抄表管理方案,BIM建模建设方案,数字孪生物联网云平台建设方案,仓储管理建设方案,智慧园区整体解决方案 ,智慧工地整体解决方案等等。
全部资料获取:本文末个人名片直接获取。


















