TP4056 电池管理芯片介绍及电路应用
目录
一、TP4056概述:
二、典型应用电路:
(1)管脚定义:
(2)工作原理:
(3)充电电流的设定:
(4)热限制:
(5)充电电流软启动:
(6)电池温度监测:
(7)确定R1和R2的值:
三、其他典型电路:
(1)欠压闭锁:
(2)手动停机:
(3)自动再启动:
(4)热考虑:
(5)增加热调节电流:
(6)充电终止:
(7)电池反接保护功能
(8)电源自适应:
(9)充电状态指示器:
一、TP4056概述:
TP4056 是一款性能出色的单节锂离子电池恒流 / 恒压线性充电器。其采用 ESOP8 封装,且外围元件较少,因此特别适合便携式产品,并且可适用于 USB 电源以及适配器电源供电。
该充电器基于特殊的内部 MOSFET 架构以及防倒充电路,无需外接检测电阻和隔离二极管。当外部环境温度过高或处于大功率应用时,其热反馈功能可调节充电电流,以降低芯片温度。其充电电压固定为 4.2 V,而充电电流则可通过一个电阻器进行外部设置。当充电电流降至设定值的 1/10 时,芯片将终止充电循环。
当输入电压断开时,TP4056 会进入睡眠状态,此时电池漏电流将降至 1μA 以下。此外,TP4056 还可被设置于停机模式,此时芯片静态电流降至 35μA。
TP4056 还具备其他特性,如电池温度监测、欠压锁定、自动再充电功能,以及两个状态引脚用于显示充电和充电终止状态。
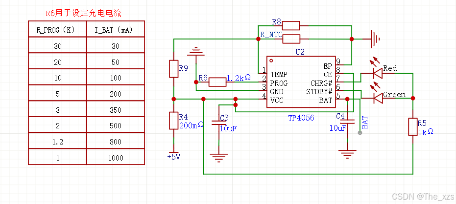
二、典型应用电路:

其中,虚线框出的 R7/R8/R9 电阻部分为电池温度监测,可选。也可TEMP脚直接接地,不监测电池温度。
(1)管脚定义:

| SOP-8-EP 引脚名称 | 引脚功能 |
|---|---|
| TEMP | 电池温度检测输入端 |
| PROG | 恒流充电电流设置和充电电流监测端 |
| GND | 地线 |
| VCC | 输入电压正输入端 |
| BAT | 电池连接端 |
| STDBY | 电池充电完成指示端 |
| CHRG | 充电中状态指示端 |
| CE | 芯片使能输入端 |
| 散热片焊盘 | 可接地或者悬空,不可接其他电位 |
(2)工作原理:
TP4056 是一款专为单节锂离子或锂聚合物电池设计的线性充电器电路。它利用内部的功率晶体管实现对电池的涓流、恒流和恒压充电。充电电流可以通过外部电阻进行编程设定,最大持续充电电流可达 1A,无需额外的阻流二极管和电流检测电阻。TP4056 还包含两个漏极开路输出的状态指示端,分别是充电状态指示端 CHRG 和电池充电完成指示端 STDBY。
芯片内部的功率管理电路能够在芯片结温超过 145℃时自动降低充电电流,这使用户能够充分利用芯片的功率处理能力,而不必担心因过热导致的损坏。这也意味着用户可以根据典型情况进行充电电流设计,因为在最坏情况下,TP4056 会自动减小充电电流。
当输入电压高于电源低电压检测阈值且芯片使能输入端接高电平时,TP4056 开始对电池充电,此时 CHRG 管脚输出低电平,表示充电正在进行。如果电池电压低于 3V,TP4056 会采用涓流对电池进行预充电。当电池电压超过 3V 时,充电器切换至恒流模式对电池充电,充电电流由 PROG 管脚和 GND 之间的电阻 RPROG 确定。当电池电压接近 4.2V 时,充电电流逐渐减小,TP4056 进入恒压充电模式。当充电电流减小到充电结束阈值(即恒流充电电流的 10%)时,充电周期结束,CHRG 端输出高阻态,STDBY 端输出低电位。
芯片内部的高精度电压基准源、误差放大器和电阻分压网络确保电池端调制电压的精度在 1% 以内,满足锂离子电池和锂聚合物电池的要求。当输入电压掉电或低于电池电压时,充电器进入低功耗的睡眠模式,电池端消耗的电流小于 1μA,从而延长待机时间。若将使能输入端 CE 接低电平,充电器将停止充电。
(3)充电电流的设定:
充电电流是采用一个连接在 PROG 引脚与地之间的电阻器来设定的。设定电阻器和充电电流采用下列公式来计算:

可根据需求选取合适大小的 RPROG,RPROG与充电电流的关系确定可参考下表:
| R_PROG (K) | I_BAT (mA) |
|---|---|
| 30 | 30 |
| 20 | 50 |
| 10 | 100 |
| 5 | 200 |
| 3 | 350 |
| 2 | 500 |
| 1.2 | 800 |
| 1 | 1000 |
(4)热限制:
如果芯片温度升至约 145℃的预设值以上,则一个内部热反馈环路将减小设定的充电电流,直到 155℃以上减小电流至 0。该功能可防止 TP4056 过热,并允许用户提高给定电 路板功率处理能力的上限而没有损坏 TP4056 的风险。在保证充电器将在最坏情况条件下自动减小电流的前提下,可根据典型(而不是最坏情况) 环境温度来设定充电电流。
(5)充电电流软启动:
TP4056 包括一个用于在充电循环开始时最大限度地减小涌入电流的软启动电路。当 一个充电循环被启动时,充电电 流将在20uS左右的时间里从0上升至满幅全标度值。在启动 过程中,这能够起到最大限度地减小电源上的瞬变电流负载的 作用。
(6)电池温度监测:
为了防止温度过高或者过低对电池造成的损害, 管脚的电压实现的,TEMP 管脚的电压是由电池内的 NTC 热敏电阻和一个电阻分压网络实现的,如典型应用图例所示 TP4056 内部集成有电池温度监测电路。电池温度监测是通过测量 TEMP 。 TP4056 将TEMP 管脚的电压同芯片内部的两个阈值 VLOW 和 VHIGH 相比较,以确认电池的温度是否超出正 常范围。在 TP4056 内部,VLOW 被固定在 45%×VCC,VHIGH 被固定 在 80%×VCC。如果 TEMP 管脚的电压VTEMP< VLOW 或者 VTEMP>VHIGH ,则表示电池的温度 太高或者太低,充电过程将被暂停;如果 TEMP 管脚的电压 VTEMP 在 VLOW 和 VHIGH 之间,充电周期则继续。 如果将 TEMP 管脚接到地线,电池温度监测功能将被禁止。
(7)确定R1和R2的值:
R9 和 R8 的值要根据电池的温度监测范围和热敏电阻的阻值来确定,示例如下:
假设设定的电池温度范围为 TL~TH,(其中 TL < TH);电池中使用的是负温度系数的热敏电阻(NTC),R_TL 为其在温度 TL 时的阻值,R_TH 为其在温度 TH 时的阻值,则 R_TL > R_TH,那么,在温度 TL 时,第一管脚 TEMP 端的电压为:

在温度 TH 时,第一管脚 TEMP 端的电压为:

然后,由
![]()
![]()
则可解得:

同理,如果电池内部是正温度系数(PTC)的热敏电阻,则 R_TL < R_TH,我们可以计算得到:

从上面的推导中可以看出,待设定的温度范围与电源电压 V_CC 是无关的,仅与 R9、R8、R_{TH}、R_{TL} 有关;其中,R_{TH}、R_{TL} 可通过查阅相关的电池手册或通过实验测试得到。
在实际应用中,若只关注某一端的温度特性,比如过热保护,则 R8 可以不用,而只用 R9 即可。R9 的推导也变得简单。
三、其他典型电路:

(1)欠压闭锁:
一个内部欠压闭锁电路对输入电压进行监控,并在 Vcc 升至欠压闭锁门限以上之前使充电器保持在停机模式。UVLO 电路将使充电器保持在停机模式。如果 UVLO 比较器发生跳变,则在 Vcc 升至比电池电压高 100mV 之前充电器将不会退出停机模式。
(2)手动停机:
在充电循环中的任何时刻都能通过置 CE 端为低电位或去掉 RPROG(从而使 PROG 引脚浮置)来把 TP4056 置于停机模式。这使得电池漏电流降至 1µA 以下,且电源电流降至 70µA 以下。重新将 CE 端置为高电位或连接设定电阻器可启动一个新的充电循环。
如果 TP4056 处于欠压闭锁模式,则 CHRG 和 STDBY 引脚呈高阻抗状态:要么 Vcc 高出 BAT 引脚电压的幅度不足 100mV,要么施加在 Vcc 引脚上的电压不足。
(3)自动再启动:
一旦充电循环被终止,TP4056 立即采用一个具有 2ms 滤波时间(tRECHARGE)的比较器来对 BAT 引脚上的电压进行连续监控。当电池电压降至 VRECHRG 以下时,充电循环重新开始。这确保了电池被维持在(或接近)一个满电状态,并免除了进行周期性充电循环启动的需要。在再充电循环过程中,CHRG 引脚输出进入一个强下拉状态。
(4)热考虑:
由于 SOP-8-EP 封装的外形尺寸很小,因此,需要采用一个热设计精良的 PC 板布局以最大限度地增加可使用的充电电流,这一点非常重要。用于耗散 IC 所产生的热量的散热通路从芯片至引线框架,并通过底部的散热片到达 PC 板铜面。PC 板铜面为散热器。散热片相连的铜箔面积应尽可能地宽阔,并向外延伸至较大的铜面积,以便将热量散播到周围环境中。至内部或背部铜电路层的通孔在改善充电器的总体热性能方面也是颇有用处的。当进行 PC 板布局设计时,电路板上与充电器无关的其他热源也是必须予以考虑的,因为它们将对总体温升和最大充电电流有所影响。
(5)增加热调节电流:
降低内部 MOSFET 两端的压降能够显著减少 IC 中的功耗。在热调节期间,这具有增加输送至电池的电流的作用。对策之一是通过一个外部元件 (例如 0.2 欧-0.5 欧一个电阻器或二极管) 将一部分功率耗散掉。
(6)充电终止:
当充电电流在达到最终浮充电压后降至设定值的 1/10 时,充电循环终止。此过程由内部滤波比较器监测 PROG 引脚实现。若 PROG 引脚电压低于 100mV 超过 tTERM(通常 2ms),充电终止,TP4056 进入待机模式,输入电源电流降至 70µA。(注:C/10 终止在涓流充电和热限制模式中失效。)
充电时,BAT 引脚瞬变负载可能导致 PROG 引脚电压短暂低于 100mV 。终止比较器的 1.8ms 滤波时间(tTERM)可防止此类瞬变导致充电循环过早终止。一旦平均充电电流低于设定值的 1/10,TP4056 停止通过 BAT 引脚供电,此时该引脚负载由电池供电。
待机模式下,TP4056-MS 持续监测 BAT 引脚电压。若电压低于再充电阈值(VRECHRG),充电循环重新启动。
(7)电池反接保护功能
TP4056 具备锂电池反接保护功能。电池正负极反接时,BAT 引脚电流小于 5mA。正确接入反接电池后,充电循环自动开始。避免电源接通情况下反接电池。反接后去除电池时,由于 BAT 管脚电容位仍为负,TP4056 指示灯不会立即正常点亮。正确接入电池可激活充电,或等待 BAT 管脚电容负电压放电至零伏,TP4056 显示正常无电池状态。
(8)电源自适应:
当 VCC 降至 4.3V 时,自适应电路启动,自动降低输出电流直至 VCC 稳定。此功能允许使用 USB、小功率适配器或太阳能电池作为电源,避免电源复位或重启。
(9)充电状态指示器:
TP4056 设有两个漏极开路状态指示输出端:CHRG 和 STDBY。充电时,CHRG 被拉低;其他状态为高阻态。电池温度异常时,CHRG 和 STDBY 均输出高阻态。TEMP 端正常使用时,无电池接入则故障指示(红绿灯全灭);TEMP 接 GND 时,无电池接入,CHRG 输出脉冲信号。BAT 管脚外接 10µF 电容且无电池时,CHRG 闪烁。
不用状态指示功能时,未用输出端应接地。
充电状态指示如下表:
| 充电状态 | 红灯 CHRG | 绿灯 STDBY |
|---|---|---|
| 正在充电状态 | 红灯亮 | 绿灯灭 |
| 电池充满状态 | 红灯灭 | 绿灯亮 |
| 欠压、电池温度异常或无电池(TEMP 使用) | 红灯灭 | 绿灯灭 |
| BAT 反接 | 红灯灭 | 绿灯灭 |
| BAT 端接 10µF 电容,无电池(TEMP=GND) | 红灯闪烁 | 绿灯亮 |
