精读27页健康医疗大数据安全管控分类分级实施指南
这篇文档是一份关于健康医疗大数据安全管控分类分级实施指南的文档。该指南的主要内容包括数据分类、数据分级、数据开放形式、数据对外开放分级管控、数据模糊化与标签化、数据对外开放典型场景、数据内部分级安全管控和IS&ITS管理手册等内容。
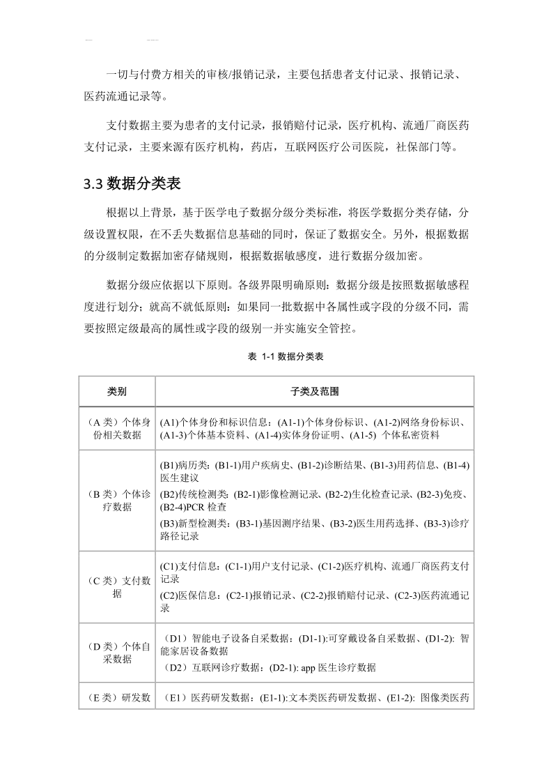
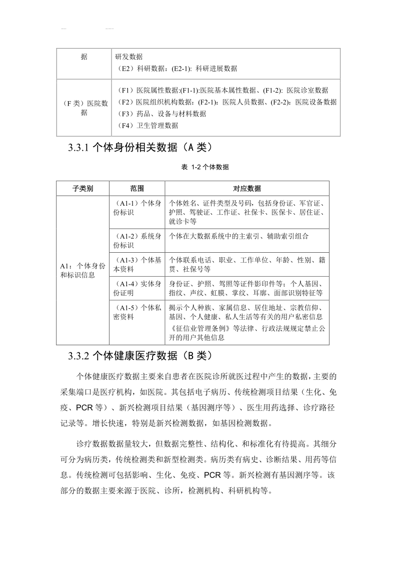
具体来说,该指南对健康医疗大数据的来源、数据的复杂性以及医院之间的差异等方面做出了说明。在数据分类方面,该指南介绍了各种门急诊记录、住院记录、影像记录、实验室记录、用药记录、手术记录、随访记录和医保数据等数据类型,并针对不同的数据类型提出了相应的分类标准。
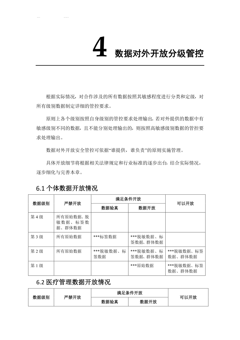
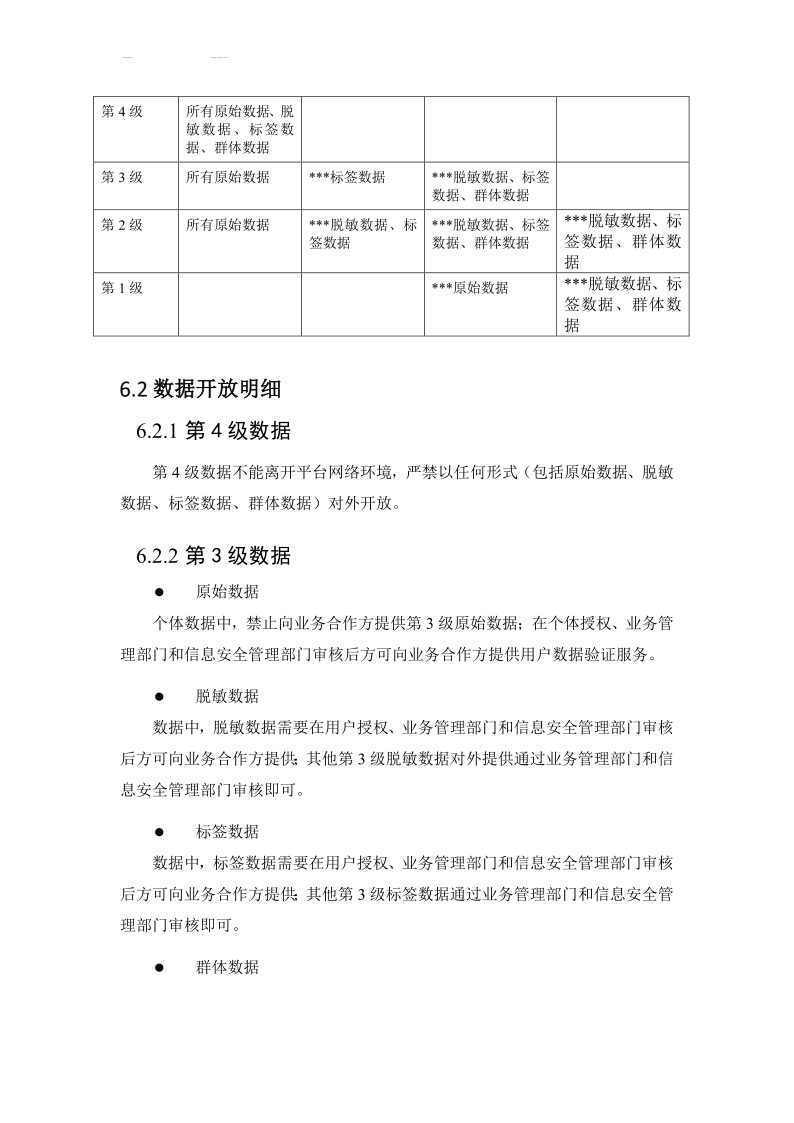
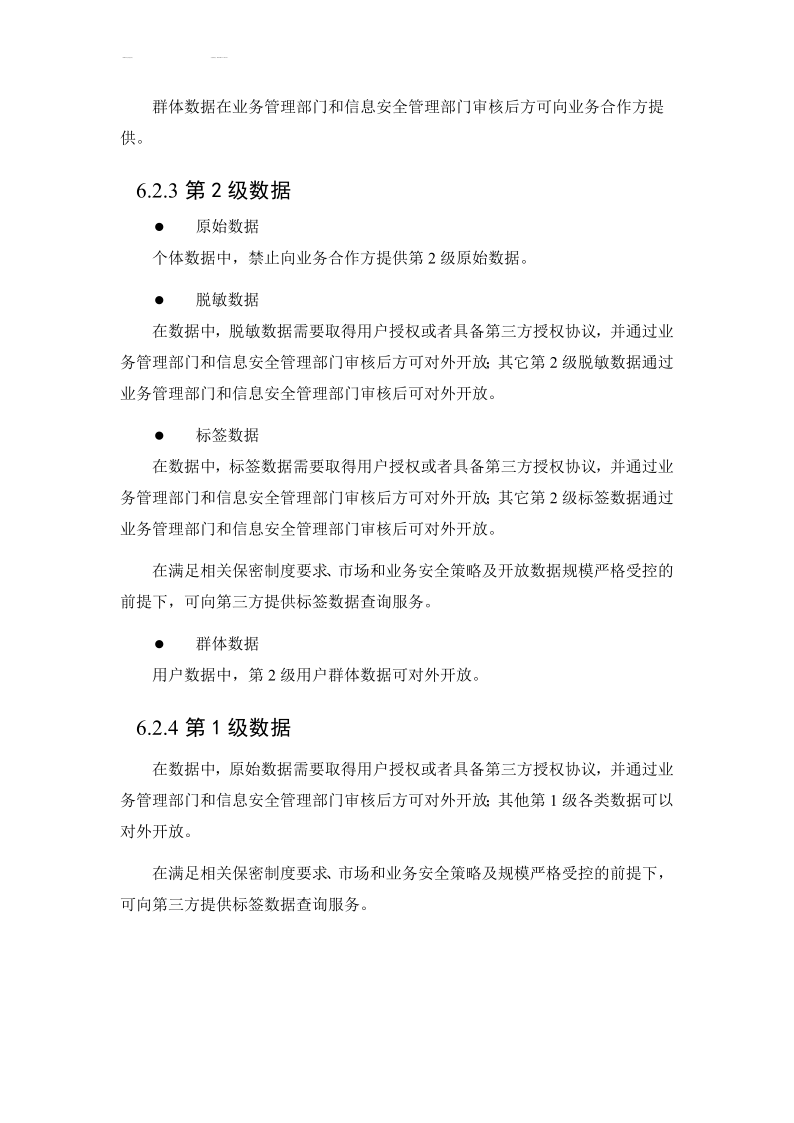
在数据分级方面,该指南提出了不同的分级标准,包括数据的分类、数据开放形式、数据对外开放分级管控、数据模糊化与标签化、数据对外开放典型场景、数据内部分级安全管控等内容。
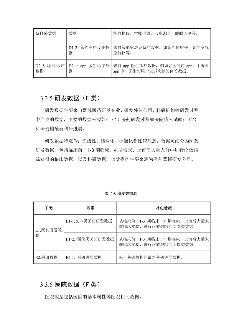
其中,数据的分类标准主要包括个体身份和标识信息、病历类、传统检测类、新型检测类、支付信息、医保信息、智能电子设备自采数据、互联网诊疗数据、研发数据、医药研发数据等内容。在数据开放形式方面,该指南提出了不同的开放形式,包括完全开放、部分开放、限制开放等。在数据对外开放分级管控方面,该指南提出了不同的管控措施,包括严格管控、适度管控、自由开放等。在数据模糊化与标签化方面,该指南提出了不同的模糊化与标签化标准,包括模糊化标准、标签化标准等。
在数据对外开放典型场景方面,该指南列举了一些常见的数据对外开放场景,包括患者支付记录、报销记录、医药流通记录等。在数据内部分级安全管控方面,该指南提出了不同的管控措施,包括对数据进行分类、对数据进行加密、对数据进行备份等。
总之,这份指南对健康医疗大数据的安全管控分类分级实施提供了详细的指导,可以帮助医院更好地管理健康医疗大数据,保障数据的安全性和隐私性。



























