AXOP34032: 40V/40µA 轨到轨输入输出双通道运算放大器
AXOP34032是一款通用型高压低功耗双通道运算放大器,产品的工作电压为2.5V至40V,具有1.2MHz的带宽,压摆率为 0.7V/μs,单路静态电流为40µA。该产品非常适合需要较高耐压的低功耗应用。 产品可选关断功能(AXOP34032S)。
主要特性
- 2.5~40V的工作电压
- 轨到轨的输入输出范围
- 低输入失调电压: ±1mV typ
- 增益带宽: 1.2MHz
- 信噪比:100dB
- 低工作电流(每通道): 40µA typ
- 可驱动较高容性负载并保持环路稳定
- 可选关断控制功能(AXOP34032S)
应用范围
- 信息娱乐设备
- 家用电器
- 工业控制
- 测试设备
- 有源滤波器
- 传感器信号处理
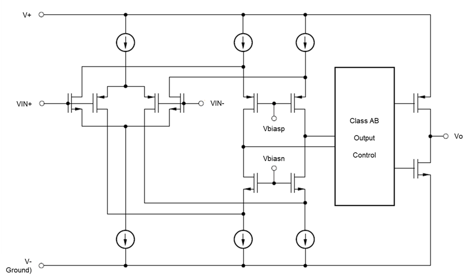
系统框图

应用电路
