数据库进阶之MySQL 程序
1.目标
1> 了解mysqlId服务端程序
2> 掌握mysql客户端程序的使用
3> 了解工具包中的其他程序
2. MySQL程序简介
本章介绍 MySQL 命令⾏程序以及在运⾏这些程序时指定选项的⼀般语法(如:mysql -uroot -p)。 对常⽤程序进⾏详细的讲解(实用工具的使用方法),包括它们的选项。
MySQL安装完成通常会包含如下程序:
• Linux系统程序(工具类程序)⼀般在 /usr/bin⽬录下,可以通过命令查看:ll /usr/bin/mysql*

然后还有一个:ll /usr/sbin/mysql* 命令,执行如下

• windows系统⽬录:你的安装路径\MySQL Server 8.0\bin,可以通过命令查看:dir "D:\mysql\mysql-8.3.0-winx64\bin\*.exe"

每个 MySQL 程序都有许多不同的选项。⼤多数程序都提供⼀个 --help 选项,可以使⽤该选项
来获取程序不同选项的描述。例如: mysql --help,可以通过在命令⾏或配置⽂件中指定选项来覆
盖 MySQL 程序的默认选项值
后续会详细学习以下MySQL程序
注意: 除了mysqlIds是服务端程序,后面的都是客户端工具
| 程序名 | 作⽤ |
| mysqld(d表示daemon 表示后台程序) | MySQL的守护进程即 MySQL 服务器,要使⽤MySQL 服务器 mysqld 必须正在运⾏状态 |
| mysql | MySQL客⼾端程序,⽤于交互式输⼊ SQL 语句或以批处理模式从⽂件执⾏SQL的命令⾏⼯具(登录数据库服务,输入sql语句,展示响应结果) |
| mysqlcheck | ⽤于检查、修复、分析和优化表的表维护客⼾端 |
| mysqldump | 将 MySQL 数据库转储到 SQL、⽂本或 XML ⽂件中的客⼾端(便于在不同的系统之间来回传输) |
| mysqlimport | 将⽂本⽂件导⼊到表的客⼾端⼯具(备份和恢复再介绍) |
| mysqladmin | 执⾏管理操作的客⼾端,例如创建或删除数据库、重新加载授权表、将表刷新到磁盘以及重新打开⽇志⽂件。Mysqladmin还可以⽤于从服务器检索版本、进程和状态信息。 |
| mysqlshow | 显⽰数据库、表、列和索引信息的客⼾端(和mysql执行的show语法效果一样,区别是不需要登录,直接发送请求即可) |
| mysqldumpslow | ⽤于读取和汇总慢速查询⽇志内容的实⽤程序(慢查询: 查询时间超过阈值,然后记录下来) |
| mysqlbinlog | 从⼆进制⽇志中读取SQL语句的实⽤程序(处理二进制日志)。mysqlbinlog ⽂件中包含的已执⾏SQL语句的⽇志,可⽤于从崩溃中恢复数据。 |
| mysqlslap | 客⼾端负载⼯具,模拟多个客⼾端同时访问MySQL服务器,并报告每个阶段的使⽤时间。 |
其他程序可以去官方网站看:MySQL :: MySQL 8.4 Reference Manual :: 6.5.1 mysql — The MySQL Command-Line Client
3. mysqlId - MySQL 服务器(介绍)
• mysqlId也被称为MySQL服务器(是一个服务器程序), 是⼀个多线程程序,对数据目录(mysql主要的工作目录)进⾏访问管理(包含数据库和表)。数据⽬录也是其他信息(如⽇志⽂件和状态⽂件)的默认存储位置。
• 当 MySQL 服务器启动时,会侦听指定的端⼝、处理来⾃客⼾端程序的⽹络连接,并管理不同客户
端对数据库的访问

• mysqlId 程序又很多选项可以在启动的时候指定, 可以运行下面命令进行查看
mysqld --verbose --help 注意这里不需要连接mysql服务器的

4. mysql-MySQL 命令行客户端
mysql 客户端简介
mysql 是一个简单的sql shell, 可以输入命令和执行sql语句, 当执行sql语句的时候, 查询结果以ASCII表格式显示
mysql的基本使用命令,比如连接
短选项格式
mysql -uroot -p [db_name] 最后这个参数是指定连接的是哪个数据库
我们不加mysql参数显示的结果

当我输入 mysql -uroot -p mysql 加了参数, 输入密码. 然后查看选择的数据库, 发现就是mysql数据库
相当于不加参数后, 再执行 use mysql 这个命令

另一种连接方式
长选项格式:
mysql --user=root --password [db_name]

mysql 客户端选项
指定选项的方式
• 在mysql后面的命令行列出路径 刚刚上面的长选项短选项格式就是这个
• 在mysql后面指定配置文件的路径, 以便在程序启动的时候读取配置文件中的选项, 并解析对应程序选项的值, 并应用在启动参数中
我们打开我们的MySQL客户端的路径, 然后去看它的属性

具体是这个样子
"C:\Program Files\MySQL\MySQL Server 8.0\bin\mysql.exe" "--defaults-file=C:\ProgramData\MySQL\MySQL Server 8.0\my.ini" "-uroot" "-p" "--default-character-set=utf8mb4"
下面是解析

• 使用环境变量种的选项(不介绍)
mysql 客户端命令常用选项
| 选项--长格式 | 短格式 | 说明 |
| --host | -h | --host = host_name,-hhost_name 连接到指定主机上的 MySQL 服务(默认的地址127.0.0.1 localhost) |
| --port | -P(大写p) | --port=port_num, -pport_num TCP/IP 连接使用的端口号(默认是3306) |
| user | -u | --user=user_name , -uuser_name ⽤于连接到MySQL 服务器的⽤⼾名 |
| --password | -p(小写p) | --password[=password] , -p[password] ⽤于连接到MySQL 服务器的密码。可选,如果没有给出, 会提⽰⽤⼾输⼊ |
| --defaults-file | --defaults-file=file_name使⽤指定的选项⽂件。如果该⽂件不存在,则会发⽣错误。 | |
| --default-characterset | --default-character-set=charset_namecharset_name 将作为客户端和当前连接的默认字符集,例: utf8mb4 | |
| --database | -D | --database=db_name , -Ddb_name 指定要使⽤的数据库 |
| --compress | -C | --compress , -C 如果可能,压缩客户端和服务器之间传输的所有信息 |
| --reconnect | --reconnect 如果客户端与服务器的连接丢失,⾃动尝试重新连接(丢失重连) | |
| --quick | -q | --quick , -q 不缓存查询结果,收到⼀⾏打印⼀⾏,如果输出被挂起,可能会降低服务器速度(谨慎使用) |
| --protocol | --protocol={TCP|SOCKET|PIPE|MEMORY}⽤于连接到服务器的传输协议, 默认为TCP | |
| --delimiter | --delimiter=str 设置SQL语句分隔符(标记sql语句结束的字符)。默认值为分号 ( ; ) | |
| --execute | -e | --execute=statement , -estatement 执⾏指定的SQL语句并退出。 直接在mysql客户端直接执行sql语句,并且直接退出, 连接成功之后, 读取execute后的sql语句,直接就会把结果返回, 不用先登录,然后写sql,然后等待结果,最后退出,直接可以通过这个参数一步搞定 |
| --version | -V | --version , -V 显示版本信息并退出。 |
| --help | -? | --help , -? 显示帮助信息并退出。 |
注意: 如果选项的值中包含空格,那么值需要包含在双引号中

在命令行中使用选项
规则:
1> -- 表示长格式, -表示短格式. 例如:-?和 --help 都表示MySQL 程序显示他的帮助消息
2> 选项名称区分大小写. -v 和 -V 都是合法的,但是含义不同, 他们分别是 --verbose(尽可能详细显示结果) 和 --version(显示mysql版本号) 选项的相应缩写格式

3> 在某些选项后面需要指定一个值, 比如: 长格式:mysql -h 127.0.0.1 或mysql --host=127.0.0.1 表示向客户端程序指定MySQL 服务器主机
4> 对于带值的长格式选项,使用 = 分割选项名和值, 对于短格式, 选项值就直接跟在选项之后, 也可以用空格分开. 如: 长格式: --host=127.0.0.1, 段格式: -h127.0.0.1 和-h 127.0.0.1; 但是指定密码选项的短格式,选项和值不能有空格:
mysql -ptest test是表示密码,但是没有指定要访问的数据库
mysql -p test test 表示的是指定访问的数据库, 但是没有指定密码

注意: 在命令⾏中,第⼀个不带破折号 - 的值被解析为要访问的数据库名, 选项+值是一组

5> 在选项名称中, - 和 _ 大多情况下可以互换, 但是前导破折号不能转为下划线
如: --skip-grant-tables 和 --skin_grant_tables 是等价的 但是不能写成 __skin_grant_tables
6> 对于采用数值的选项, 值的后缀可以带有K,M,G表示乘数 1024、1024^2或 1024^3(指定缓冲区大小)如: mysqladmin --count=1K --sleep=3 ping -uroot -p 告诉 mysqladmin对服务器执⾏ 1024 次 ping,每次 ping 之间休眠 3 秒
7> 在命令行中包含空格的选项值, 必须用"" 引起来, 比如我们使用 --execute/-e选项和mysql一起使用的时候, 表示把一个或多个sql语句发送给服务器执行并显示结果
没使用execute之前

使用execute后: mysql -u root -p -e "select version();select now();"
直接就返回结果

选项(配置)文件
大多数MySQL程序都可以从选项文件(配置文件)中读取启动选项. 可以在选项文件中指定常用选项, 这样就不用再每次创建程序的时候, 在命令行里面输入它们. 大部分的选项文件都是纯文本格式, 可以用文本编辑器进行创建(vscode)
使用方法
选项 --defaults-file 可以指定要使用的选项文件, 客户端程序会读取并应用选项文件中的配置
Linux
mysql --defaults-file=/etc/mysql/my.cnf -uroot -p

conf.d

mysql.conf.d/ mysql服务端

虽然把客户端和服务器的配置文件做了区分, 但是一般不会分别在对应的配置文件中配置, 而是把所有的配置都写在默认的配置文件中, 便于维护和管理
windows
mysql "--defaults-file=C:\ProgramData\MySQL\MySQL Server 8.0\my.ini" -uroot -p 这一段是windows下默认的配置文件路径
注意, 每次修改配置之前,必须要先进行备份

如果在使用mysql程序的时候(客户端/服务端), 没有指定配置文件的路径, 那么就会自动读取默认路径下的配置文件. 下面介绍默认配置文件地址和加载顺序
选项文件位置以及加载顺序
在 Windows 系统读取选项⽂件
mysql 按照下面顺序查找并读取选项/配置 文件. 如果文件不存在则需要手动创建. 读取的顺序从上到下, 后读取的文件中配置的选项优先级越高.
| ⽂件名 | 说明 |
| %WINDIR%\my.ini , %WINDIR%\my.cnf | 全局 |
| C:\my.ini , C:\my.cnf | 全局 |
| BASEDIR\my.ini , BASEDIR\my.cnf | 全局 |
| defaults-extra-file | 如果存在其他选项⽂件可以通过 --defaults-extra-file选项指定 |
| %APPDATA%\MySQL\.mylogin.cnf | 登录路径选项(仅限客⼾端)针对客户端的配置文件 |
| DATADIR\mysqld-auto.cnf | 系统变量 (仅限服务器) 这个是放我们的数据库表的目录,实现持久化存储 |
优先级和读取顺序(注意一下)

对每个配置文件进行逐一的解释
%WINDIR%\my.ini , %WINDIR%\my.cnf
先去c盘下的windows去查看有没有my.ini, 如果有就加载并读取相应的选项值, 如果没有就继续往下找

BASEDIR\my.ini , BASEDIR\my.cnf BASEDIR这个是代表安装路径
defaults-extra-file 后面讲linux会说区别
%APPDATA%\MySQL\.mylogin.cnf 针对客户端的配置文件

DATADIR\mysqld-auto.cnf DATADIR 这个是放我们的数据库表的目录,实现持久化存储(仅用于服务器)
C:\ProgramData\MySQL\MySQL Server 8.0\my.ini 这个默认配置文件是在上面几个执行的中间位置, 不固定. 这个路径是我们常用的操作配置文件的路径
在 Unix 和 Linux 系统上读取的选项⽂件
| ⽂件名 | 说明 |
| /etc/my.cnf | 全局 |
| /etc/mysql/my.cnf | 全局 |
| $MYSQL_HOME/my.cnf | 服务器特定选项(仅限服务器) |
| defaults-extra-file | 如果存在其他选项⽂件可以通过 --defaults-extra-file 选项指定 |
| ~/.my.cnf | ⽤⼾特定选项 |
| ~/.mylogin.cnf | ⽤⼾特定的登录路径选项(仅限客⼾端) |
| DATADIR/mysqld-auto.cnf | 系统变量 (仅限服务器) |
读取顺序和优先级
后读取的会把前读取的覆盖掉(相同的选项值, 后面的覆盖前面的选项值). 对于俩个配置文件中配置 了相同的选项, 那么优先级高的文件就会覆盖掉优先级低的文件中的选项

对每个配置文件进行逐一的解释
/etc/my.cnf 默认是没有的
defaults-extra-file
我们去官方文档进行查看: MySQL :: MySQL 8.0 Reference Manual :: 6.5.1.1 mysql Client Options

总结: 在widows 系统中配置文件的后缀名为 .ini 或 .conf. 在Linux 系统中配置文件的后缀名为.cnf
选项文件语法
1> 任何长选项都可以在选项文件中指定. 获取选项列表可以使用下面指令
mysql --help
2> 选项文件中指定选项时, 省略俩个前导破折号, 并且每一行表示一个选项
例子: --quick 和 --host=127.0.0.1 在选项⽂件中应表⽰成 quick 和 host=127.0.0.1 (并且需要换行)
quick
host=127.0.0.1
3> 注释: 通常时以 # 或 ; 开头
4> [group] 结点, 名称不区分大小写. 也就是当选项名称和程序名称相同, 则需要使用[]来区分时客户端还是服务器的
[mysqlId]和[mysql] 组就分别适用于mysqlId服务程序和mysql客户端程序(分开对每一个程序进行配置, 而不会影响到其他组)
5> opt_name = value (选项名和值)如: host=127.0.0.1
选项名对应的值,可以使⽤转义序列 \b , \t , \n , \r , \\ 和 \s 来表⽰退格符、制表符、换⾏符、回⻋符、反斜杠和空格字符
例子:
basedir="C:\\Program Files\\MySQL\\MySQL Server 8.0"
basedir="C:/Program Files/MySQL/MySQL Server 8.0"
6> [client] MySQL发⾏版中所有客⼾端程序(mysql,mysqkcheck,mysqkdump....)都会读取并应⽤这个组下的选项(除了mysqld)配置的公共信息,在这个组下可以指定适⽤于所有客⼾端程序的通⽤选项,例如配置⽤⼾名和密码(但要确保只有⾃⼰才可以访问这个⽂件以防⽌密码泄漏)也就是所有客户端程序都会读取client这个结点下配置的公共信息(客户端的公共信息都可以写到[client]里面
例子:
# 在当前⽤⼾的home⽬录下创建.my.cnf,并在[client]写⼊公共配置
# 这⾥主要设置⽤了主机、端⼝、⽤⼾名、密码
输入 vim mysql.cnf

然后我们打开编辑模式按i,然后把下面的内容粘贴进去,编辑完成按Esc 退出编辑模式, 然后输入:wq退出并保存
[client]
host=127.0.0.1
port=3306
user=root
password=12345

然后我们就可以不输入密码就进入mysql了

7>可以通过 [客⼾端程序名] 的形式为不同的客⼾端程序指定选项(自定义化的配置),例如 [mysql] ,当运⾏mysql程序时会读取并应⽤该组下的配置,如果选项名与 [client] 重复, [client] 中的
选项将会被覆盖([客⼾端程序名]结点的优先级高于[client]
# 设置为必须输⼊密码
[mysql]
password

输入mysql之后就需要输入密码了

8> 为特定 MySQL 版本设置选项可以使⽤ [mysqld-5.7] 、 [mysqld-8.0] 的组名(使用不同版本的mysqlId)
9> 在选项⽂件中使⽤ !include 指令来包含其他选项⽂件,例如: !include/home/mydir/myopt.cnf
这里面的cnf是具体的配置文件
10> 在选项⽂件中使⽤ !includedir 指令来搜索指定⽬录中的其他选项⽂件,例如: !include /home/mydir (这里面的mydir是一个指定的目录) 但不保证⽬录中选项⽂件的读取顺序(先扫描到谁, 加载谁)
注意:
1. !includedir 在 Unix和Linux 操作系统中会搜索指定⽬录下任何以 .cnf 为后缀的⽂件.在 Windows 中,会搜索指定⽬录下任何以 .ini 或 .cnf 为后缀的⽂件
2. 只会读取包含⽂件中当前客⼾端的组配置,例如当前运⾏的是mysql程序,那么只会读取[mysql]组中的选项配置

11> 在 Windows中请确保在配置⽂件的最后⼀⾏加⼀个换⾏符,否则该⾏将被忽略
例子: 设置客户端全局编码格式
输入命令: vim /etc/mysql/my.cnf
设置编码集
[client] # 所有客⼾端程序者会读取这个节点下的配置信息
default-character-set=utf8mb4 # 指定编码格式为utf8mb4

注意每次对配置文件进行修改, 我们都需要备份
cp mysql.cnf mysql.cnf.bak

mysql 客户端命令
mysql客户端命令的作用:
1> 执行sql语句
2> 执行指令
使⽤mysql客⼾端程序连接到数据库服务器之后,可以发送SQL语句到服务器执⾏,并以 ";"(分
号)、\g 或 \G结束(结束标识符)
1. ; 与 \g 结束表⽰以表格形式展⽰结果
2. \G 结束表⽰以⾏形式展⽰结果
3. 如果当前已经输⼊了⼀部分SQL 语句想重新输⼊可以输⼊Control+C中断当前输⼊


在当前模式下,mysql还有⼀组⾃⼰的命令,可以输⼊ help or \h 查看命令列表

help/ \? 查看命令列表

clear/ \c 清除当前语句(写错了,想取消命令可以用这个)

connect/ \r 重新连接服务器

status/ \s 查看服务器状态(里面包含线程情况, 服务器版本, 字符集...)

delimiter/ \d (英文: delimiter 是定界符的意思) 可以设置mysql语句的结束标识符

exit \q | quit \q 这俩个指令都是退出mysql
tee/ \T 把执行的结果保存在一个指定的目录文件中(相当于日志)
创建文件/root/rs.txt

使用tee指令把指定txt文件作为mysql指令结果记录目录

执行mysql 语句 结果会保存在刚刚指定的路径

查看指定的 rs.txt文件 发现都是我们执行的mysql语句结果集

notee/ -t 执行结果不再写入文件

prompt/ \R 修改提示符
这个就是提示符
![]()

source/ \. 加载并执行指定的.sql脚本(把我们本机的sql语句搞到一个文件里面,然后在服务器通过这个命令把文件进行引用,然后进行执行即可)(后续会演示)
system/ \! 在mysql上执行系统命令, 非常危险

甚至可以查看密码, 十分的危险

use/ \u 使用数据库

warnings/ \W 显示警告信息
nowarning/ \w 不显示警告信息
help contents 获取服务端的帮助(集成了官方文档)

我们查看 Data Types 里面 BIT 类型的详细解释信息

从sql文件执行SQL语句
使用场景: 开发环境-->测试环境-->生产环境
使用 source命令进行导入
有时候我们需要从.sql 文件执行⼀些SQL语句,比如要把⼀个数据库从⼀台服务器A复制到另⼀台服务器B上,那么可以先从服务器A导出数据到.sql⽂件,然后在服务器B执行这个.sql⽂件,在刚刚我们学习了,用help命令查看命令列表,可以看到有⼀个source 命令如下所示:
\. sql文件的绝对路径

我们进行演示
1. 准备要执行的.sql⽂件,名为test_db.sql,内容如下:
SET NAMES utf8mb4;
SET FOREIGN_KEY_CHECKS = 0;DROP DATABASE IF EXISTS `test_db`;
CREATE DATABASE `test_db` CHARACTER SET utf8mb4 COLLATE utf8mb4_general_ci;USE `test_db`;-- ----------------------------
-- Table structure for classes
-- ----------------------------
DROP TABLE IF EXISTS `classes`;
CREATE TABLE `classes` (`id` int(11) NOT NULL AUTO_INCREMENT,`name` varchar(20) CHARACTER SET utf8mb4 COLLATE utf8mb4_general_ci NULL DEFAULT NULL,`desc` varchar(100) CHARACTER SET utf8mb4 COLLATE utf8mb4_general_ci NULL DEFAULT NULL,PRIMARY KEY (`id`) USING BTREE
) ENGINE = InnoDB AUTO_INCREMENT = 4 CHARACTER SET = utf8mb4 COLLATE = utf8mb4_general_ci ROW_FORMAT = Dynamic;-- ----------------------------
-- Records of classes
-- ----------------------------
INSERT INTO `classes` VALUES (1, '计算机系2019级1班', '学习了计算机原理、C和Java语言、数据结构和算法');
INSERT INTO `classes` VALUES (2, '中文系2019级3班', '学习了中国传统文学');
INSERT INTO `classes` VALUES (3, '自动化2019级5班', '学习了机械自动化');-- ----------------------------
-- Table structure for course
-- ----------------------------
DROP TABLE IF EXISTS `course`;
CREATE TABLE `course` (`id` int(11) NOT NULL AUTO_INCREMENT,`name` varchar(20) CHARACTER SET utf8mb4 COLLATE utf8mb4_general_ci NULL DEFAULT NULL,PRIMARY KEY (`id`) USING BTREE
) ENGINE = InnoDB AUTO_INCREMENT = 7 CHARACTER SET = utf8mb4 COLLATE = utf8mb4_general_ci ROW_FORMAT = Dynamic;-- ----------------------------
-- Records of course
-- ----------------------------
INSERT INTO `course` VALUES (1, 'Java');
INSERT INTO `course` VALUES (2, '中国传统文化');
INSERT INTO `course` VALUES (3, '计算机原理');
INSERT INTO `course` VALUES (4, '语文');
INSERT INTO `course` VALUES (5, '高阶数学');
INSERT INTO `course` VALUES (6, '英文');-- ----------------------------
-- Table structure for score
-- ----------------------------
DROP TABLE IF EXISTS `score`;
CREATE TABLE `score` (`score` decimal(3, 1) NULL DEFAULT NULL,`student_id` int(11) NULL DEFAULT NULL,`course_id` int(11) NULL DEFAULT NULL
) ENGINE = InnoDB CHARACTER SET = utf8mb4 COLLATE = utf8mb4_general_ci ROW_FORMAT = Dynamic;-- ----------------------------
-- Records of score
-- ----------------------------
INSERT INTO `score` VALUES (70.5, 1, 1);
INSERT INTO `score` VALUES (98.5, 1, 3);
INSERT INTO `score` VALUES (33.0, 1, 5);
INSERT INTO `score` VALUES (98.0, 1, 6);
INSERT INTO `score` VALUES (60.0, 2, 1);
INSERT INTO `score` VALUES (59.5, 2, 5);
INSERT INTO `score` VALUES (33.0, 3, 1);
INSERT INTO `score` VALUES (68.0, 3, 3);
INSERT INTO `score` VALUES (99.0, 3, 5);
INSERT INTO `score` VALUES (67.0, 4, 1);
INSERT INTO `score` VALUES (23.0, 4, 3);
INSERT INTO `score` VALUES (56.0, 4, 5);
INSERT INTO `score` VALUES (72.0, 4, 6);
INSERT INTO `score` VALUES (81.0, 5, 1);
INSERT INTO `score` VALUES (37.0, 5, 5);-- ----------------------------
-- Table structure for student
-- ----------------------------
DROP TABLE IF EXISTS `student`;
CREATE TABLE `student` (`id` int(11) PRIMARY KEY AUTO_INCREMENT,`sn` int(11) NOT NULL COMMENT '学号',`name` varchar(20) NOT NULL COMMENT '姓名',`mail` varchar(20) COMMENT 'QQ邮箱'
) ENGINE = InnoDB CHARACTER SET = utf8mb4 COLLATE = utf8mb4_general_ci ROW_FORMAT = Dynamic;-- ----------------------------
-- Records of student
-- ----------------------------
INSERT INTO `student` VALUES (1, 50001, '张三', 'zs@bit.com');
INSERT INTO `student` VALUES (2, 50002, '李四', 'ls@bit.com');
INSERT INTO `student` VALUES (3, 50003, '王五', 'ww@bit.com');
INSERT INTO `student` VALUES (4, 50004, '赵六', 'zl@bit.com');
INSERT INTO `student` VALUES (5, 50005, '钱七', 'qq@bit.com');SET FOREIGN_KEY_CHECKS = 1;
把上面的sql语句保存在test_db.sql文件里面,然后传到你的服务器里面
删除 .txt文件后缀

查看当前有没有这个数据库

执行外部sql文件

查看数据库: 发现确实创建了这个数据库

注意, 执行的时候可能没有权限, 我们要切换成root用户
使⽤mysql客户端导入
不需要登录mysql而是直接在我们linux终端来执行
mysql < test_db.sql -u root -p

执行结果, 发现确实是有数据库和表

注意:
mysql db_name < text_file # 在指定的数据库下执⾏SQL,前提是数据库必须提前建⽴好
mysql < text_file # 不指定数据库.sql中必须有USE [database_name],来指定要操作的数据库
5. 工具包中其他程序的使用
| 程序名 | 作⽤ |
| mysqld(d表示daemon 表示后台程序) | MySQL的守护进程即 MySQL 服务器,要使⽤MySQL 服务器 mysqld 必须正在运⾏状态 |
| mysql | MySQL客⼾端程序,⽤于交互式输⼊ SQL 语句或以批处理模式从⽂件执⾏SQL的命令⾏⼯具(登录数据库服务,输入sql语句,展示响应结果) |
| mysqlcheck | ⽤于检查、修复、分析和优化表的表维护客⼾端 |
| mysqldump | 将 MySQL 数据库转储到 SQL、⽂本或 XML ⽂件中的客⼾端(便于在不同的系统之间来回传输) |
| mysqlimport | 将⽂本⽂件导⼊到表的客⼾端⼯具(备份和恢复再介绍) |
| mysqladmin | 执⾏管理操作的客⼾端,例如创建或删除数据库、重新加载授权表、将表刷新到磁盘以及重新打开⽇志⽂件。Mysqladmin还可以⽤于从服务器检索版本、进程和状态信息。 |
| mysqlshow | 显⽰数据库、表、列和索引信息的客⼾端(和mysql执行的show语法效果一样,区别是不需要登录,直接发送请求即可) |
| mysqldumpslow | ⽤于读取和汇总慢速查询⽇志内容的实⽤程序(慢查询: 查询时间超过阈值,然后记录下来) |
| mysqlbinlog | 从⼆进制⽇志中读取SQL语句的实⽤程序(处理二进制日志)。mysqlbinlog ⽂件中包含的已执⾏SQL语句的⽇志,可⽤于从崩溃中恢复数据。 |
| mysqlslap | 客⼾端负载⼯具,模拟多个客⼾端同时访问MySQL服务器,并报告每个阶段的使⽤时间。 |
在命令⾏中使⽤MySQL发⾏版中的其他⼯具时,⼀些选项是公共的,⽐如⽤⼾名和密码,使⽤⽅法和mysql相同,在这⾥统⼀列出,后⾯我们在介绍不同的⼯具时,只讨论个性的选项及作⽤,公共选项如下所⽰:
| 选项--⻓格式 | 短格式 | 说明 |
| --host | -h | --host=host_name , -h host_name 连接到指定主机上的 MySQL 服务 |
| --port | -P | --port=port_num , -P port_num TCP/IP 连接使⽤的端⼝号 |
| --user | -u | --user=user_name , -u user_name ⽤于连接到MySQL 服务器的⽤⼾名 |
| --password | -p | --password[=password] , -p[password] ⽤于连接到MySQL 服务器的密码。可选,如果没有给出, 会提⽰⽤⼾输⼊ |
| --defaults-file | --defaults-file=dile_name 使用指定的选项文件, 如果该文件不存在, 则会发生错误 | |
| --compress | -C | --compress,-C 如果可能, 压缩客户端和服务器之间传输的所有信息 |
| --protocol | --protocol={TCP|SOCKET|PIPE|MEMORY} | |
| --version | -V | --version, -V 显示版本信息并退出 |
| --help | -? | --help,-? 显示帮助信息并退出 |
mysqlcheck - 表维护程序
作用
mysql客户端主要执行表维护, 可以对表进行: 分析, 检查, 优化或回复操作
• 分析的作⽤是查看表的关键字分布(定义了哪些二级索引,通过哪些where条件可以查询到),能够让 sql ⽣成正确的执⾏计划(⽀持 InnoDB,MyISAM,NDB)
• 检查的作⽤是检查表的完整性以及数据库表和索引是否损坏(当意外断电的时候,写数据有没有写完,返回错误..)(⽀持 InnoDB,MyISAM,ARCHIVE,CSV)
• 优化的作⽤是回收空间、减少碎⽚(整理磁盘碎片)、提⾼I/O(⽀持 InnoDB,MyISAM,ARCHIVE)
• 修复的作⽤是修复可能已经损坏的表(⽀持 MyISAM,ARCHIVE,CSV)
注意事项:
1. 当使⽤mysqlcheck⼯具时,MySQL服务器必须在运⾏状态
2. 执⾏过程中相应的表将会被锁定,所以其他的操作将会被挂起
3. 并不是所有的存储引擎都⽀持以上四种操作,如果遇到不⽀持的引擎会报出相应的错误
4. 执⾏表修复操作之前对表进⾏备份(修改数据库的时候觉得备份),在某些情况下可能会导致数据丢失。
使用方法:
使用三种方式来使用mysqlcheck
mysqlcheck [options] db_name [tbl_name ...] 指定数据库名,表名
mysqlcheck [options] --databases db_name ... 多个数据库mysqlcheck [options] --all-databases 2 所有的数据库
常用选项
mysqlcheck有如下常⽤选项,可以在命令⾏中指定,也可以在选项⽂件中通过 [mysqlcheck] 和 [client] 组进⾏指定
| 选项 | 说明 |
| --analyze,-a | 分析表 |
| --auto-repair | 如果检查的表有损坏,则⾃动修复它。所有表都检查过之后才进⾏必要的修复(自动修复) |
| --check,-c | 检查表中的错误。mysqlcheck的默认操作 |
| --check-only-changed,- C | 仅检查⾃上次检查以来更改过的表, 没有修改的表会被忽略 |
| --databases,-B | 多个数据库名⽤空格隔开 处理指定数据库中的所有表 |
| --force, -f | 即使发⽣SQL错误也要继续 |
| --optimize,-o | 优化表 |
| --repair,-r | 执⾏可能进⾏的任务修复操作,除了唯⼀键 |
| --skip-database | --skip-database=db_name不需要执⾏检查的数据库名(区分⼤⼩写)(跳过哪些数据库) |
| --tables | --tables=table_name 多个表名⽤空格隔开 在选项之后的所有名称参数都被视为表名。 |
| --use-frm | 对于MyISAM表的修复操作 |
分析表: mysqlcheck -a 数据库名称 -u root -p

检查表: mysqlcheck --check 数据库名称 -uroot -p

修复表: mysqlcheck --repair 数据库名称 -uroot -p

注意: 修复不支持InnoDB存储引擎, 如果要修复InnoB存储引擎的数据, 要把InnoDB存储引擎的表转化成Mylsam存储引擎
优化表: mysqlcheck --optimize 数据库名 -uroot -p

注意:
1> InnoDB在优化过程中执行的是一个重建的操作
2> 官网建议不要经常取执行优化操作(一天,一小时算经常, 大表一个月优化一次, 小表可以不优化)
mysqlcheck的特殊使用
mysqlcheck程序的默认功能是对数据表进⾏ 检查 操作(相当于指定选项 --check ),如果想要对表进⾏修复操作,可以通过复制原来的mysqlcheck程序,并重命名为mysqlrepair,并运⾏mysqlrepair即可,还可以创建mysqlcheck的快捷⽅式,并把快捷⽅式命名为mysqlrepair然后
直接运⾏,这时就执⾏的是修复操作,通过下表所⽰的命名⽅式可以改变mysqlcheck的默认⾏为
好处: 不需要指定对应的操作选项, 只要指定数据库/表
| 程序名 | 说明 |
| mysqlrepair | 默认⾏为是修复,相当于选项 --repair |
| mysqlanalyze | 默认⾏为是修复,相当于分析 --analyze |
| mysqloptimize | 默认⾏为是修复,相当于优化 --optimize |
Mysqldump - 数据库备份程序
作用: mysqldump客户端程序可以执行逻辑备份并且生成一组SQL语句, 其中包含原始数据库和表的定义以及表中的数据, 以便实现对数据库的简单备份或复制, mysqldump可以生成,.sql,csv或xml格式文件
注意事项:
1. 转储表时必须要有 SELECT 权限(查询)
2. 转储视图时必须要有 SHOW VIEW 权限
3. 转储触发器时必须要有 TRIGGER 权限
4. 如果没有使⽤ --single-transaction 选项时必须要有 LOCK TABLES 权限
5. 如果没有使⽤ --no-tablespaces 选项时必须要有 PROCESS 权限
6. 重新导⼊转储⽂件时,也需要有相应的权限(delete,update...
7. 由于mysqldump是逐⾏转储数据,所以不适⽤于⼤数据量的转储与导⼊
使用方法:
mysqldump的⽅法通常有以下使⽤,可以转储⼀个或多个表或数据库,如下所⽰:
mysqldump [options] db_name [tbl_name ...] 指定一个数据库(表名)
mysqldump [options] --databases db_name ... 指定多个数据库
mysqldump [options] --all-databases 所有的数据库
常用选项:
mysqldump有如下常⽤选项,可以在命令⾏中指定,也可以在选项⽂件中通过 [mysqldump] 和[client] 组进⾏指定
| 选项 | 说明 |
| --add-drop-database | 在每个 CREATE DATABASE 语句之前添加 DROP DATABASE 语句 ( 相当于 每次创建数据库 前面 drop database if exists 数据库名字) |
| --add-drop-table | 在每个 CREATE TABLE 语句之前添加 DROP TABLE 语句(相当于 每次创建表 前面drop table if exists 数据表名) |
| --add-drop-trigger | 在每个 CREATE TRIGGER 语句之前添加 DROP TRIGGER 语句(创建触发器同上) |
| --add-locks | ⽤ LOCK TABLES 和 UNLOCK TABLES 语句包裹每个表转储(锁起来, 让别的操作不要影响当下执行的操作) |
| --all-databases,-A | 转储所有数据库中的所有表 |
| --databases,-B | --databases=db_name 多个数据库名⽤空格隔开 将参数解释为数据库名称并转储所有的表 |
| --comments,-i | 添加注释到转储⽂件 添加注释 |
| --compact | 紧凑格式输出 给表添加值的时候, 一口气添加一组, 而不是一个一个添加 |
| --compatible=ansi | ⽣成与其他数据库或旧MySQL服务器更兼容的输出 |
| --complete-insert,-c | 使⽤包含列名的完整INSERT语句 |
| --events,-E | 从转储数据库中转储事件 |
| --extended-insert,-e | 使⽤多⾏INSERT语法 |
| --flush-logs,-F | 在开始转储前刷新⽇志 |
| --flush-privileges | 在转储后刷新权限 |
| --force,-f | 转储期间发⽣了SQL错误,也要继续 |
| --hex-blob | 使⽤⼗六进制表⽰法转储⼆进制列 |
| --ignore-table | --ignore-table=db_name,table_name 多个表⽤空格隔开 不转储给定的表 哪些表是不需要导入的 |
| --lock-all-tables,-x | 锁定所有数据库中的所有表 |
| --lock-tables,-l | 在转储之前锁定指定要转储的表 |
| --no-autocommot | --databases=db_name --ignore-table=db_name.table_name |
| --no-create-db,-n | 不要⽣成 CREATE DATABASE 语句 不会出现drop database if exists 数据库名字 语句, 和上面相反 |
| --no-create-info,-t | 不要为每个转储的表⽣成 CREATE TABLE 语句 |
| --no-data,-d | 不转储表内容(不会生成 insert 语句) 默认是生成的 |
| --skip-add-drop-table | 在每个 CREATE TABLE 语句之前不添加 DROP TABLE 语句 |
| --skip-add-locks | 不要添加锁 |
| --skip-comments | 转储⽂件中不添加注释 |
| --skip-compact | 不使⽤紧凑格式 |
| --skip-triggers | 不转储触发器 |
| --tables | --tables=table_name 多个表名⽤空格隔开 在选项之后的所有名称参数都被视为表名。 需要转储哪些表 |
| --triggers | 转储每个表中的触发器 |
| --xml,-X | 以XML格式输出 指定输出格式 |
导出mysql语句: mysqldump 数据库名 > 指定的目录.sql -uroot -p 把我们的数据库以文字的形式存在文件里面(具体的数据库和表->sql语句)

查看我们转储的文件
导出单个数据库

导出所有数据库, 添加drop if exsist语句, 删除insert语句
mysqldump -A --add-drop-database --no-data > /root/dumpAll.sql -uroot -p

mysqladmin -MySQL 服务器管理程序
作用: 是一个执行管理操作的客户端. 可以用来检查服务器的配置和当前状态, 以及创建和删除数据库等(配合使用mysqladmin的用户必须具备管理员权限)
使用方法:
mysqladmin可以使用下面的语法
mysqladmin [options] command [command-arg] [command [command-arg]] ...
常用选项:
可以使用[mysqladmin]和[client]进行指定
支持的命令:
语法中的command 表⽰命令,有些命令后⾯需要跟上⼀个参数,如下列出了mysqladmin 的常⽤命令
1. version
显示服务器的版本信息: mysqladmin version -uroot -p (当前mysql的版本是多少, 协议版本,..)

2. status
查看服务器状态: mysqladmin status -uroot -p (线程数...)

参数含义
Uptime MySQL 服务器已运⾏的秒数。
Threads 活动线程(客⼾端)的数量。
Questions ⾃服务器启动以来客⼾端的问题(查询)数。
Slow queries 慢SQL的查询数。
Opens 服务器已打开的表数。
Flush tables 服务器已执⾏flush-*、refresh和reload命令的数量。
Open tables 当前打开的表数。
3. create db_name
创建一个数据库名为 db_name 的数据库: mysqladmin create 数据库名 -uroot -p

注意: 创建数据库使用的编码集是选项文件中配置的编码集, 如果没有指定那么就使用当前MySQL版本默认的编码集
4. drop db_name
删除数据库名为 db_name 的数据库: mysqladmin drop 数据库名 -uroot -p

5. extended-status
显示服务器状态变量的值 描述系统的工作状态
6. flush-hosts
刷新主机缓存中的所有信息
7. flus-logs[log_type...]
刷新所有日志, log_type 中可以提供下一种或多种日志类型binary,engine,error,general,relay,slow,多个类型之间用空格分割
8. flush-privilages
重新加载授权表
9. flush-tables
刷新所有表
10. flush-threads
刷新线程缓存
11. password new_password
设置新密码
• 如果密码中有空格必须⽤双引号把密码包裹起来
• password 后可以省略新密码,mysqladmin会在之后提⽰输⼊新密码
• password 做为最后⼀个command 时才可以省略密码值,否则下⼀个参数将作为密码被设置
12. ping
检查服务器是否可用(不断的发送请求)
13. processlist
显示活动服务器线程的列表: mysqladmin processlist -u root -p

为什么要查进程列表, 当我们服务器的可用连接占满了之后,我们需要让他自动去释放, Mysql默认可用维护150个活动连接, 如果连接被使用完, 那么就可以通过kill指令手动释放那些睡眠时间很长的连接(很多情况是死锁了不释放)
14. kill id, id,...
终止服务器线程, 如果给出了多个线程ID值, 则列表中不能有空格

此时杀死后,我们再执行杀死的那个连接, 发现进行了重新连接

15. reload
重新加载授权表
16. refresh
刷新所有表
17. shutdown
停止服务器
18. start-replica
在副本服务器上开始复制. Mysql 8.0.26后的版本开始使用
19. start-slave
在副本服务器上开始复制. 同18
20. stop-replica
停止副本服务器上的复制. MySQL 8.0.26及以后的版本使⽤此命令。
21. stop-slave
停止副本服务器上的服务.MySQL 8.0.26 之前使⽤此命令
22. variables
显示服务器系统变量及其值: mysqladmin variables -uroot -p123456

mysqlshow - 显示数据库, 表和列信息
作用:
客户端可用于快速查看哪些数据库, 数据库中的表和表中的列或索引(和show databases;返回结果一样)
注意事项:
具体可用看看官方文档: https://dev.mysql.com/doc/refman/8.0/en/show.html
使用方法:
mysqlshow [options] [db_name [tbl_name [col_name]]]
• db_name tbl_name col_name 可以使⽤通配符 * 、 ? 、 % 或 _
• 如果没有指定数据库,则显⽰所有数据库名称列表。
• 如果没有指定表,则显⽰数据库中所有匹配的表。
• 如果没有指定列,则显⽰表中所有匹配的列和列类型。
• 输出仅显⽰当前权限可以访问的数据库、表或列的名称。
常用选项:
显示指定数据库中的表: mysqlshow 数据库名 -uroot -p123456

显示表中所有的列: mysqlshow 数据库 数据表 -uroot -p123456

显示某个表中的某一列: mysqlshow 数据库 数据表 表里面的字段 -uroot -p123456

mysqldumpslow - 总结慢查询日志文件
作用:
在使用MySOL数据库的时候, 经常进行查询操作, 当某些查询语句执行的时间非常长, 超过了设定的阈值, 则称之为慢查询, 慢查询的相关信息被记录成一个日志叫做慢查询日志, mysqldumpslow 可用解析慢查询日志文件并汇总其内容, 有关慢查询日志的内容在服务器配置进行详细解析
进行慢查询对应的SQL优化的依据
我们先使用 mysqladmin status -u root -p123456 查看是否有慢查询语句

再通过 show variables like '%query%' 可用查看系统变量, 其中 long_query_time 是设置的慢查询的指定阈值,此时为10s, 默认的慢查询日志文件是 slow_query_log_file, 此时还涉及一个开关, slow_query_log (默认是off 不记录日志)

注意事项:
通常情况下,mysqldumpslow 会将相似的查询分组并显⽰摘要输出,⼀般会把数字和字符串⽤ N和 "S" 代替,要想显⽰真实的值可以使⽤ -a 和 -n 选项

使用方法:
语法: mysqldumpslow [options] [log_file ...] log_file是具体的慢日志保存路径

参数解释
count: 执行的次数
Time: 单次的耗时
Lock: 申请与释放锁使用的时间
Rows 获取数据所用的时间
mysqldumpslow常用选项
| 选项 | 说明 |
| -a | 不⽤ N 和 'S' 代替numbers和String |
| -n N | 在名称中包含N个以上的数字⽤ N 代替 |
| -g pattern | 仅考虑与指定模式匹配(字符串匹配操作)的慢查询 |
| --help | 显⽰帮助信息并退出 |
| -h host_name | 与*-slow.log⽂件名对应的MySQL服务器主机名。 可以包含通配符。默认值是*(匹配所有)。 如: /var/lib/mysql/iZ7xv6ge3eb3kvqovp1jw7Z(主机名)-slow.log 把所有集群里面慢日志都集中在一台机器上 主机级别 |
| -i name | 服务器实例的名称 mysql级别 |
| -l | 不要从总时间中减去锁占⽤的时间 |
| -r | 倒序顺列 |
| -s sort_type | 如何对输出进⾏排序 |
| -t N | 显⽰输出中的前N个查询 分析前n条数据 |
| --verbose , -v | 打印有关程序功能的更多信息 |
-s sort_type sort_type可选的值如下所示:
t , at : 按查询时间或平均查询时间排序,默认排序l , al : 按锁占⽤时间或平均锁占⽤时间排序
r , ar : 按发送的⾏数或平均发送的⾏数排序
c : 按计数排序
mysqlbinlog - 处理二进制日志文件
什么是二进制日志文件:
我们平时对数据库的修改,包括对数据的增删改,都会被描述成⼀个"事件",每个"事件"都会以⼆进制的形式记录在⼀个⽂件⾥,这个⽂件就是服务器的⼆进制⽇志⽂件,称为Binary Log或binlog 关于⼆进制⽇志⽂件的具体格式与使⽤场景我们在MySQL 主从复制(集群部署的时候,数据库的查询比写使用更加频繁, 此时就会把集群分为主节点和若干个从结点,主结点写入,从结点查询,写入的数据(修改数据)会把这个操作作为一个事件保存在binglog里面(某一行,某一个字符做了哪些修改),从结点会定时读取整个binglog,把里面的二进制解析成sql语句然后执行一次, 这就是主从同步)专题 讲解

作用:
mysqlbinlog 能够以⽂本格式显⽰⼆进制⽇志⽂件中的内容。
注意事项
• binlog的默认保存路径是数据⽬录:
◦ Linux下默认⽬录:/var/lib/mysql
◦ Windows下默认⽬录:C:\ProgramData\MySQL\MySQL Server 8.0\Data
• binlog是以 .00000n 结尾命名的⽂件,n不断递增
# binlog的名字可以在选项⽂件⾥配置,我这⾥默认的是
binlog开头root@guangchen-vm:/var/lib/mysql# ll binlog*

mysqlbinlog使用方法
mysqlbinlog [options] log_file ...
先把字符集注解掉: vim /etc/mysql/my.cnf

然后我们输入这个指令查看二进制文件: mysqlbinlog binlog.000001
我们介绍一下一个事件
binlog.000010 的输出内容中包含各种事件,事件信息包括 SQL 语句、执⾏语句的服务器 ID、语
句执⾏时的时间戳、花费的时间等等。⽇志的具体格式我们这⾥先不做讨论。

选项文件
mysqlbinlog 有如下常⽤选项,可以在命令⾏中指定,也可以在选项⽂件中通过 [mysqlbinlog] 和 [client] 组进⾏指定

mysqlslap - 负载仿真客户端
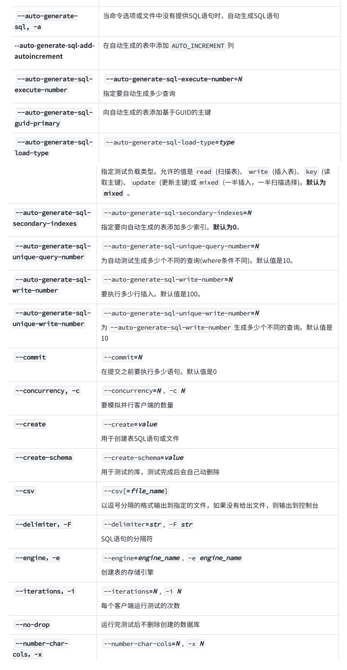
作用: mysqlslap是一个诊断程序, 用于模拟MySQL服务器的客户端负载(模拟很多客户端同时连接服务器,执行很多次查询,查看服务器的负载情况,每个查询执行的时间是多少), 并报告每个阶段的时间, 就好比多个客户端正在访问服务器一样.
使用方法: mysqlslap [options]
注意事项:
1. 可以通过 --create 或 --query 选项,指定包含SQL语句的字符串或包含SQL语句的⽂件
2. 如果指定⼀个包含SQL语句的⽂件,默认情况下每⾏必须包含⼀条语句(也就是说,隐式语句分隔符是换⾏符)
3. 如果要把⼀条语句分为多⾏书写,可以使⽤ --delimiter 选项指定不同的分隔符
4. 不能在⽂件中包含注释,因为mysqlslap不能解析注释。
5. mysqlslap运⾏分为三个阶段:
a. 创建测试数据阶段:创建⽤于测试的库、表或数据,这个阶段使⽤单个客⼾端连接
b. 运⾏负载测试阶段,这个阶段可以使⽤许多客⼾端连接
c. 清理阶段:执⾏删除表,断开连接等操作,这个阶段使⽤单个客⼾端连接
示例:
1. 提供⾃定义的创建和查询语句,创建50个客⼾端连接,每个客⼾端进⾏200次 select 查询(在⼀⾏内输⼊命令)
mysqlslap --delimiter=";" --create="CREATE TABLE a (b int);INSERT INTO a VALUES (23);" --query="SELECT * FROM a" --concurrency=50 --iterations=200 -u root -p
然后会执行一段时间, 会生成测试报告

2. 让mysqlslap⽤包含两个 INT 列和三个 VARCHAR 列的表⾃动构建查询的SQL语句。使⽤5个客⼾端,每个客⼾端查询20次。
mysqlslap --concurrency=5 --iterations=20 --number-int-cols=2 --number-chat -uroot -p

3. 从指定的⽂件中加载创建、插⼊和查询SQL语句。SQL⽂件中的语句以 ";" 分隔。使⽤5个客⼾
端,每个客⼾端查询5次。(自己后面执行一下)
mysqlslap --concurrency=5 --iterations=5 --query=query.sql --create=create.sql --delimiter=";" -uroot -p
常用选项:
mysqlslap 有如下常⽤选项,可以在命令⾏中指定,也可以在选项⽂件中通过 [mysqlslap] 和[client] 组进⾏指定

