AXOP33552: 400MHz 高速双通道运算放大器
AXOP33552是一款通用型高速双通道运算放大器,产品的工作电压为2V至5.5V,具有400MHz的带宽,f0.1dB的带宽为 120MHz,单通道静态电流为10mA。产品特别对噪声和THD做了优化,其噪声为5nV/√Hz @1MHz,2次谐波为-85dBc,3次谐波为-100dBc,特别适合于视频处理等需要高速工作的应用场景。产品具有轨到轨输入和输出摆幅能力,输出电流可达±100mA。
主要特性
- 单位增益带宽:400MHz
- 0.1dB增益平坦度:120MHz
- 轨至轨输入输出
- 低输入偏置电压:±1mV typ
- 低噪音:5nV/√Hz @1MHz
- 静止电流(每通道): 10mA typ
- 可选关断控制功能(AXOP33552S and AXOP33553S)
应用范围
- 视频处理
- 超声波
- 光纤网络、可调谐激光器
- 光电二极管跨阻放大器
- ADC输入缓冲器
- DAC输出缓冲器
- 条码扫描器
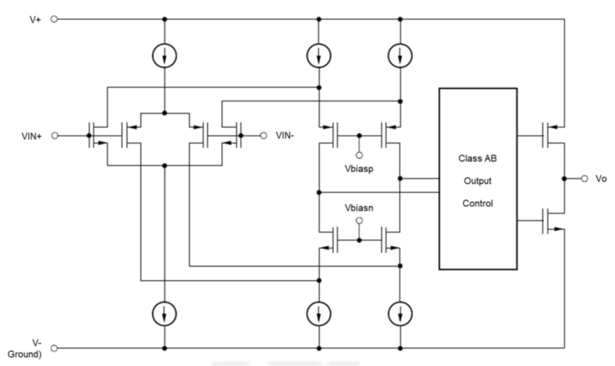
系统框图
应用电路

