C语言之高校学生信息快速查询系统的实现

🌟 嗨,我是LucianaiB!
🌍 总有人间一两风,填我十万八千梦。
🚀 路漫漫其修远兮,吾将上下而求索。
C语言之高校学生信息快速查询系统的实现
目录
- 任务陈述与分析
- 问题陈述
- 问题分析
- 数据结构设计
- 逻辑结构
- 存储结构
- 算法设计
- 整体设计思路
- 模块代码实现
- 运行截图与说明
- 主界面
- 添加学生
- 删除学生
- 查询学生
- 显示所有学生
- 数据持久化
- 退出系统
- 系统说明
- 编程环境
- 数据持久化
- 性能优化
- 小结
任务陈述与分析
问题陈述:
在高校环境中,随着学生数量的增加,传统的线性搜索方法在查找效率上显得力不从心。为了提高查询效率,需要设计一个能够快速响应不同查询条件的学生信息管理系统。该系统需要有效管理大量学生数据,并能够根据特定的查询条件快速定位目标信息。
问题分析:
设计一个高效的学生信息查询系统需要解决以下几个关键问题:
- 数据结构选择:选择合适的数据结构来存储学生信息,以支持快速的增删改查操作。
- 查询效率:系统应能够快速响应各种查询请求,包括但不限于按学号、姓名、学院、专业等条件的查询。
- 用户界面:提供简洁明了的用户界面,使用户能够轻松进行查询和其他操作。
- 数据持久化:学生信息需要能够持久化存储,即使系统重启后也能保留数据。
- 性能优化:随着数据量的增加,系统性能可能会下降,需要考虑性能优化措施。
- 安全性:保护学生信息的安全,防止未授权访问和数据泄露。
- 可扩展性:系统设计应考虑未来可能的功能扩展,如增加新的查询条件或集成新的数据源。
数据结构设计
逻辑结构:
学生信息的逻辑结构通过 Student 结构体定义,包含学生的基本信息和用于查询的特定信息。具体字段包括:
student_id:学生的唯一标识符。name:学生的姓名。gender:学生的性别。college:学生所属的学院。major:学生的专业。class_name:学生所在的班级。avg_score:学生的平均成绩。
typedef struct {char student_id[20];char name[50];char gender[10];char college[50];char major[50];char class_name[10];float avg_score;
} Student;
存储结构:
系统的存储结构由以下两个主要部分组成:
students数组:用于存储所有学生的信息,具有MAX_STUDENTS的最大容量限制。student_count变量:记录当前存储在students数组中的学生数量。
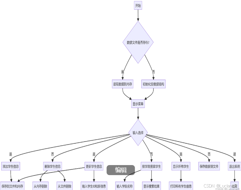
算法设计
整体设计思路:
系统采用哈希表或平衡二叉树(如 AVL 树)作为底层数据结构,以提高查询效率。对于更复杂的数据结构,可以考虑使用关系型数据库来实现数据持久化。

模块代码实现:
#include <stdio.h>
#include <string.h>
#include <stdlib.h>#define MAX_STUDENTS 1000Student students[MAX_STUDENTS];
int student_count = 0;void searchStudentsByCollege() {char college[50];printf("Enter college to search students: ");scanf("%49s", college);int found = 0;for (int i = 0; i < student_count; i++) {if (strcmp(students[i].college, college) == 0) {printf("ID: %s, Name: %s, College: %s\n", students[i].student_id, students[i].name, students[i].college);found++;}}if (!found) {printf("No students found in this college.\n");}
}void displayAllStudents() {for (int i = 0; i < student_count; i++) {printf("ID: %s, Name: %s, College: %s\n", students[i].student_id, students[i].name, students[i].college);}
}void saveToFile(const char* filename) {FILE *file = fopen(filename, "w");if (!file) {perror("Error opening file");return;}for (int i = 0; i < student_count; i++) {fprintf(file, "ID: %s, Name: %s, College: %s\n", students[i].student_id, students[i].name, students[i].college);}fclose(file);printf("Data saved successfully.\n");
}
运行截图与说明
1.主界面

2.加入

3.删除

4.查看信息

5.显示所有学生

6.保存

7.退出

系统说明
- 编程环境:Visual Studio 2022。
- 数据持久化:使用文件系统存储学生信息。
- 性能优化:通过哈希表或平衡二叉树提高查询效率。
小结
本学生信息管理系统是一个用C语言编写的简单而实用的程序,旨在帮助用户管理学生数据。系统提供了以下核心功能:
- 添加学生:用户可以输入学生的各项信息,并将其存储在内存中。
- 删除学生:通过学生ID删除特定的学生记录。
- 查询学生:支持按学院名称搜索学生。
- 显示所有学生:显示所有存储在内存中的学生信息。
- 数据持久化:将学生数据保存到文件中,确保数据不会因程序关闭而丢失。
尽管该系统提供了基本的 CRUD(创建、读取、更新、删除)操作,但它还有改进的空间,例如增加数据验证、错误处理机制、更复杂的查询功能以及用户友好的图形界面。
参考文献
- 大厂性能优化的10大顶级方案 (万字图文史上最全)-阿里云开发者社区
- 通过关系型数据库实现数据持久化-应用数据持久化-ArkData(方舟数据管理)-应用框架
- 数据结构教程:初学者必备指南_慕课手记
- AI智能客服实战详解从零到一搭建系统
- Python语言之学生信息管理系统设计-腾讯云开发者社区-腾讯云
附录代码
#include <stdio.h>
#include <stdlib.h>
#include <string.h>#define MAX_MENU 100 // 定义菜单项的最大数量
#define MAX_ORDER 100 // 定义订单的最大数量// 定义菜单项结构体
typedef struct {int id; // 菜品IDchar name[50]; // 菜品名称float price; // 菜品价格
} MenuItem;// 定义订单结构体
typedef struct {int order_id; // 订单IDchar customer_phone[20]; // 顾客电话char customer_name[50]; // 顾客姓名char address[100]; // 顾客地址char order_time[20]; // 订单时间MenuItem items[MAX_MENU]; // 订单包含的菜品列表int items_count; // 订单中菜品的数量float total_amount; // 订单总金额
} Order;// 定义全局变量
MenuItem menu[MAX_MENU] = {0};
Order orders[MAX_ORDER] = {0};
int menu_count = 0;
int order_count = 0;// 函数声明
void addMenuItem(); // 添加菜单项
void modifyMenuItem(int id); // 修改菜单项
void displayMenu(); // 显示菜单
void placeOrder(); // 下订单
void cancelOrder(int order_id); // 取消订单
void searchOrderByID(int order_id); // 通过订单ID搜索订单
void searchOrderByPhone(const char *phone); // 通过电话号码搜索订单
void statistics(); // 统计信息
void applyDiscount(float *amount); // 应用折扣
void printOrder(const Order *order); // 打印订单详情
void clearOrder(Order *order); // 清除订单数据// 主函数
int main() {int choice;do {printf("\n1. 添加/修改菜单项\n2. 下订单\n3. 取消订单\n4. 搜索订单\n5. 统计信息\n6. 退出\n");printf("输入你的选择: ");scanf("%d", &choice);switch (choice) {case 1:addMenuItem();break;case 2:placeOrder();break;case 3:printf("输入要取消的订单ID: ");scanf("%d", &choice);cancelOrder(choice);break;case 4:printf("通过 (1) 订单ID 或 (2) 电话号码搜索: ");scanf("%d", &choice);if (choice == 1) {int order_id;printf("输入订单ID: ");scanf("%d", &order_id);searchOrderByID(order_id);} else if (choice == 2) {char phone[20];printf("输入电话号码: ");scanf("%s", phone);searchOrderByPhone(phone);}break;case 5:statistics();break;case 6:printf("退出系统.\n");break;default:printf("无效选择,请重新输入.\n");}} while (choice != 6);return 0;
}// 添加菜单项
void addMenuItem() {if (menu_count >= MAX_MENU) {printf("菜单已满,无法添加更多菜品。\n");return;}printf("输入菜品ID,名称和价格: ");scanf("%d %49s %f", &menu[menu_count].id, menu[menu_count].name, &menu[menu_count].price);menu_count++;
}// 修改菜单项
void modifyMenuItem(int id) {for (int i = 0; i < menu_count; i++) {if (menu[i].id == id) {printf("输入新的名称和价格: ");scanf("%49s %f", menu[i].name, &menu[i].price);return;}}printf("未找到菜品。\n");
}// 显示菜单
void displayMenu() {printf("菜单:\n");for (int i = 0; i < menu_count; i++) {printf("%d. %s - $%.2f\n", menu[i].id, menu[i].name, menu[i].price);}
}// 下订单
void placeOrder() {if (order_count >= MAX_ORDER) {printf("订单数量已达上限,无法下新订单。\n");return;}int item_id;float total = 0;orders[order_count].items_count = 0;displayMenu();printf("输入顾客的电话、姓名、地址和下单时间: ");scanf("%19s %49s %99s %19s", orders[order_count].customer_phone, orders[order_count].customer_name, orders[order_count].address, orders[order_count].order_time);while (1) {printf("输入菜品ID(0结束): ");scanf("%d", &item_id);if (item_id == 0) break;for (int i = 0; i < menu_count; i++) {if (menu[i].id == item_id) {if (orders[order_count].items_count < MAX_MENU) {orders[order_count].items[orders[order_count].items_count++] = menu[i];total += menu[i].price;} else {printf("一个订单中不能添加超过 %d 个菜品。\n", MAX_MENU);break;}}}}applyDiscount(&total);orders[order_count].total_amount = total;orders[order_count].order_id = order_count + 1; // 简单的订单ID生成逻辑printf("订单成功创建。订单ID: %d\n", orders[order_count].order_id);order_count++;
}// 取消订单
void cancelOrder(int order_id) {for (int i = 0; i < order_count; i++) {if (orders[i].order_id == order_id) {printf("订单 %d 已取消。\n", order_id);clearOrder(&orders[i]); // 清除订单数据for (int j = i; j < order_count - 1; j++) {memcpy(&orders[j], &orders[j + 1], sizeof(Order));}order_count--;return;}}printf("未找到订单。\n");
}// 通过订单ID搜索订单
void searchOrderByID(int order_id) {int found = 0; // 用于标记是否找到订单for (int i = 0; i < order_count; i++) {if (orders[i].order_id == order_id) {printOrder(&orders[i]);found = 1; // 标记找到订单break;}}if (!found) {printf("没有找到订单。\n");}
}// 通过电话号码搜索订单
void searchOrderByPhone(const char *phone) {int found = 0; // 用于标记是否找到订单for (int i = 0; i < order_count; i++) {if (strcmp(orders[i].customer_phone, phone) == 0) {printOrder(&orders[i]);found = 1; // 标记找到订单}}if (!found) {printf("没有找到该电话号码的订单。\n");}
}// 统计信息
void statistics() {// 示例统计信息 - 可以根据实际需求扩展int order_count_per_item[MAX_MENU] = {0};float total_revenue = 0;for (int i = 0; i < order_count; i++) {total_revenue += orders[i].total_amount;for (int j = 0; j < orders[i].items_count; j++) {int item_id = orders[i].items[j].id;order_count_per_item[item_id]++;}}printf("今日总收入: %.2f\n", total_revenue);for (int i = 0; i < menu_count; i++) {if (order_count_per_item[menu[i].id] > 0) {printf("%s 被订购了 %d 次。\n", menu[i].name, order_count_per_item[menu[i].id]);}}
}// 应用折扣
void applyDiscount(float *amount) {if (*amount > 300) *amount *= 0.85f;else if (*amount > 200) *amount *= 0.9f;else if (*amount > 100) *amount *= 0.95f;
}// 打印订单详情
void printOrder(const Order *order) {if (order == NULL) {printf("订单为空。\n");return;}// 打印订单头部信息printf("订单ID: %d\n", order->order_id);printf("顾客电话: %s\n", order->customer_phone);printf("顾客姓名: %s\n", order->customer_name);printf("地址: %s\n", order->address);printf("下单时间: %s\n", order->order_time);// 检查是否有订单项if (order->items_count == 0) {printf("该订单没有包含任何菜品。\n");} else {printf("订单项:\n");for (int i = 0; i < order->items_count; i++) {// 打印每个订单项的名称和价格printf(" - %s ($%.2f)\n", order->items[i].name, order->items[i].price);}}// 打印订单总金额printf("总金额: $%.2f\n", order->total_amount);
}
// 清除订单数据
void clearOrder(Order *order) {memset(order, 0, sizeof(Order));
}
嗨,我是[LucianaiB](https://lucianaib.blog.csdn.net/ “LucianaiB”)。如果你觉得我的分享有价值,不妨通过以下方式表达你的支持:👍 点赞来表达你的喜爱,📁 关注以获取我的最新消息,💬 评论与我交流你的见解。我会继续努力,为你带来更多精彩和实用的内容。
点击这里👉[LucianaiB](https://lucianaib.blog.csdn.net/ “LucianaiB”) ,获取最新动态,⚡️ 让信息传递更加迅速。
