max31865典型电路
PT100读取有很多种方案,常用的惠斯通电桥,和专用IC max31865 。
电阻温度检测器(RTD)是一种阻值随温度变化的电阻。铂是最常见、精度最高的测温金属丝材料。铂RTD称为PT-RTD,镍、铜和其它金属亦可用来制造RTD。RTD具有较宽的测温范围,最高达+800°C,具有较高精度和较好的可重复性,线性度适中。
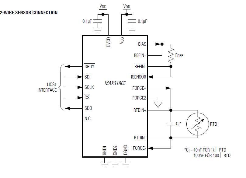
为测量RTD阻值,接入参考电阻(Rref),该电阻与RTD串联,偏置电压作用在Rref上端,3线制典型应用电路如下图所示,






参考电阻的电流同样流过RTD。参考电阻两端的电压为ADC基准电压。RTD电压连接至ADC差分输入(RTDIN+和RTDIN-)。所以ADC产生的数字输出等于RTD电阻与参考电阻的比值。对于铂电阻RTD,选择阻值等于RTD 0°C阻值的4倍的参考电阻最为合适。因此,针对PT100选用400Ω参考电阻(实际电路中选择的是450欧姆的);针对PT1000则选用4kΩ参考电阻。
MAX31865芯片的优点:
MAX31865是简单易用的热敏电阻至数字输出 转换器,优化用于铂电阻温度检测器(RTD)。外部 电阻设置RTD灵敏度,高精度Δ- Σ ADC将RTD电阻与基准电阻之比转换为数字输出。MAX31865输入具有高达±45V的过压保护,提供可配置的RTD及电缆开路、短路条件检测。
(1)集成更低系统功耗,简化设计,减少设计周 期:
简便的RTD铂电阻之数字转换器;
支持100Ω至1kΩ (0°C时)铂电阻RTD (PT100至PT1000);
兼容于2线、3线和4线传感器连接;
SPI兼容接口;
20引脚TQFN和SSOP封装;
(2)高精度设备满足误差预算:
15位ADC分辨率,标称温度分辨率为 0.03125°C (随RTD非线性变化);
整个工作条件下,总精度保持在0.5°C (0.05% 满量程);
全差分VREF输入;
转换时间:21ms (最大值);
(3)集成故障检测,增加系统稳定性:
±45V输入保护;
故障检测(RTD开路、RTD短路到量程范围以外的电压或RTD元件短路)
<1>二线制和三线制的连接:
PT100温度传感器 图中的两个红线中的任意一个和蓝线之间即为 PT100电阻,二线制时只需要将两根红线中的一根和 蓝线接入到电路即可,三线制时需要将三根线都接入电路。
<2>DRDY作用是一个数据转换结果以及读寄存器的反馈提示,直接不用接。
<3>关于寄存器:
MAX31865 通过 8 个 8 位寄存器实现转换、状态和配置数据功能。
存取寄存器时,地址 0Xh 为读操作,地址 8Xh 为写操作。
配置寄存器,想读就读0x00,想写就写0x80。
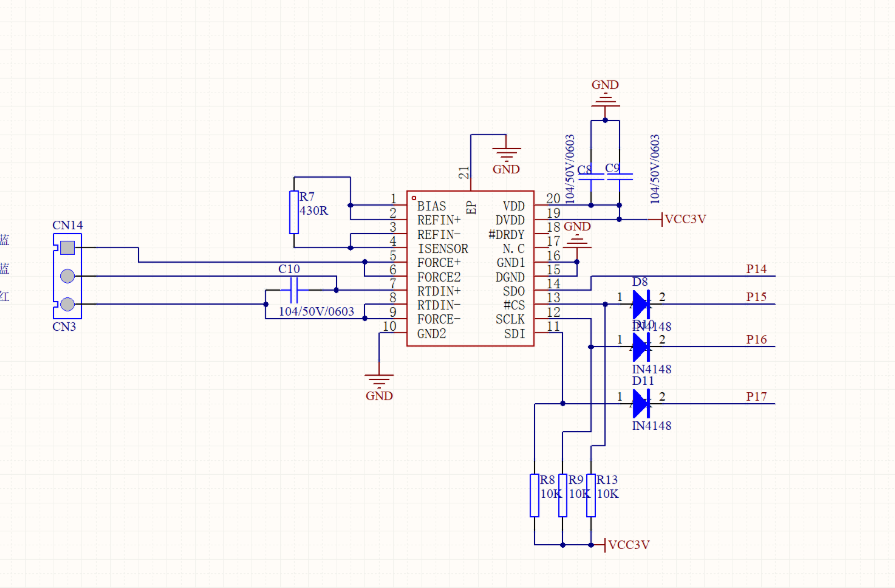
<4>一般PT100选400欧姆参考电阻,但是板子上给的是4300,也就是430Ω。程序里需要设置参考电阻为430,PT1000选择4300Ω。
<5>转化后的RTD数值存放于0x01和0x02这2个8位寄存器。
<6>可以设置错误报警门限上限和下限,通俗来说,比如一个PT100能测温范围是-200℃到420℃,用户想设置下限报警值为-180℃,上限报警值为400℃,那么当max31865转换RTD后,会将0x01和0x02寄存器结果与上限值和下限值比较,如果不在设置的范围,就会产生错误标志。 错误标志存在0x07寄存器中。
<7>读取温度过程:
(--1--)读取0x07寄存器,看是不是等于0x00,即是说无错误标志。有错误标志时,0x07寄存器里面某个值就是1。
错误标志可以手动清除,但如果没实际解决问题,下次检测这个标志还是会被模块拉起。
(--2--)如果能过错误检测,就开始下面的过程。向0x80写入配置,这里写入的是说进行一次转换(One_Shot_Conversion ),然后等待DRDY 引脚变成低电平(意味转换结束)。然后读取0x01和0x02这2个8位寄存器,0x02的最低位装的是错没错的标志,没错的话就可以利用0x01和0x02这2个8位寄存器合成电阻数值。
(--3--)PT100电阻变成温度 这个就各显神通了,有各种各样的转换公式。
<8>当前市面MAX31865模块(或叫pt100数据采集模块)有两种,一种是普遍常用的

另一种是电路画的更认真点的 MAX31865模块。但是两者使用起来没有区别(区别点下文粗体)

以上均可从某宝采购到。因为经费充裕,所以直接选择了下面的高精度板子。
环境准备(2,3,4线有不同的接线方式):

