(4)Vue的生命周期详细过程
文章目录
第4章 Vue的生命周期详细过程
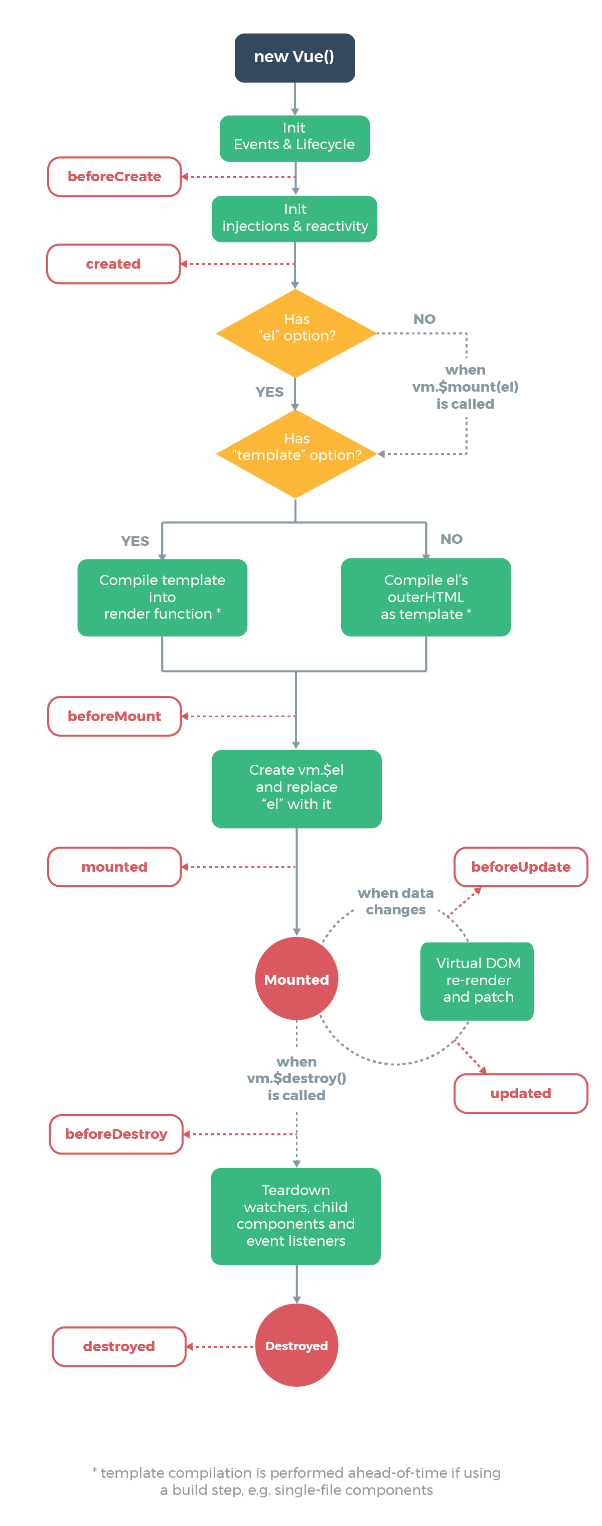
4.1 Vue的生命周期简介
每个 Vue 实例在被创建之前都要经过一系列的初始化过程.

vue在生命周期中共有:beforeCreate、created、beforeMount、mounted、beforeUpdate、updated、beforeDestory、destroyed8个状态;
4.2 Vue的生命周期钩子
4.2.1 beforeCreate/created
- beforeCreate:Vue生命周期的第一个函数,在Vue对象创建之前执行,初始化Vue自身的事件、注册Vue示例的生命周期函数等,在该阶段props、data、method都处于不可用状态; 
- 1)创建VUE对象之前执行
 - 2)data中的数据还未初始化
 - 3)el还未关联到对应的id(还未挂载DOM)
 - 4){{}}表达式中的内容还没更新(真实DOM还未渲染)
 
 - created:创建VUE对象之后执行,该阶段Vue示例已经被创建成功,初始化了props、data、methods等功能;但是Vue还未挂载dom元素(还未进行绑定) 
- 1)创建VUE对象之后执行
 - 2)data中的数据已经初始化
 - 3)el还未关联到对应的id
 - 4){{}}表达式中的内容还没更新(真实DOM还未渲染)
 
 
【示例代码1-观察dom的变化】
<body>
<div id="box">{{message}}
</div><script>new Vue({el: "#box",data: {message: 'Hello World'},// 在beforeCreate阶段的Vue,数据未初始化、dom未挂载、dom也未渲染beforeCreate: function () {console.log('创建vue实例前【beforeCreate】');console.log('data 数据:' + this.message);			// undefinedconsole.log('挂载的对象:' + this.$el);				// undefinedconsole.log('真实dom结构:' + document.getElementById('box').innerHTML);		// {{message}}console.log('------------------');},// 在created阶段的Vue,数据已经初始化、但dom未挂载、dom也未渲染created: function () {console.log('创建vue实例后【created】');console.log('data 数据:' + this.message);				// Hello Worldconsole.log('挂载的对象:' + this.$el);					// undefinedconsole.log('真实dom结构:' + document.getElementById('box').innerHTML);		// {{message}}console.log('------------------');}});
</script></body> 

【示例代码2-调用Vue数据】
<body>
<div id="box">{{message}}
</div><script>new Vue({el: "#box",data: {message: 'Hello World'},methods: {method() {console.log("method running...");}},beforeCreate: function () {console.log('创建vue实例前【beforeCreate】');// Vue实例还未创建成功,不能调用this.method();// Vue实例还未创建成功,不能访问数据(undefined)console.log(this.message);console.log('------------------');},created: function () {console.log('创建vue实例后【created】');// Vue实例已经创建成功,可以调用Vue方法this.method();// Vue实例已经创建成功,可以访问数据console.log(this.message);console.log('------------------');}});
</script></body> 

4.2.2 beforeMount/mounted
beforeMount:对象挂载之前执行,此时el已经关联到对应对象,但{{}}表达式还未加载(挂载了,但还没完全挂载)- 1)对象挂载之前执行
 - 2)data中的数据已经初始化
 - 3)el已经关联到对应对象(挂载了DOM)
 - 4){{}}表达式中的内容还没更新(真实DOM还未渲染)
 
mounted:对象挂载之后执行,此时{{}}表达已经加载,执行完mounted之后开始正常执行js代码- 1)对象挂载之后执行
 - 2)data中的数据已经初始化
 - 3)el已经关联到对应对象
 - 4){{}}表达式中的内容已经更新(真实DOM已经渲染)
 
【示例代码1-观察dom的变化】
<body>
<div id="box">{{message}}
</div><script>var vm = new Vue({el: "#box",data: {message: 'Hello World'},// 在beforeMount阶段的Vue,数据已经初始化、dom已经挂载、但dom未渲染beforeMount: function () {console.log('挂载到dom前【beforeMount】');console.log('data 数据:' + this.message);			// Hello Worldconsole.log('挂载的对象:' + this.$el);				// [object HTMLDivElement]console.log('真实dom结构:' + document.getElementById('box').innerHTML);		// {{message}}console.log('------------------');},// 在mounted阶段的Vue,数据已经初始化、dom已经挂载、dom也已经渲染mounted: function () {console.log('挂载到dom后【mounted】');console.log('data 数据:' + this.message);			// Hello Worldconsole.log('挂载的对象:' + this.$el);				// [object HTMLDivElement]console.log('真实dom结构:' + document.getElementById('box').innerHTML);		// Hello Worldconsole.log('------------------');}});
</script></body> 

4.2.3 beforeUpdate/updated
当修改了Vue中的数据时将会触发beforeUpdate与updated方法。
beforeUpdate:Vue数据更新前执行,此时data中的数据已经更新,但是{{}}表达式中引用的还没有更新(还未渲染到DOM上)。updated:Vue数据更新后执行,{{}}表达式中引用也更新。
【示例代码-观察数据变更前后的值】
<body>
<div id="box">{{message}}<br><button v-on:click="fun1()">改变数据</button></div><script>var vm = new Vue({el: "#box",data: {message: 'Hello World'},methods: {fun1() {this.message = Math.random();}},// 当修改了Vue中的数据时,beforeUpdate方法中的dom还是为渲染之前的,但Vue中的数据已经修改beforeUpdate: function () {console.log('数据变化更新前【beforeUpdate】');console.log('data 数据:' + this.message);console.log('挂载的对象:' + this.$el);console.log('真实dom结构:' + document.getElementById('box').innerHTML);console.log('------------------');},// 当修改了Vue中的数据时,updated方法中的dom已经更新为最新的数据updated: function () {console.log('数据变化更新后【updated】');console.log('data 数据:' + this.message);console.log('挂载的对象:' + this.$el);console.log('真实dom结构:' + document.getElementById('box').innerHTML);console.log('------------------');}});</script></body> 

4.2.4 beforeDestory/destroyed
beforeDestory:vue对象销毁前执行,在该方法中,Vue中注册的组件、侦听器、事件监听等都处于可用状态,一般在此阶段释放其他资源destroyed:vue对象销毁后执行,在该方法中,已经销毁了Vue中注册的组件、侦听器、事件监听等;
【示例代码-观察Vue实例销毁前后的变化】
<body>
<div id="box">{{message}}<hr><button @click="exit">销毁VM</button></div><script>var vm = new Vue({el: "#box",data: {message: 'Hello World'},methods: {exit(){// 销毁vmthis.$destroy()}},beforeDestroy: function () {console.log('--------beforeDestroy----------');},destroyed: function () {console.log('--------destroyed----------');}});
</script></body> 
