QML中的3D功能--纹理应用
Qt 3D 提供了强大的纹理支持,可以实现各种复杂的材质效果。以下是 Qt 3D 纹理开发的全面技术方案。
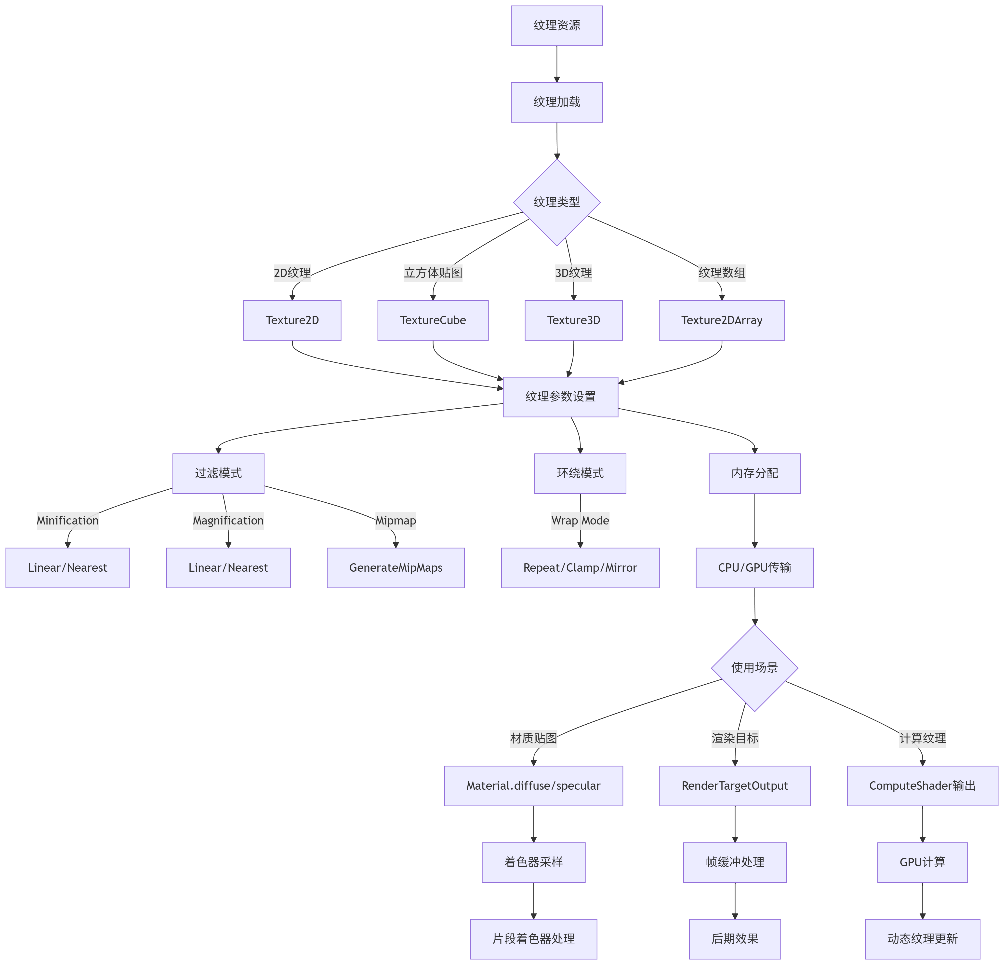
一、纹理处理的流程图

纹理处理关键步骤说明:
-
资源准备阶段
-
支持格式:PNG/JPG/KTX/DDS等
-
尺寸要求:建议2的幂次方(非强制)
-
-
纹理加载路径
qml
Texture2D {source: "qrc:/textures/wood.png" // 资源文件// 或 source: "file:///C:/textures/stone.jpg" // 本地文件 } -
参数配置矩阵
| 参数类型 | 可选值 | 性能影响 |
|---|---|---|
| minificationFilter | Linear/Nearest/LinearMipMap... | 高 |
| magnificationFilter | Linear/Nearest | 中 |
| wrapMode | Repeat/ClampToEdge/MirroredRepeat | 低 |
| anisotropy | 1.0-16.0 | 高 |
| generateMipMaps | true/false | 中 |
4. 纹理内存处理流程

二、基础纹理应用
1. 基本纹理贴图
qml
import Qt3D.Core 2.15
import Qt3D.Render 2.15
import Qt3D.Extras 2.15Entity {components: [Transform { translation: Qt.vector3d(0, 0, -5) },CuboidMesh {},PhongMaterial {diffuse: Texture2D {generateMipMaps: trueminificationFilter: Texture.LinearMipMapLinearmagnificationFilter: Texture.LinearwrapMode {x: WrapMode.Repeaty: WrapMode.Repeat}TextureImage {source: "textures/diffuse.png"}}specular: "gray"shininess: 50}]
}
2. 多纹理混合
qml
Material {effect: Effect {techniques: [Technique {renderPasses: [RenderPass {shaderProgram: ShaderProgram {vertexShaderCode: loadSource("qrc:/shaders/texture.vert")fragmentShaderCode: loadSource("qrc:/shaders/texture.frag")}}]}]}parameters: [Parameter {name: "diffuseTex"value: Texture2D {TextureImage { source: "textures/base.png" }}},Parameter {name: "detailTex"value: Texture2D {TextureImage { source: "textures/detail.png" }}}]
}
对应着色器代码:
glsl
// texture.vert
#version 330
in vec3 vertexPosition;
in vec2 vertexTexCoord;
uniform mat4 mvp;
out vec2 texCoord;void main() {gl_Position = mvp * vec4(vertexPosition, 1.0);texCoord = vertexTexCoord;
}// texture.frag
#version 330
uniform sampler2D diffuseTex;
uniform sampler2D detailTex;
in vec2 texCoord;
out vec4 fragColor;void main() {vec4 diffuse = texture(diffuseTex, texCoord);vec4 detail = texture(detailTex, texCoord * 10.0);fragColor = mix(diffuse, detail, 0.3);
}
三、高级纹理技术
1. 动态纹理生成
qml
// 创建空纹理
Texture2D {id: dynamicTexturewidth: 512height: 512format: Texture.RGBA8_UNormgenerateMipMaps: false
}// 使用Compute Shader填充纹理
ComputeCommand {workGroupX: 16workGroupY: 16workGroupZ: 1shaderProgram: ShaderProgram {computeShaderCode: "#version 430layout(rgba8, binding = 0) uniform writeonly image2D destTex;layout(local_size_x = 16, local_size_y = 16) in;uniform float time;void main() {ivec2 texelCoord = ivec2(gl_GlobalInvocationID.xy);vec2 uv = vec2(texelCoord) / vec2(imageSize(destTex));float r = sin(uv.x * 10.0 + time) * 0.5 + 0.5;float g = cos(uv.y * 10.0 + time) * 0.5 + 0.5;float b = sin((uv.x + uv.y) * 5.0 + time) * 0.5 + 0.5;imageStore(destTex, texelCoord, vec4(r, g, b, 1.0));}"}onCompleted: {// 将计算着色器结果绑定到纹理dynamicTexture.setTextureData(0, 0, 512, 512, Texture.RGBA, Texture.UnsignedByte, this.outputTextureData)}
}
2. 渲染到纹理 (FBO)
qml
Entity {components: [RenderTarget {id: renderTargetattachments: [RenderTargetOutput {attachmentPoint: RenderTargetOutput.Color0texture: Texture2D {