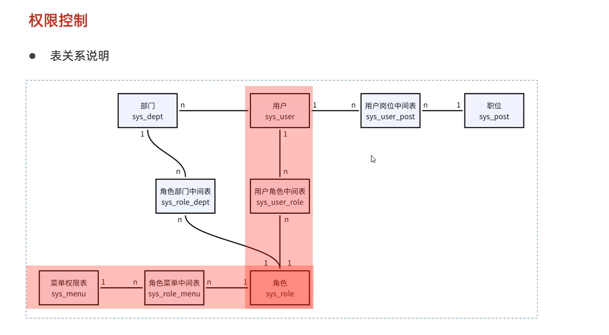
当前位置: 首页 > news >正文 若依(笔记) news 2025/11/4 1:24:51 权限控制: 数据字典: 其他功能: 系统监控: 定时任务:任务类必须放在ruoyi-quartz模块下的task包下 系统工具: 表单构建: 代码生成器: 系统接口: 后端结构: 项目中的配置: 模块依赖关系: 前端结构: 表结构: 权限注解: 前后端交互流程: 查看全文 http://www.dtcms.com/a/142944.html 相关文章: React-请勿在循环或者条件语句中使用hooks 触发器(详解) LNA设计 linux学习 5 正则表达式及通配符 .net core web api 数据验证(DataAnnotations) Python concurrent包介绍 19-算法打卡-哈希表-四数相加II-leetcode(454)-第十九天 leetcode哈希表(六)-三数相加 C++ 数学算法全解析(二):解方程与三角函数实用指南 deekseak 本地windows 10 部署步骤 网络编程 - 4 ( TCP ) RoBoflow数据集的介绍 对美团leaf的初步学习 深度解析 SOA:架构原理、核心优势与实践挑战 Firewalld防火墙 基于Python Django 的全国房价大数据可视化系统(附源码,部署) 使用docker在manjaro linux系统上运行windows和ubuntu JDOM处理XML:Java程序员的“乐高积木2.0版“ Android 应用wifi direct连接通信实现 第33讲|遥感大模型在地学分类中的初探与实战 word选中所有的表格——宏 PostgreSQL数据库RPM方式安装详解 Python语法系列博客 · 第6期[特殊字符] 文件读写与文本处理基础 OCR技术与视觉模型技术的区别、应用及展望 大学第一次笔记本清灰 2.2/Q2,GBD数据库最新文章解读 通过 Samba 服务实现 Ubuntu 和 Windows 之间互传文件 单元测试的一般步骤 Linux操作系统--环境变量 PHP异常处理__Throwable
权限控制: 数据字典: 其他功能: 系统监控: 定时任务:任务类必须放在ruoyi-quartz模块下的task包下 系统工具: 表单构建: 代码生成器: 系统接口: 后端结构: 项目中的配置: 模块依赖关系: 前端结构: 表结构: 权限注解: 前后端交互流程: