AXOP36061S: 60V 高压单通道运算放大器
AXOP36061S 是一款通用型高压带关断功能的单通道运算放大器,工作电压为3V至60V,具有17MHz的带宽和 15V/μs的压摆率,静态电流2.2mA,关断电流80μA,高耐压和宽带宽使其可以胜任绝大多数的高压应用场景。得益于对噪声和THD的特别优化,使其具有105dB的THD+N 和105dB的SNR,从而提供绝佳的音质和极低的噪声。产品具有轨至轨输入和输出摆幅能力,容性负载驱动能力可达1nF,可提供eSOP8封装。
主要特性
- 供电电压:3V~60V
- 轨至轨输入输出
- 低输入偏置电压:±1mV typ
- 单位增益带宽:17MHz
- 压摆率:15V/μs
- 谐波失真:105dB
- 信噪比:105dB
- 低噪声: 5 μV @20~20kHz
- 低静态电流(每通道): 2.2mA typ @60V
- 可选关断控制功能(仅AXOP36061S)
应用范围
- 测试设备
- 压电驱动器
- 有源滤波器
- 音响系统
- 高压稳压器
- 高压功率放大器
- 工业控制器
- 数据采集系统
- 高压电流检测
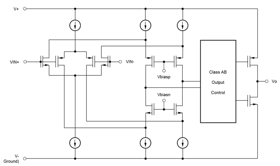
系统框图

应用电路

