供应链项目技术实现方案,供应链详细设计方案书,采购管理,财务管理(Word原件)
第一章 需求分析
1.1 项目背景
1.2 信息化现状
1.3 总体需求
第二章 总体规划
2.1 总体目标
2.2 详细目标
2.3 项目范围
第三章 建设内容
3.1 系统概述
3.1.1 基础资料管理
3.2 供应链管理
3.2.1 采购管理
系统概述
系统流程图
功能介绍
3.2.2 合同管理
系统概述
系统流程图
功能介绍
3.2.3 应付管理
系统概述
系统流程图
功能介绍
3.2.4 销售管理
系统概述
系统流程图
功能介绍
3.2.5 应收管理
系统概述
系统流程图
功能介绍
3.2.6 库存管理
系统概述
系统流程图
功能介绍
3.2.7 存货核算
系统概述
系统流程图
功能介绍
3.3 财务与业务一体化
3.3.1 供应链与财务一体化
3.3.2 供应链与合同一体化
3.4 系统上线标准
第四章 项目实施方案
4.1 xx公司项目实施方法论
4.1.1 项目实施策略
4.1.2 实施路线图
4.1.3 实施工具
4.1.4 技术支持
4.1.5 保证项目成功的原则
4.2 项目实施计划
4.2.1 实施范围
4.2.2 项目计划
4.2.3 主要交付物
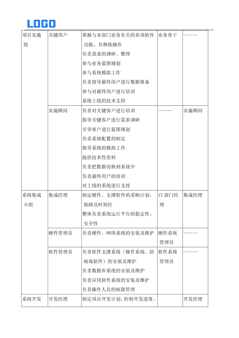
4.3 项目组织
4.3.1 项目组织机构
4.3.2 项目组职能划分
4.4 培训方案
4.4.1 培训安排
4.4.2 培训实施
4.5 实施内容
4.5.1 现场调研和规划
4.5.2 现场安装调试
4.5.3 静态基础数据的初始化指导
4.5.4 现场培训
4.5.5 系统上线运行问题处理
4.5.6 系统验收
软件管理文档:
工作安排任务书,可行性分析报告,立项申请审批表,产品需求规格说明书,需求调研计划,用户需求调查单,用户需求说明书,概要设计说明书,技术解决方案,数据库设计说明书,详细设计说明书,单元测试报告,总体测试计划,单元测试计划,产品集成计划,集成测试报告,集成测试计划,系统测试报告,产品交接验收单,验收报告,验收测试报告,压力测试报告,项目总结报告,立项结项审批表,成本估算表,项目计划,项目周报月报,风险管理计划,质量保证措施,项目甘特图,项目管理工具,操作手册,接口设计文档,软件实施方案,运维方案,安全检测报告,投标响应文件,开工申请表,开工报告,概要设计检查表,详细设计检查表,需求规格说明书检查表,需求确认表,系统代码编写规范,软件项目质量保证措施,软件部署方案,试运行方案,培训计划方案,软件系统功能检查表,工程试运行问题报告,软件合同,资质评审材料,信息安全相关文档等。
建设方案部分资料清单:
信创云规划设计建设方案,新型智慧城市解决方案,医疗信息化中台技术架构方案,智慧消防建设规划方案,智慧校园技术方案,智慧医疗技术方案,智慧园区管理平台建设方案,智慧政务大数据整体技术解决方案,SRM系统解决方案,固定资产管理系统建设方案,工单管理系统建设方案,大数据管理平台技术方案,GIS地理信息服务平台建设方案,设备管理系统建设方案,远程抄表管理方案,BIM建模建设方案,数字孪生物联网云平台建设方案,仓储管理建设方案,智慧园区整体解决方案 ,智慧工地整体解决方案等等。
全部资料获取:本文末个人名片直接获取。


























































