当前位置: 首页 > news >正文

vue开发基础流程 (后20)

创建项目命令;
在这里插入图片描述
或者 vue create my - vue - router - project这个是创建带路由的项目

22.组件组成

比如说一个页面吧,他三个组件,template就是用来放所有的标签,script用来放业务逻辑,style用来放样式,css在这里插入图片描述
在样式里面添加scoped这个东西呢只会让这个组件的样式只在这个组件显示,就不会全局了,方便,建议添加,如果你的属性有重复用到的话;比如container 记住这个是 scoped

23.组件嵌套

在这里插入图片描述

每个组件是相互嵌套的,比如这个,在componets里面的各个页面相辅相成然后促成一个页面;
用哪个组件就导入到哪个去;记住组件的导入就是在dom里面先用到,然后去js里面导入,也就是初始化;在export defaultl里面的componets里面注册

  <script>
    import ItemOne from './ItemOne.vue';
  export default {
    components:{
      ItemOne
    }
  
  }
  </script>

24.组件注册

组件可以全局注册和局部注册;部就在另一个组件或者是哪注册则可;全局注册就是在main.js里面注册
在这里插入图片描述
要注必须在这两个之间注册;绿色标注处;
在这里插入图片描述
用app.componet("Header“,Header)这样就能注册了;主要是挂载;我猜测,这个是在app的父组件里面写好子组件;然后咱们用之间去父组件里面用就行,写在dom,咱就不用注册和引入了;格式就是这样,前后一致,但是前面是字符串;
注意:记得写完一面按保存…

推荐用到多的全局的就全局注册;没有用到的还是局部更好;不然项目最后打包之后非常大;非常麻烦;而且子父关系不明确;依赖关系也不够;

25.组件传递数据

组件之间是可以传递数据的
我们不是在标签里面,在父组件里面会用到子组件的标签吗?
在这里插入图片描述
我们可以在子组件的标签里面给子组件传信息,那子组件去接收一下就行了;用props与data同级:【】注意里面是字符串
在这里插入图片描述
输出要双括号哦
在这里插入图片描述
传递的数量没有限制,可以无限添加,你接收就在后面打逗号就行;
当然,之前的所有手段都适用
在这里插入图片描述
要给个属性名字,v-bind绑定一下在地下写好,上面要用字符串,这个就是动态的,不是写死在html当中的;把父组件的改到js就行了
原理就是其实父组件也是个标签

在这里插入图片描述

26.传递类型

父组件给子组件传递什么类型都可以;比如;就父亲给子传数组,那就动态定义一下就好,也可以传数组,传过去接收完毕之后呢,子组件可以去渲染;
再记忆一遍,文本,属性,之间文本插值或者绑定则可;数组渲染最好循环用列表显示,别的也行;对象的话,就是双括号里面一定要用点访问;
这里的props是所有类型都能接收;

<template>
  <p>这里是组件依赖关系</p>
  <RelationTwo title="儿子你好"></RelationTwo>
  <RelationTwo :title2="msg" :title3="msg2" :name="name"></RelationTwo>
</template>

<script>
import RelationTwo from './RelationTwo.vue';
export default {
  components:{
    RelationTwo
},
data(){
  return{
    msg:"信息",
    msg2:3,
    name:["商品","信息","价格"]

  }
}
}

</script>
<template>
  <p>
    这里是三级层级关系;第三级
  </p>
  <p>{{ title }} {{ title2 }} {{ title3 }}</p>
  <ul v-for="(i ,index) in name" :key="index">
    <li>{{ i }}</li>
  </ul>

</template>
<script>
export default {
  data(){
    return
  },
  props:["title","title2","title3","name"]
}

</script>

在这里插入图片描述

校验类型;这个意思就是,你传给我的title必须是这四种之一别的不行,会报错;

还有情况是,你说要传值但是没传值,那我们就设置一个默认值
在这里插入图片描述
比如age吧,你父组件说了要传但是没传;我们接收方就可以设置一个默认值;我们设置默认值类型是数字吧;默认可以直接设置0;
如果是数组的话;我们不可以直接设置default,我们需要把default设置成一个函数;里面写返回值才行;因为数组,对象这些都是引用类型,所以他不能单纯直接返回;一般都是函数返回;java里面也有提到;
在这里插入图片描述

但是也需要有必选项;就是设置一个东西,我是需要你必须给我传的,不传不行;不传我就给你报错;提醒你,这个就可以再接收方;用props类里面写:写一个必选项;叫required需求,顾名思义了;
再一个,props是只读的,是不能修改的,咱们可以用一个方法去访问获取到父组件的元素;但是无法对其做修改,比如用this访问,就没法对其做修改;
在这里插入图片描述
这就会纯报错;
所以基本上required这个就是主要是来校验props的;

27.组件事件

就是给组件绑定一个事件;一般这个事件就用来组件之间传递参数
在这里插入图片描述
用这个事件来进行组件之间传递数据,之前我们之间标签传,只能父传子;现在用这个方法就可以子传父了;
就是在子组件里面,我们写好一个数据,设置一个按钮,点击事件然后触发方法;方法里面写this.$emit这个方法就能传参了
在这里插入图片描述
然后,在父组件里面,把传过来的数据当成一个事件用v-on绑定;然后触发一个方法,方法里面写反馈就行;
在这里插入图片描述
子元素继续给个值,往后加,去父元素里面接收;父元素里面传参就行,给参数,其实就是一个方法的调用,实参传给形参
在这里插入图片描述
在这里插入图片描述
然后还可以把这个data显示出来,因为我们已经拿到数据了;所以我们可以直接去显示;直接return里面设置一个变量;直接把data的值赋给变量就行;然后去dom里面文本插值输出渲染到页面就行;

这两章主要是父子组件的互相传递;

复习,父亲传子,可以直接dom的标签传,子组件接收props只读,或者给父组件设置到js里面变成动态的;然后传过去是动态的;
子传父,需要调用事件;在子组件里面设置好传递按钮触发方法,方法里面写this.$emit事件括号里面写我们要传的东西;然后去父组件里面接收;父组件里面先用子组件的标签;然后绑定事件,这个事件名字必须是我们传递的第一个信息名;然后触发方法;方法里面写接收,打印输出都行,也可以传参,然后把参数赋值给一个属性,然后渲染到dom;当然子元素给的数据也可以用动态绑定;

说实话我发现我父传子的时候吧;子不用propos接收也能显示0.0‘

28.互传事件配合v-model

就是在组件a的事件在组件b也可以获得;比如实现的效果,在输入框搜索,但是在别的地方获得了你的输入;v-model基本上就用来绑定表单,获取输入;大部分时间;
比如说,在子组件里面输入;然后在父组件里面获得吧;在子组件里面绑定好事件,然后写好输入框,设置侦听器,传新值给父;去父组件里面接收;
propos也可以实现子传父

29.插槽

之前都是传递数据,现在我们传递标签;就是比如一些html结构
父传子 用插槽;slot,
1.先建立父子关系
2.父亲里面用孩子的双标签里面写上html文本标签
3.回到孩子那边写一个slot的标签接收;
这就是插槽传递 插槽就是父传子
防止同名,所以出现了一个叫具名插槽
具名插槽
定义:就是给插槽标签命名,然后父亲这边命名,孩子那边写个值去匹配,匹配上了就渲染对应标签;
1.父亲这边还是用孩子的标签写内容,但用v-slot:=名字 这种格式去命名;
2.命名完毕去子元素接收;在插槽标签里面;接收的时候自己命名一个变量等于这个名字去匹配
3.命名的时候要用template标签包裹
在这里插入图片描述

4.父亲这边再子标签里面写给tem标签里面用v-slot然后是:起名
5.孩子那边是用slot插槽标签,里面是自命名变量去判断是否与你命名相等所以是name=“”
在这里插入图片描述
6.v-slot可以直接简写成#号

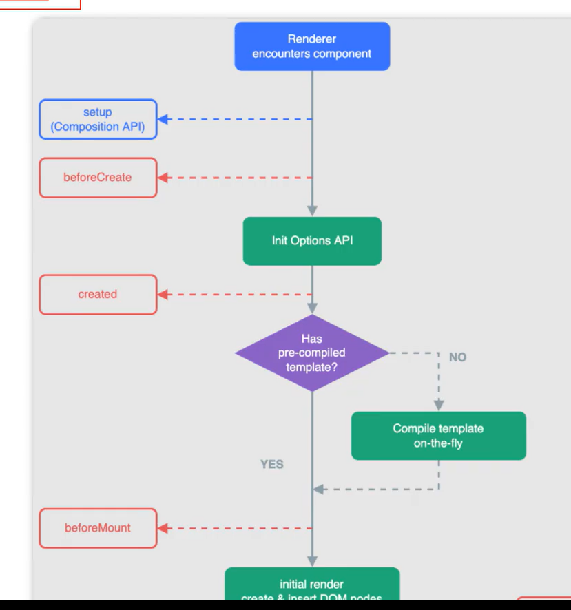
30.组件生命周期

就是各个组件不同的状态,比如第一次被渲染,第一次被销毁,第一次数据更新,而执行这些操作的函数就叫,生命周期钩子函数;这个函数是自动执行的;
生命周期钩子函数示意图
在这里插入图片描述
在这里插入图片描述
四个时期;
在这里插入图片描述

这些方法都是与data同级,不写在方法里;
其实渲染和挂载差不多 渲染是把写好的代码渲染到dom 而挂载是把渲染好的东西插入到制定页面;

31生命周期的应用

通过ref来获取dom结构
添加ref就是用来读取他的数据
再不同的节点做不同的事情;比如,在挂载渲染之后咱们读取获取数据,因为很多时候其实你还没加载出来,但是结构已经加载出来了;

32.动态组件

在这里插入图片描述

比如,切换组件的按钮 点击之后切换另一个组件;
1.先导入两组件;然后,先不显示
2.用一个component的标签,里面用v-bind绑定一下属性,属性就是初始化值为componentA
3.然后用一个按钮去实现;方法里面如果等于componentA就让按钮值等于,否则等于A,就切换成功了;
4.往深处想;这样就不动这个页面,就做到了再一个页面里面切换不同的组件;

33.组件保持存活

在这里插入图片描述
切换的时候;另一个组件会被销毁
beforeMount(){
console.log(‘组件被销毁前’)
},
unmounted(){
console.log(‘组件被销毁后’)
}
这个放a组件里面就能看见了,切换就会销毁组件;
在这里插入图片描述
不想组件被销毁,那就用组件保护一下,就不参与销毁了;
在这里插入图片描述

34.异步加载组件

在这里插入图片描述
咱们组件很多;一次性加载完项目会被卡死;
所以咱们用异步加载的办法;先加载别的,后面用到了再去加载这个组件;
1.先不导入你要异步的组件;
2.导入{defineAsyncComponent}的方法
3.用一个变量去接收b组件的路径;
在这里插入图片描述
在这里插入图片描述
箭头函数,传统就是类型加方法名里面是参数然后{返回值},写在可以用一个变量去接收;然后=右边是参数然后打一个箭头是返回值;省略了很多东西;语句不多的时候可以
主要结构就是
命名变量=(参数)=>{函数体,返回值;}

35.依赖注入

从祖宗给父亲给儿子这个步骤不能跳跃,传数据;
在这里插入图片描述
在这里插入图片描述

1.在祖宗里面写,与data同级 provide:{属性名字:‘属性值’}
2.去孙子里面接收,同样与data同级之间inject:[“属性名”]
就可以隔代传输了
3.这里面传递的数据也可以是动态的,去data里面定义去
4.那就得把provide写成方法,有返回值;每次变成方法基本上都是因为需要返回的东西不是文本了,或者不是静态了;
provide(){
return{
自定义属性名字:this.之前data的属性名
}
}
5.孙子里面用原来的接收方法也行;用data的返回值那种接收也可以;
6.如果你是在全局里面注册;那我们哪里都可以读到,但是如果有父子关系, 我们只能上下传递;

36.Vue应用

在这里插入图片描述
main.js是vue的唯一实例对象;
每一个项目都是由一个组件开始,然后嵌套然后分支然后很多,app是第一个根组件,也只能有一个
在这里插入图片描述
所以,在这俩之间,咱们引入别的组件;
光是html啥的这些文件可以到页面渲染,但是vue文件不行,所以他需要挂载到一个容器里面,然后才能渲染出去;
这个容器可以是div也可以是css选择器;
app.mount()就已经是挂载了
然后#app是在找index.html是我们的初始页面;
id选择器是#打头;而css选择器是.打头;
我们写的vue的所有文件最后都会打包成一个main.js的文件;最后去在index.html中把这个main.js文件引入进来
所以说vue的入口实则就是从main.js入,然后关联一个index.html,在里面疯狂的导入组件,挂载,所有写的vue都会打包成一个main.js的文件,最后在index.html里面正常运行,进去之后看到app的根组件然后从app.vue一层层往下走;
公共文件夹是什么资源都可以放;css也行;

开发项目流程

其实开发一个vue项目的流程就是
1.根据公司项目需求
2.确定技术栈,搭建框架
3.创建项目,配好依赖
4.分配好目录,按需规划
5.路由配置,挂载,状态管理,通信规范
6.与后端商量好接口文档
7.设计组件,可复用的组件
7.搭建首页页面,登录类似基础页面,设置好框架,然后根据接口写好接收请求;
8.设计框架,每页的页面展示,简洁可观
9.实现逻辑
10.部署上线,项目部署到服务器,确保访问
11维护更新

http://www.dtcms.com/a/132006.html

相关文章:

  • JMeter重要的是什么
  • Java 系统设计:如何应对高并发场景?
  • 阿里云服务器 Ubuntu如何使用git clone
  • 2025年SP SCI2区:自适应灰狼算法IGWO,深度解析+性能实测
  • LLM Post-Training
  • LeetCode[541]反转字符串Ⅱ
  • 字符串与相应函数(下)
  • 记录一次TDSQL网关夯住故障
  • 安全密码处理实践
  • Spring Boot 项目里设置默认国区时区,Jave中Date时区配置
  • AI大模型从0到1记录学习 数据结构和算法 day18
  • 实验一 字符串匹配实验
  • HDMI与DVI接口热插拔检测
  • STM32单片机入门学习——第37节: [11-2] W25Q64简介
  • GPT4O画图玩法案例,不降智,非dalle
  • 13-scala模式匹配
  • QML与C++:基于ListView调用外部模型进行增删改查(附自定义组件)
  • Golang|Channel 相关用法理解
  • 大模型SAM辅助labelme分割数据集(纯小白教程)
  • Java栈与队列深度解析:结构、实现与应用指南
  • 用密钥方式让通过JumpServer代理的服务器可以在我本地电脑直接访问
  • Java 设计模式:外观模式详解
  • 5.6 GitHub PR分析爆款方案:分层提示工程+LangChain实战,准确率飙升22%
  • 什么是RAG
  • Nodejs Express框架
  • 【ai回答记录】在sql中使用DATE_SUB 跟 用python或者java的Date计算时间差,哪个速度更加快?
  • 214、【数组】下一个排列(Python)
  • 目标追踪数据标注
  • WITRAN_2DPSGMU_Encoder 类
  • Lombok库