当前位置: 首页 > news >正文

深入解读:2024 可信数据空间建设及应用参考指南【附全文阅读】

        可信数据空间是支撑构建全国一体化数据市场的重要载体。其建设目标包括形成高价值场景应用、建立完善规则机制、开发可信技术系统、建成繁荣数据生态。建设需遵循应用牵引、规则驱动,市场主体、多方共赢,建设为基、运营为主的原则。建设内容涵盖明确建设定位、挖掘场景应用等七大步骤,同时要从组织、资金、人员、安全等方面提供保障措施,以此推动数据资源的规模化流通利用,释放数据要素价值。

                         

详细总结

        可信数据空间是基于共识规则,联接多方主体,实现数据资源共享共用的数据流通利用基础设施,是支撑构建全国一体化数据市场的重要载体。为指导其建设及应用,特制定本指南。


 

  1. 目标及原则
    • 建设目标:以业务场景为牵引,通过建设统一规则机制和技术系统,促进生态主体汇聚,推动数据流通利用,释放数据要素价值。具体表现为形成高价值场景应用、建立完善规则机制、开发可信技术系统、建成繁荣数据生态123。
    • 建设原则:坚持应用牵引、规则驱动;市场主体、多方共赢;建设为基、运营为主4。
  2. 建设内容

建设步骤

具体内容

明确建设定位

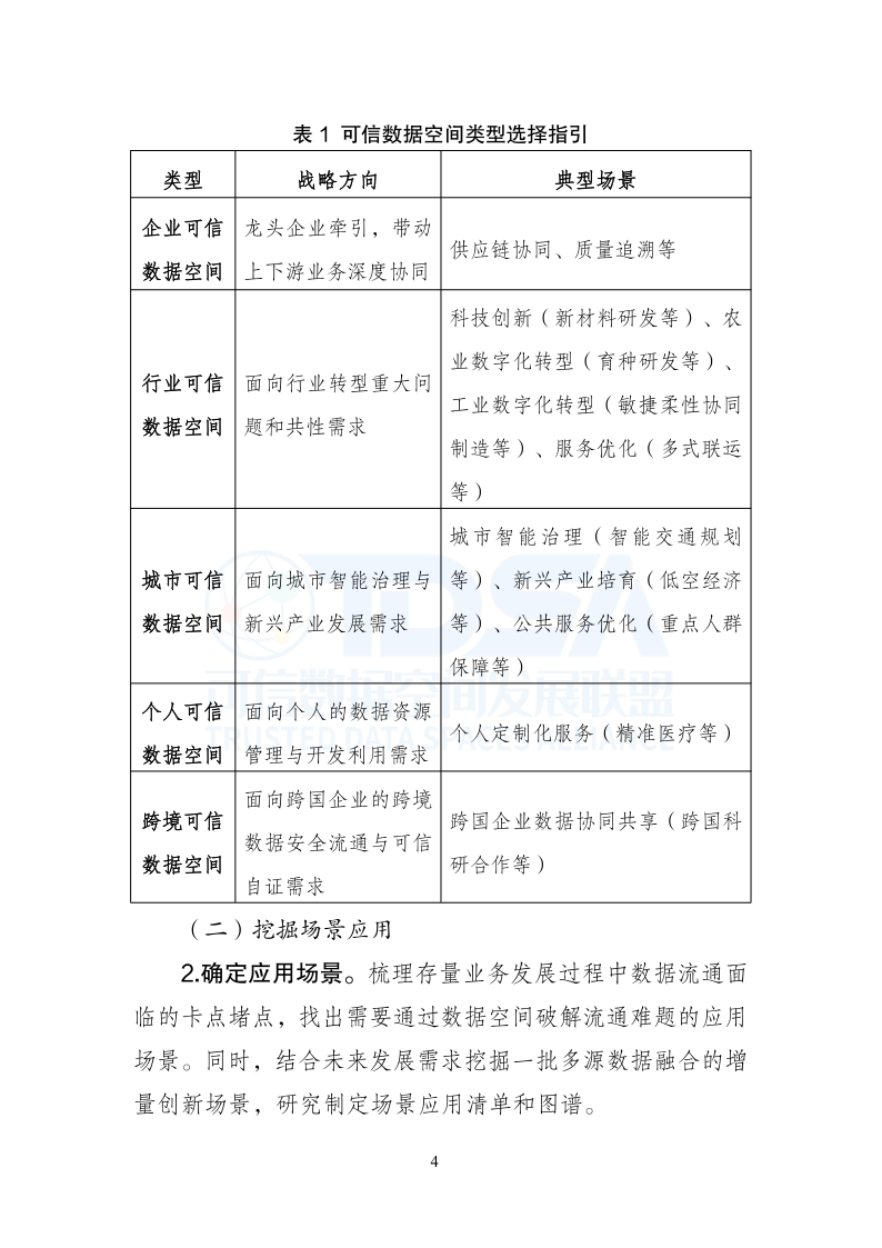
结合多方面情况确定建设类型,开展投入产出分析,明确长期目标。可信数据空间类型包括企业、行业、城市、个人、跨境可信数据空间,各有不同战略方向和典型场景567

挖掘场景应用

梳理存量业务数据流通难题,挖掘增量创新场景,制定场景应用清单和图谱;综合考虑多因素对场景落地排序,构建路线图89

开发数据资源

剖析场景所需数据资源类型,明确接入主体,建立数据清单;推动数据标准化与资源化1011

构建规则机制

建立资源接入审核规范、数据互联互通标准、共享利用管控规范、收益分配机制,打造可信管控系统121315

建设技术系统

打造可信管控系统、资源交互系统、价值共创系统,部署实施功能系统151617

繁荣空间生态

通过多种方式激活生态主体活力,推动数据服务方接入,提供多样化服务18

开展商业运营

探索激励方式提升用户规模,创新商业模式,如会员制、数据服务收费等1920

  1. 保障措施
    • 组织保障:设立运营机构,明确各方职责分工,建立沟通协调机制21。
    • 资金投入:保障资金充足,引入社会资本,拓宽资金渠道22。
    • 人员保障:强化人才队伍建设,开展多样化培训活动23。
    • 安全保障:构建全流程安全管理机制,定期开展演练,提升安全能力24。

关键问题

  1. 可信数据空间建设的核心目标是什么?
    • 答案:可信数据空间建设的核心目标是以业务场景为牵引,通过建设统一的规则机制和安全可靠的技术系统,促进数据提供方、使用方等生态主体汇聚,推动数据资源的规模化流通利用,释放数据要素价值,具体体现为形成高价值场景应用、建立完善规则机制、开发可信技术系统、建成繁荣数据生态123。
  2. 如何构建可信数据空间的规则机制?
    • 答案:构建可信数据空间规则机制需建立资源接入审核规范,对主体、数据资源等进行全面认证;建立数据互联互通标准,统一数据标识、目录和接口;建立共享利用管控规范,约束各方数据共享利用行为;建立收益分配机制,确保各方收益公平合理121314。
  3. 可信数据空间建设的保障措施有哪些方面?
    • 答案:可信数据空间建设保障措施包括组织保障,设立运营机构明确职责分工;资金投入,保障资金充足并拓宽渠道;人员保障,培育专业人才并开展培训;安全保障,构建全流程安全管理机制并定期演练

http://www.dtcms.com/a/131626.html

相关文章:

  • Go 语言中的局部变量是分配在栈区还是堆区
  • 数据结构-限定性线性表 - 栈与队列
  • 在Mac上离线安装k3s
  • HarmonyOS:页面滚动时标题悬浮、背景渐变
  • 【微服务管理】深入理解 Gateway 网关:原理与实现
  • fbx/obj/glb/gltf/b3dm等通用格式批量转换成osgb
  • STL之priority_queue的用法与实现
  • 第一阶段补充知识
  • 【信息系统项目管理师】高分论文:论信息系统项目的范围管理(投资信息化全流程管理项目)
  • TestHubo安装及入门指南
  • MuJoCo 机械臂关节路径规划+轨迹优化+末端轨迹可视化(附代码)
  • 计算机网络 - 三次握手相关问题
  • 【CUDA】ubuntu环境下安装cuda
  • 为 docker 拉取镜像配置代理
  • 【5G通信】通过RRC重配实现功率调整的可能性
  • 【Python内置函数的深度解析与应用】id
  • Dify - 整合Ollama + Xinference私有化部署Dify平台(01)
  • C++23 新特性静态operator[]、operator()与Lambda
  • 信号完整性:高速电路设计成功的关键
  • 本地git操作
  • 裂缝检测数据集,支持yolo,coco json,pasical voc xml,darknet格式的标注,1673张原始训练集图片,正确识别率99.4%
  • 趣说区块链隐私智能合约Shielder 实现原理
  • 基于【Lang Chain】构建智能问答系统的实战指南
  • 25.OpenCV中的霍夫圆变换
  • 【多线程-第四天-自己模拟SDWebImage的下载图片功能-看SDWebImage的Demo Objective-C语言】
  • #2 物联网组成要素
  • C# string和其他引用类型的区别
  • Linux下C语言与OpenGL游戏开发指南
  • 第十六天 - SaltStack高级功能 - 状态文件与Grains - 练习:异构环境配置管理
  • 【油猴脚本 0】某动漫网站视频地址解析