从零构建大语言模型全栈开发指南:第四部分:工程实践与部署-4.2.2多模态数据处理:图像编码与文本对齐(实战代码示例)
👉 点击关注不迷路
👉 点击关注不迷路
👉 点击关注不迷路
文章大纲
- 多模态数据处理:图像编码与文本对齐实战指南
-
- 4.2.2 多模态数据处理:图像编码与文本对齐(实战代码示例)
-
- 1. 多模态处理的核心挑战与目标
-
- 1.1 模态差异与对齐难题
- 2. 关键技术方案
-
- 2.1 图像编码器选型与优化
- 2.2 文本-图像对齐策略
- 2.3 Adapter技术实现
- 3. 实战性能数据
-
- 3.1 Flickr30K数据集测试结果
- 3.2 推理资源消耗对比
- 4. 完整实现框架
- 5. 关键技术路线图
- 6. 未来研究方向
多模态数据处理:图像编码与文本对齐实战指南

4.2.2 多模态数据处理:图像编码与文本对齐(实战代码示例)
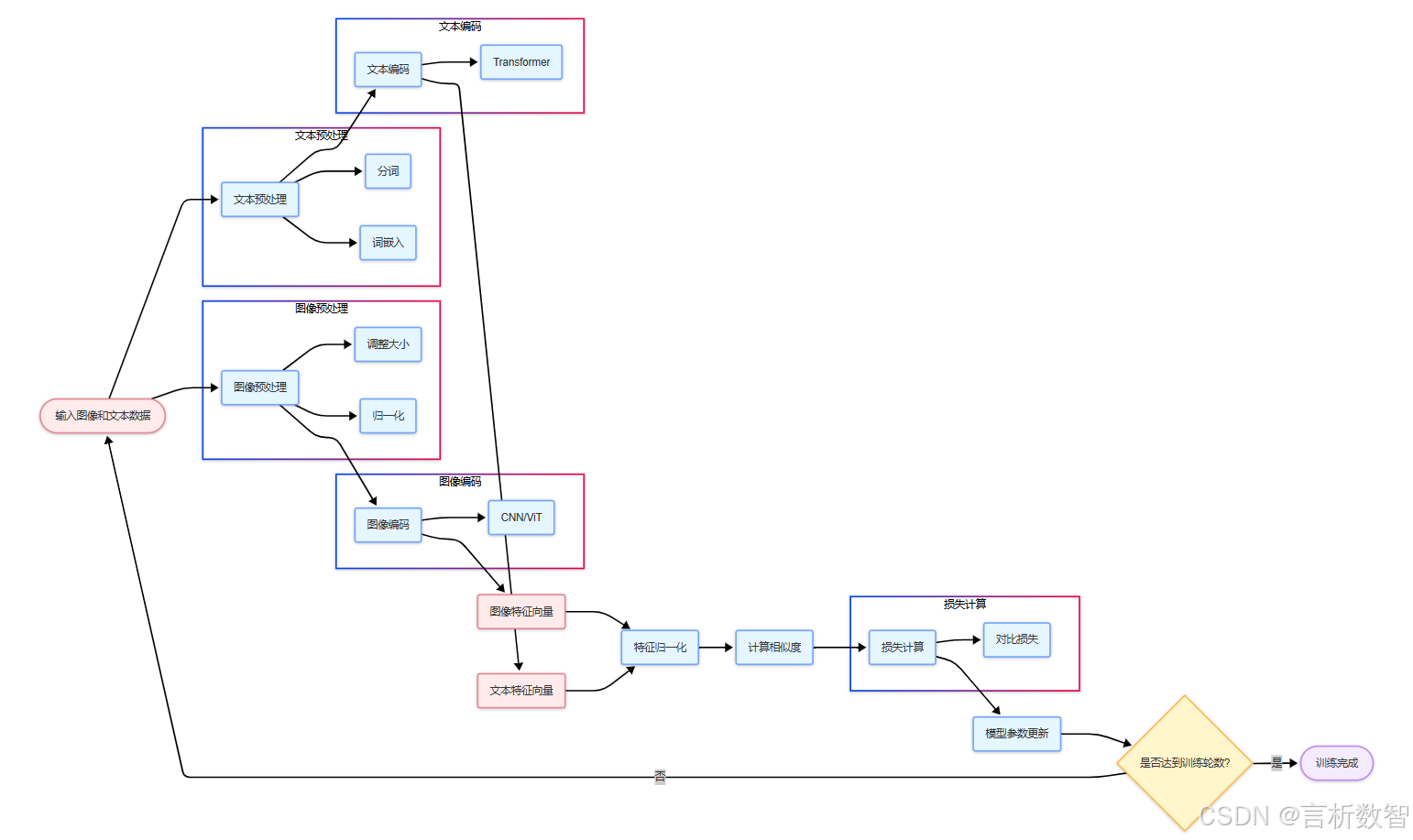
随着大语言模型(LLMs)向多模态领域扩展,如何有效融合图像与文本信息成为关键技术挑战。本节以实战案例为核心,系统解析图像编码与文本对齐的技术实现,并提供可复现的代码框架与性能数据。
1. 多模态处理的核心挑战与目标
1.1 模态差异与对齐难题
| 维度 | 图像数据特性 |
文本数据特性 |
|---|---|---|
| 表示形式 | 高维稠密像素矩阵(e.g. 224×224×3) |
离 |
