当前位置: 首页 > news >正文

LLM - 推理大语言模型 DeepSeek-R1 论文简读

欢迎关注我的CSDN:https://spike.blog.csdn.net/
本文地址:https://spike.blog.csdn.net/article/details/146840732

免责声明:本文来源于个人知识与公开资料,仅用于学术交流,欢迎讨论,不支持转载。


DeepSeek-R1 通过强化学习,显著提升大语言模型推理能力,使用特殊的训练策略,其中 DeepSeek-R1-Zero 完全摒弃有监督微调(SFT),依靠强化学习训练,开创大模型训练中,跳过监督微调的先例。DeepSeek-R1 使用冷启动数据微调,通过多阶段强化学习,进一步优化推理能力。强化学习驱动的训练,不仅降低数据依赖,让模型在训练过程中,自发形成 “回头检查步骤” 的自我反思能力。

DeepSeek-R1: Incentivizing Reasoning Capability in LLMs via Reinforcement Learning

  • DeepSeek-R1: 通过 强化学习 激励大语言模型的 推理(Reasoning) 能力

1. DeepSeek-R1框架

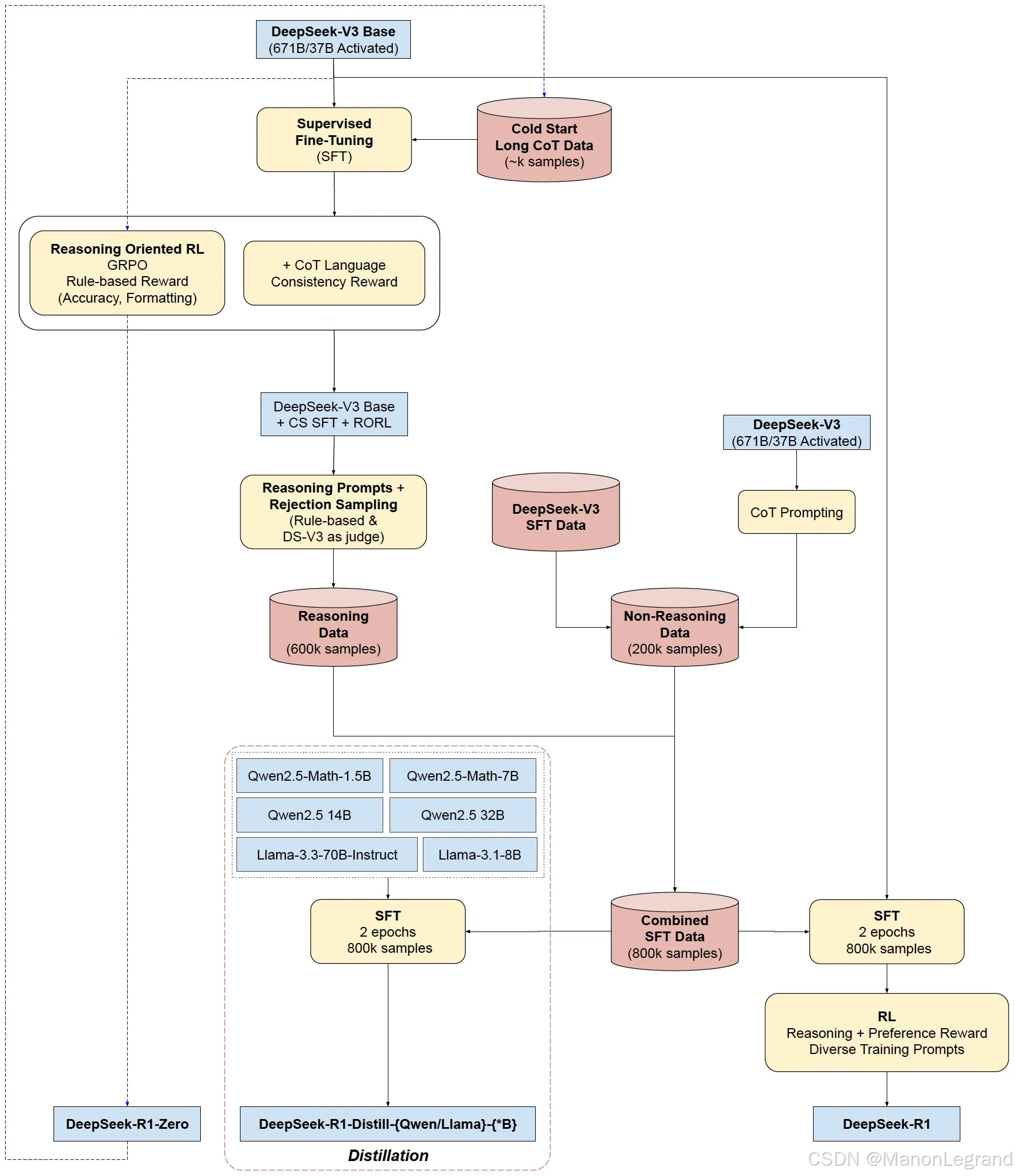
DeepSeek-R1 在 RL 之前,加入 多阶段训练(Multi-Stage Training)冷启动(Cold-Start) 数据。

  1. 收集 数千条(Thousands) 冷启动数据 对 DeepSeek-V3-Base 模型进行微调(Fine-Tune)
  2. 以 面向推理(Reasoning-Oriented) 的强化学习。
  3. 在强化学习过程接近收敛时,在强化学习检查点,通过 拒绝采样(Rejection Sampling) 构建新的 SFT 数据(约600k+200k=800k),同时结合写作(Writing)、事实问答(Factual QA) 和 自我认知(Self-Cognition) 等监督数据(DeepSeek-V3),重新训练 DeepSeek-V3-Base 模型(SFT)。
  4. 经过新数据的微调之后,再通过额外的强化学习过程,考虑所有场景的提示。

Qwen2.5-32B 从 DeepSeek-R1 进行知识蒸馏的表现,优于在该模型上应用 RL,表明大型基础模型发现的推理模式(Reasoning Patterns),对于提升推理能力至关重要。

后训练(Post-Training):在基础模型上 进行 大规模强化学习(Large-Scale Reinforcement Learning)

  1. 直接应用强化学习(RL):直接将 强化学习(RL) 应用于基础模型,而不依赖于初始步骤的 有监督微调(SFT)。使得模型探索解决复杂问题的思维链(CoT),研发出 DeepSeek-R1-Zero。DeepSeek-R1-Zero 展现出,自我验证(Self-Verification)反思(Reflection) 以及 生成长思维链(Long CoT) 等能力。研究验证,大语言模型(LLM) 的推理能力可以通过纯粹的 RL 激励,而无需 有监督微调(SFT)。
  2. DeepSeek-R1开发流程:研发 DeepSeek-R1 流程,包含 2 个 RL 阶段,在发现更优的推理模式,符合人类偏好;以及 2 个 SFT 阶段,作为模型推理和非推理能力的起点。

蒸馏(Distillation):小模型可以很强大

  1. 大模型推理模式的蒸馏:证明大模型的推理模式,通过蒸馏转移到小模型中,表现优于通过 RL 在小模型中发现的推理模式。
  2. 基于 DeepSeek-R1 推理数据的微调:使用 DeepSeek-R1 生成的推理数据,对于密集模型进行微调。评估结果显示,经过蒸馏的小模型在基准测试中,表现出色。

不使用监督微调(SFT) 作为初始状态,通过大规模强化学习(RL)也能显著提升推理能力。加入少量初始数据,能进一步提高性能:

  1. DeepSeek-R1-Zero:直接将 RL 应用于基础模型,不使用任何 SFT 数据。
  2. DeepSeek-R1:该模型从一个经过数千个长链式思维(CoT)示例微调的检查点开始应用RL。
  3. 从 DeepSeek-R1 提炼推理能力到小型密集模型中。

2. Reward

奖励 是训练信号的来源,决定 强化学习(RL) 的优化方向。在训练 DeepSeek-R1-Zero 时,采用基于规则的奖励系统,主要包含以下 2 种奖励:

  • 准确性奖励:准确性奖励模型用于评估回答是否正确。例如,在数学问题这种有确定结果的情况下,模型需要以特定格式提供最终答案,进行可靠的基于规则的正确性验证。类似地,在处理 LeetCode 问题时,使用编译器根据预定义的测试用例生成反馈。

  • 格式奖励:除了准确性奖励模型外,使用格式奖励模型,强制模型将其推理过程放在 <think></think> 标签之间。

在研发 DeepSeek-R1-Zero 时,没有使用结果或过程奖励模型,因为奖励模型在大规模强化学习过程中,出现 奖励篡改(Reward Hacking) 问题,而且重新训练奖励模型,需要额外的训练资源,还会使整个训练流程变得更加复杂。

实际在源码中的奖励,包括:

  1. Accuracy Reward(准确性奖励):检查完成结果是否与真实答案一致,如数学、关键词等。
  2. Format Reward(格式奖励):检查推理过程是否被<think></think>标签所包围,同时,最终答案是否被<answer></answer>标签所包围。
  3. Reasoning Steps Reward(推理步骤奖励):奖励函数,用于检查,是否具有清晰的分步推理过程。正则表达式模式:Step 1N,序号1N,多个点或星号,First|Second|Next|Finally 等过度词。
  4. Len Reward(长度奖励):计算基于长度的奖励,以减少过度思考并提高标记效率。Kimi-1.5
  5. Cosine Scaled Reward(余弦缩放奖励):根据完成长度(Completion Length),按余弦调度缩放的奖励函数。较短的正确解会比长的解获得更高的奖励较长的错误解会比短的错误解受到较小的惩罚
  6. Repetition Penalty Reward(重复惩罚奖励):计算 N-Gram 重复性惩罚
  7. Code Reward(代码奖励):计算代码通过的覆盖率。

参考:https://github.com/huggingface/open-r1/blob/main/src/open_r1/rewards.py

框架如下:

R1

http://www.dtcms.com/a/103089.html

相关文章:

  • python接口自动化测试:接口数据依赖
  • 蓝桥杯备考---》贪心算法之矩阵消除游戏
  • 理解Java数据库编程之JDBC
  • 用户模块——业务校验工具AssertUtil
  • 10-SpringBoot3入门-整合TX(事务)
  • 【插件】美化html标签的class 属性上的 tailwindcss 类;Prettier-plugin-tailwindcss
  • 数据链路层协议--以太网协议
  • 结构型设计模式。持续更新
  • ToolsSet之:梯度色板
  • MySQL与Redis数据一致性保障方案详解
  • Langflow深度解析:从核心概念到开发实践
  • Vitis HLS 学习笔记--块级控制(IDE 2024.1 + 执行模式 + 默认接口实现)
  • USB——删除注册表信息
  • UE5学习笔记 FPS游戏制作33 换子弹 动画事件
  • 服务新增节点、迁移笔记
  • 【零基础入门unity游戏开发——通用篇】图片相关设置
  • 【编译、链接与构建详解】Makefile 与 CMakeLists 的作用
  • 【NLP 面经 3】
  • 基于Python的Django框架的个人博客管理系统
  • 大模型在广告行业的一些发展与应用笔记
  • 命令模式介绍及应用案例
  • 数据生成PDF定时批量发送到目标邮箱
  • AI对传统IT行业的变革
  • selenium应用测试场景
  • 大数据时代的隐私与自由(演讲稿)
  • Windows中IDEA2024.1的安装和使用
  • 说清楚单元测试
  • WEB安全--文件上传漏洞--一句话木马的工作方式
  • JavaScript的异步编程
  • 第二章:ROS架构_《ROS机器人开发实践》_notes