保姆级教程|YOLO11改进】【卷积篇】【4】使用RFAConv感受野注意力卷积,重塑空间特征提取,助力高效提点
《------往期经典推荐------》
一、AI应用软件开发实战专栏【链接】
| 项目名称 | 项目名称 |
|---|---|
| 1.【人脸识别与管理系统开发】 | 2.【车牌识别与自动收费管理系统开发】 |
| 3.【手势识别系统开发】 | 4.【人脸面部活体检测系统开发】 |
| 5.【图片风格快速迁移软件开发】 | 6.【人脸表表情识别系统】 |
| 7.【YOLOv8多目标识别与自动标注软件开发】 | 8.【基于深度学习的行人跌倒检测系统】 |
| 9.【基于深度学习的PCB板缺陷检测系统】 | 10.【基于深度学习的生活垃圾分类目标检测系统】 |
| 11.【基于深度学习的安全帽目标检测系统】 | 12.【基于深度学习的120种犬类检测与识别系统】 |
| 13.【基于深度学习的路面坑洞检测系统】 | 14.【基于深度学习的火焰烟雾检测系统】 |
| 15.【基于深度学习的钢材表面缺陷检测系统】 | 16.【基于深度学习的舰船目标分类检测系统】 |
| 17.【基于深度学习的西红柿成熟度检测系统】 | 18.【基于深度学习的血细胞检测与计数系统】 |
| 19.【基于深度学习的吸烟/抽烟行为检测系统】 | 20.【基于深度学习的水稻害虫检测与识别系统】 |
| 21.【基于深度学习的高精度车辆行人检测与计数系统】 | 22.【基于深度学习的路面标志线检测与识别系统】 |
| 23.【基于深度学习的智能小麦害虫检测识别系统】 | 24.【基于深度学习的智能玉米害虫检测识别系统】 |
| 25.【基于深度学习的200种鸟类智能检测与识别系统】 | 26.【基于深度学习的45种交通标志智能检测与识别系统】 |
| 27.【基于深度学习的人脸面部表情识别系统】 | 28.【基于深度学习的苹果叶片病害智能诊断系统】 |
| 29.【基于深度学习的智能肺炎诊断系统】 | 30.【基于深度学习的葡萄簇目标检测系统】 |
| 31.【基于深度学习的100种中草药智能识别系统】 | 32.【基于深度学习的102种花卉智能识别系统】 |
| 33.【基于深度学习的100种蝴蝶智能识别系统】 | 34.【基于深度学习的水稻叶片病害智能诊断系统】 |
| 35.【基于与ByteTrack的车辆行人多目标检测与追踪系统】 | 36.【基于深度学习的智能草莓病害检测与分割系统】 |
| 37.【基于深度学习的复杂场景下船舶目标检测系统】 | 38.【基于深度学习的农作物幼苗与杂草检测系统】 |
| 39.【基于深度学习的智能道路裂缝检测与分析系统】 | 40.【基于深度学习的葡萄病害智能诊断与防治系统】 |
| 41.【基于深度学习的遥感地理空间物体检测系统】 | 42.【基于深度学习的无人机视角地面物体检测系统】 |
| 43.【基于深度学习的木薯病害智能诊断与防治系统】 | 44.【基于深度学习的野外火焰烟雾检测系统】 |
| 45.【基于深度学习的脑肿瘤智能检测系统】 | 46.【基于深度学习的玉米叶片病害智能诊断与防治系统】 |
| 47.【基于深度学习的橙子病害智能诊断与防治系统】 | 48.【基于深度学习的车辆检测追踪与流量计数系统】 |
| 49.【基于深度学习的行人检测追踪与双向流量计数系统】 | 50.【基于深度学习的反光衣检测与预警系统】 |
| 51.【基于深度学习的危险区域人员闯入检测与报警系统】 | 52.【基于深度学习的高密度人脸智能检测与统计系统】 |
| 53.【基于深度学习的CT扫描图像肾结石智能检测系统】 | 54.【基于深度学习的水果智能检测系统】 |
| 55.【基于深度学习的水果质量好坏智能检测系统】 | 56.【基于深度学习的蔬菜目标检测与识别系统】 |
| 57.【基于深度学习的非机动车驾驶员头盔检测系统】 | 58.【太基于深度学习的阳能电池板检测与分析系统】 |
| 59.【基于深度学习的工业螺栓螺母检测】 | 60.【基于深度学习的金属焊缝缺陷检测系统】 |
| 61.【基于深度学习的链条缺陷检测与识别系统】 | 62.【基于深度学习的交通信号灯检测识别】 |
| 63.【基于深度学习的草莓成熟度检测与识别系统】 | 64.【基于深度学习的水下海生物检测识别系统】 |
| 65.【基于深度学习的道路交通事故检测识别系统】 | 66.【基于深度学习的安检X光危险品检测与识别系统】 |
| 67.【基于深度学习的农作物类别检测与识别系统】 | 68.【基于深度学习的危险驾驶行为检测识别系统】 |
| 69.【基于深度学习的维修工具检测识别系统】 | 70.【基于深度学习的维修工具检测识别系统】 |
| 71.【基于深度学习的建筑墙面损伤检测系统】 | 72.【基于深度学习的煤矿传送带异物检测系统】 |
| 73.【基于深度学习的老鼠智能检测系统】 | 74.【基于深度学习的水面垃圾智能检测识别系统】 |
| 75.【基于深度学习的遥感视角船只智能检测系统】 | 76.【基于深度学习的胃肠道息肉智能检测分割与诊断系统】 |
| 77.【基于深度学习的心脏超声图像间隔壁检测分割与分析系统】 | 78.【基于深度学习的心脏超声图像间隔壁检测分割与分析系统】 |
| 79.【基于深度学习的果园苹果检测与计数系统】 | 80.【基于深度学习的半导体芯片缺陷检测系统】 |
| 81.【基于深度学习的糖尿病视网膜病变检测与诊断系统】 | 82.【基于深度学习的运动鞋品牌检测与识别系统】 |
| 83.【基于深度学习的苹果叶片病害检测识别系统】 | 84.【基于深度学习的医学X光骨折检测与语音提示系统】 |
| 85.【基于深度学习的遥感视角农田检测与分割系统】 | 86.【基于深度学习的运动品牌LOGO检测与识别系统】 |
| 87.【基于深度学习的电瓶车进电梯检测与语音提示系统】 | 88.【基于深度学习的遥感视角地面房屋建筑检测分割与分析系统】 |
| 89.【基于深度学习的医学CT图像肺结节智能检测与语音提示系统】 | 90.【基于深度学习的舌苔舌象检测识别与诊断系统】 |
| 91.【基于深度学习的蛀牙智能检测与语音提示系统】 | 92.【基于深度学习的皮肤癌智能检测与语音提示系统】 |
二、机器学习实战专栏【链接】,已更新31期,欢迎关注,持续更新中~~
三、深度学习【Pytorch】专栏【链接】
四、【Stable Diffusion绘画系列】专栏【链接】
五、YOLOv8改进专栏【链接】,持续更新中~~
六、YOLO性能对比专栏【链接】,持续更新中~
《------正文------》
目录
- 1.引言
- 2.注意力介绍
- 3.源码修改步骤
- 1. 新建文件
- 2.修改task.py文件
- 4.修改网络配置文件
- 1. 在替换主干中的卷积
- 5.模型训练
- 6.免费获取源码
1.引言
本文主要详细介绍如何用更高效的卷积模块替换YOLO11网络结构中的部分常规卷积模块,从而达到改进性能的目的,供小伙伴们参考。
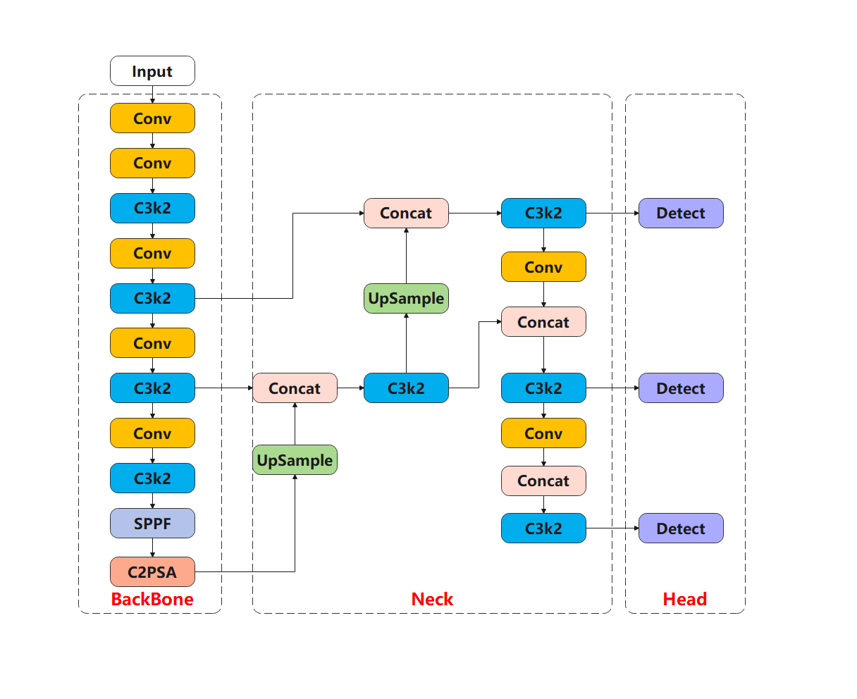
YOLO11原始网络结构图如下:

2.注意力介绍
关于RFAConv感受野注意力卷积的源码与详细介绍可以参考之前分享的文章《【即插即用涨点模块】RFAConv感受野注意力卷积:突破卷积参数共享瓶颈,感受野注意力重塑空间特征提取【附源码】》,此处不再赘述。
3.源码修改步骤
使用的ultralytics版本号:ultralytics==8.3.127
在YOLO11源码中添加并修改相应的模块内容,用于后续网络结构配置文件的修改,详细步骤如下:
1. 新建文件
在YOLO11源码的ultralytics/nn的目录下新建Convs文件用于存放所有的卷积相关源码,然后在Convs目录下新建RFAConv.py文件,并将卷积源码【见第2节】复制到该文件中。

在ultralytics/nn/Convs目录下新建__init__.py文件,并导入模块。如下:

2.修改task.py文件
首先在ultralytics/nn/tasks.py中导入已经创建好的卷积模块。

然后,在ultralytics/nn/tasks.py中搜索parse_model网络结构解析函数。

在parse_model函数中的base_modules集合里加上模块名称即可,用于解析我们新建的模块内容,如下:

到此,所有的源码修改部分到此结束。下面我们就可以在我们的网络结构中,进行相应的模块配置。
4.修改网络配置文件
下面我们对YOLO11网络结构中的部分卷积进行替换,当然也可以替换C3k2、SPPF、C2PSA等模块内部替换卷积。此处以替换主干网络结构中的卷积为例。
1. 在替换主干中的卷积
我们在ultralytics/cfg/models/11下新建一个网络结构配置文件yolo11-RFAConv.yaml。然后写入如下内容:

# Parameters
nc: 80 # number of classes
scales: # model compound scaling constants, i.e. 'model=yolo11n.yaml' will call yolo11.yaml with scale 'n'# [depth, width, max_channels]n: [0.50, 0.25, 1024] # summary: 181 layers, 2624080 parameters, 2624064 gradients, 6.6 GFLOPss: [0.50, 0.50, 1024] # summary: 181 layers, 9458752 parameters, 9458736 gradients, 21.7 GFLOPsm: [0.50, 1.00, 512] # summary: 231 layers, 20114688 parameters, 20114672 gradients, 68.5 GFLOPsl: [1.00, 1.00, 512] # summary: 357 layers, 25372160 parameters, 25372144 gradients, 87.6 GFLOPsx: [1.00, 1.50, 512] # summary: 357 layers, 56966176 parameters, 56966160 gradients, 196.0 GFLOPs# YOLO11n backbone
backbone:# [from, repeats, module, args]- [-1, 1, Conv, [64, 3, 2]] # 0-P1/2- [-1, 1, RFAConv, [128, 3, 2]] # 1-P2/4- [-1, 2, C3k2, [256, False, 0.25]]- [-1, 1, RFAConv, [256, 3, 2]] # 3-P3/8- [-1, 2, C3k2, [512, False, 0.25]]- [-1, 1, RFAConv, [512, 3, 2]] # 5-P4/16- [-1, 2, C3k2, [512, True]]- [-1, 1, RFAConv, [1024, 3, 2]] # 7-P5/32- [-1, 2, C3k2, [1024, True]]- [-1, 1, SPPF, [1024, 5]] # 9- [-1, 2, C2PSA, [1024]] # 10# YOLO11n head
head:- [-1, 1, nn.Upsample, [None, 2, "nearest"]]- [[-1, 6], 1, Concat, [1]] # cat backbone P4- [-1, 2, C3k2, [512, False]] # 13- [-1, 1, nn.Upsample, [None, 2, "nearest"]]- [[-1, 4], 1, Concat, [1]] # cat backbone P3- [-1, 2, C3k2, [256, False]] # 16 (P3/8-small)- [-1, 1, Conv, [256, 3, 2]]- [[-1, 13], 1, Concat, [1]] # cat head P4- [-1, 2, C3k2, [512, False]] # 19 (P4/16-medium)- [-1, 1, Conv, [512, 3, 2]]- [[-1, 10], 1, Concat, [1]] # cat head P5- [-1, 2, C3k2, [1024, True]] # 22 (P5/32-large)- [[16, 19, 22], 1, Detect, [nc]] # Detect(P3, P4, P5)
修改前后网络结构对比如下:

5.模型训练
使用修改后的模型网络结构进行模型训练,只需修改一下网络结构配置文件路径model_yaml_path即可。
#coding:utf-8
from ultralytics import YOLO
import matplotlib
matplotlib.use('TkAgg')# 模型配置文件
model_yaml_path = "ultralytics/cfg/models/11/yolo11-RFAConv.yaml"
#数据集配置文件
data_yaml_path = 'datasets/GrapeData/data.yaml'if __name__ == '__main__':#加载预训练模型model = YOLO(model_yaml_path)#训练模型results = model.train(data=data_yaml_path,epochs=150, # 训练轮数batch=4, # batch大小name='train_v11', # 保存结果的文件夹名称optimizer='SGD') # 优化器
运行后网络结构打印如下:

可以发现,网络结构已经按照我们的修改方式正常执行。
6.免费获取源码
为了小伙伴们能够,更好的学习实践,本文已将所有代码、示例数据集等相关内容打包上传,供小伙伴们学习。获取方式如下:

后续还会更新更多关于网络结构修改相关内容,感谢点赞关注
好了,这篇文章就介绍到这里,喜欢的小伙伴感谢给点个赞和关注,更多精彩内容持续更新~~
关于本篇文章大家有任何建议或意见,欢迎在评论区留言交流!
