ABP vNext + EF Core 实战性能调优指南
ABP vNext + EF Core 实战性能调优指南 🚀
目标
本文面向中大型 ABP vNext 项目,围绕查询性能、事务隔离、批量操作、缓存与诊断,系统性地给出优化策略和最佳实践,帮助读者快速定位性能瓶颈并落地改进。
📑 目录
- ABP vNext + EF Core 实战性能调优指南 🚀
- 一、为什么 EF Core 性能在 ABP 项目中常被忽略?⚠️
- 二、🔍 查询层优化:三招提速
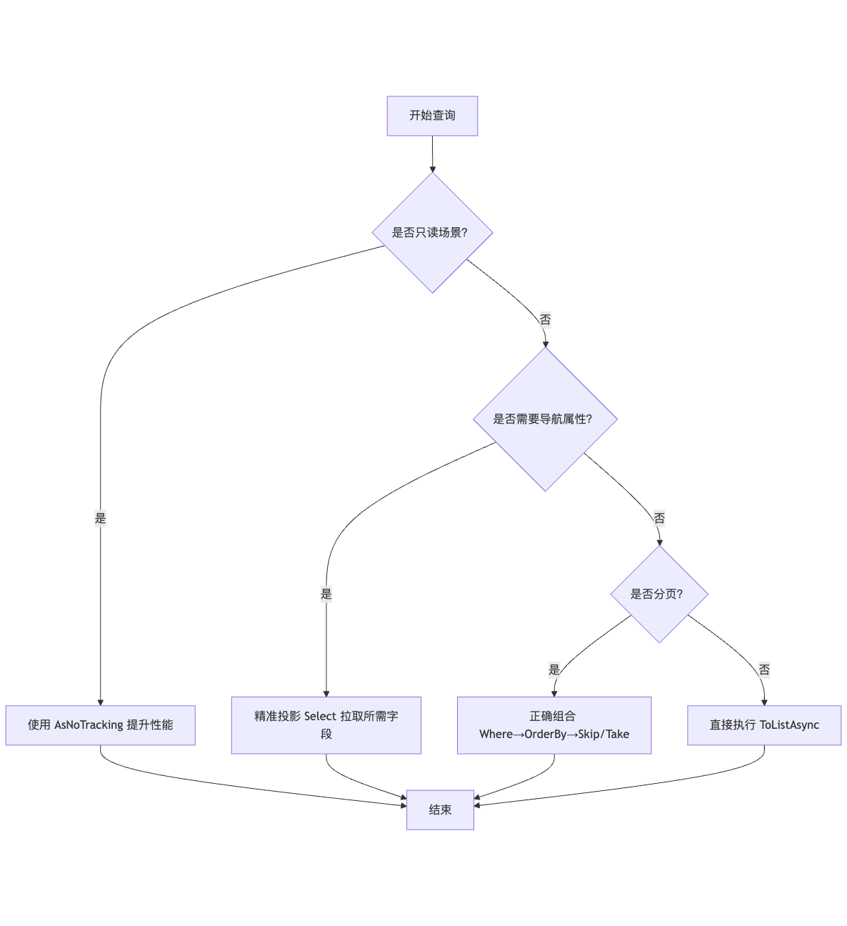
- 🔍 查询层优化决策流程图
- 1️⃣ 使用 AsNoTracking 提升只读性能
- 2️⃣ 精准投影导航属性,避免无效数据拉取
- 3️⃣ Where + OrderBy + Skip/Take 的正确组合
- 三、⏳ DbContext 生命周期优化指南
- ⏳ DbContext 生命周期示意图
- 四、⚡ 批量操作实战:Insert / Delete / Update
- 🛡️ 批量操作事务管控流程图
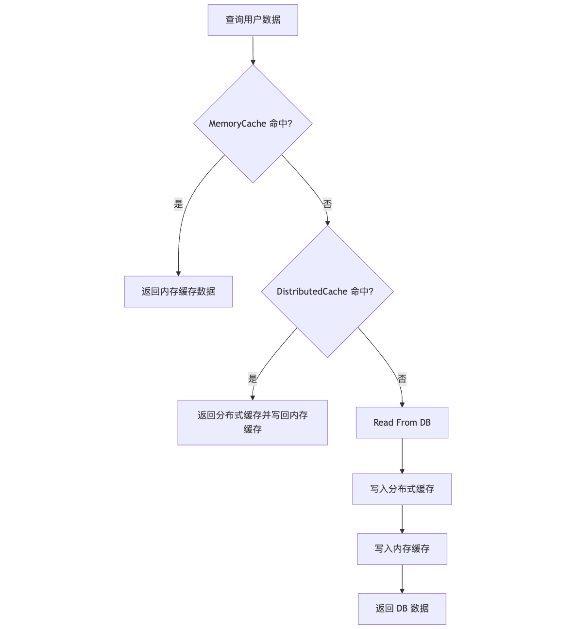
- 五、⏱️ 缓存加速查询:本地 + 分布式组合拳
- 分布式缓存 (IDistributedCache)
- 内存缓存 (IMemoryCache) + 防穿透
- ⚙️ 本地与分布式缓存双层策略流程图
- 六、🔬 SQL 日志与慢查询分析
- 开启日志(开发环境)
- MiniProfiler 集成
- 拦截器记录 SQL (含 Async)
- 📝 SQL 日志与慢查询分析流程图
- 七、📈 实战技巧补充
- 八、📊 性能对比 & 监控
- 📈 性能监控与告警管道流程图
- 九、✅ 总结
一、为什么 EF Core 性能在 ABP 项目中常被忽略?⚠️
ABP vNext 极大地简化了 EF Core 的使用,但开发者往往忽视了“方便”背后的性能代价:
- 🧠 实体自动跟踪:无意中加重了 DbContext 内存负担。详见 EF Core 跟踪行为
- 🔁 默认 Include 导致 N+1 查询:嵌套导航字段易触发额外请求,参考 SplitQuery 与 SingleQuery
- 🕳️ DbContext 生命周期误用:Scoped/Transient 混淆,导致连接池耗尽。详见 ABP EF Core 集成
二、🔍 查询层优化:三招提速
🔍 查询层优化决策流程图

1️⃣ 使用 AsNoTracking 提升只读性能
using Volo.Abp.Domain.Repositories;var query = await _userRepository.GetQueryableAsync();
var users = await query.AsNoTracking().ToListAsync(cancellationToken);
适用于列表查询、报表导出等场景,减少内存与 GC 压力。
2️⃣ 精准投影导航属性,避免无效数据拉取
var query = await _userRepository.GetQueryableAsync();
var result = await query.Include(u => u.UserRoles).ThenInclude(ur => ur.Role).Select(u => new {u.UserName,RoleNames = u.UserRoles.Select(ur => ur.Role.Name)}).ToListAsync(cancellationToken);
3️⃣ Where + OrderBy + Skip/Take 的正确组合
pageIndex = Math.Clamp(pageIndex, 0, 100);
pageSize = Math.Clamp(pageSize, 1, 100);var query = await _userRepository.GetQueryableAsync();
var paged = await query.Where(u => u.IsActive).OrderByDescending(u => u.CreationTime).Skip(pageIndex * pageSize).Take(pageSize).ToListAsync(cancellationToken);
三、⏳ DbContext 生命周期优化指南
// Startup.cs 或模块配置里:
context.Services.AddAbpDbContext<MyDbContext>(options =>
{options.AddDefaultRepositories(includeAllEntities: true);
});
Scoped 生命周期保证每个请求共享同一 DbContext,避免过度创建和连接复用异常。
⏳ DbContext 生命周期示意图

四、⚡ 批量操作实战:Insert / Delete / Update
using EFCore.BulkExtensions;
using System.Data;
using System.Diagnostics;var sw = Stopwatch.StartNew();
await using var tx = await _dbContext.Database.BeginTransactionAsync(IsolationLevel.ReadCommitted);
try
{await _dbContext.BulkInsertAsync(users);await tx.CommitAsync();
}
catch (Exception ex)
{await tx.RollbackAsync();_logger.LogError(ex, "BulkInsert 失败");throw;
}
sw.Stop();
_logger.LogInformation("BulkInsert 耗时:{Elapsed}ms", sw.ElapsedMilliseconds);// 编译查询示例
static readonly Func<MyDbContext, int, Task<User>> _getUserByIdCompiled =EF.CompileAsyncQuery((MyDbContext ctx, int id) =>ctx.Users.AsNoTracking().FirstOrDefault(u => u.Id == id));var user = await _getUserByIdCompiled(_dbContext, userId);// Split Query 示例
var orders = await _dbContext.Orders.AsNoTracking().Include(o => o.Items).AsSplitQuery().ToListAsync(cancellationToken);
更多内容请参考 EFCore.BulkExtensions 。
🛡️ 批量操作事务管控流程图

五、⏱️ 缓存加速查询:本地 + 分布式组合拳
分布式缓存 (IDistributedCache)
using Volo.Abp.Caching;var user = await _distributedCache.GetOrAddAsync($"User:ById:{userId}",async entry =>{entry.AbsoluteExpirationRelativeToNow = TimeSpan.FromMinutes(5);entry.AddExpirationToken(new CancellationChangeToken(_cacheTokenSource.Token));entry.SlidingExpiration = TimeSpan.FromMinutes(1);return await _userRepository.GetAsync(userId, cancellationToken);},cancellationToken);
内存缓存 (IMemoryCache) + 防穿透
var cacheKey = $"user_{userId}";
var user = await _memoryCache.GetOrCreateAsync(cacheKey, async entry =>
{entry.SlidingExpiration = TimeSpan.FromMinutes(2);entry.AbsoluteExpirationRelativeToNow = TimeSpan.FromMinutes(10).Add(TimeSpan.FromSeconds(new Random().Next(0, 30))); // 随机过期return await _userRepository.GetAsync(userId, cancellationToken);
});
⚙️ 本地与分布式缓存双层策略流程图

六、🔬 SQL 日志与慢查询分析
开启日志(开发环境)
#if DEBUG
Configure<AbpDbContextOptions>(options =>options.Configure(context =>{context.DbContextOptions.UseLoggerFactory(MyLoggerFactory).EnableSensitiveDataLogging().LogTo(Console.WriteLine, LogLevel.Information);})
);
#endif
MiniProfiler 集成
services.AddMiniProfiler(options =>
{options.RouteBasePath = "/profiler";
}).AddEntityFramework();app.UseMiniProfiler();
拦截器记录 SQL (含 Async)
public class QueryInterceptor : DbCommandInterceptor
{private readonly ILogger<QueryInterceptor> _logger;public QueryInterceptor(ILogger<QueryInterceptor> logger) => _logger = logger;public override InterceptionResult<DbDataReader> ReaderExecuting(DbCommand command, CommandEventData eventData, InterceptionResult<DbDataReader> result){_logger.LogInformation("[SQL] {CommandText}", command.CommandText);return base.ReaderExecuting(command, eventData, result);}public override async Task<InterceptionResult<DbDataReader>> ReaderExecutingAsync(DbCommand command, CommandEventData eventData, InterceptionResult<DbDataReader> result,CancellationToken cancellationToken = default){_logger.LogInformation("[SQL Async] {CommandText}", command.CommandText);return await base.ReaderExecutingAsync(command, eventData, result, cancellationToken);}
}
注册拦截器:
Configure<AbpDbContextOptions>(options =>
{options.Configure(context =>context.DbContextOptions.AddInterceptors(sp.GetRequiredService<QueryInterceptor>()));
});
📝 SQL 日志与慢查询分析流程图

七、📈 实战技巧补充
- 💡 避免 N+1 查询:优先使用
Include().ThenInclude()或手工投影。 - 🧊 热点小表预加载:应用启动时加载常驻小表至内存。
- 🪜 游标分页 (Cursor Pagination):适用于超大数据量分页,性能优于
Skip/Take。 - 🛠️ 全局过滤器开关:对软删除等全局过滤,必要时可关闭以提高查询性能。
八、📊 性能对比 & 监控
| 优化项目 | 优化前平均耗时 | 优化后平均耗时 |
|---|---|---|
| 列表查询 (1000 条) | 1200 ms | 300 ms |
| 批量插入 (5000 条) | 800 ms | 120 ms |
| 单条查询 (Compiled) | 50 ms | 5 ms |
建议结合 Prometheus + Grafana 对关键 SQL 执行时长进行持续监控。
📈 性能监控与告警管道流程图

九、✅ 总结
- 生命周期:DbContext 推荐 Scoped 模式;
- 查询优化:AsNoTracking + 精准投影 + 正确分页;
- 批量操作:EFCore.BulkExtensions + 事务与异常处理;
- 缓存策略:本地+分布式缓存组合,防止雪崩穿透;
- 诊断监控:日志、MiniProfiler 与拦截器;
- 高级技巧:编译查询、SplitQuery、游标分页。
更多详情请参考:ABP EF Core 集成指南 与 EF Core 官方文档。
