高并发内存池(一):项目简介+定长内存池的实现
目录
一,项目介绍
二,什么是内存池
1,池化技术
2,内存池
3,内存池主要解决的问题
4,malloc
三,实现一个定长内存池
定长内存池的设计
大致结构
核心功能实现
申请一块大小为T的内存
释放一块大小为T的内存
完整的申请内存过程
测试代码
一,项目介绍
这个项目是实现一个高并发的内存池。它的原型是google的一个开源醒目tcmalloc,tcmalloc全称Thread-Caching Malloc,即线程缓存的malloc,实现了高效的线程内存管理,用于替代系统的相关内存分配函数(malloc,free)。
这个项目是对tcmalloc的一个简化版,是对tcmalloc的学习,实现一个我们自己的高并发内存池。
在该项目中涉及到的C++知识包括数据结构(链表,哈希桶),操作系统内存管理,单例模式,多线程 以及互斥锁等等 。
二,什么是内存池
1,池化技术
所谓池化技术,就是程序先向系统申请过量的资源,然后自己管理,以备不时之需。之所以要申请过量的资源,是因为每次向操作系统申请资源时,都有较大的开销。如果我们提前申请好一块大的空间,再次申请时,直接使用就会变得非常快捷,大大提高程序运行效率。
在计算机中,有很多使用"池"这种技术的地方。除了内存池,还有连接池,线程池,对象池等等 。以线程池为例,它的主要思想是:先启动若干线程,让他们进入休眠状态,当接收到客户端发来的任务请求时,唤醒其中的某个线程,让它来处理客户端的任务请求,当 处理完这个请求,不是终止掉该线程,而是让该线程继续进入休眠状态。
2,内存池
内存池是指程序预先从操作系统申请一大块的内存。此后,当程序需要再次申请内存时,不是直接向操作系统申请,而是直接从内存池中获取;同理,当程序释放内存的时候,不是直接还给操作系统,而是还给内存池。当程序退出(或特定时间)时,内存池才将之前申请的内存真正释放,还给操作系统 。
3,内存池主要解决的问题
内存池的设计就是为了解决频繁向操作系统申请资源的问题,从而提高程序运行的效率。
我们将内存池看作是系统的内存分配器,就还面临一个问题:内存碎片问题。内存碎片又分为内碎片和外碎片。
所谓外碎片问题,就是我们的程序先后申请了一大块内存之后,在释放内存的时候,有的释放了,有的还在使用,导致归还的内存不连续,如果下次再次申请内存的时候,可能会由于内存地址不连续的问题,导致申请内存失败。如下图:

对于内碎片,在后面的项目中会遇到,到时再讲解。
4,malloc
C/C++中,我们要动态申请内存都是通过malloc的,但是实际上,我们不是直接取堆上要内存的。
因为malloc本身就是一个内存池。malloc相当于向操作系统“批发”要了一大块的内存空间,然后“零售”给程序使用。当全部“售完”或者有大量的内存需求时,再根据实际需要向操作系统“进货”。
但是malloc在多线程环境下,内存申请效率不可观,这也是我们所实现的高并发内存池和malloc的重要区别。
如下图所示:

三,实现一个定长内存池
所谓定长内存池,顾名思义,它就是用来解决固定内存大小的申请。而我们的高并发内存池实现的是任意大小的内存申请。
为什么要实现一个定长内存池?
首先,定长内存池相对于高并发内存池来说,实现起来简单。同时定长内存池这里的实现设计思想,在后面的项目中也会使用到。
定长内存池的设计
有了对内存池的理解之后,这里的实现就没有什么太大的问题。
定长内存池,解决固定大小的内存申请,假设大小为n。
- 申请空间时
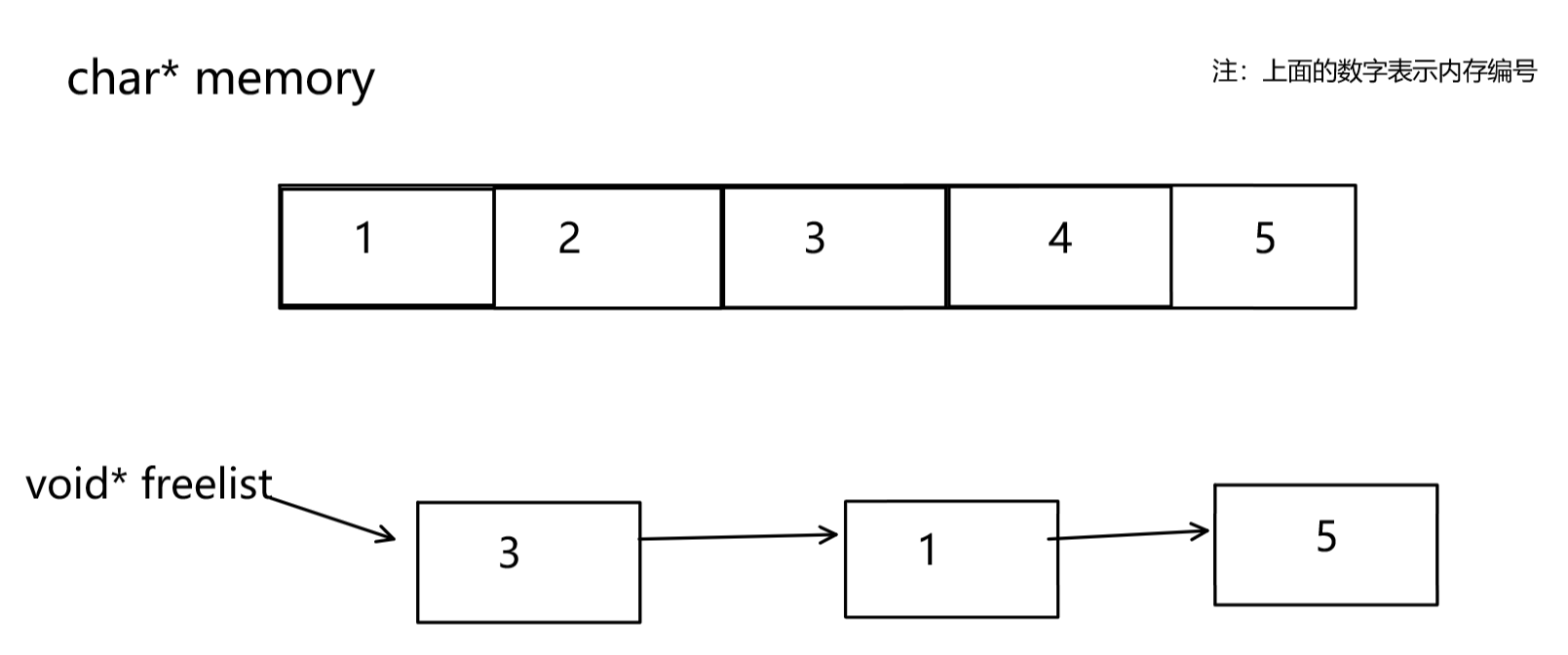
我们首先需要一个变量来记录这一大块内存的起始地址。我们可以定义一个char* memory的类型来记录这一大块内存的起始地址。使用char*来表示的好处是,char是一个字节大小,当申请n个字节的内存大小时,我们只需让memory向后走n个字节大小即可。不能使用void*,因为void*不能解引用,不能++。
- 释放空间时
由于在申请资源时,有的对象释放空间,有的还正在使用。所以这就有可能导致还回来的内存不一定是连续的。例如:本来连续的内存空间是1,2,3,4,5,还回来的时候可能是3,1,5。
所以我们不能再将这些内存资源让memory管理起来。
- 对于这些还回来的空间,我们可以将这些空间以链表的形式组织起来。按照以往的思路,我们会定义一个结构体,结构体中包含还回来的空间,以及一个next指针指向下一个还回来的结构体。
- 其实不需要我们自己定义一个结构体对象。对于这些还回来的内存,我们可以让它前4个字节(或者8个字节)存储下一个还回来的内存的地址。32位环境下是前4个字节,64位下就是前8个字节。具体看下图:
这样,我们就可以将还回来的内存以链表的组织起来,我们定义一个自由链表
void* freelist,来指向第一个还回来的内存的地址。
大致结构
//定长内存池
//定长大小就是T的类型大小
template <class T>
class FixedMemoryPool
{
public://...
private:char* _memory = nullptr;//大块内存的起始地址void* _freelist = nullptr;//自由链表,管理还回来的内存size_t _remainSize = 0;//记录当前内存池剩余的内存大小
};核心功能实现
申请一块大小为T的内存
申请内存时,刚开始时整个内存池的大小是空的,此时我们需要向操作系统申请。
并且在分配内存过程中,如果剩余内存的大小,小于1个T类型的大小时,也需要向操作系统再次申请。这两种情况可以放在一起解决。
T* New()
{T* obj = nullptr;//申请的T对象//当剩余的空间大小不够一个对象的大小时,重新向操作系统申请一大块内存if (_remainSize <sizeof(T)){_remainSize = 128 * 1024;//申请128KB_memory = (char*)malloc(_remainSize);if (_memory == nullptr)//申请内存失败{throw::bad_alloc();}}obj = (T*)_memory;_memory += sizeof(T);_remainSize -= sizeof(T);return obj;
}释放一块大小为T的内存
现在考虑两个问题:
如何将还回来的内存块以链表的形式组织在一起??
- 对于还回来的两个对象obj1和obj2,我们现在要构成链表:obj1->obj2。我们可以先将obj1转换成int*类型,然后再解引用,就可以访问到obj1的前4个字节了。
- 即*(int*)obj1=obj2。这样就实现了让obj1的前4个字节存储上obj2的地址,这样就构建成了一条链表。
如何解决不同平台的问题,如果是32位机器,指针是4个字节大小。但如果是64位机器,指针式8个字节大小,上面的代码就跑不动了???
- 其实只需要改动 一点即可了:*(int**)obj1=obj2;这里不一定是int**,也可以换成char**,long long**,void**,只要是二级指针就可以。
- 我们之前是将obj1强转成int类型,解引用后就可以访问4个字节的大小。此时我们将ob1强转成int**类型的,那么解引用后访问的内存大小就是int*大小的,而int*是一个指针,它在32位机器下是4字节,在64位环境下是8字节,所以解引用后就可以访问到4个字节(或8个字节),这样就可以解决不同环境 的问题了。
然后实现释放内存的逻辑,使用自由链表将对应的内存块以链表的形式组织在一起。
将还回来的内存空间以链表的形式组织起来,让_freelist指向该链表的头节点。然后,每当释放一块内存时,将该内存块 头插到链表中 。
当有一块内存还回来时:
- 当自由链表为空时,我们只需让_freelist指向该内存,并让该内存块的前4个字节(或8个字节)填充上nullptr即可。此时_freelist指向该内存块,下一个内存块的地址为空。
- 当自由链表不为空时,我们先将该内存块的前4个字节(或8个字节)填充上_freelist的next地址,然后再让_freelist的next填充上当前内存块的地址即可
- 其实这两种情况下的头插时一样的,代码实现时一样的。
	void Delete(T* obj){//使用自由链表管理起来obj->~T();//头插*(void**)obj = _freelist;_freelist = obj;}完整的申请内存过程
有了对上面释放内存块的理解,其实就是通过自由链表来维护这些还回来的内存块。
那么对于申请内存模块,还需要补充一点。就是在申请内存时,如果自由链表不为空,优先从自由链表中获取,这是一个头删的过程。让自由链表_freelist向后移动,指向下一个内存块。
还需要处理一个问题,就是如果我们申请的内存块大小不够4个字节(或8个字节)时,在管理还回来的内存时,内存块的大小不足4个字节(或8个字节),那么就无法存放地址。所以,为了解决这个问题,我们在申请内存时,如果所申请的内存大小不足4个字节(或者8个字节),就给它4个字节(或8个字节),因为至少是需要4个字节(或8个字节)的。
	T* New(){T* obj = nullptr;//申请的T对象//优先使用还回来的对象if (_freelist){//自由链表头删过程void* next = *(void**)_freelist;//保存下一个内存块的地址_obj = (T*)_freelist;_freelist = next;//指向下一个节点,完成头删}else{//当剩余的空间大小不够一个对象的大小时,重新向操作系统申请一大块内存if (_remainSize < sizeof(T)){_remainSize = 128 * 1024;//申请128KB_memory = (char*)malloc(_remainSize);if (_memory == nullptr)//申请内存失败{throw::bad_alloc();}}obj = (T*)_memory;//不足4个字节或8个字节时,就给4个字节或者8个字节大小size_t objSize = sizeof(T) < sizeof(void*) ? sizeof(void*) : sizeof(T);_memory += objSize)_remainSize -= objSize;}//使用定位new初始化new(obj)T;return obj;}测试代码
这里以二叉树节点为例,比较标准库中的new和我们实现的内存池的性能
struct TreeNode
{int _val;TreeNode* _left;TreeNode* _right;TreeNode():_val(0), _left(nullptr), _right(nullptr){}
};void TestFiedMemoryPool()
{// 申请释放的轮次const size_t Rounds = 5;// 每轮申请释放多少次const size_t N = 100000;std::vector<TreeNode*> v1;v1.reserve(N);size_t begin1 = clock();for (size_t j = 0; j < Rounds; ++j){for (int i = 0; i < N; ++i){v1.push_back(new TreeNode);}for (int i = 0; i < N; ++i){delete v1[i];}v1.clear();}size_t end1 = clock();std::vector<TreeNode*> v2;v2.reserve(N);FixedMemoryPool<TreeNode> TNPool;size_t begin2 = clock();for (size_t j = 0; j < Rounds; ++j){for (int i = 0; i < N; ++i){v2.push_back(TNPool.New());}for (int i = 0; i < N; ++i){TNPool.Delete(v2[i]);}v2.clear();}size_t end2 = clock();cout << "new cost time:" << end1 - begin1 << endl;cout << "object pool cost time:" << end2 - begin2 << endl;
}
可以看到,我们实现的定长内存池比标准库中的申请内存的方法更加高效。
源码:
ConcurrentMemoryPool · 小鬼/高并发内存池 - 码云 - 开源中国



