【CS创世SD NAND征文】高可靠性数控设备:技术方案与行业展望
数控产品介绍
数控产品是一种专业的工业设备,广泛应用于机械加工、汽车制造、航空航天等领域。它通过使用数控系统控制设备的精确运动轨迹,这些轨迹类似一张图片,需要提前将数据存储到设备中,并且还需要记录设备的工作日志。由于这类设备的工作环境都比较严苛,存在突然掉电、长时间高温运行的情况,所以对于存储芯片要求很高。
为了确保数控设备的运动轨迹精确无误,以及工作日志的完整记录和可追溯性,数控产品通常配备有存储芯片。存储芯片的主要功能是存储运动轨迹数据、工作日志等重要信息。这些数据不仅记录了设备运行过程中的关键信息,还在后续的分析和维护中发挥着重要作用。
由于这些数据对于后续分析至关重要,存储芯片必须具备高可靠性和稳定性。它需要确保数据的完整保存和准确读取,即使在长时间存储或复杂环境下,也能保证数据的准确性和完整性。因此,存储芯片的设计和制造对数控产品的整体性能和可靠性有着重要影响。
技术方案
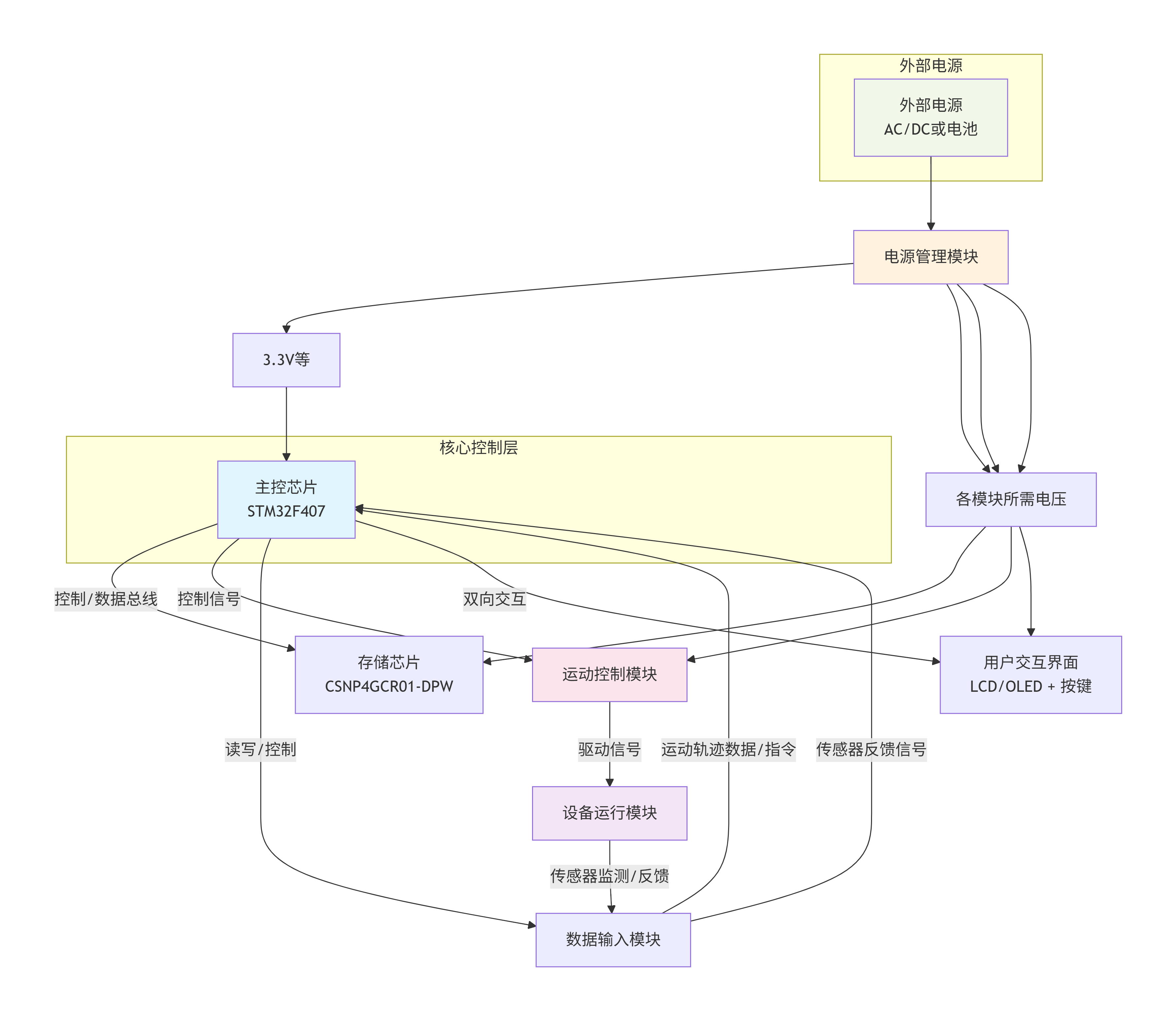
整体架构

- 主控芯片:选用 STM32F407 作为核心控制单元。它具有高性能的 ARM Cortex-M4 处理器,具备强大的运算能力和丰富的外设接口,能够高效地处理设备运动轨迹的控制、数据采集和分析任务。
- 存储芯片:采用 CSNP4GCR01-DPW 作为数据存储单元。该存储芯片具备大容量、高可靠性和低功耗等特点,能够满足数控产品对运动轨迹数据、工作日志等数据的存储需求。
- 运动控制模块:根据数控设备的具体需求,配备相应的运动控制模块,如步进电机驱动器、伺服电机驱动器等,用于精确控制设备的运动轨迹。
- 数据输入模块:设计精确的数据输入系统,确保运动轨迹数据能够准确、完整地输入到设备中,以保证设备运行的准确性和重复性。
- 设备运行模块:包括设备的启动、运行、停止等环节,确保设备能够按照预定的运动轨迹运行,并为传感器提供稳定的检测环境。
- 用户交互界面:配备显示屏和操作按键,方便用户输入运动轨迹数据、查看工作日志和进行设备操作。
- 电源管理模块:为整个设备提供稳定的电源,同时考虑电池供电和外部电源供电两种方式,以满足不同使用场景的需求。
硬件设计

- 主控芯片电路设计:
- 将 STM32F407 的各个功能引脚合理分配,连接到运动控制模块、存储芯片、数据输入模块、用户交互界面等各个部分。
- 设计稳定的电源电路,确保主控芯片在不同工作状态下都能获得合适的电压和电流。
- 为提高系统的抗干扰能力,采用适当的滤波、屏蔽和布线措施。
- 存储芯片电路设计:
- 根据 CSNP4GCR01-DPW 的电气特性和接口要求,设计与主控芯片的连接电路,确保数据能够快速、准确地传输和存储。
- 考虑存储芯片的电源管理,确保其在低功耗模式下也能正常工作,并在需要时能够快速唤醒。
- 运动控制模块电路设计:
- 根据所选用的运动控制模块类型,设计相应的驱动电路,将主控芯片输出的控制信号放大、滤波后转换为适合驱动电机的信号。
- 为运动控制模块提供稳定的电源,并考虑温度补偿等措施,以提高设备的运动精度和稳定性。
- 数据输入模块电路设计:
- 设计数据输入接口电路,确保运动轨迹数据能够准确、完整地输入到设备中。
- 采用反馈控制机制,通过传感器监测试设备运动的实际轨迹,实时调整运动参数,确保设备运动的准确性。
- 设备运行模块电路设计:
- 设计设备运行的控制电路,确保设备能够按照预定的运动轨迹运行。
- 考虑设备运行过程中的温度控制、电机转速等参数的调节,以保证设备运行的稳定性和一致性。
- 用户交互界面电路设计:
- 选用合适的显示屏(如 LCD 或 OLED)和操作按键,设计相应的驱动电路,实现用户与设备之间的信息交互。
- 优化用户界面的设计,使操作界面简洁明了,方便用户使用。
- 电源管理模块电路设计:
- 设计电源转换电路,将外部电源(如交流电源或电池)转换为主控芯片、存储芯片、运动控制模块等各个部分所需的电压和电流。
- 采用电源管理芯片或电路,实现电源的智能管理,如电源切换、低功耗模式控制、电池电量监测等功能。
软件设计

- 主控芯片软件设计:
- 开发操作系统或任务调度程序,合理分配主控芯片的资源,实现多任务并发运行,提高系统的运行效率。
- 编写运动控制模块驱动程序,实现对运动控制模块的初始化、运动轨迹控制等功能。
- 开发数据输入控制程序,根据用户输入的运动轨迹数据,控制数据输入模块的动作,确保数据的准确输入。
- 设计设备运行控制程序,协调设备运行的各个环节的操作,保证设备运行过程的顺利进行。
- 编写存储芯片驱动程序,实现数据的读写操作,并采用数据校验和加密等技术,确保存储数据的完整性和安全性。
- 开发用户交互程序,实现用户通过操作界面输入运动轨迹数据、查看工作日志和控制设备运行等功能。
- 数据处理与分析算法:
- 根据设备运动轨迹的控制原理和方法,开发相应的数据处理和分析算法,将输入的运动轨迹数据转换为设备的实际运动指令。
- 采用统计分析、曲线拟合等方法,对设备运行数据进行校准和修正,提高设备运行的准确性。
- 设计数据存储和管理算法,按照一定的格式和结构将运动轨迹数据和工作日志存储到存储芯片中,方便后续的查询和分析。
- 通信协议设计:
- 设计设备与外部设备(如计算机、网络服务器等)的通信协议,实现数据的远程传输和共享。
- 采用标准的通信接口和协议(如 USB、RS232、以太网等),确保设备能够与不同类型的外部设备进行兼容和通信。
- 软件测试与优化:
- 对开发的软件进行全面的测试,包括单元测试、集成测试和系统测试,确保软件的稳定性和可靠性。
- 根据测试结果,对软件进行优化,提高系统的运行速度和性能,减少软件的资源占用。
核心技术特性
主控芯片:STM32F407

STM32F407 是一款高性能的 32 位微控制器,其强大的 ARM Cortex-M4 内核支持高达 168MHz 的工作频率,配备单周期乘法、硬件除法和单精度浮点运算功能,能够高效处理复杂的计算任务。它拥有 1MB 的闪存和 192KB 的 SRAM,可满足数控产品对大容量存储和高速数据处理的需求。芯片的低功耗设计和多种低功耗模式,使其在便携式数控设备中表现出色,延长电池续航时间。其丰富的外设接口,如 3 个 I2C、6 个串口、3 个 SPI、2 个 CAN2.0、2 个 USB OTG,能够方便地连接运动控制模块、显示屏等设备。此外,还有 1 个 SDIO 接口,可以与存储芯片 CSNP4GCR01-DPW 相连,提供稳定高效的数据存储能力,确保数控产品能够可靠地存储大量的运动轨迹数据和工作日志。此外,3 个 12 位 ADC 和 2 个 12 位 DAC 可用于高精度的信号采集和控制,17 个定时器和 16 个 DMA 通道则确保了设备运行的精确控制和高效数据传输。STM32F407 提供的开发工具和资源,使得数控产品的开发更加便捷,适用于各种工业场景。
存储芯片:CSNP4GCR01-DPW
芯片介绍

CSNP4GCR01-DPW 是一款高性能的 4Gb(512MB)工业级 SD NAND 存储芯片,采用 LGA-8 封装,尺寸仅为 6x8mm,小巧精致,无论是机器贴装还是手工焊接都十分便捷,为生产制造提供了极大的灵活性。兼容 SD 2.0 标准,支持 SPI 模式或 SD 模式,便于与主流 MCU(如 STM32F407)连接。
控制器四大优势
CSNP4GCR01-DPW 存储芯片性能卓越,通过了 10K 次随机掉电测试,展现出极高的稳定性。它兼容 SPI/SD 接口,内置可定制固件,具备强大的纠错和 Flash 管理能力,最高可支持 3D TLC NAND。此外,该芯片读写速度更快,兼容 SD2.0 协议,最高支持 SD 3.0 协议,尤其在小文件读写速度上表现出色,能够满足高速数据传输的需求。
内置 Flash 管理算法

在 NAND Flash 的使用过程中,为确保数据存储的稳定性和延长使用寿命,SD NAND 采取了一系列先进的管理策略。
- 一方面,鉴于 NAND Flash 的块存在擦写寿命限制,SD NAND 会调用平均读写算法,将擦写操作均匀分配到不同的物理块,避免过度集中,从而实现整体物理块的可用寿命一致,显著提高 SD NAND 的整体使用寿命和稳定性。
- 另一方面,针对 NAND Flash 存储数据时可能出现的位反转和位偏移现象,SD NAND 在数据写入后会添加校验位,并在检测到错误时,先通过错误探测算法(EDC)发出提示,随后利用错误纠正算法(ECC)对错误数据进行修复,有效保障数据的完整性和准确性。
- 此外,为减少擦写操作对周边块的影响,SD NAND 采用均衡电荷散射算法,将擦写的块在物理上均匀分布,使电场相互抵消,降低干扰。
- 在数据更新时,新数据写入空白块,旧数据块被标识为垃圾,随着垃圾数据的积累,SD NAND 会主动进行有效数据块的搬移,并执行垃圾块的擦除操作以回收空间,确保存储空间的高效利用和系统的稳定运行。
性能实测
测试环境
本次测试使用的是从雷龙发展申请的免费测试板。测试板上已经焊接好了 CSNP4GCR01-DPW 芯片。我们只需要将其插入到开发板的 TF 插槽或者使用读卡器接到电脑就可以很方便地使用了。

随机读写测试
本次测试,我们使用CrystalDiskMark工具来做顺序读写和随机读写的测试。

如上图所示,可以看到
- SEQ1M Q8T1(连续 1MB 块,队列深度 8,线程 1):读取速度 18.04 MB/s,写入速度 15.27 MB/s;
- SEQ1M Q1T1(连续 1MB 块,队列深度 1,线程 1):读取速度 17.57 MB/s,写入速度 14.87 MB/s;
- RND4K Q32T1(随机 4KB 块,队列深度 32,线程 1):读取速度 4.48 MB/s,写入速度 3.47 MB/s;
- RND4K Q1T1(随机 4KB 块,队列深度 1,线程 1):读取速度 3.53 MB/s,写入速度 2.91 MB/s。
相较于读写速度而言,此类数控设备的数据吞吐量要求不高,这个速度已绰绰有余。
稳定性方面
相比读写速度,我们更看重它的高可靠性,因为这直接关系到生产的连续性与质量,是该项技术的核心价值主张。CSNP4GCR01-DPW 内部使用稳定可靠的 SLC 晶圆,擦写寿命可达 5~10 万次。此外,工业级芯片,耐高低温能力强(工作温宽:-40° ~ 85°),抗电流冲击强。按照官网的介绍,芯片还通过了 10K 次随机掉电测试。多种稳定性机制,确保了设备的运动轨迹数据和工作日志能稳定安全地长期存储。
行业展望
随着数控设备在高端制造领域向高精度、智能化与物联网化快速发展,其对核心存储芯片提出了高可靠、大容量、低功耗的明确要求。
为满足复杂工业环境下数据稳定存储与高效管理的需求,CS创世 SD NAND (贴片式T卡) 成为优选解决方案。它采用贴片式封装,抗震性强,内置坏块管理,能安全存储系统及加工程序,并凭借低功耗与高耐用性,为数控设备连续稳定运行及远程运维提供了坚实的数据基石。
如果你对这篇文章里提到的技术方案感兴趣,欢迎免费申请贴片式 TF 卡样片(CS 创世 CSNP4GCR01-BPW)和配套测试板进行验证与评估,详情请访问雷龙发展官网:https://www.longsto.com/
