“双新”指引,AI驱动:工业数智应用生产性实践创新
在产业智能化与数字化浪潮下,培养企业“用得上、干得好”的工业数智人才,已成为推动新质生产力发展的关键。面对当前职业教育中教学与生产对接不够紧密、校企协同机制尚待深化等现实挑战,美林数据积极响应2025年国家新版 “职业教育专业教学标准” 与第二轮 “双高计划”(简称 “双新”),融合“双导向”育人理念,推出工业数智应用生产性实践中心建设方案,旨在推动职业教育从“模拟训练”全面迈向“生产实战”,为实现产教深度融合提供可落地、可持续的实施路径。
一、为何需要“生产性实践中心”?政策与产业双重驱动
◆ “双新”硬指标: 新版专业标准首次将“生产性实训课时占比≥50%”、“实训场景产业匹配度”纳入刚性要求;“双高计划”明确要求打造“场景真实、开放共享的产教融合实践中心”,创新运营与成本分担机制。
◆ 产业真痛点: 企业急需“上手即用”的数智化人才,传统模拟实训难以培养真实岗位所需的系统思维、职业习惯和解决复杂问题的能力。
◆ 转型必由路: 建设集教学、生产、研发、服务于一体的场景化生产性实践中心,构建“中心建设—机制创新—项目开发—推广辐射”闭环,是响应“双新”、实现“真刀真枪”育人的必然选择。
二、核心理念:“双新”为纲,“双导向”为擎
“双新”政策与“双导向”方法论的结合为实践中心建设提供了从顶层设计到落地实施的全流程方法论。
1、“双新”政策框架:提供建设标尺与方向工业数智应用生产性实践中心将“双新”政策作为金基地建设的“刚性约束”与“方向锚”,确保实践中心的建设与国家战略同频共振,从起点上保证合规性与前瞻性。
2、 “双导向”方法论:重塑人才培养逻辑链
“双导向”—以学习成果导向(OBE)和工作过程导向优化人才培养逻辑链,实现 “知识 + 技能 + 工具 + 方法 + 素养” 的全方位培育,让学生毕业即能胜任岗位。
◆ 成果导向教育(OBE):以终为始,从产业紧缺岗位的胜任力要求出发,反向设计课程体系与教学目标,确保学生“毕业即能上岗”。
◆ 工作过程导向:打破传统学科体系,将企业真实的工作流程(从任务导入到项目验收)完整嵌入实训教学,培养学生的系统性思维和职业习惯,实现从“学生会做题”到“学生会做事”的转变。
三、建设路径:构建“真场景、真项目、真流程”育人体系

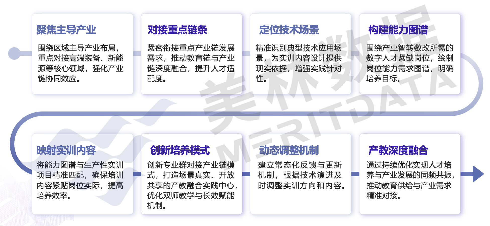
1、三维图谱精准锚定培养目标
联合政府、企业聚焦区域装备制造、智慧能源等主导产业链条与技术路径,明确关键环节与发展需求。共同发布《区域工业大数据与人工智能应用人才白皮书》,绘制 “产业—岗位—能力” 三维产教能力图谱,明确高端装备、新能源等领域紧缺岗位的知识、技能与素养要求,为人才培养提供精准导航。

2、逆向设计培养体系
基于能力图谱构建模块化课程体系与生成性项目库,实现岗课精准对接。
◆ OBE逆向设计:以岗位胜任力产出为导向,反向设计毕业要求、课程目标与教学内容,确保教学与需求无缝衔接。
◆ 模块化课程体系:围绕核心岗位能力,构建可组合、可扩展的模块化课程群,支持个性化学习路径与灵活教学安排。
◆ 生成性项目库建设:开发源自企业真实项目的生产性实训任务库,实现课程内容与生产流程、教学成果与产业产品双融合。
以BI工程师为例:

以BI工程师为例
3、“一心五区” 打造实景实训空间
构建覆盖工业全产业链的 “一心五区” 物理布局,包括工业场景化智能生产区、数据采集与开发管理区、数据治理与分析应用开发区、数据服务与 AI 应用开发区、成果转化及展示体验区,复现真实工业数据源头生态与数智化应用全流程。

4、真实项目库驱动实战教学
依托美林数据参与的国家级试点示范项目与工业企业数智化转型案例,建设典型生产性项目库。每个项目均配备真实项目交付资源包,覆盖《项目任务书》、《项目计划》、《需求规格说明书》、《系统架构设计文档》、《技术架构设计文档》、《数据架构设计文档》、《开发与测试类文档》《部署与运维类文档》、《验收与交付类文档》等,形成完整教学支持体系,确保教学过程有据可依。
在此基础上,项目库全面引入AI能力,为每个项目专属配备“项目智能体”,作为辅助教学与实训的智能核心。该智能体并非通用型AI工具,而是基于美林数据在工业数智化领域多年积累的真实项目经验构建的专有知识引擎,为每个生产性实训项目量身打造的 “智能教学导师”。
◆ 源于真实项目全生命周期: 项目智能体,其知识库源自美林数据多年来从项目需求调研、立项论证,到方案设计、开发、测试,直至最终验收交付各环节的 “工业数智项目知识资产库”,它深刻理解每一个项目从0到1的全过程,让师生接触到的每一个指导点都有工业实战依据。
◆ 提供超越文档的专家级指导: 师生可以通过自然语言与智能体进行深度交互。它不仅能回答“是什么”,更能解释“为什么”。例如,当学生在设计数据模型时遇到困惑,智能体可以基于真实项目经验,解释为何选择某种架构而非其他,并提供过往项目的成功案例与失败教训作为参照。它就像一位7x24小时在线的资深项目经理与技术导师,为师生提供伴随式、启发式的专业指导。
◆ 高度场景化与精准可靠: 区别于可能产生“幻觉”的通用型AI助手,我们的项目智能体完全基于美林数据经过验证的真实项目资产进行响应。它的每一个回答、每一个建议,都有事实依据作为支撑,确保了指导的准确性、可靠性与高度场景化,有效避免了理论与实践脱节的问题。
通过独有的“项目智能体”,美林数据将多年来在工业数智化转型中积累的实战经验,系统转化为可复制、可交互、可推广的教学能力,真正实现从产业资源到教育赋能的高效转化。该智能体不仅是一个教学工具,更是基于真实产业项目全流程知识库所构建的“项目智慧载体”,其输出的每一个建议、每一段流程都经过产业实践的反复验证,真正做到“从产业中来,到教学中去”,推动产教融合走向深度与实效。
此外,项目库还依托产业大脑平台,动态捕捉技术演进与行业变革趋势,建立季度更新与年度评审机制,确保实训内容始终与工业一线同步迭代,为学生提供持续领先的实战训练资源。

5、全栈工具链赋能数智实训
引入工业边缘云平台、数字孪生应用开发平台、AI 大模型智能体开发平台等 10 余种企业真实工具链,构建数智化实训体系,实现大数据、人工智能技术在实训教学中的 100% 应用,实训教学数字化管理覆盖率达 100%。

6、多元协同强化育人保障
双师型团队:通过 “校内教师企业实践” 与 “企业专家驻校授课” 相结合的混编模式,打破师资壁垒,打造既能教书育人又能攻坚实战的“金师资”团队,实现“职务互兼、能力互认、考核互评”;

岗课赛证融合:将岗位能力、课程内容、竞赛任务与职业证书标准四位一体有机融合,并通过建立实习就业直通车、毕业生追踪数据库,打通从培养到就业的“最后一公里”。

四、可持续运营:从 “消耗型” 到 “运营型” 的转型
以“工业数智应用场景化生产性实践中心”为核心载体,创新构建“校企联营、区域联动”的可持续运营模式,推动实践基地从传统的“消耗型”向价值驱动的“运营型”转变。
◆ 校企联营,构建长效发展机制:建立“校企协同运营、成本合理分担、质量动态评价”的管理与投入机制,确保实践中心在共建共享中实现良性循环。
◆ 区域联动,打造产教融合生态:联合政府、产业园区及链上企业,共同组建区域产教融合实训联盟,促进资源互通、经验共享,辐射带动区域职业教育整体改革。
◆ 功能拓展,实现育人服务双融:在完成核心教学任务的基础上,全面拓展社会服务功能,面向行业企业提供技术研发、员工培训、职业认证与标准研制等多元化服务,形成“育人”与“产业服务”功能深度融合的良性发展格局。
五、为什么选择美林数据?—— 源于产业,更懂产教融合
选择合作伙伴,不仅是选择一家供应商,更是选择一位能深度理解并解决产业与教育双重挑战的同行者。作为产教融合的长期践行者,美林数据具备支撑实践中心成功落地实施的独特优势:
◆ 深厚的产业实战积淀:作为连续8年入选“中国大数据企业50强” 的国家级专精特新“小巨人”企业,美林数据深度服务了1000+行业头部客户,主导并参与了铜、数控机床、缝纫设备等多个行业“产业大脑” 的建设。这意味着,我们带入校园的每一个生产性项目,都源自真实的产业需求与国家级标杆案例,确保学生接触到的是最前沿、最真实的工业数智化场景。
◆ 顶层的产业规划与人才洞察能力:不仅懂技术,更懂产业。基于参与区域性产业大脑顶层规划的丰富经验,擅长梳理区域重点产业链,精准分析产业数字化转型中的人才缺口,并绘制出清晰的岗位能力需求图谱。帮助院校精准锚定专业发展方向,确保人才培养的“导航图”从一开始就不偏离产业航道。
◆ 卓越的产教融合与双向转化能力:作为产业与教育之间的“翻译官”与“连接器”,能够将产业的数据、技术、工具和生产性项目,转化为符合教学规律、循序渐进的模块化课程与实训体系。同时,也能将院校的科研成果与技术能力,反向推介并应用于产业实践,实现技术成果的转化与融合,真正实现“产教良性循环”。
◆ 贯穿人才培养全周期的长效服务机制:美林数据提供的是贯穿人才培养全生命周期的长效服务,拥有具备企业项目经验的实战性师资团队,可为院校提供“双师”赋能、课程共担、项目共研等全方位支持。同时依托在行业的良好生态口碑,整合上下游企业资源,为学生的实习、就业与企业的人才招募提供精准的供需对接服务,彻底打通“入学-培养-就业”的最后一公里。
立足产业实践,共育数智英才!
工业数智应用生产性实践中心,是响应“双新”要求、深化产教融合的战略支点。它通过“双导向”重塑育人逻辑,以“真场景、真项目、真流程”锻造学生硬核能力,以创新运营机制保障可持续发展,推动实践教学从“模拟”走向“实战”,最终实现人才培养与产业发展的同频共振。
美林数据,依托深厚的产业实践与产教融合经验,愿携手院校、政府、企业,共同打造场景真实、开放共享、赋能区域的“金基地”,为制造业数智化转型输送源源不断的高素质技术技能人才!
