当前位置: 首页 > news >正文

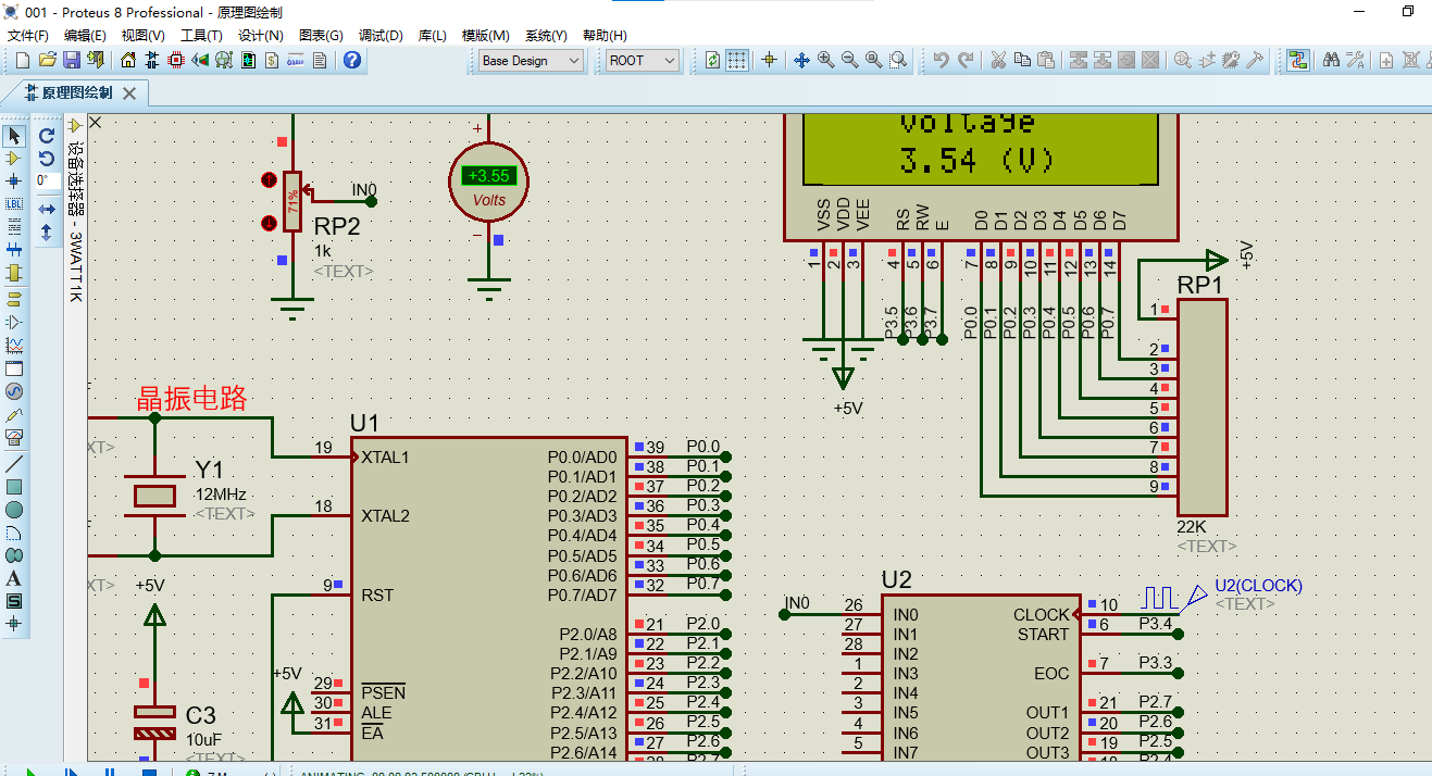
3.57基于51单片机数字电压表的设计+报告

3.57基于51单片机数字电压表的设计+报告

 

 

http://www.dtcms.com/a/605613.html

相关文章:

  • c++2010怎么开始编程
  • 从零掌握数据库:CRUD、联表、分组查询
  • 输油管道国内段增压泵站罗克韦尔PLC通过cclinkie转ethernetip智能网关和三菱FX5U进行通讯方案案例
  • php做的购物网站代码国外排版网站
  • 做模板下载网站挣钱吗东莞网站推广及优化
  • Springboot 配置属性绑定
  • 什么是生成模型
  • iTwin开源包系列(一) 树组件
  • 网站暂停怎么做dz动力 wordpress
  • sql评估存储的速度和稳定性
  • Kafka 菜鸟教程:从入门到实践
  • pytorch——从核心特性到多模态与相机系统优化的实践
  • 广东广东网站建设工作网页平面设计公司
  • 可视化图解算法68:数组中出现次数超过一半的数字
  • 在ec2上部署CosyVoice2模型
  • wish跨境电商平台四川成都网站优化
  • GitHub Copilot 与 Visual Studio 漏洞可致攻击者绕过安全防护功能
  • 将qt界面中加载css或者qss样式
  • 离线部署指南:本地下载MySQL 8.0.37并上传服务器Centos7.9安装
  • Camera Tuning:视觉时代的核心岗位
  • 商城类网站怎么优化网站建设实验代码
  • 【JavaEE】-- IoC DI
  • 制作网站低价网页设计的重点和难点
  • 基于灵动MM32F0130 MCU微控制器的智能插排设计
  • Java-170 Neo4j 事务、索引与约束实战:语法、并发陷阱与速修清单
  • Javaee—— CAS
  • 图片上传git时压缩
  • Flutter 聊天界面使用ListView的reverse:true,导致条目太少的时候会从下往上显示,导致顶部大片空白
  • 湛江市政工程建设公司网站仿别人的网站违法嘛
  • 石景山企业网站建设公司网站开发策划