Spring Boot参数校验全流程解析
目录
1、异常校验完整逻辑
1.1、📍以角色名称为例
🧩 首先进行前端校验 ——(满足用户体验)
🧠第一步:设计表单结构页面文件
🧠第二步:点击确定按钮(submitForm方法)
🧠第三步:触发表单校验规则(rules)
🧠第四步:使用开发者工具查看接口
🧠第五步:定位到前端拦截器源码——request.js:101:1
🧠小结
🧩 其次进行后端校验 ——(为了系统安全)
🧠第一步:后端接收PUT/system/role请求
🧠第二步:校验阶段——Spring看到@Validated-->自动化校验SysRole字段
🧠第三步:判断当前的控制台日志
🧠第四步:找到“全局异常处理器”——RuoYi 项目中所有异常的“总拦截器”
🧠小结
1.2 、📍若依中其他异常校验——以添加岗位为例
🧩 首先进行前端校验 ——(满足用户体验)
🧠第一步:设计表单结构页面文件
🧠第二步:点击确定按钮(submitForm方法)
🧠第三步:触发表单校验规则(rules)
🧠第四步:使用开发者工具查看接口
🧠第五步:定位到前端拦截器源码——request.js:101:1
🧩 其次进行后端校验 ——(为了系统安全)
🧠第一步:后端接收POST/system/post请求
🧠第二步:校验阶段——Spring看到@Validated-->自动化校验SysPost字段
🧠第三步:判断当前的控制台日志
🧠第四步:找到“全局异常处理器”——RuoYi 项目中所有异常的“总拦截器”
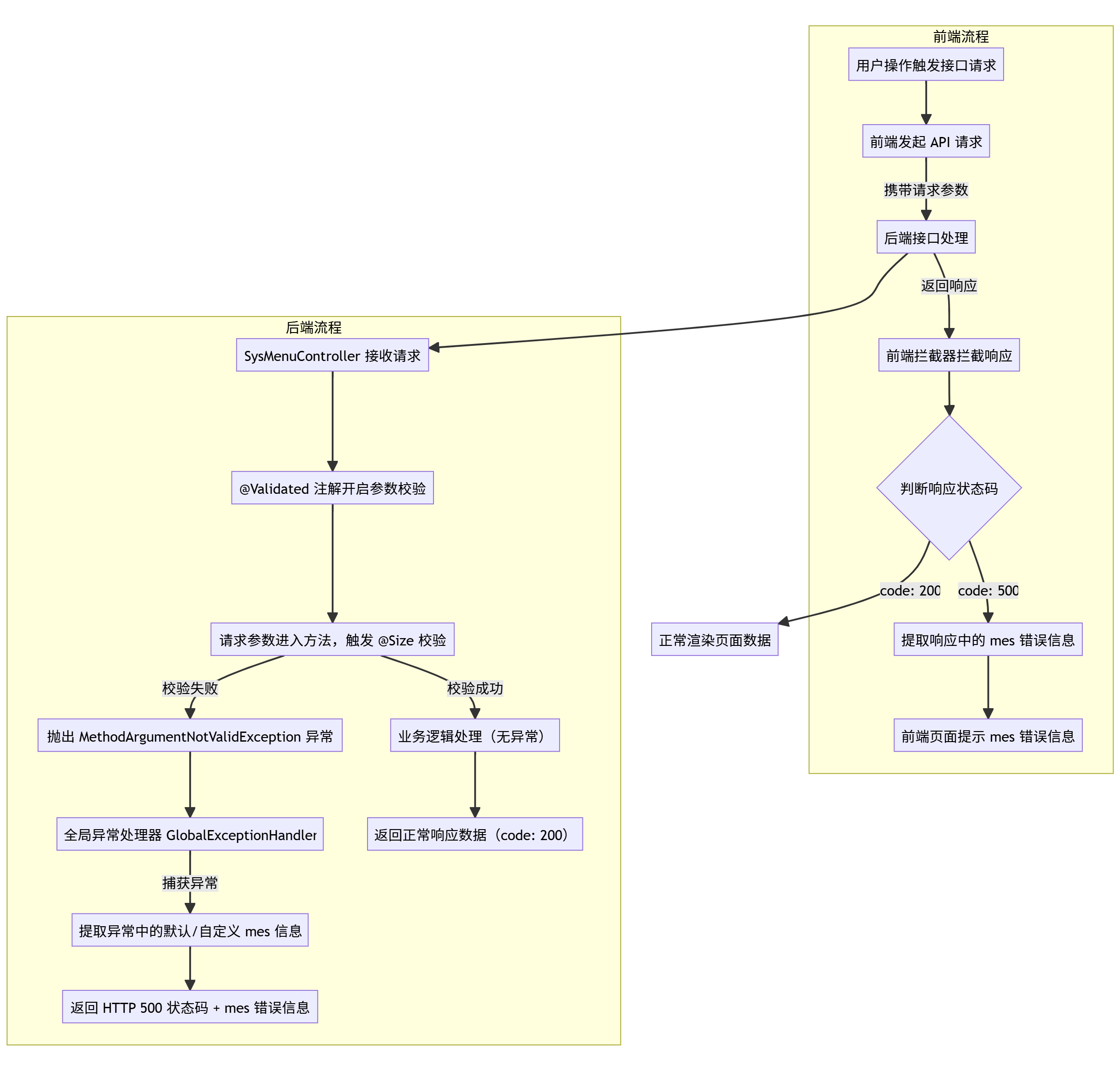
🧠完整流程回顾
🧪 常见校验注解(配合 @Validated 使用)
2、自定义一个参数验证注解
🎯目标:
🎯第一步:理解“自定义校验注解”的组成
🎯第二步:创建自定义注解@NoSpecialChars
🎯第三步:创建校验器NoSpecialCharsValidator
🎯第四步:在实体类上使用这个注解
🎯第五步:测试效果
- 用户输入 → 数据传输 → 自动校验 → 异常捕获 → 错误提示

- 前端校验优先执行,后端进行二次校验(安全兜底)
1.1、📍以角色名称为例
🧩 首先进行前端校验 ——(满足用户体验)
🧠第一步:设计表单结构页面文件
- 路径:RuoYi-Vue-v3.8.2\ruoyi-ui\src\views\system\role\index.vue

🧠第二步:点击确定按钮(submitForm方法)
- 路径:RuoYi-Vue-v3.8.2\ruoyi-ui\src\views\system\role\index.vue

🧠第三步:触发表单校验规则(rules)
- 因为在第二步点击确定按钮会触发一个表达校验,所以需要提前写好表单校验规则
- 路径:RuoYi-Vue-v3.8.2\ruoyi-ui\src\views\system\role\index.vue

🧠第四步:使用开发者工具查看接口

🧠第五步:定位到前端拦截器源码——request.js:101:1

🧠小结

🧩 其次进行后端校验 ——(为了系统安全)
- 👏异常:当前端校验失败时,直接制止
- ?那么why要进行后端校验(防止黑客等直接绕过前端对数据进行修改或者直接使用postman等工具对后端进行校验.......即确保安全性)
🧠第一步:后端接收PUT/system/role请求
- 定位到后端api的system/role


🧠第二步:校验阶段——Spring看到@Validated-->自动化校验SysRole字段

🧠第三步:判断当前的控制台日志

- 说明
@Validated已经生效,抛出了MethodArgumentNotValidException
🧠第四步:找到“全局异常处理器”——RuoYi 项目中所有异常的“总拦截器”

🧠小结

1.2 、📍若依中其他异常校验——以添加岗位为例
🧩 首先进行前端校验 ——(满足用户体验)
🧠第一步:设计表单结构页面文件
- 路径:RuoYi-Vue-v3.8.2\ruoyi-ui\src\views\system\post\index.vue

🧠第二步:点击确定按钮(submitForm方法)
- 路径:RuoYi-Vue-v3.8.2\ruoyi-ui\src\views\system\post\index.vue

🧠第三步:触发表单校验规则(rules)
- 因为在第二步点击确定按钮会触发一个表达校验,所以需要提前写好表单校验规则
- 路径:RuoYi-Vue-v3.8.2\ruoyi-ui\src\views\system\post\index.vue

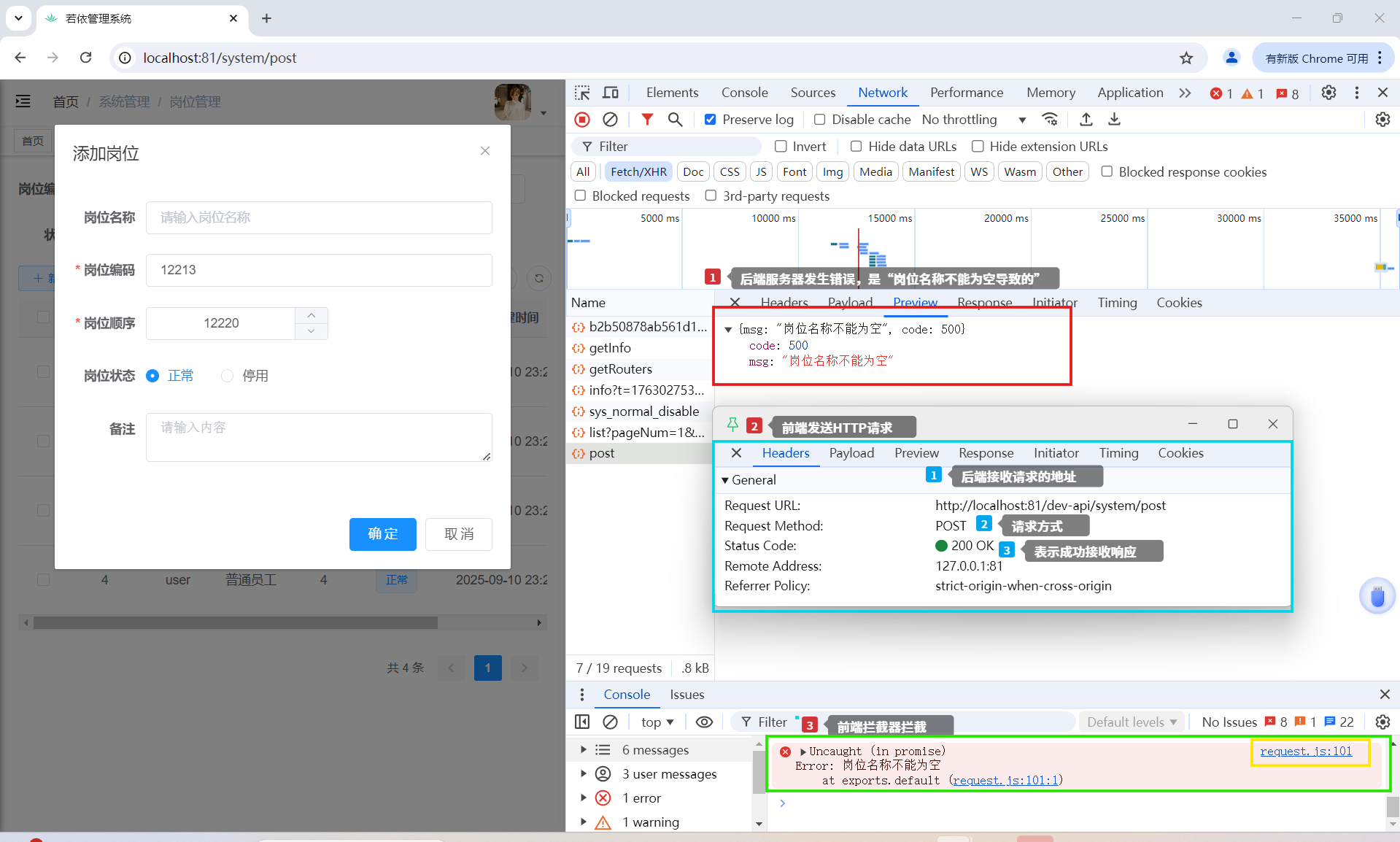
🧠第四步:使用开发者工具查看接口

🧠第五步:定位到前端拦截器源码——request.js:101:1

🧩 其次进行后端校验 ——(为了系统安全)
🧠第一步:后端接收POST/system/post请求
- 定位到后端api的system/post


🧠第二步:校验阶段——Spring看到@Validated-->自动化校验SysPost字段

🧠第三步:判断当前的控制台日志

🧠第四步:找到“全局异常处理器”——RuoYi 项目中所有异常的“总拦截器”

🧠完整流程回顾
| 步骤 | 代码位置 | 作用 |
|---|---|---|
| 1. 前端提交空角色名 | ruoyi-ui/src/views/system/role/form.vue | 发送 { roleName: "" } |
| 2. 后端接收请求 | SysRoleController.add() | 使用 @Validated @RequestBody SysRole role |
| 3. 触发校验 | SysRole.roleName 字段上的 @NotBlank | 检查是否为空 |
| 4. 抛出异常 | 自动抛出 MethodArgumentNotValidException | 不执行后续代码 |
| 5. 全局异常处理 | GlobalExceptionHandler.handleMethodArgumentNotValidException() | 返回 {"code":500, "msg":"角色名称不能为空"} |
| 6. 前端拦截器弹窗 | ruoyi-ui/src/utils/request.js | 弹出错误提示 |
🧪 常见校验注解(配合 @Validated 使用)
| 注解 | 作用 | 示例 |
|---|---|---|
@NotBlank | 字符串非 null 且非空(trim 后长度 > 0) | " " 也会报错 |
@NotNull | 不能为 null(但可以是空字符串) | "" 是允许的 |
@NotEmpty | 不能为 null 且长度 > 0(用于 List/String) | "" 不允许 |
@Email | 必须是合法邮箱 | "abc@gmail.com" ✅ |
@Size(min=2, max=10) | 长度限制 | 角色名 2~10 个字符 |
@Pattern(regexp = "...") | 正则匹配 | 只能字母数字 |
2、自定义一个参数验证注解
🎯目标:
-
当用户在“部门管理”中输入的部门名称包含非法字符(EG:@、#、$)时,自动出发校验失败,抛出异常,并返回友好错误提示
🎯第一步:理解“自定义校验注解”的组成
Spring Boot的JSR-303校验支持自定义注解,需要两个东西:
- 一个注解类(eg:@NoSpecialChars)
- 一个校验器类(实现ConstrainValidator接口)
注解类和校验器类的关系就像:
- “这个字段需要满足什么规则”——注解
- “怎么判断他是否满足”——校验器
🎯第二步:创建自定义注解@NoSpecialChars

🎯第三步:创建校验器NoSpecialCharsValidator

🎯第四步:在实体类上使用这个注解
- 我们需要校验的是岗位名称(postName)

现在postName有三个校验
- 不能为空(@NotBlank)
- 长度限制(@Size)
- 不能有特殊字符(@NoSpecialChars)
🎯第五步:测试效果

🎯总结:做了什么?
| 步骤 | 动作 | 关键点 |
|---|---|---|
| 1 | 创建注解 @NoSpecialChars | 定义规则“长什么样” |
| 2 | 创建校验器 NoSpecialCharsValidator | 定义“怎么判断” |
| 3 | 在 SysDept.deptName 上加注解 | 应用规则 |
| 4 | 测试提交非法数据 | 触发异常 |
