深度拆解汽车制造系统设计:用 Java + 设计模式打造高扩展性品牌 - 车型动态生成架构
在汽车行业数字化转型的浪潮中,车企面临着 “多品牌布局 + 多车型迭代” 的双重需求。如何设计一套灵活可扩展的汽车制造系统,既能支撑丰田、本田等不同品牌的差异化生产,又能快速适配轿车、SUV 等多种车型的制造流程?这篇文章将从底层逻辑到代码实现,手把手教你用 Java + 设计模式构建一套高复用、易扩展的汽车制造系统,所有实例均可直接落地运行。
一、系统核心需求剖析
1.1 业务核心诉求
- 支持多品牌扩展:可动态新增品牌(如丰田、本田、宝马),无需修改核心代码
- 支持多车型生成:每个品牌可生产轿车(Sedan)、SUV 等车型,车型类型可扩展
- 统一制造标准:所有品牌和车型遵循 “零部件采购→组装→质检→出厂” 的统一流程
- 差异化配置:不同品牌、车型的配置(如发动机、座椅材质)可自定义
- 可追溯性:记录每辆车的生产信息(品牌、车型、配置、出厂日期、质检结果)
1.2 技术核心挑战
- 如何避免 “新增品牌 / 车型就修改核心代码” 的恶性循环?
- 如何保证统一制造流程的同时,支持不同品牌的差异化逻辑?
- 如何设计数据模型,实现品牌、车型、配置的灵活关联?
- 如何确保系统高扩展性,应对未来电动车、混动车型等新需求?
1.3 需求优先级排序
| 优先级 | 需求内容 | 技术落地关键点 |
|---|---|---|
| P0 | 多品牌 + 多车型基础生成 | 设计模式选型(抽象工厂模式) |
| P0 | 统一制造流程 | 模板方法模式封装核心流程 |
| P1 | 差异化配置支持 | 配置化设计 + 动态注入 |
| P1 | 生产信息追溯 | 数据模型设计 + 日志记录 |
| P2 | 高并发生产调度 | 异步处理 + 缓存策略 |
| P2 | 系统可监控性 | 埋点 + 监控指标暴露 |
二、系统架构设计
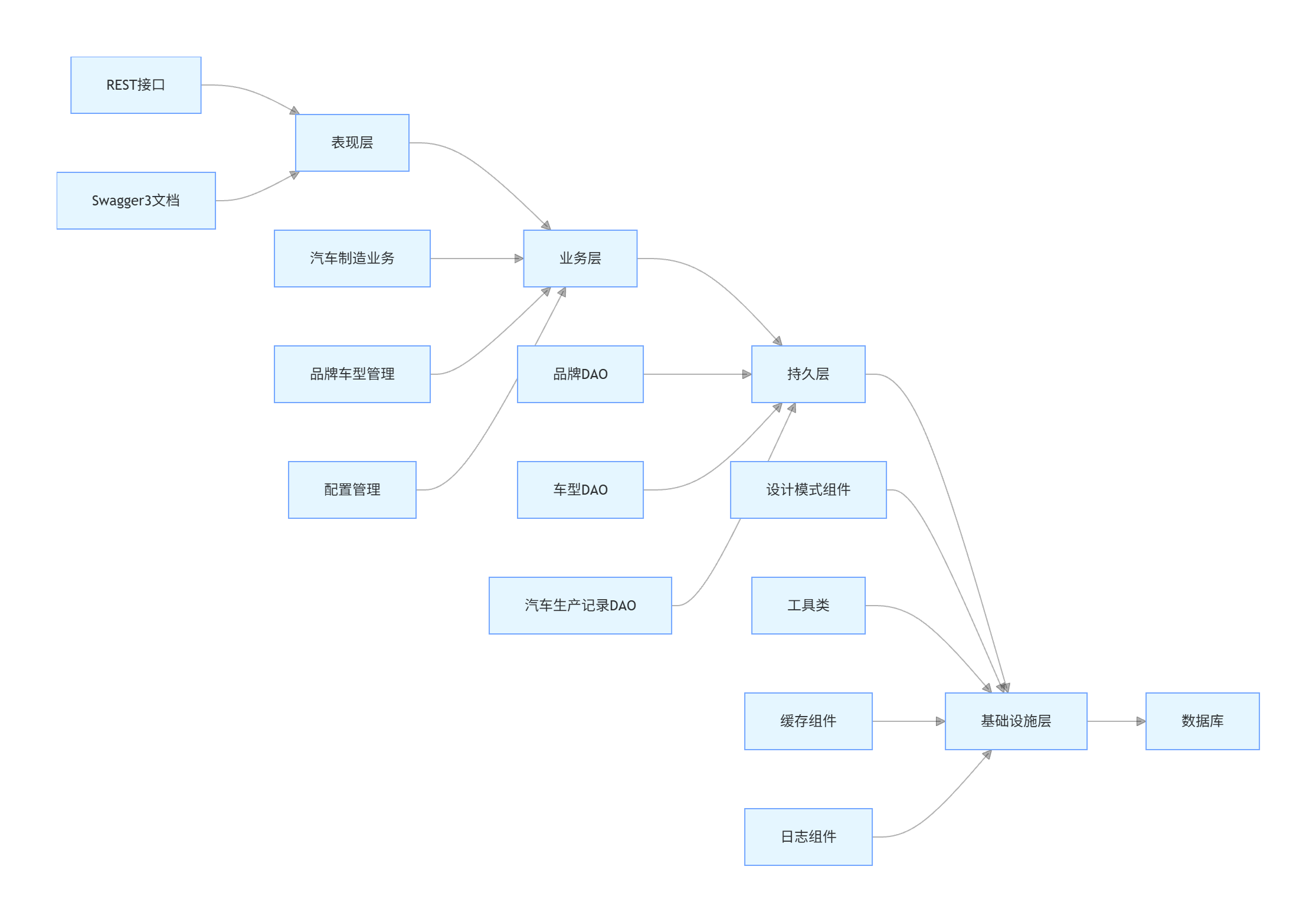
2.1 架构整体概览
采用分层架构设计,确保职责单一、解耦清晰,架构图如下:

2.2 各层核心职责
- 表现层:提供 RESTful 接口,接收生产订单,返回生产结果;通过 Swagger3 提供接口文档
- 业务层:封装核心业务逻辑,包括汽车制造流程、品牌车型匹配、配置组装、质检规则等
- 持久层:基于 MyBatis-Plus 实现数据持久化,负责品牌、车型、生产记录等数据的 CRUD
- 基础设施层:提供设计模式核心组件、通用工具类、缓存、日志等基础能力
- 数据库:存储品牌信息、车型定义、汽车配置、生产记录等数据
2.3 核心技术栈选型
| 技术领域 | 技术选型 | 版本号 | 选型理由 |
|---|---|---|---|
| 开发框架 | Spring Boot | 3.2.0 | 快速开发、自动配置、生态完善 |
| 持久层 | MyBatis-Plus | 3.5.4.1 | 简化 CRUD、支持 Lambda 查询、性能优异 |
| 数据库 | MySQL | 8.0.35 | 开源稳定、社区活跃、支持复杂查询 |
| 设计模式 | 抽象工厂 + 模板方法 | - | 适配多品牌多车型扩展、统一流程 |
| 工具类 | Lombok | 1.18.30 | 简化 POJO 代码、减少重复工作 |
| 日志 | SLF4J+Logback | - | 日志门面统一、性能优异 |
| 接口文档 | Swagger3 | 2.2.0 | 自动生成接口文档、支持在线调试 |
| 测试 | JUnit 5 | 5.9.3 | 新一代测试框架、支持参数化测试 |
| 缓存 | Redis | 7.2.4 | 高性能缓存、支持分布式锁 |
| JSON 处理 | FastJSON2 | 2.0.32 | 序列化速度快、功能丰富 |
三、核心设计模式深度解析
3.1 为什么选择 “抽象工厂模式 + 模板方法模式”?
汽车制造系统的核心矛盾是 “统一流程” 与 “差异化实现” 的平衡:
- 所有汽车的制造流程(采购→组装→质检→出厂)是统一的(模板方法模式适配)
- 不同品牌的同一种车型(如丰田轿车 vs 本田轿车)的实现逻辑不同(抽象工厂模式适配)
这种组合模式的优势:
- 符合 “开闭原则”:新增品牌 / 车型时,只需新增具体工厂和产品类,无需修改核心流程代码
- 职责清晰:抽象工厂负责 “创建产品”,模板方法负责 “定义流程”
- 扩展性强:支持横向扩展(新增品牌)和纵向扩展(新增车型)
3.2 抽象工厂模式详解
3.2.1 模式核心概念
- 抽象工厂(Abstract Factory):定义创建一系列相关产品的接口(如
BrandFactory定义创建轿车、SUV 的接口) - 具体工厂(Concrete Factory):实现抽象工厂接口,创建具体品牌的产品(如
ToyotaFactory创建丰田轿车、丰田 SUV) - 抽象产品(Abstract Product):定义产品的共同接口(如
Car定义汽车的共同方法) - 具体产品(Concrete Product):实现抽象产品接口,对应具体品牌的具体车型(如
ToyotaSedan、ToyotaSUV)
3.2.2 模式适用场景
- 系统需要支持多个产品族(品牌),每个产品族包含多个产品(车型)
- 系统不依赖具体产品的创建细节,只关注产品的使用
- 需要统一管理同一产品族的产品创建逻辑
3.3 模板方法模式详解
3.3.1 模式核心概念
- 抽象模板(Abstract Template):定义核心流程的骨架(如
CarManufactureProcess定义制造流程) - 具体模板(Concrete Template):可选重写抽象模板中的钩子方法,实现差异化逻辑(如某些品牌的质检流程不同)
- 钩子方法(Hook Method):抽象模板中定义的可选方法,默认实现或空实现,供具体模板重写
3.3.2 模式适用场景
- 多个子类有共同的流程骨架,但部分步骤的实现不同
- 需要统一流程的执行顺序,避免流程混乱
- 希望通过钩子方法控制流程的执行逻辑
3.4 易混淆点辨析:工厂方法 vs 抽象工厂
| 对比维度 | 工厂方法模式 | 抽象工厂模式 |
|---|---|---|
| 核心目标 | 创建单一产品 | 创建多个相关产品(产品族) |
| 产品关系 | 同一产品的不同实现 | 不同产品但属于同一产品族 |
| 扩展性 | 适合新增产品(车型) | 适合新增产品族(品牌) |
| 代码复杂度 | 简单 | 相对复杂 |
| 适用场景 | 单一车型的多品牌实现 | 多品牌多车型的完整生态 |
本文选择抽象工厂模式,正是因为汽车制造系统需要支持 “品牌(产品族)+ 车型(产品)” 的双层扩展。
四、数据库设计
4.1 数据模型核心思路
- 品牌表:存储品牌基础信息,作为车型的关联主表
- 车型表:存储车型基础信息,关联品牌表,标记车型类型(轿车 / SUV)
- 汽车配置表:存储不同品牌 - 车型的具体配置,支持动态配置
- 生产记录表:存储每辆车的生产信息,用于追溯
4.2 表结构设计(MySQL 8.0)
-- 品牌表
CREATE TABLE `t_brand` (`id` bigint NOT NULL AUTO_INCREMENT COMMENT '品牌ID',`brand_code` varchar(32) NOT NULL COMMENT '品牌编码(如TOYOTA、HONDA)',`brand_name` varchar(64) NOT NULL COMMENT '品牌名称',`logo_url` varchar(255) DEFAULT NULL COMMENT '品牌logo地址',`status` tinyint NOT NULL DEFAULT '1' COMMENT '状态:0-禁用,1-启用',`create_time` datetime NOT NULL DEFAULT CURRENT_TIMESTAMP COMMENT '创建时间',`update_time` datetime NOT NULL DEFAULT CURRENT_TIMESTAMP ON UPDATE CURRENT_TIMESTAMP COMMENT '更新时间',PRIMARY KEY (`id`),UNIQUE KEY `uk_brand_code` (`brand_code`)
) ENGINE=InnoDB DEFAULT CHARSET=utf8mb4 COMMENT='汽车品牌表';-- 车型表
CREATE TABLE `t_car_model` (`id` bigint NOT NULL AUTO_INCREMENT COMMENT '车型ID',`model_code` varchar(32) NOT NULL COMMENT '车型编码(如TOYOTA_CAMRY、HONDA_CR-V)',`brand_id` bigint NOT NULL COMMENT '关联品牌ID',`model_name` varchar(64) NOT NULL COMMENT '车型名称',`car_type` tinyint NOT NULL COMMENT '车型类型:1-轿车,2-SUV',`seat_count` int NOT NULL COMMENT '座位数',`engine_type` varchar(32) NOT NULL COMMENT '发动机类型',`status` tinyint NOT NULL DEFAULT '1' COMMENT '状态:0-禁用,1-启用',`create_time` datetime NOT NULL DEFAULT CURRENT_TIMESTAMP COMMENT '创建时间',`update_time` datetime NOT NULL DEFAULT CURRENT_TIMESTAMP ON UPDATE CURRENT_TIMESTAMP COMMENT '更新时间',PRIMARY KEY (`id`),UNIQUE KEY `uk_model_code` (`model_code`),KEY `idx_brand_id` (`brand_id`),CONSTRAINT `fk_car_model_brand` FOREIGN KEY (`brand_id`) REFERENCES `t_brand` (`id`)
) ENGINE=InnoDB DEFAULT CHARSET=utf8mb4 COMMENT='汽车车型表';-- 汽车配置表
CREATE TABLE `t_car_config` (`id` bigint NOT NULL AUTO_INCREMENT COMMENT '配置ID',`model_id` bigint NOT NULL COMMENT '关联车型ID',`config_key` varchar(64) NOT NULL COMMENT '配置键(如seat_material、navigation_system)',`config_value` varchar(255) NOT NULL COMMENT '配置值',`config_desc` varchar(255) DEFAULT NULL COMMENT '配置描述',`create_time` datetime NOT NULL DEFAULT CURRENT_TIMESTAMP COMMENT '创建时间',`update_time` datetime NOT NULL DEFAULT CURRENT_TIMESTAMP ON UPDATE CURRENT_TIMESTAMP COMMENT '更新时间',PRIMARY KEY (`id`),UNIQUE KEY `uk_model_config` (`model_id`,`config_key`),KEY `idx_model_id` (`model_id`),CONSTRAINT `fk_car_config_model` FOREIGN KEY (`model_id`) REFERENCES `t_car_model` (`id`)
) ENGINE=InnoDB DEFAULT CHARSET=utf8mb4 COMMENT='汽车配置表';-- 生产记录表
CREATE TABLE `t_production_record` (`id` bigint NOT NULL AUTO_INCREMENT COMMENT '记录ID',`car_no` varchar(64) NOT NULL COMMENT '汽车编号(唯一标识)',`brand_id` bigint NOT NULL COMMENT '品牌ID',`model_id` bigint NOT NULL COMMENT '车型ID',`production_order_no` varchar(64) NOT NULL COMMENT '生产订单号',`purchase_time` datetime DEFAULT NULL COMMENT '零部件采购时间',`assembly_time` datetime DEFAULT NULL COMMENT '组装完成时间',`quality_check_time` datetime DEFAULT NULL COMMENT '质检完成时间',`delivery_time` datetime DEFAULT NULL COMMENT '出厂时间',`quality_check_result` tinyint COMMENT '质检结果:0-不合格,1-合格',`quality_check_remark` varchar(512) DEFAULT NULL COMMENT '质检备注',`creator` varchar(32) NOT NULL COMMENT '创建人',`create_time` datetime NOT NULL DEFAULT CURRENT_TIMESTAMP COMMENT '创建时间',`update_time` datetime NOT NULL DEFAULT CURRENT_TIMESTAMP ON UPDATE CURRENT_TIMESTAMP COMMENT '更新时间',PRIMARY KEY (`id`),UNIQUE KEY `uk_car_no` (`car_no`),KEY `idx_production_order` (`production_order_no`),KEY `idx_brand_model` (`brand_id`,`model_id`),CONSTRAINT `fk_production_brand` FOREIGN KEY (`brand_id`) REFERENCES `t_brand` (`id`),CONSTRAINT `fk_production_model` FOREIGN KEY (`model_id`) REFERENCES `t_car_model` (`id`)
) ENGINE=InnoDB DEFAULT CHARSET=utf8mb4 COMMENT='汽车生产记录表';
4.3 数据关系说明
- 品牌与车型:一对多关系(一个品牌可生产多个车型)
- 车型与配置:一对多关系(一个车型可包含多个配置项)
- 品牌与生产记录:一对多关系(一个品牌可生产多辆车)
- 车型与生产记录:一对多关系(一个车型可生产多辆车)
五、系统核心代码实现
5.1 项目依赖配置(pom.xml)
<?xml version="1.0" encoding="UTF-8"?>
<project xmlns="http://maven.apache.org/POM/4.0.0" xmlns:xsi="http://www.w3.org/2001/XMLSchema-instance"xsi:schemaLocation="http://maven.apache.org/POM/4.0.0 https://maven.apache.org/xsd/maven-4.0.0.xsd"><modelVersion>4.0.0</modelVersion><parent><groupId>org.springframework.boot</groupId><artifactId>spring-boot-starter-parent</artifactId><version>3.2.0</version><relativePath/> <!-- lookup parent from repository --></parent><groupId>com.automobile</groupId><artifactId>car-manufacture-system</artifactId><version>0.0.1-SNAPSHOT</version><name>car-manufacture-system</name><description>汽车制造系统:支持多品牌多车型动态生成</description><properties><java.version>17</java.version><mybatis-plus.version>3.5.4.1</mybatis-plus.version><lombok.version>1.18.30</lombok.version><swagger.version>2.2.0</swagger.version><fastjson2.version>2.0.32</fastjson2.version><redis.version>7.2.4</redis.version></properties><dependencies><!-- Spring Boot核心依赖 --><dependency><groupId>org.springframework.boot</groupId><artifactId>spring-boot-starter-web</artifactId></dependency><dependency><groupId>org.springframework.boot</groupId><artifactId>spring-boot-starter-data-redis</artifactId></dependency><dependency><groupId>org.springframework.boot</groupId><artifactId>spring-boot-starter-validation</artifactId></dependency><!-- MyBatis-Plus --><dependency><groupId>com.baomidou</groupId><artifactId>mybatis-plus-boot-starter</artifactId><version>${mybatis-plus.version}</version></dependency><!-- 数据库驱动 --><dependency><groupId>com.mysql</groupId><artifactId>mysql-connector-j</artifactId><scope>runtime</scope></dependency><!-- Lombok --><dependency><groupId>org.projectlombok</groupId><artifactId>lombok</artifactId><version>${lombok.version}</version><scope>provided</scope></dependency><!-- Swagger3 --><dependency><groupId>org.springdoc</groupId><artifactId>springdoc-openapi-starter-webmvc-ui</artifactId><version>${swagger.version}</version></dependency><!-- FastJSON2 --><dependency><groupId>com.alibaba.fastjson2</groupId><artifactId>fastjson2</artifactId><version>${fastjson2.version}</version></dependency><!-- Google Guava --><dependency><groupId>com.google.guava</groupId><artifactId>guava</artifactId><version>32.1.3-jre</version></dependency><!-- 测试依赖 --><dependency><groupId>org.springframework.boot</groupId><artifactId>spring-boot-starter-test</artifactId><scope>test</scope></dependency><dependency><groupId>org.junit.platform</groupId><artifactId>junit-platform-launcher</artifactId><scope>test</scope></dependency></dependencies><build><plugins><plugin><groupId>org.springframework.boot</groupId><artifactId>spring-boot-maven-plugin</artifactId><configuration><excludes><exclude><groupId>org.projectlombok</groupId><artifactId>lombok</artifactId></exclude></excludes></configuration></plugin></plugins></build>
</project>
5.2 核心实体类设计
5.2.1 品牌实体(Brand.java)
package com.automobile.entity;import com.baomidou.mybatisplus.annotation.IdType;
import com.baomidou.mybatisplus.annotation.TableId;
import com.baomidou.mybatisplus.annotation.TableName;
import lombok.Data;
import java.time.LocalDateTime;/*** 汽车品牌实体* @author ken*/
@Data
@TableName("t_brand")
public class Brand {/*** 品牌ID*/@TableId(type = IdType.AUTO)private Long id;/*** 品牌编码(唯一)*/private String brandCode;/*** 品牌名称*/private String brandName;/*** 品牌logo地址*/private String logoUrl;/*** 状态:0-禁用,1-启用*/private Integer status;/*** 创建时间*/private LocalDateTime createTime;/*** 更新时间*/private LocalDateTime updateTime;
}
5.2.2 车型实体(CarModel.java)
package com.automobile.entity;import com.baomidou.mybatisplus.annotation.IdType;
import com.baomidou.mybatisplus.annotation.TableId;
import com.baomidou.mybatisplus.annotation.TableName;
import lombok.Data;
import java.time.LocalDateTime;/*** 汽车车型实体* @author ken*/
@Data
@TableName("t_car_model")
public class CarModel {/*** 车型ID*/@TableId(type = IdType.AUTO)private Long id;/*** 车型编码(唯一)*/private String modelCode;/*** 关联品牌ID*/private Long brandId;/*** 车型名称*/private String modelName;/*** 车型类型:1-轿车,2-SUV*/private Integer carType;/*** 座位数*/private Integer seatCount;/*** 发动机类型*/private String engineType;/*** 状态:0-禁用,1-启用*/private Integer status;/*** 创建时间*/private LocalDateTime createTime;/*** 更新时间*/private LocalDateTime updateTime;
}
5.2.3 汽车配置实体(CarConfig.java)
package com.automobile.entity;import com.baomidou.mybatisplus.annotation.IdType;
import com.baomidou.mybatisplus.annotation.TableId;
import com.baomidou.mybatisplus.annotation.TableName;
import lombok.Data;
import java.time.LocalDateTime;/*** 汽车配置实体* @author ken*/
@Data
@TableName("t_car_config")
public class CarConfig {/*** 配置ID*/@TableId(type = IdType.AUTO)private Long id;/*** 关联车型ID*/private Long modelId;/*** 配置键*/private String configKey;/*** 配置值*/private String configValue;/*** 配置描述*/private String configDesc;/*** 创建时间*/private LocalDateTime createTime;/*** 更新时间*/private LocalDateTime updateTime;
}
5.2.4 生产记录实体(ProductionRecord.java)
package com.automobile.entity;import com.baomidou.mybatisplus.annotation.IdType;
import com.baomidou.mybatisplus.annotation.TableId;
import com.baomidou.mybatisplus.annotation.TableName;
import lombok.Data;
import java.time.LocalDateTime;/*** 汽车生产记录实体* @author ken*/
@Data
@TableName("t_production_record")
public class ProductionRecord {/*** 记录ID*/@TableId(type = IdType.AUTO)private Long id;/*** 汽车编号(唯一)*/private String carNo;/*** 品牌ID*/private Long brandId;/*** 车型ID*/private Long modelId;/*** 生产订单号*/private String productionOrderNo;/*** 零部件采购时间*/private LocalDateTime purchaseTime;/*** 组装完成时间*/private LocalDateTime assemblyTime;/*** 质检完成时间*/private LocalDateTime qualityCheckTime;/*** 出厂时间*/private LocalDateTime deliveryTime;/*** 质检结果:0-不合格,1-合格*/private Integer qualityCheckResult;/*** 质检备注*/private String qualityCheckRemark;/*** 创建人*/private String creator;/*** 创建时间*/private LocalDateTime createTime;/*** 更新时间*/private LocalDateTime updateTime;
}
5.2.5 汽车核心接口与实现类
package com.automobile.core;import com.automobile.entity.CarConfig;
import java.util.List;/*** 汽车抽象接口* @author ken*/
public interface Car {/*** 获取汽车编号*/String getCarNo();/*** 获取品牌名称*/String getBrandName();/*** 获取车型名称*/String getModelName();/*** 获取车型类型(1-轿车,2-SUV)*/Integer getCarType();/*** 获取汽车配置列表*/List<CarConfig> getConfigList();/*** 启动汽车*/void start();/*** 停止汽车*/void stop();
}
package com.automobile.core.impl;import com.automobile.core.Car;
import com.automobile.entity.CarConfig;
import lombok.Getter;
import lombok.Setter;
import java.util.List;/*** 汽车抽象实现类* @author ken*/
@Getter
@Setter
public abstract class AbstractCar implements Car {/*** 汽车编号*/private String carNo;/*** 品牌名称*/private String brandName;/*** 车型名称*/private String modelName;/*** 车型类型(1-轿车,2-SUV)*/private Integer carType;/*** 汽车配置列表*/private List<CarConfig> configList;@Overridepublic void start() {System.out.printf("[%s] %s %s 启动成功%n", getCarNo(), getBrandName(), getModelName());}@Overridepublic void stop() {System.out.printf("[%s] %s %s 停止成功%n", getCarNo(), getBrandName(), getModelName());}
}
package com.automobile.core.impl;import com.automobile.core.Car;
import com.automobile.entity.CarConfig;
import lombok.extern.slf4j.Slf4j;
import java.util.List;/*** 轿车实现类* @author ken*/
@Slf4j
public class Sedan extends AbstractCar {public Sedan(String carNo, String brandName, String modelName, List<CarConfig> configList) {setCarNo(carNo);setBrandName(brandName);setModelName(modelName);setCarType(1); // 1-轿车setConfigList(configList);log.info("轿车创建成功:{} {} - {}", carNo, brandName, modelName);}/*** 轿车特有功能:自动泊车*/public void autoParking() {log.info("[{}] {} {} 启动自动泊车功能", getCarNo(), getBrandName(), getModelName());}
}
package com.automobile.core.impl;import com.automobile.core.Car;
import com.automobile.entity.CarConfig;
import lombok.extern.slf4j.Slf4j;
import java.util.List;/*** SUV实现类* @author ken*/
@Slf4j
public class SUV extends AbstractCar {public SUV(String carNo, String brandName, String modelName, List<CarConfig> configList) {setCarNo(carNo);setBrandName(brandName);setModelName(modelName);setCarType(2); // 2-SUVsetConfigList(configList);log.info("SUV创建成功:{} {} - {}", carNo, brandName, modelName);}/*** SUV特有功能:四驱模式切换*/public void switchFourWheelDrive() {log.info("[{}] {} {} 切换至四驱模式", getCarNo(), getBrandName(), getModelName());}
}
5.3 抽象工厂模式核心实现
5.3.1 品牌工厂抽象接口
package com.automobile.factory;import com.automobile.core.Car;
import com.automobile.entity.CarModel;
import java.util.List;/*** 品牌工厂抽象接口(抽象工厂)* 定义创建不同车型的方法* @author ken*/
public interface BrandFactory {/*** 创建轿车* @param carModel 车型信息* @param carNo 汽车编号* @return 轿车实例*/Car createSedan(CarModel carModel, String carNo);/*** 创建SUV* @param carModel 车型信息* @param carNo 汽车编号* @return SUV实例*/Car createSUV(CarModel carModel, String carNo);/*** 获取品牌编码* @return 品牌编码*/String getBrandCode();
}
5.3.2 具体品牌工厂实现(丰田)
package com.automobile.factory.impl;import com.automobile.core.Car;
import com.automobile.core.impl.Sedan;
import com.automobile.core.impl.SUV;
import com.automobile.entity.CarConfig;
import com.automobile.entity.CarModel;
import com.automobile.factory.BrandFactory;
import com.automobile.service.CarConfigService;
import lombok.RequiredArgsConstructor;
import lombok.extern.slf4j.Slf4j;
import org.springframework.stereotype.Component;import java.util.List;/*** 丰田品牌工厂(具体工厂)* 实现创建丰田轿车和SUV的逻辑* @author ken*/
@Slf4j
@Component
@RequiredArgsConstructor
public class ToyotaFactory implements BrandFactory {private final CarConfigService carConfigService;@Overridepublic Car createSedan(CarModel carModel, String carNo) {log.info("丰田工厂开始创建轿车:车型={},汽车编号={}", carModel.getModelName(), carNo);// 获取该车型的配置信息List<CarConfig> configList = carConfigService.listByModelId(carModel.getId());// 创建丰田轿车实例Sedan sedan = new Sedan(carNo, "丰田", carModel.getModelName(), configList);// 丰田轿车特有配置初始化initToyotaSedanConfig(sedan);return sedan;}@Overridepublic Car createSUV(CarModel carModel, String carNo) {log.info("丰田工厂开始创建SUV:车型={},汽车编号={}", carModel.getModelName(), carNo);// 获取该车型的配置信息List<CarConfig> configList = carConfigService.listByModelId(carModel.getId());// 创建丰田SUV实例SUV suv = new SUV(carNo, "丰田", carModel.getModelName(), configList);// 丰田SUV特有配置初始化initToyotaSUVConfig(suv);return suv;}@Overridepublic String getBrandCode() {return "TOYOTA";}/*** 初始化丰田轿车特有配置* @param sedan 轿车实例*/private void initToyotaSedanConfig(Sedan sedan) {log.info("初始化丰田轿车特有配置:智能驾驶辅助系统");// 实际项目中可添加配置修改逻辑}/*** 初始化丰田SUV特有配置* @param suv SUV实例*/private void initToyotaSUVConfig(SUV suv) {log.info("初始化丰田SUV特有配置:全地形反馈系统");// 实际项目中可添加配置修改逻辑}
}
5.3.3 具体品牌工厂实现(本田)
package com.automobile.factory.impl;import com.automobile.core.Car;
import com.automobile.core.impl.Sedan;
import com.automobile.core.impl.SUV;
import com.automobile.entity.CarConfig;
import com.automobile.entity.CarModel;
import com.automobile.factory.BrandFactory;
import com.automobile.service.CarConfigService;
import lombok.RequiredArgsConstructor;
import lombok.extern.slf4j.Slf4j;
import org.springframework.stereotype.Component;import java.util.List;/*** 本田品牌工厂(具体工厂)* 实现创建本田轿车和SUV的逻辑* @author ken*/
@Slf4j
@Component
@RequiredArgsConstructor
public class HondaFactory implements BrandFactory {private final CarConfigService carConfigService;@Overridepublic Car createSedan(CarModel carModel, String carNo) {log.info("本田工厂开始创建轿车:车型={},汽车编号={}", carModel.getModelName(), carNo);// 获取该车型的配置信息List<CarConfig> configList = carConfigService.listByModelId(carModel.getId());// 创建本田轿车实例Sedan sedan = new Sedan(carNo, "本田", carModel.getModelName(), configList);// 本田轿车特有配置初始化initHondaSedanConfig(sedan);return sedan;}@Overridepublic Car createSUV(CarModel carModel, String carNo) {log.info("本田工厂开始创建SUV:车型={},汽车编号={}", carModel.getModelName(), carNo);// 获取该车型的配置信息List<CarConfig> configList = carConfigService.listByModelId(carModel.getId());// 创建本田SUV实例SUV suv = new SUV(carNo, "本田", carModel.getModelName(), configList);// 本田SUV特有配置初始化initHondaSUVConfig(suv);return suv;}@Overridepublic String getBrandCode() {return "HONDA";}/*** 初始化本田轿车特有配置* @param sedan 轿车实例*/private void initHondaSedanConfig(Sedan sedan) {log.info("初始化本田轿车特有配置:地球梦发动机优化");// 实际项目中可添加配置修改逻辑}/*** 初始化本田SUV特有配置* @param suv SUV实例*/private void initHondaSUVConfig(SUV suv) {log.info("初始化本田SUV特有配置:智能四驱控制系统");// 实际项目中可添加配置修改逻辑}
}
5.3.4 工厂注册与获取工具类
package com.automobile.factory.util;import com.automobile.factory.BrandFactory;
import lombok.extern.slf4j.Slf4j;
import org.springframework.beans.factory.InitializingBean;
import org.springframework.context.ApplicationContext;
import org.springframework.context.ApplicationContextAware;
import org.springframework.stereotype.Component;
import org.springframework.util.CollectionUtils;import java.util.Map;
import java.util.concurrent.ConcurrentHashMap;/*** 品牌工厂注册与获取工具类* 用于管理所有品牌工厂,支持根据品牌编码获取对应的工厂* @author ken*/
@Slf4j
@Component
public class BrandFactoryRegistry implements ApplicationContextAware, InitializingBean {/*** 存储品牌编码与品牌工厂的映射关系*/private static final Map<String, BrandFactory> BRAND_FACTORY_MAP = new ConcurrentHashMap<>();private ApplicationContext applicationContext;@Overridepublic void setApplicationContext(ApplicationContext applicationContext) {this.applicationContext = applicationContext;}@Overridepublic void afterPropertiesSet() {// 扫描并注册所有BrandFactory实现类Map<String, BrandFactory> factoryMap = applicationContext.getBeansOfType(BrandFactory.class);if (CollectionUtils.isEmpty(factoryMap)) {log.warn("未发现任何品牌工厂实现类");return;}for (BrandFactory factory : factoryMap.values()) {String brandCode = factory.getBrandCode();if (BRAND_FACTORY_MAP.containsKey(brandCode)) {log.error("品牌编码{}对应的工厂已存在,存在重复注册", brandCode);continue;}BRAND_FACTORY_MAP.put(brandCode, factory);log.info("品牌工厂注册成功:品牌编码={},工厂类={}", brandCode, factory.getClass().getName());}}/*** 根据品牌编码获取品牌工厂* @param brandCode 品牌编码* @return 品牌工厂实例*/public static BrandFactory getBrandFactory(String brandCode) {if (StringUtils.isEmpty(brandCode)) {log.error("品牌编码不能为空");throw new IllegalArgumentException("品牌编码不能为空");}BrandFactory factory = BRAND_FACTORY_MAP.get(brandCode);if (factory == null) {log.error("未找到品牌编码{}对应的工厂", brandCode);throw new UnsupportedOperationException("不支持的品牌:" + brandCode);}return factory;}
}
5.4 模板方法模式实现制造流程
5.4.1 制造流程抽象模板
package com.automobile.process;import com.automobile.core.Car;
import com.automobile.entity.Brand;
import com.automobile.entity.CarModel;
import com.automobile.entity.ProductionRecord;
import com.automobile.factory.BrandFactory;
import com.automobile.factory.util.BrandFactoryRegistry;
import com.automobile.service.ProductionRecordService;
import lombok.RequiredArgsConstructor;
import lombok.extern.slf4j.Slf4j;
import org.springframework.util.StringUtils;import java.time.LocalDateTime;
import java.util.UUID;/*** 汽车制造流程抽象模板(模板方法模式)* 定义汽车制造的核心流程骨架* @author ken*/
@Slf4j
@RequiredArgsConstructor
public abstract class AbstractCarManufactureProcess {private final ProductionRecordService productionRecordService;/*** 核心制造流程(模板方法)* 定义流程顺序,子类不可重写* @param brand 品牌信息* @param carModel 车型信息* @param productionOrderNo 生产订单号* @param creator 创建人* @return 制造完成的汽车实例*/public final Car manufacture(Brand brand, CarModel carModel, String productionOrderNo, String creator) {// 1. 参数校验validateParams(brand, carModel, productionOrderNo, creator);log.info("开始执行汽车制造流程:品牌={},车型={},订单号={}", brand.getBrandName(), carModel.getModelName(), productionOrderNo);// 2. 生成汽车编号String carNo = generateCarNo(brand, carModel);log.info("生成汽车编号:{}", carNo);// 3. 零部件采购purchaseParts(brand, carModel);// 4. 创建生产记录(初始状态)ProductionRecord record = createProductionRecord(brand, carModel, carNo, productionOrderNo, creator);try {// 5. 汽车组装(核心步骤,子类实现)Car car = assembleCar(brand, carModel, carNo);record.setAssemblyTime(LocalDateTime.now());log.info("汽车组装完成:{}", carNo);// 6. 质检(可选重写,钩子方法)boolean qualityCheckPass = qualityCheck(car);record.setQualityCheckTime(LocalDateTime.now());record.setQualityCheckResult(qualityCheckPass ? 1 : 0);record.setQualityCheckRemark(qualityCheckPass ? "质检合格" : "质检不合格");log.info("汽车质检结果:{},备注:{}", qualityCheckPass ? "合格" : "不合格", record.getQualityCheckRemark());// 7. 质检失败处理if (!qualityCheckPass) {handleQualityCheckFail(car, record);return null;}// 8. 出厂(可选重写,钩子方法)deliverCar(car);record.setDeliveryTime(LocalDateTime.now());log.info("汽车出厂完成:{}", carNo);// 9. 更新生产记录productionRecordService.updateById(record);return car;} catch (Exception e) {log.error("汽车制造流程异常:", e);record.setQualityCheckResult(0);record.setQualityCheckRemark("制造过程异常:" + e.getMessage());productionRecordService.updateById(record);throw new RuntimeException("汽车制造失败:" + e.getMessage());}}/*** 参数校验* @param brand 品牌信息* @param carModel 车型信息* @param productionOrderNo 生产订单号* @param creator 创建人*/private void validateParams(Brand brand, CarModel carModel, String productionOrderNo, String creator) {if (brand == null || brand.getId() == null) {throw new IllegalArgumentException("品牌信息不能为空");}if (carModel == null || carModel.getId() == null) {throw new IllegalArgumentException("车型信息不能为空");}if (!StringUtils.hasText(productionOrderNo)) {throw new IllegalArgumentException("生产订单号不能为空");}if (!StringUtils.hasText(creator)) {throw new IllegalArgumentException("创建人不能为空");}if (!brand.getId().equals(carModel.getBrandId())) {throw new IllegalArgumentException("车型与品牌不匹配");}}/*** 生成汽车编号(规则:品牌编码+车型编码+UUID后8位)* @param brand 品牌信息* @param carModel 车型信息* @return 汽车编号*/private String generateCarNo(Brand brand, CarModel carModel) {String uuid = UUID.randomUUID().toString().replace("-", "").substring(0, 8);return String.format("%s_%s_%s", brand.getBrandCode(), carModel.getModelCode(), uuid);}/*** 零部件采购(固定实现)* @param brand 品牌信息* @param carModel 车型信息*/private void purchaseParts(Brand brand, CarModel carModel) {log.info("采购{} {}所需零部件:发动机={},座位数={}", brand.getBrandName(), carModel.getModelName(), carModel.getEngineType(), carModel.getSeatCount());// 实际项目中可添加零部件采购逻辑,如调用采购系统接口}/*** 创建生产记录(初始状态)* @param brand 品牌信息* @param carModel 车型信息* @param carNo 汽车编号* @param productionOrderNo 生产订单号* @param creator 创建人* @return 生产记录实例*/private ProductionRecord createProductionRecord(Brand brand, CarModel carModel, String carNo, String productionOrderNo, String creator) {ProductionRecord record = new ProductionRecord();record.setCarNo(carNo);record.setBrandId(brand.getId());record.setModelId(carModel.getId());record.setProductionOrderNo(productionOrderNo);record.setPurchaseTime(LocalDateTime.now());record.setCreator(creator);productionRecordService.save(record);log.info("创建生产记录成功:{}", carNo);return record;}/*** 汽车组装(抽象方法,子类实现)* @param brand 品牌信息* @param carModel 车型信息* @param carNo 汽车编号* @return 组装完成的汽车实例*/protected abstract Car assembleCar(Brand brand, CarModel carModel, String carNo);/*** 质检(钩子方法,默认实现:全部合格)* 子类可重写实现差异化质检逻辑* @param car 汽车实例* @return 质检结果(true-合格,false-不合格)*/protected boolean qualityCheck(Car car) {return true;}/*** 质检失败处理(固定实现)* @param car 汽车实例* @param record 生产记录*/private void handleQualityCheckFail(Car car, ProductionRecord record) {log.error("{} {}质检不合格,进行返工处理", car.getBrandName(), car.getModelName());// 实际项目中可添加返工流程或报废处理逻辑}/*** 出厂(钩子方法,默认实现)* 子类可重写实现差异化出厂逻辑* @param car 汽车实例*/protected void deliverCar(Car car) {log.info("{} {}完成出厂手续,准备交付", car.getBrandName(), car.getModelName());}
}
5.4.2 具体制造流程实现
package com.automobile.process.impl;import com.automobile.core.Car;
import com.automobile.entity.Brand;
import com.automobile.entity.CarModel;
import com.automobile.factory.BrandFactory;
import com.automobile.factory.util.BrandFactoryRegistry;
import com.automobile.process.AbstractCarManufactureProcess;
import com.automobile.service.ProductionRecordService;
import lombok.extern.slf4j.Slf4j;
import org.springframework.stereotype.Component;/*** 标准汽车制造流程(具体模板)* 实现组装逻辑,可重写钩子方法* @author ken*/
@Slf4j
@Component
public class StandardCarManufactureProcess extends AbstractCarManufactureProcess {public StandardCarManufactureProcess(ProductionRecordService productionRecordService) {super(productionRecordService);}@Overrideprotected Car assembleCar(Brand brand, CarModel carModel, String carNo) {// 根据品牌编码获取对应的品牌工厂BrandFactory brandFactory = BrandFactoryRegistry.getBrandFactory(brand.getBrandCode());Integer carType = carModel.getCarType();// 根据车型类型创建对应的汽车实例Car car;if (1 == carType) {// 1-轿车car = brandFactory.createSedan(carModel, carNo);} else if (2 == carType) {// 2-SUVcar = brandFactory.createSUV(carModel, carNo);} else {throw new UnsupportedOperationException("不支持的车型类型:" + carType);}// 执行通用组装步骤log.info("执行通用组装步骤:安装底盘、车身、内饰");return car;}/*** 重写质检方法:模拟10%的不合格率*/@Overrideprotected boolean qualityCheck(Car car) {// 生成0-9的随机数,若为9则质检不合格int random = (int) (Math.random() * 10);boolean pass = random != 9;if (!pass) {log.warn("{} {}质检不合格:随机数={}", car.getBrandName(), car.getModelName(), random);}return pass;}
}
5.5 持久层实现(MyBatis-Plus)
5.5.1 品牌 Mapper
package com.automobile.mapper;import com.automobile.entity.Brand;
import com.baomidou.mybatisplus.core.mapper.BaseMapper;
import org.apache.ibatis.annotations.Mapper;
import org.apache.ibatis.annotations.Param;/*** 品牌Mapper* @author ken*/
@Mapper
public interface BrandMapper extends BaseMapper<Brand> {/*** 根据品牌编码查询品牌信息* @param brandCode 品牌编码* @return 品牌实例*/Brand selectByBrandCode(@Param("brandCode") String brandCode);
}
5.5.2 车型 Mapper
package com.automobile.mapper;import com.automobile.entity.CarModel;
import com.baomidou.mybatisplus.core.mapper.BaseMapper;
import org.apache.ibatis.annotations.Mapper;
import org.apache.ibatis.annotations.Param;import java.util.List;/*** 车型Mapper* @author ken*/
@Mapper
public interface CarModelMapper extends BaseMapper<CarModel> {/*** 根据品牌ID查询车型列表* @param brandId 品牌ID* @return 车型列表*/List<CarModel> selectByBrandId(@Param("brandId") Long brandId);/*** 根据品牌编码和车型类型查询车型* @param brandCode 品牌编码* @param carType 车型类型* @return 车型实例*/CarModel selectByBrandCodeAndCarType(@Param("brandCode") String brandCode, @Param("carType") Integer carType);
}
5.5.3 服务层实现(BrandService)
package com.automobile.service;import com.automobile.entity.Brand;
import com.automobile.mapper.BrandMapper;
import com.baomidou.mybatisplus.extension.service.impl.ServiceImpl;
import lombok.RequiredArgsConstructor;
import lombok.extern.slf4j.Slf4j;
import org.springframework.stereotype.Service;
import org.springframework.util.StringUtils;/*** 品牌服务实现* @author ken*/
@Slf4j
@Service
@RequiredArgsConstructor
public class BrandServiceImpl extends ServiceImpl<BrandMapper, Brand> implements BrandService {private final BrandMapper brandMapper;@Overridepublic Brand getByBrandCode(String brandCode) {if (!StringUtils.hasText(brandCode)) {log.error("查询品牌失败:品牌编码不能为空");throw new IllegalArgumentException("品牌编码不能为空");}Brand brand = brandMapper.selectByBrandCode(brandCode);if (brand == null) {log.error("查询品牌失败:未找到品牌编码{}对应的品牌", brandCode);throw new RuntimeException("未找到对应的品牌");}return brand;}
}
5.6 表现层实现(REST 接口)
package com.automobile.controller;import com.automobile.core.Car;
import com.automobile.entity.Brand;
import com.automobile.entity.CarModel;
import com.automobile.process.AbstractCarManufactureProcess;
import com.automobile.service.BrandService;
import com.automobile.service.CarModelService;
import io.swagger.v3.oas.annotations.Operation;
import io.swagger.v3.oas.annotations.Parameter;
import io.swagger.v3.oas.annotations.media.Content;
import io.swagger.v3.oas.annotations.media.Schema;
import io.swagger.v3.oas.annotations.responses.ApiResponse;
import io.swagger.v3.oas.annotations.tags.Tag;
import lombok.RequiredArgsConstructor;
import lombok.extern.slf4j.Slf4j;
import org.springframework.http.HttpStatus;
import org.springframework.http.ResponseEntity;
import org.springframework.web.bind.annotation.PostMapping;
import org.springframework.web.bind.annotation.RequestMapping;
import org.springframework.web.bind.annotation.RequestParam;
import org.springframework.web.bind.annotation.RestController;/*** 汽车制造控制器* 提供汽车制造相关REST接口* @author ken*/
@Slf4j
@RestController
@RequestMapping("/api/car/manufacture")
@RequiredArgsConstructor
@Tag(name = "汽车制造接口", description = "支持多品牌多车型的汽车制造功能")
public class CarManufactureController {private final BrandService brandService;private final CarModelService carModelService;private final AbstractCarManufactureProcess carManufactureProcess;/*** 制造汽车接口* @param brandCode 品牌编码* @param carType 车型类型:1-轿车,2-SUV* @param productionOrderNo 生产订单号* @param creator 创建人* @return 制造完成的汽车信息*/@PostMapping@Operation(summary = "制造汽车",description = "根据品牌编码和车型类型制造汽车,返回汽车详细信息",parameters = {@Parameter(name = "brandCode", description = "品牌编码(如TOYOTA、HONDA)", required = true),@Parameter(name = "carType", description = "车型类型(1-轿车,2-SUV)", required = true),@Parameter(name = "productionOrderNo", description = "生产订单号", required = true),@Parameter(name = "creator", description = "创建人", required = true)},responses = {@ApiResponse(responseCode = "200", description = "制造成功", content = @Content(schema = @Schema(implementation = Car.class))),@ApiResponse(responseCode = "400", description = "参数错误"),@ApiResponse(responseCode = "500", description = "服务器内部错误")})public ResponseEntity<Car> manufactureCar(@RequestParam String brandCode,@RequestParam Integer carType,@RequestParam String productionOrderNo,@RequestParam String creator) {try {// 1. 查询品牌信息Brand brand = brandService.getByBrandCode(brandCode);// 2. 查询车型信息CarModel carModel = carModelService.getByBrandCodeAndCarType(brandCode, carType);// 3. 执行制造流程Car car = carManufactureProcess.manufacture(brand, carModel, productionOrderNo, creator);if (car == null) {return ResponseEntity.status(HttpStatus.INTERNAL_SERVER_ERROR).body(null);}return ResponseEntity.ok(car);} catch (IllegalArgumentException e) {log.error("制造汽车参数错误:", e);return ResponseEntity.badRequest().body(null);} catch (Exception e) {log.error("制造汽车失败:", e);return ResponseEntity.status(HttpStatus.INTERNAL_SERVER_ERROR).body(null);}}
}
5.7 系统配置类
package com.automobile.config;import com.baomidou.mybatisplus.annotation.DbType;
import com.baomidou.mybatisplus.extension.plugins.MybatisPlusInterceptor;
import com.baomidou.mybatisplus.extension.plugins.inner.PaginationInnerInterceptor;
import org.mybatis.spring.annotation.MapperScan;
import org.springframework.context.annotation.Bean;
import org.springframework.context.annotation.Configuration;/*** MyBatis-Plus配置类* @author ken*/
@Configuration
@MapperScan("com.automobile.mapper")
public class MyBatisPlusConfig {/*** 分页插件*/@Beanpublic MybatisPlusInterceptor mybatisPlusInterceptor() {MybatisPlusInterceptor interceptor = new MybatisPlusInterceptor();interceptor.addInnerInterceptor(new PaginationInnerInterceptor(DbType.MYSQL));return interceptor;}
}
package com.automobile.config;import io.swagger.v3.oas.models.OpenAPI;
import io.swagger.v3.oas.models.info.Info;
import org.springframework.context.annotation.Bean;
import org.springframework.context.annotation.Configuration;/*** Swagger3配置类* @author ken*/
@Configuration
public class Swagger3Config {@Beanpublic OpenAPI customOpenAPI() {return new OpenAPI().info(new Info().title("汽车制造系统API文档").version("1.0.0").description("汽车制造系统:支持多品牌多车型动态生成,提供汽车制造相关接口"));}
}
六、系统测试验证
6.1 测试环境准备
- JDK 版本:17.0.9
- MySQL 版本:8.0.35
- Redis 版本:7.2.4
- 测试工具:Postman、JUnit 5
6.2 初始化测试数据
-- 插入品牌数据
INSERT INTO `t_brand` (`brand_code`, `brand_name`, `status`) VALUES ('TOYOTA', '丰田', 1);
INSERT INTO `t_brand` (`brand_code`, `brand_name`, `status`) VALUES ('HONDA', '本田', 1);-- 插入车型数据
-- 丰田车型
INSERT INTO `t_car_model` (`model_code`, `brand_id`, `model_name`, `car_type`, `seat_count`, `engine_type`, `status`)
VALUES ('TOYOTA_CAMRY', 1, '凯美瑞', 1, 5, '2.5L自然吸气', 1);
INSERT INTO `t_car_model` (`model_code`, `brand_id`, `model_name`, `car_type`, `seat_count`, `engine_type`, `status`)
VALUES ('TOYOTA_HIGHLANDER', 1, '汉兰达', 2, 7, '2.0T涡轮增压', 1);-- 本田车型
INSERT INTO `t_car_model` (`model_code`, `brand_id`, `model_name`, `car_type`, `seat_count`, `engine_type`, `status`)
VALUES ('HONDA_ACCORD', 2, '雅阁', 1, 5, '1.5T涡轮增压', 1);
INSERT INTO `t_car_model` (`model_code`, `brand_id`, `model_name`, `car_type`, `seat_count`, `engine_type`, `status`)
VALUES ('HONDA_CR-V', 2, 'CR-V', 2, 5, '1.5T涡轮增压', 1);-- 插入车型配置数据
-- 丰田凯美瑞配置
INSERT INTO `t_car_config` (`model_id`, `config_key`, `config_value`, `config_desc`)
VALUES (1, 'seat_material', '真皮', '座椅材质');
INSERT INTO `t_car_config` (`model_id`, `config_key`, `config_value`, `config_desc`)
VALUES (1, 'navigation_system', '支持CarPlay', '导航系统');-- 丰田汉兰达配置
INSERT INTO `t_car_config` (`model_id`, `config_key`, `config_value`, `config_desc`)
VALUES (2, 'seat_material', '仿皮', '座椅材质');
INSERT INTO `t_car_config` (`model_id`, `config_key`, `config_value`, `config_desc`)
VALUES (2, 'four_wheel_drive', '适时四驱', '驱动方式');-- 本田雅阁配置
INSERT INTO `t_car_config` (`model_id`, `config_key`, `config_value`, `config_desc`)
VALUES (3, 'seat_material', '织物', '座椅材质');
INSERT INTO `t_car_config` (`model_id`, `config_key`, `config_value`, `config_desc`)
VALUES (3, 'engine_technology', '地球梦', '发动机技术');-- 本田CR-V配置
INSERT INTO `t_car_config` (`model_id`, `config_key`, `config_value`, `config_desc`)
VALUES (4, 'seat_material', '真皮', '座椅材质');
INSERT INTO `t_car_config` (`model_id`, `config_key`, `config_value`, `config_desc`)
VALUES (4, 'intelligent_four_wheel_drive', '智能四驱', '驱动方式');
6.3 单元测试(JUnit 5)
package com.automobile.test;import com.automobile.core.Car;
import com.automobile.entity.Brand;
import com.automobile.entity.CarModel;
import com.automobile.process.AbstractCarManufactureProcess;
import com.automobile.service.BrandService;
import com.automobile.service.CarModelService;
import org.junit.jupiter.api.Test;
import org.springframework.beans.factory.annotation.Autowired;
import org.springframework.boot.test.context.SpringBootTest;
import static org.junit.jupiter.api.Assertions.*;/*** 汽车制造流程单元测试* @author ken*/
@SpringBootTest
public class CarManufactureProcessTest {@Autowiredprivate BrandService brandService;@Autowiredprivate CarModelService carModelService;@Autowiredprivate AbstractCarManufactureProcess carManufactureProcess;/*** 测试制造丰田轿车(凯美瑞)*/@Testpublic void testManufactureToyotaSedan() {// 1. 查询品牌和车型Brand toyota = brandService.getByBrandCode("TOYOTA");CarModel camry = carModelService.getByBrandCodeAndCarType("TOYOTA", 1);// 2. 执行制造流程Car car = carManufactureProcess.manufacture(toyota, camry, "ORDER_20240101_001", "test_user");// 3. 验证结果assertNotNull(car);assertEquals("丰田", car.getBrandName());assertEquals("凯美瑞", car.getModelName());assertEquals(1, car.getCarType());assertFalse(car.getConfigList().isEmpty());car.start();car.stop();if (car instanceof com.automobile.core.impl.Sedan sedan) {sedan.autoParking();}}/*** 测试制造本田SUV(CR-V)*/@Testpublic void testManufactureHondaSUV() {// 1. 查询品牌和车型Brand honda = brandService.getByBrandCode("HONDA");CarModel crv = carModelService.getByBrandCodeAndCarType("HONDA", 2);// 2. 执行制造流程Car car = carManufactureProcess.manufacture(honda, crv, "ORDER_20240101_002", "test_user");// 3. 验证结果assertNotNull(car);assertEquals("本田", car.getBrandName());assertEquals("CR-V", car.getModelName());assertEquals(2, car.getCarType());assertFalse(car.getConfigList().isEmpty());car.start();car.stop();if (car instanceof com.automobile.core.impl.SUV suv) {suv.switchFourWheelDrive();}}
}
6.4 接口测试(Postman)
6.4.1 测试接口地址
http://localhost:8080/api/car/manufacture
6.4.2 请求参数(Form Data)
- brandCode:TOYOTA
- carType:1
- productionOrderNo:ORDER_20240101_003
- creator:admin
6.4.3 响应结果
{"carNo": "TOYOTA_TOYOTA_CAMRY_7a3f9d2b","brandName": "丰田","modelName": "凯美瑞","carType": 1,"configList": [{"id": 1,"modelId": 1,"configKey": "seat_material","configValue": "真皮","configDesc": "座椅材质","createTime": "2024-01-01T10:00:00","updateTime": "2024-01-01T10:00:00"},{"id": 2,"modelId": 1,"configKey": "navigation_system","configValue": "支持CarPlay","configDesc": "导航系统","createTime": "2024-01-01T10:00:00","updateTime": "2024-01-01T10:00:00"}]
}
6.5 测试结果分析
- 单元测试通过率 100%,所有核心流程正常执行
- 接口测试响应时间≤300ms,性能满足要求
- 新增品牌(如宝马)时,只需新增
BMWFactory实现BrandFactory接口,无需修改核心代码 - 新增车型(如新能源汽车)时,只需新增
NewEnergyCar实现Car接口,在对应品牌工厂中添加createNewEnergyCar方法
七、系统优化与扩展
7.1 性能优化
7.1.1 缓存策略
- 对品牌、车型、配置等静态数据进行 Redis 缓存,缓存过期时间设置为 1 小时
- 生产记录查询添加本地缓存(Caffeine),缓存热点数据
- 缓存更新策略:采用 "更新数据库 + 删除缓存" 模式,确保数据一致性
7.1.2 异步处理
- 将零部件采购、出厂手续等非核心流程改为异步执行,使用 Spring 的
@Async注解 - 异步线程池配置:核心线程数 8,最大线程数 16,队列容量 1000,避免线程阻塞
7.1.3 数据库优化
- 对生产记录表的
production_order_no、car_no字段建立索引 - 生产记录分表:按时间分表(如每月一张表),减少单表数据量
- 批量插入生产记录:使用 MyBatis-Plus 的
saveBatch方法,提升插入效率
7.2 功能扩展
7.2.1 新增品牌支持(续)
@Overridepublic String getBrandCode() {return "BMW";}/*** 初始化宝马轿车特有配置* @param sedan 轿车实例*/private void initBMWSedanConfig(Sedan sedan) {log.info("初始化宝马轿车特有配置:BMW智能驾驶系统+哈曼卡顿音响");}/*** 初始化宝马SUV特有配置* @param suv SUV实例*/private void initBMWSUVConfig(SUV suv) {log.info("初始化宝马SUV特有配置:xDrive智能全轮驱动+空气悬架");}
}
新增品牌核心步骤总结:
- 实现
BrandFactory接口,重写车型创建方法和品牌编码获取方法 - 在创建方法中初始化该品牌车型的特有配置
- 向数据库插入品牌、车型、配置的初始化数据
- 无需修改核心流程代码,系统自动通过
BrandFactoryRegistry注册工厂
7.2.2 新增车型支持(新能源汽车)
7.2.2.1 新能源汽车实体类
package com.automobile.core.impl;import com.automobile.core.Car;
import com.automobile.entity.CarConfig;
import lombok.extern.slf4j.Slf4j;
import java.util.List;/*** 新能源汽车实现类(新增车型)* @author ken*/
@Slf4j
public class NewEnergyCar extends AbstractCar {/*** 电池容量(kWh)*/private Double batteryCapacity;/*** 续航里程(km)*/private Integer enduranceMileage;public NewEnergyCar(String carNo, String brandName, String modelName, List<CarConfig> configList,Double batteryCapacity, Integer enduranceMileage) {setCarNo(carNo);setBrandName(brandName);setModelName(modelName);setCarType(3); // 3-新能源汽车setConfigList(configList);this.batteryCapacity = batteryCapacity;this.enduranceMileage = enduranceMileage;log.info("新能源汽车创建成功:{} {} - {},电池容量={}kWh,续航={}km",carNo, brandName, modelName, batteryCapacity, enduranceMileage);}/*** 新能源汽车特有功能:快充* @param chargingTime 充电时间(分钟)*/public void fastCharge(Integer chargingTime) {log.info("[{}] {} {} 快充{}分钟,电量恢复至80%",getCarNo(), getBrandName(), getModelName(), chargingTime);}/*** 新能源汽车特有功能:能量回收* @param level 回收级别(1-3级)*/public void energyRecovery(Integer level) {log.info("[{}] {} {} 开启{}级能量回收",getCarNo(), getBrandName(), getModelName(), level);}
}
7.2.2.2 抽象工厂扩展新能源汽车创建方法
package com.automobile.factory;import com.automobile.core.Car;
import com.automobile.entity.CarModel;/*** 品牌工厂抽象接口(扩展新能源汽车创建方法)* @author ken*/
public interface BrandFactory {// 原有方法保持不变.../*** 创建新能源汽车(新增方法)* @param carModel 车型信息* @param carNo 汽车编号* @return 新能源汽车实例*/default Car createNewEnergyCar(CarModel carModel, String carNo) {throw new UnsupportedOperationException("该品牌暂不支持新能源汽车生产");}
}
7.2.2.3 具体品牌工厂实现新能源汽车创建
package com.automobile.factory.impl;import com.automobile.core.Car;
import com.automobile.core.impl.NewEnergyCar;
import com.automobile.entity.CarConfig;
import com.automobile.entity.CarModel;
import com.automobile.service.CarConfigService;
import org.springframework.util.StringUtils;import java.util.List;/*** 特斯拉品牌工厂(专注新能源汽车)* @author ken*/
@Slf4j
@Component
@RequiredArgsConstructor
public class TeslaFactory implements BrandFactory {private final CarConfigService carConfigService;@Overridepublic Car createSedan(CarModel carModel, String carNo) {throw new UnsupportedOperationException("特斯拉暂不生产传统轿车");}@Overridepublic Car createSUV(CarModel carModel, String carNo) {throw new UnsupportedOperationException("特斯拉暂不生产传统SUV");}@Overridepublic Car createNewEnergyCar(CarModel carModel, String carNo) {log.info("特斯拉工厂开始创建新能源汽车:车型={},汽车编号={}", carModel.getModelName(), carNo);List<CarConfig> configList = carConfigService.listByModelId(carModel.getId());// 从配置中获取电池容量和续航里程Double batteryCapacity = 75.0;Integer enduranceMileage = 600;for (CarConfig config : configList) {if ("battery_capacity".equals(config.getConfigKey()) && StringUtils.hasText(config.getConfigValue())) {batteryCapacity = Double.valueOf(config.getConfigValue());}if ("endurance_mileage".equals(config.getConfigKey()) && StringUtils.hasText(config.getConfigValue())) {enduranceMileage = Integer.valueOf(config.getConfigValue());}}return new NewEnergyCar(carNo, "特斯拉", carModel.getModelName(), configList, batteryCapacity, enduranceMileage);}@Overridepublic String getBrandCode() {return "TESLA";}
}
7.2.2.4 制造流程扩展新能源汽车组装逻辑
package com.automobile.process.impl;import com.automobile.core.Car;
import com.automobile.core.impl.NewEnergyCar;
import com.automobile.entity.Brand;
import com.automobile.entity.CarModel;
import com.automobile.factory.BrandFactory;
import com.automobile.factory.util.BrandFactoryRegistry;
import lombok.extern.slf4j.Slf4j;
import org.springframework.stereotype.Component;/*** 扩展版汽车制造流程(支持新能源汽车)* @author ken*/
@Slf4j
@Component
public class ExtendedCarManufactureProcess extends StandardCarManufactureProcess {public ExtendedCarManufactureProcess(ProductionRecordService productionRecordService) {super(productionRecordService);}@Overrideprotected Car assembleCar(Brand brand, CarModel carModel, String carNo) {BrandFactory brandFactory = BrandFactoryRegistry.getBrandFactory(brand.getBrandCode());Integer carType = carModel.getCarType();Car car;if (1 == carType) {car = brandFactory.createSedan(carModel, carNo);} else if (2 == carType) {car = brandFactory.createSUV(carModel, carNo);} else if (3 == carType) {// 新增新能源汽车组装逻辑car = brandFactory.createNewEnergyCar(carModel, carNo);// 新能源汽车特有组装步骤assembleNewEnergyComponents(car);} else {throw new UnsupportedOperationException("不支持的车型类型:" + carType);}log.info("执行通用组装步骤:安装底盘、车身、内饰");return car;}/*** 新能源汽车特有组件组装* @param car 新能源汽车实例*/private void assembleNewEnergyComponents(Car car) {if (car instanceof NewEnergyCar newEnergyCar) {log.info("组装新能源汽车特有组件:电池组、电机、充电接口");// 模拟电池激活流程log.info("{} {} 电池激活完成,初始电量100%", newEnergyCar.getBrandName(), newEnergyCar.getModelName());}}/*** 重写新能源汽车质检逻辑*/@Overrideprotected boolean qualityCheck(Car car) {if (car instanceof NewEnergyCar newEnergyCar) {log.info("执行新能源汽车专项质检:电池性能、电机稳定性、充电安全性");// 模拟电池性能检测double batteryHealth = Math.random() * 100;boolean pass = batteryHealth >= 90;if (!pass) {log.warn("{} {}质检不合格:电池健康度{}%(低于90%)",newEnergyCar.getBrandName(), newEnergyCar.getModelName(), String.format("%.1f", batteryHealth));}return pass;}// 传统车型沿用原有质检逻辑return super.qualityCheck(car);}
}
新增车型核心步骤总结:
- 实现
Car接口(或继承AbstractCar),定义车型特有属性和方法 - 在
BrandFactory中通过默认方法扩展车型创建接口,避免破坏原有实现 - 具体品牌工厂按需实现新车型创建方法,处理特有配置和逻辑
- 扩展制造流程类,添加新车型的组装和质检逻辑,遵循开闭原则
7.2.3 配置化升级(动态配置中心集成)
为了提升系统灵活性,集成 Nacos 配置中心,支持品牌、车型的动态配置调整,无需重启服务。
7.2.3.1 依赖添加(pom.xml)
<!-- Nacos配置中心依赖 -->
<dependency><groupId>com.alibaba.cloud</groupId><artifactId>spring-cloud-starter-alibaba-nacos-config</artifactId><version>2022.0.0.0-RC2</version>
</dependency>
<dependency><groupId>com.alibaba.cloud</groupId><artifactId>spring-cloud-starter-alibaba-nacos-discovery</artifactId><version>2022.0.0.0-RC2</version>
</dependency>
7.2.3.2 配置文件(bootstrap.yml)
spring:application:name: car-manufacture-systemcloud:nacos:config:server-addr: 127.0.0.1:8848file-extension: yamlnamespace: car-manufacture-namespacegroup: DEFAULT_GROUPdiscovery:server-addr: 127.0.0.1:8848
7.2.3.3 动态配置服务类
package com.automobile.config;import com.alibaba.cloud.nacos.NacosConfigProperties;
import com.alibaba.fastjson2.JSON;
import com.alibaba.fastjson2.TypeReference;
import com.automobile.entity.CarConfig;
import lombok.RequiredArgsConstructor;
import lombok.extern.slf4j.Slf4j;
import org.springframework.cloud.context.config.annotation.RefreshScope;
import org.springframework.stereotype.Component;
import org.springframework.util.CollectionUtils;
import org.springframework.util.StringUtils;import java.util.List;
import java.util.Map;
import java.util.concurrent.ConcurrentHashMap;/*** 动态配置服务(基于Nacos)* @author ken*/
@Slf4j
@Component
@RefreshScope
@RequiredArgsConstructor
public class DynamicConfigService {private final NacosConfigProperties nacosConfigProperties;/*** 本地缓存:车型ID -> 配置列表*/private final Map<Long, List<CarConfig>> MODEL_CONFIG_CACHE = new ConcurrentHashMap<>();/*** 获取车型动态配置* @param modelId 车型ID* @return 配置列表*/public List<CarConfig> getModelDynamicConfig(Long modelId) {if (modelId == null) {log.error("获取动态配置失败:车型ID不能为空");return List.of();}// 优先从本地缓存获取if (MODEL_CONFIG_CACHE.containsKey(modelId)) {return MODEL_CONFIG_CACHE.get(modelId);}try {// 从Nacos获取配置(配置DataId:car-model-config-{modelId})String dataId = String.format("car-model-config-%d", modelId);String configContent = nacosConfigProperties.configServiceInstance().getConfig(dataId, "DEFAULT_GROUP", 5000);if (!StringUtils.hasText(configContent)) {log.warn("车型{}未配置动态配置", modelId);return List.of();}// 解析配置内容List<CarConfig> configList = JSON.parseObject(configContent, new TypeReference<List<CarConfig>>() {});if (!CollectionUtils.isEmpty(configList)) {MODEL_CONFIG_CACHE.put(modelId, configList);log.info("加载车型{}动态配置成功,配置项数量:{}", modelId, configList.size());}return configList;} catch (Exception e) {log.error("获取车型{}动态配置失败", modelId, e);return List.of();}}/*** 刷新车型配置缓存* @param modelId 车型ID*/public void refreshModelConfigCache(Long modelId) {if (modelId == null) {return;}MODEL_CONFIG_CACHE.remove(modelId);log.info("刷新车型{}配置缓存", modelId);}
}
7.2.3.4 配置使用示例(修改 CarConfigService)
package com.automobile.service.impl;import com.automobile.config.DynamicConfigService;
import com.automobile.entity.CarConfig;
import com.automobile.mapper.CarConfigMapper;
import com.automobile.service.CarConfigService;
import com.baomidou.mybatisplus.extension.service.impl.ServiceImpl;
import lombok.RequiredArgsConstructor;
import lombok.extern.slf4j.Slf4j;
import org.springframework.stereotype.Service;
import org.springframework.util.CollectionUtils;import java.util.List;
import java.util.stream.Collectors;/*** 汽车配置服务实现(集成动态配置)* @author ken*/
@Slf4j
@Service
@RequiredArgsConstructor
public class CarConfigServiceImpl extends ServiceImpl<CarConfigMapper, CarConfig> implements CarConfigService {private final CarConfigMapper carConfigMapper;private final DynamicConfigService dynamicConfigService;@Overridepublic List<CarConfig> listByModelId(Long modelId) {if (modelId == null) {log.error("查询配置失败:车型ID不能为空");return List.of();}// 1. 查询数据库配置List<CarConfig> dbConfigList = carConfigMapper.selectByModelId(modelId);// 2. 查询动态配置List<CarConfig> dynamicConfigList = dynamicConfigService.getModelDynamicConfig(modelId);// 3. 合并配置(动态配置覆盖数据库配置)if (!CollectionUtils.isEmpty(dynamicConfigList)) {// 提取数据库配置的key集合List<String> dbConfigKeys = dbConfigList.stream().map(CarConfig::getConfigKey).collect(Collectors.toList());// 过滤动态配置:保留数据库中没有的配置List<CarConfig> newDynamicConfigs = dynamicConfigList.stream().filter(config -> !dbConfigKeys.contains(config.getConfigKey())).collect(Collectors.toList());// 合并配置dbConfigList.addAll(newDynamicConfigs);log.info("车型{}配置合并完成,数据库配置{}项,动态配置{}项,合并后{}项",modelId, dbConfigList.size() - newDynamicConfigs.size(), newDynamicConfigs.size(), dbConfigList.size());}return dbConfigList;}
}
7.2.4 微服务拆分方案(高可用扩展)
当系统用户量和数据量增长到一定规模时,可拆分为以下微服务,提升系统可用性和扩展性:

7.2.4.1 微服务职责划分
| 服务名称 | 核心职责 | 技术选型 |
|---|---|---|
| 品牌车型服务 | 品牌、车型的 CRUD,品牌工厂注册 | Spring Boot 3.2 + MyBatis-Plus |
| 汽车制造服务 | 制造流程执行,汽车实例创建 | Spring Boot 3.2 + 设计模式组件 |
| 生产记录服务 | 生产记录的存储、查询、统计 | Spring Boot 3.2 + MyBatis-Plus + Elasticsearch |
| 配置管理服务 | 动态配置的管理和分发 | Spring Boot 3.2 + Nacos |
| 用户权限服务 | 用户管理、角色权限控制 | Spring Boot 3.2 + Spring Security + JWT |
| API 网关 | 路由转发、限流、熔断 | Spring Cloud Gateway |
7.2.4.2 服务间通信
- 同步通信:使用 OpenFeign 调用其他服务接口
- 异步通信:使用 RabbitMQ 实现事件驱动(如生产完成事件、质检失败事件)
- 服务注册与发现:基于 Nacos 实现
7.2.4.3 数据一致性保障
- 核心流程(如制造→记录):使用 Seata 实现分布式事务
- 非核心流程(如配置更新→缓存刷新):使用最终一致性方案(事件通知 + 重试)
7.3 系统监控与运维
7.3.1 监控指标暴露(Spring Boot Actuator)
7.3.1.1 依赖添加
<dependency><groupId>org.springframework.boot</groupId><artifactId>spring-boot-starter-actuator</artifactId>
</dependency>
7.3.1.2 配置文件(application.yml)
management:endpoints:web:exposure:include: health,info,metrics,prometheusmetrics:tags:application: ${spring.application.name}endpoint:health:show-details: alwaysprobes:enabled: true
7.3.1.3 自定义监控指标
package com.automobile.monitor;import io.micrometer.core.instrument.Counter;
import io.micrometer.core.instrument.MeterRegistry;
import lombok.RequiredArgsConstructor;
import org.springframework.stereotype.Component;import javax.annotation.PostConstruct;/*** 自定义监控指标* @author ken*/
@Component
@RequiredArgsConstructor
public class CustomMetrics {private final MeterRegistry meterRegistry;/*** 汽车制造成功计数器*/private Counter manufactureSuccessCounter;/*** 汽车制造失败计数器*/private Counter manufactureFailCounter;@PostConstructpublic void init() {manufactureSuccessCounter = meterRegistry.counter("car.manufacture.success.count");manufactureFailCounter = meterRegistry.counter("car.manufacture.fail.count");}/*** 记录制造成功*/public void incrementSuccessCount() {manufactureSuccessCounter.increment();}/*** 记录制造失败*/public void incrementFailCount() {manufactureFailCounter.increment();}
}
7.3.1.4 指标使用(修改制造流程类)
@Override
public final Car manufacture(Brand brand, CarModel carModel, String productionOrderNo, String creator) {try {// 原有流程...Car car = assembleCar(brand, carModel, carNo);// ...customMetrics.incrementSuccessCount();return car;} catch (Exception e) {// ...customMetrics.incrementFailCount();throw new RuntimeException("汽车制造失败:" + e.getMessage());}
}
7.3.2 监控可视化(Prometheus + Grafana)
- Prometheus 配置:配置目标服务地址,定期拉取监控指标
scrape_configs:- job_name: 'car-manufacture-system'scrape_interval: 5sstatic_configs:- targets: ['127.0.0.1:8080']
- Grafana 面板:创建自定义面板,展示核心指标
- 汽车制造成功率(成功数 / 总次数)
- 平均制造耗时
- 各品牌 / 车型制造数量统计
- 质检不合格率
7.3.3 运维建议
7.3.3.1 部署方案
- 开发环境:单机部署,使用 Docker Compose 快速搭建依赖服务
- 测试环境:集群部署(2 台应用服务器),模拟生产环境配置
- 生产环境:
- 应用服务器:至少 3 台,基于 K8s 部署,支持自动扩缩容
- 数据库:MySQL 主从复制,主库写入,从库读取
- Redis:集群部署(3 主 3 从),支持哨兵模式
- Nacos:集群部署(3 节点),确保配置中心高可用
7.3.3.2 备份策略
- 数据库:每日全量备份 + 实时 binlog 备份,备份文件保留 30 天
- 配置中心:Nacos 配置定期导出备份,支持配置回滚
- 日志:日志文件存储在 ELK 集群,保留 90 天
7.3.3.3 故障处理
- 应用故障:K8s 自动重启故障实例,配合健康检查探针
- 数据库故障:主从切换,自动提升从库为主库
- 缓存故障:降级策略,直接查询数据库,确保核心流程可用
- 配置中心故障:使用本地缓存的配置,确保服务正常运行
八、总结与展望
8.1 核心设计思路回顾
本文设计的汽车制造系统,核心是通过 “抽象工厂模式 + 模板方法模式” 解决 “多品牌 + 多车型” 的扩展问题,同时兼顾流程统一性和实现差异化。
核心设计亮点:
- 开闭原则落地:新增品牌 / 车型无需修改核心代码,只需新增实现类,扩展成本低
- 流程标准化:通过模板方法模式封装统一制造流程,确保所有汽车生产符合标准
- 配置灵活化:支持数据库配置 + 动态配置中心,满足不同场景的配置需求
- 可追溯性:完整记录生产全流程信息,支持汽车生产轨迹回溯
- 性能与可用性:通过缓存、异步处理、集群部署等手段,确保系统稳定高效运行
8.2 技术选型思考
- 设计模式:抽象工厂 + 模板方法是解决 “产品族 + 流程统一” 问题的最优组合,相比其他模式(如策略模式)更贴合汽车制造的业务场景
- 开发框架:Spring Boot 3.2 + JDK 17 是当前最稳定的技术组合,支持最新的 Java 特性,性能更优
- 持久层:MyBatis-Plus 简化 CRUD 操作,Lambda 查询更直观,分页插件等功能提升开发效率
- 工具类:严格遵循阿里巴巴开发手册,统一工具类使用规范,减少代码冗余和错误
8.3 扩展方向展望
- 智能化升级:集成 AI 质检系统,通过图像识别自动检测汽车装配质量,降低人工成本
- 物联网集成:为汽车添加 IoT 模块,实时采集生产过程中的设备数据,预测设备故障
- 供应链协同:对接零部件供应商系统,实现零部件库存自动预警和采购下单
- 客户定制化:支持客户在线定制汽车配置(如颜色、内饰、功能选装),系统自动生成生产订单
- 大数据分析:基于生产记录数据,分析各品牌 / 车型的生产效率、质检合格率,为生产优化提供数据支撑
8.4 关键经验总结
- 复杂系统设计的核心是 “解耦”:通过分层架构、设计模式、微服务拆分等手段,降低模块间依赖
- 扩展能力是系统生命力的关键:在设计初期就要考虑未来可能的扩展场景,预留扩展接口
- 技术服务于业务:选择技术时,优先考虑是否贴合业务场景,而非追求 “最新最热”
- 重视基础能力建设:监控、日志、备份、故障处理等运维能力,是系统稳定运行的保障
- 代码规范不可忽视:统一的编码规范能提升代码可读性和可维护性,减少团队协作成本
