第四章:C# 面向对象编程详解:从类与对象到完整项目实践
C# 面向对象编程详解:从类与对象到完整项目实践
4.1 类(Class)与对象(Object)的概念
核心概念解析
类(Class) 是面向对象编程的蓝图或模板,它定义了:
-
数据成员:字段和属性,用于存储对象状态
-
行为成员:方法,定义对象能执行的操作
-
构造机制:构造函数,用于创建和初始化对象
对象(Object) 是类的具体实例,是根据类定义创建的现实实体。

类与对象关系流程图
现实世界类比
// 类:就像汽车的设计图纸
class Car
{// 属性:颜色、品牌、速度等public string Color { get; set; }public string Brand { get; set; }// 方法:启动、加速、刹车等public void Start() { /* 启动逻辑 */ }public void Accelerate() { /* 加速逻辑 */ }
}// 对象:就像根据图纸制造的具体汽车
Car myCar = new Car(); // 我的汽车
Car yourCar = new Car(); // 你的汽车
第一个完整的类示例
using System;// 定义一个Person类
class Person
{// 字段 - 存储数据public string name;public int age;// 方法 - 定义行为public void Introduce(){Console.WriteLine($"你好,我叫{name},今年{age}岁。");}
}class Program
{static void Main(){// 创建Person类的对象(实例化)Person person1 = new Person();person1.name = "张三";person1.age = 25;person1.Introduce(); // 输出:你好,我叫张三,今年25岁。Person person2 = new Person();person2.name = "李四";person2.age = 30;person2.Introduce(); // 输出:你好,我叫李四,今年30岁。}
}
4.2 字段(Field)与属性(Property)
字段(Field)
字段是直接在类中声明的变量,用于存储对象的状态数据。
class Student
{// 公共字段 - 通常使用小写字母开头public string name;public int age;// 私有字段 - 只能在类内部访问private double gpa;// 静态字段 - 属于类本身,所有实例共享private static int studentCount = 0;
}
属性(Property)
属性提供了对字段的安全访问机制,可以添加验证逻辑。

属性访问流程图
完整属性(Full Property)
class BankAccount
{private double balance; // 私有字段// 属性 - 提供对balance字段的受控访问public double Balance{get { return balance; } // 读取值set { // 添加验证逻辑if (value >= 0)balance = value;elseConsole.WriteLine("余额不能为负数!");}}private string accountNumber;// 只读属性public string AccountNumber{get { return accountNumber; }}
}
自动属性(Auto Property)
当不需要额外逻辑时,可以使用简洁的自动属性:
class Product
{// 自动属性 - 编译器自动生成私有字段public string Name { get; set; }public decimal Price { get; set; }public int Stock { get; set; }// 只读自动属性(只能在构造函数中设置)public string Category { get; }// 带有不同访问级别的属性public string InternalCode { get; private set; }
}
字段与属性的使用场景对比
class Employee
{// 字段 - 用于内部计算,不需要外部访问private DateTime hireDate;private int workingYears;// 属性 - 需要验证或计算的公共数据private string _name;public string Name{get { return _name; }set { if (!string.IsNullOrWhiteSpace(value))_name = value.Trim();elsethrow new ArgumentException("姓名不能为空");}}// 计算属性(只有getter)public bool IsEligibleForPromotion{get { return workingYears >= 3; }}// 自动属性public string Department { get; set; }
}
4.3 方法(Method)
方法的基本定义
方法是类中定义行为的方式,包含执行特定任务的语句块。
class Calculator
{// 无参数无返回值的方法public void ShowWelcome(){Console.WriteLine("欢迎使用计算器!");}// 有参数无返回值的方法public void PrintMessage(string message){Console.WriteLine($"消息:{message}");}// 有参数有返回值的方法public int Add(int a, int b){return a + b;}// 多个参数的方法public double CalculateBMI(double weight, double height){return weight / (height * height);}
}

方法调用执行流程图
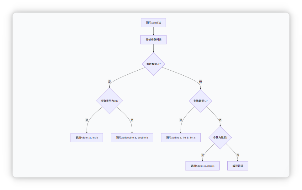
方法重载(Overload)
同一个类中可以有多个同名方法,只要参数列表不同:
class MathOperations
{// 整数相加public int Add(int a, int b){return a + b;}// 浮点数相加 - 参数类型不同public double Add(double a, double b){return a + b;}// 三个数相加 - 参数数量不同public int Add(int a, int b, int c){return a + b + c;}
}

方法重载解析流程图
参数传递方式
class ParameterDemo
{// 值传递 - 传递参数的副本public void IncrementValue(int number){number++;Console.WriteLine($"方法内: {number}");}// 引用传递 - 使用ref关键字public void IncrementRef(ref int number){number++;Console.WriteLine($"方法内: {number}");}// 输出参数 - 使用out关键字public void GetUserInfo(out string name, out int age){name = "张三"; // 必须赋值age = 25; // 必须赋值}
}
4.4 构造函数与析构函数
构造函数(Constructor)
构造函数在创建对象时自动调用,用于初始化对象。
class Book
{public string Title { get; set; }public string Author { get; set; }public decimal Price { get; set; }// 默认构造函数public Book(){Title = "未知";Author = "未知";Price = 0;}// 参数化构造函数public Book(string title, string author, decimal price){Title = title;Author = author;Price = price;}// 构造函数重载public Book(string title, string author) : this(title, author, 0){// 使用this调用其他构造函数}
}

对象生命周期流程图
静态构造函数
静态构造函数用于初始化类的静态成员。
class Configuration
{public static string DatabaseConnection { get; private set; }public static DateTime InitializeTime { get; private set; }// 静态构造函数static Configuration(){DatabaseConnection = "Server=localhost;Database=MyApp;";InitializeTime = DateTime.Now;}
}
析构函数
class ResourceManager
{private string resourceName;public ResourceManager(string name){resourceName = name;}// 析构函数~ResourceManager(){Console.WriteLine($"资源 '{resourceName}' 正在被清理");// 释放非托管资源}
}
注意:在现代C#中,通常使用 IDisposable 接口而不是析构函数来管理资源。
4.5 📝 动手练习
练习1:银行账户类
class BankAccount
{public string AccountNumber { get; }public string Owner { get; set; }public decimal Balance { get; private set; }// 静态字段private static int accountCount = 0;public BankAccount(string owner, decimal initialBalance = 0){AccountNumber = GenerateAccountNumber();Owner = owner;Balance = initialBalance;accountCount++;}public void Deposit(decimal amount){if (amount <= 0){Console.WriteLine("存款金额必须大于0");return;}Balance += amount;Console.WriteLine($"成功存款 {amount:C},当前余额: {Balance:C}");}public void DisplayInfo(){Console.WriteLine("=== 账户信息 ===");Console.WriteLine($"账号: {AccountNumber}");Console.WriteLine($"户主: {Owner}");Console.WriteLine($"余额: {Balance:C}");}private string GenerateAccountNumber(){return "ACC" + DateTime.Now.ToString("yyyyMMddHHmmss");}
}

银行账户操作流程图
练习2:学生成绩管理系统学生类
class Student
{public string StudentId { get; }public string Name { get; set; }private double[] grades;// 计算属性public double GPA { get {if (grades.Length == 0) return 0;return grades.Average();} }public Student(string studentId, string name){StudentId = studentId;Name = name;grades = new double[0];}public void AddGrade(double grade){Array.Resize(ref grades, grades.Length + 1);grades[grades.Length - 1] = grade;}public void DisplayInfo(){Console.WriteLine($"学号: {StudentId}, 姓名: {Name}, 平均分: {GPA:F1}");}
}

学生成绩管理流程图
练习3:游戏角色战斗系统游戏角色类
class GameCharacter
{public string Name { get; }public int Health { get; private set; }public bool IsAlive => Health > 0;public GameCharacter(string name){Name = name;Health = 100;}public void Attack(GameCharacter target){if (!IsAlive || !target.IsAlive) return;int damage = 20;target.TakeDamage(damage);Console.WriteLine($"{Name} 攻击了 {target.Name}");}public void TakeDamage(int damage){Health -= damage;if (Health < 0) Health = 0;}
}

游戏战斗系统流程图
💡 重点回顾
-
类与对象:类是蓝图,对象是具体实例
-
封装性:使用访问修饰符控制成员可见性
-
字段与属性:字段存储数据,属性提供安全访问
-
方法重载:同名方法,不同参数列表
-
构造函数:初始化对象,支持重载
-
静态成员:属于类本身,所有实例共享

面向对象核心概念关系图
🎯 综合项目挑战:图书馆管理系统
创建一个完整的图书馆管理系统,包含以下功能:
核心类设计
Book类:
-
属性:ISBN、书名、作者、出版年份、是否借出
-
方法:借书、还书、显示信息
Member类:
-
属性:会员ID、姓名、借书列表
-
方法:借书、还书、显示借阅历史
Library类:
-
属性:图书列表、会员列表
-
方法:添加图书、搜索图书、统计信息

图书馆系统架构图
高级功能
-
使用静态成员跟踪总数
-
实现多条件图书搜索
-
添加借书限制(最多5本)
-
实现逾期罚款系统
图书借阅流程

图书借阅流程
通过这个完整的项目,你将全面掌握C#面向对象编程的核心概念和实践技能!
4.6 附录
教程源码已上传网盘,需要请自取
-
【第四章:C# 面向对象编程详解:从类与对象到完整项目实践教程(夸克)】
-
【第四章:C# 面向对象编程详解:从类与对象到完整项目实践教程(迅雷)】
-
【教程源码合集,跟随文章更新而更新】(夸克)
-
【教程源码合集,跟随文章更新而更新】(迅雷)
-
【C#入门课程52课视频教程】(迅雷)
-
【C#入门课程52课视频教程】(夸克)
-
【Visual Studio安装包合集】
-
【SQL Server安装包合集(2008R2—2019)】
