物联网工控一体机操作系统选型:安卓、Ubuntu、Debian 场景化决策指南
摘要
针对物联网工控一体机的操作系统选型需求,结合场景特性给出精准推荐:若侧重触屏交互与快速开发,优先选安卓,其触控友好、开发门槛低且移动网络适配性强;若侧重边缘计算与灵活开发,优选 Ubuntu,凭借完善的开源生态和工具链,可高效搭建数据采集、处理与分析流程;若侧重长期稳定与极简资源占用,推荐 Debian,以极强的系统稳定性和超低资源消耗,适配无人值守、长周期运行的物联网场景。同时对比说明 Windows 因授权成本高、资源占用大、实时性不足,在工控物联网场景中并非优先选择,助力物联网项目根据交互、数据处理、稳定性等核心需求高效选型。
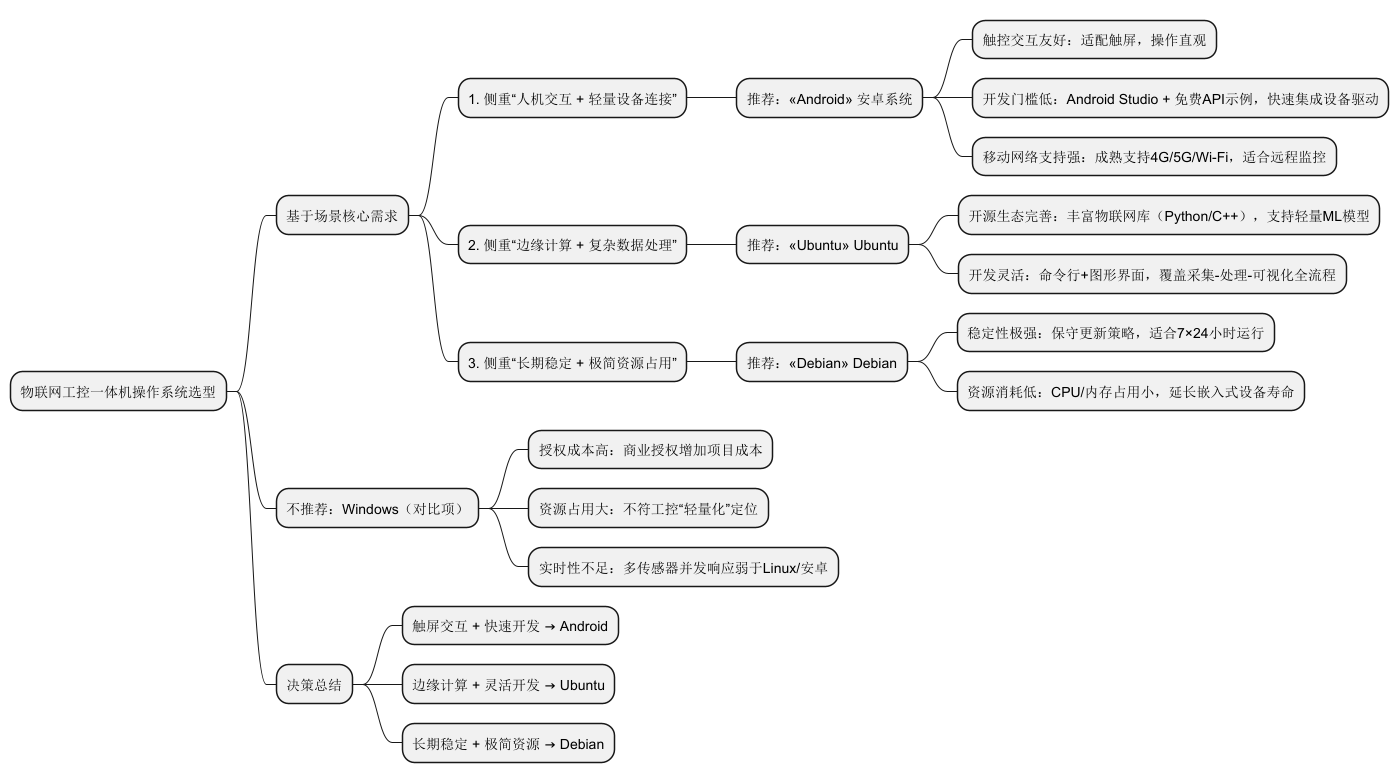
选择物联网系统的操作系统需结合物联网场景需求(如设备交互、数据处理、稳定性、开发门槛等),以下是针对这款工控一体机支持的系统(安卓、Ubuntu、Debian)的分析及推荐:
1. 若物联网场景侧重 “人机交互 + 轻量设备连接”(如工业监控面板、智能设备控制终端),选安卓系统更优
- 原因:
- 触控交互友好:安卓的图形界面和触控逻辑适配工控一体机的触屏设计,操作人员可直观地通过界面监控设备、下发指令。
- 开发门槛低:安卓生态成熟,Android Studio 提供丰富的 API 和开发示例(如该设备支持 “免费 API 接口 + Android Studio 示例”),便于快速集成传感器、执行器等物联网设备的驱动和控制逻辑。
- 移动网络适配强:安卓对 4G/5G 模块、Wi-Fi 的支持成熟,适合需要远程联网的物联网场景(如分布式设备的远程监控)。
2. 若物联网场景侧重 “边缘计算 + 复杂数据处理”(如物联网网关、数据聚合分析节点),选Ubuntu更优
- 原因:
- 开源生态与工具链完善:Ubuntu 属于 Linux 发行版,拥有丰富的开源软件包(如 Python、C++ 的物联网开发库),可快速搭建边缘计算框架(如运行轻量机器学习模型处理传感器数据)。
- 开发灵活性高:支持命令行和图形界面双模式,既适合底层硬件驱动开发,也能通过轻量化桌面进行数据可视化,满足物联网 “数据采集 - 处理 - 展示” 的全流程需求。
3. 若物联网场景侧重 “长期稳定 + 极简资源占用”(如无人值守的工业传感器节点、长周期运行设备),选Debian更优
- 原因:
- 稳定性极强:Debian 以 “保守更新” 著称,系统组件经过长期验证,可避免因系统更新导致的物联网设备故障,适合 7×24 小时不间断运行的场景。
- 资源消耗极低:对硬件资源(CPU、内存)的占用远低于安卓和 Ubuntu,能在工控一体机的嵌入式硬件上长期流畅运行,降低设备功耗和硬件损耗。
与 Windows 的对比(不推荐优先选择)
Windows 虽生态丰富,但在物联网工控场景中存在明显短板:
- 授权成本高:商业授权费用增加物联网项目的整体成本。
- 资源占用大:对硬件性能要求高,不符合工控一体机 “轻量化、嵌入式” 的定位。
- 实时性不足:在设备实时控制、多传感器并发处理等场景中,响应速度不如 Linux 发行版和安卓(尤其是定制化的工业安卓)。
综上,物联网场景的交互性、数据复杂度、稳定性需求是核心决策点:
- 需触屏交互 + 快速开发→选安卓;
- 需边缘计算 + 灵活开发→选 Ubuntu;
- 需长期稳定 + 极简资源→选 Debian。

