高并发场景下的核心技术挑战与应对思路
秒杀系统的设计是一个系统工程,这类瞬时高并发场景下,系统会面临巨大的请求压力。要保证系统不崩溃、数据准确且核心流程顺畅,需要一套组合技术策略,扩容、动静分离、缓存、限流和服务降级这五大技术缺一不可。它们通过分层过滤和削峰填谷的核心思想协同工作,共同构建了一个能够抵御瞬时海量并发的高可用、高性能系统。
下面这个表格概括了秒杀场景的核心挑战及相应的应对技术思路。
🛠️ 核心技术的实现方法
要应对上述挑战,需要以下几项核心技术协同工作。
-
扩容与动静分离
- 扩容:这是应对高流量的基础。通过增加服务器实例(如使用云服务商的弹性伸缩组),实现水平扩展,提升系统整体的吞吐量。
- 动静分离:这是减轻应用服务器压力的关键第一步。
- 概念:将不变的静态资源(如HTML、CSS、JS、图片)与频繁变化的动态请求(如API接口)分开处理。
- 实现:使用Nginx作为反向代理服务器。配置Nginx,让静态资源直接从本地目录或CDN返回,而动态请求则转发到后端的应用服务器集群。同时,将静态资源推送到CDN,让用户从离他最近的节点加载资源,大幅减轻服务器带宽压力。
-
缓存策略
- 架构:采用 “本地缓存 + 分布式缓存” 的混合架构,形成多级缓存防线。
- 本地缓存:在每台应用服务器的JVM内存(如使用Caffeine、Guava Cache)中缓存热点数据。优点是速度极快,无网络开销。缺点是数据不一致,容量有限。
- 分布式缓存:使用Redis集群存储全局共享的热点数据,如商品库存和活动信息。优点是数据一致,容量大。缺点是有网络IO延迟。
- 交互流程:请求到达后,优先读取本地缓存。如果本地缓存未命中或失效,再去查询分布式缓存。在更新缓存时,必须保证同一时刻只有一个线程去更新,防止缓存击穿。
- 库存扣减:利用Redis的原子操作(如
DECR)或Lua脚本在缓存中预扣库存,操作成功后再异步通知数据库完成最终一致性落地。
- 架构:采用 “本地缓存 + 分布式缓存” 的混合架构,形成多级缓存防线。
-
限流与服务降级
- 限流:在流量到达核心服务前,设置一道道“闸口”。
- 位置:通常在API网关层实现。
- 方式:包括全局限流(限制整个秒杀活动的总QPS)、用户/IP限流(防止单一用户过度请求)。可以使用计数器、令牌桶等算法,也可以直接利用TairString的
EXINCRBY命令实现简洁高效的限流器。
- 服务降级:在系统压力极大时,“丢车保帅”确保核心流程(如下单、支付)的可用性。
- 策略:手动降级:通过配置中心的分布式开关,直接关闭非核心服务(如商品评论、推荐列表)。自动降级:基于超时、失败次数或依赖服务故障,自动触发降级。
- 处理手段:降级后,对请求可以返回兜底数据(如默认推荐)、排队页面、错误提示或直接返回NULL。
- 限流:在流量到达核心服务前,设置一道道“闸口”。
🔧 技术如何协同作战
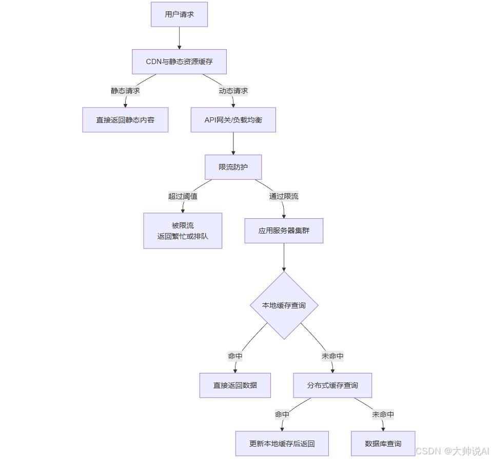
这些技术并非孤立存在,而是在一个请求的生命周期中协同工作,形成一道道防线。秒杀场景下的技术协同作战流程,可以清晰地展示一个请求是如何穿越层层“关卡”的:
从上述流程可以看到,一个请求从用户发出到最终处理,经历了以下协同防护:
- 第一道防线(流量分散):CDN和动静分离率先扛住了绝大部分关于页面静态资源的请求,只有动态API请求才会到达后端网关。
- 第二道防线(流量控制):API网关的限流组件开始工作,果断将超过系统承载能力的流量直接拒绝,防止系统过载。
- 第三道防线(快速响应):通过多级缓存,绝大部分有效的读请求都在应用服务器层面被快速处理并返回,基本没有到数据库的压力。
- 第四道防线(削峰与最终保障):消息队列将成功的秒杀请求异步化,平滑地发送给订单处理服务,实现了“削峰填谷”。在整个过程中,服务降级作为一个全局策略,随时准备牺牲非核心功能来保障核心链路的稳定。
核心技术挑战 | 主要应对思路

| 核心技术挑战 | 主要应对思路 |
|---|---|
| 瞬时高并发 & 流量洪峰 | 通过扩容承载基础流量,利用动静分离和CDN分散压力,再通过限流控制入口流量,最后用服务降级保障核心业务。 |
| 热点数据读写 | 采用多级缓存架构(本地缓存+分布式缓存),将绝大部分读请求挡在数据库之外。 |
| 库存超卖 & 数据一致性 | 在缓存层或数据库层利用原子操作(如Redis的DECR或TairString的EXINCRBY)扣减库存。 |
| 服务雪崩 & 系统崩溃 | 利用限流控制并发量,通过服务降级暂时舍弃非核心功能,并启用异步化(消息队列)削峰填谷。 |
