*@AI 辅助模块化开发流程(通用于任意软件)的摘要与架构关系图
摘要:
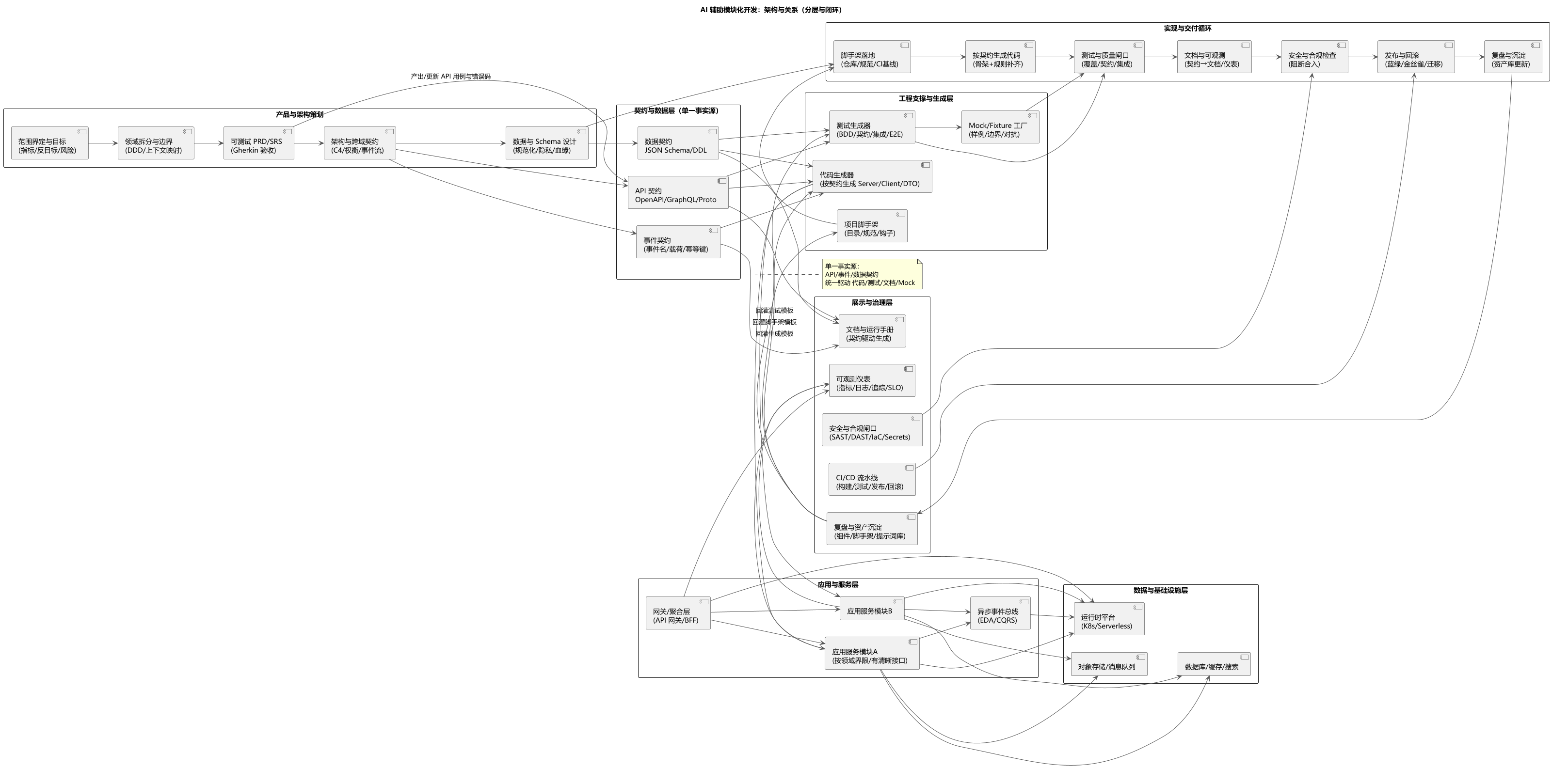
本流程以“模块化优先、契约先行、AI 草拟—人审定标”为核心,按12步短循环推进:范围界定→领域拆分→可测试PRD→架构与跨域契约→数据与Schema→脚手架→按契约生成代码→测试与质量→文档与可观测→安全与合规→发布回滚→复盘沉淀;以OpenAPI/GraphQL/Proto与JSON Schema为单一事实源驱动代码、测试、文档与Mock,配合CI/CD、SLO与安全闸口实现可度量、可回滚、可复用的工程化交付,最终将资产沉淀为脚手架、组件与提示词库,实现跨项目快速复用与治理。

「可复用到任何软件项目」的 AI 辅助模块化开发流程(端到端),以及对应的高质量提示词模板库;你可以把它当作作业标准(SOP)直接落地到团队里。
一、总体方法(原则)
模块化优先:任何需求先拆成模块(Domain/Service/UI/Infra/Shared),定义清晰边界与接口;
合同先行:先产出PRD→API 合同(OpenAPI/GraphQL)→数据契约(Schema/Contracts)→交互稿,再编码;
AI 驱动但人类定标:AI 负责草拟与生成,评审与取舍由人做“产品/架构裁判”;
单一事实源:用同一份规范(OpenAPI/Proto/DB Schema)驱动代码生成、测试、Mock、文档;
小步快跑:每个模块走“需求→设计→生成→测试→验证→集成”短循环;
可观测与质量门:度量覆盖率、变更影响、性能、可用性、安全基线,违反即阻断合入;
治理复用:产物沉淀到复用资产库(模板、脚手架、组件、提示词、埋点规范)。
二、端到端流程(12 步)
机会→范围界定
产出:业务目标、成功指标、非功能需求(性能/安全/合规/成本)与边界。
AI 用途:对标竞品、生成目标与反指标清单、列风险假设。
领域与模块切分
产出:域图、模块清单、耦合矩阵、依赖与事件流。
AI 用途:按 DDD 建议界定 Bounded Context、生成拆分方案与替代方案对比。
需求规格(PRD/SRS)
产出:用例、用户故事、验收标准(Gherkin)、约束与里程碑。
AI 用途:把粗需求转成“可测试的验收标准”,补齐边界情况与极端输入。
体系结构与跨模块契约
产出:C4/PlantUML 图、跨域事件(事件名/载荷/幂等)、API 契约、数据血缘。
AI 用途:从非功能需求反推架构风格(分层/事件驱动/CQRS/Serverless 等)并给出权衡表。
数据与 Schema 设计
产出:逻辑/物理模型、索引策略、PITR/合规策略(PII/隐私)、数据质量规则。
AI 用途:生成规范化 Schema、派生校验(约束/唯一性/枚举)、示例数据与工厂。
脚手架与项目骨架
产出:代码工作区结构(mono/multi repo)、代码规范(Lint/格式化/提交信息)、CI 基线。
AI 用途:生成多语言脚手架、Makefile/Taskfile、预置 CI(构建→测试→安全→镜像→发布)。
模块级实现(代码生成循环)
产出:按 API/Schema 自动生成 Server/Client、DTO、Mapper、存储访问层、Mock。
AI 用途:基于契约双向生成;人类只补业务规则与边界异常处理;AI 生成内联注释与示例。
测试与质量(先验收、后单测、再集成)
产出:BDD/Gherkin→Step 实现、单元/契约/集成/端到端测试、覆盖率报告。
AI 用途:从验收标准反向生成测试样例、数据工厂、Mock/Spy、边界与对抗样例。
文档与可观测性
产出:基于契约的 API 文档、运行手册、变更日志、SLO/SLA、指标/日志/追踪三件套。
AI 用途:把代码注释/提交记录整编成人读文档;为仪表盘生成可视指标定义与告警规则。
安全与合规闸口
产出:依赖与镜像漏洞报告、秘密扫描、权限最小化、审计日志、数据保留策略。
AI 用途:自动审阅 IaC/策略与代码中的高风险模式,给出修复补丁与例外申请模板。
发布与回滚
产出:版本化制品、蓝绿/金丝雀策略、数据库迁移脚本、回滚与数据恢复演练。
AI 用途:生成发布 Runbook、Smoke 测试脚本、回滚清单与核对表。
复盘与复用沉淀
产出:经验卡片、可复用组件/提示词、风险库、性能基线与容量曲线。
AI 用途:把评审纪要→改进条目→更新模板与脚手架的自动 PR。
三、落地工件(最小集)
契约:OpenAPI/GraphQL/Proto + JSON Schema + 事件契约;
视图:C4/PlantUML(Context/Container/Component/Sequence/Dataflow);
质量:Gherkin 验收、覆盖率门槛、性能基线、SAST/DAST 报告;
运维:CI/CD 流水线定义、运行与回滚手册、SLO/报警;
资产:脚手架、组件库、埋点&日志规范、提示词库。
四、提示词模板库(可直接复制)
用法:把【变量】替换为你的内容;可添加 “约束”(必须输出的格式、长度、风格、禁止事项)。
「范围界定/竞品对标」
目标:从粗需求产出目标/反目标/指标。
提示词:
你是资深产品策划。基于以下背景生成《范围界定与目标对齐稿》: 【业务背景与目标】、【用户/场景】、【约束与合规】、【竞品清单】。 输出:1) 成功指标(北极星/输入输出树);2) 反目标;3) 风险假设&验证方法; 4) 里程碑(3阶段);5) 不做清单。要求:每条≤20字,表格+要点。
「领域拆分/模块边界」
你是 DDD 架构师。把需求拆成 Bounded Context 与模块清单: 输入:【业务叙述】。 输出:1) 领域词汇表;2) 模块边界与职责;3) 依赖矩阵(RACI/耦合类型); 4) 跨域事件(事件名/载荷/幂等键);5) 替代拆分方案(利弊表)。
「PRD→可测试验收」
你是产品经理。把以下需求转成“可测试 PRD”: 输入:【需求草案】。 输出:1) 用户故事(User Story);2) 验收标准(Gherkin 场景≥6含边界); 3) 非功能指标(性能/安全/可用性/成本);4) 依赖与风险;5) 范围外清单。
「架构风格选择与权衡」
你是首席架构师。依据【非功能需求清单】给出架构方案: 输出:1) 候选风格(分层/事件驱动/CQRS/微服务/单体等); 2) 权衡表(复杂度/成本/交付速度/可靠性/可观测);3) 推荐方案+迁移路径; 4) C4 分层描述;5) 决策记录(ADR)。
「API 契约生成(OpenAPI/GraphQL)」
你是 API 设计师。根据【用户故事+数据字段】生成 API 契约: 输出:OpenAPI 3.0 YAML,含:路径、请求/响应模型、错误码、分页、幂等、鉴权; 并附:10 条正/反例请求样例与边界条件。要求:字段含类型/必填/枚举/约束。
「数据 Schema 与数据质量规则」
你是数据建模师。依据【实体清单】产出: 1) 逻辑/物理模型(表/主外键/索引/分区);2) 数据质量规则(唯一性/范围/正则); 3) 生成示例数据(≥50 行);4) 数据保留与脱敏策略(PII);5) 变更兼容性策略。
「代码骨架/脚手架」
你是全栈工程师。为【技术栈】生成脚手架: 输出:目录结构、关键文件(入口/配置/DI/路由/ORM)、Makefile/Taskfile、 Lint/Format 钩子、单元与契约测试样例、CI 工作流(YAML)。
「按契约生成服务端/客户端代码」
你是代码生成器。根据以下 OpenAPI/Proto 生成服务端与客户端骨架: 要求:DTO/Mapper/存储层、错误处理与日志、健康检查、配置分环境、Mock 服务器。 输入:【契约文本】;输出:可编译代码块+使用说明。
「从验收标准反推测试套件」
你是测试开发。把以下 Gherkin 场景转为测试代码: 输入:【Gherkin 场景】+【语言/框架】。 输出:单测/契约/集成/端到端用例;覆盖边界与对抗样例;测试数据工厂与清理钩子。
「性能基线与容量规划」
你是性能工程师。为【关键用例】设计压测方案: 输出:目标 SLA/SLO、模型(并发/到达率/尾延迟)、数据集构造、热身/爬坡策略、 报警阈值、扩缩容与成本曲线、瓶颈定位步骤。
「安全基线与审计」
你是安全专家。审阅【仓库/IaC/流水线/依赖清单】: 输出:Top 风险(代码/配置/依赖/Secrets/权限),修复补丁与对策表, 发布前安全核对表,例外申请模板(含到期复查)。
「发布 Runbook 与回滚」
你是运维负责人。为【服务】生成发布 Runbook: 输出:前置检查、金丝雀策略、DB 迁移与回滚、Smoke 脚本、验证清单、 失败处置矩阵、恢复 RTO/RPO、通讯模板(公告/内联播报)。
「观测与报警仪表定义」
你是 SRE。为【服务/用例】定义可观测性: 输出:关键指标(R/L/G 四类+业务 KPI)、日志字段规范、Trace 采样策略、 告警规则与降噪、值班手册(告警→诊断→缓解)。
「复用资产沉淀」
你是平台工程师。将本次产物沉淀为复用资产: 输出:组件/脚手架/提示词模板/最佳实践;版本与变更说明;纳入资产目录与检索标签; 并给出接入指引(5 步骤)和验收清单。
五、质量与防幻觉护栏(加到任意提示词尾部)
严格引用:如需事实/标准,列出处与日期;不确定时显式标“假设”。
可执行性:输出包含命令/脚本/路径/文件名;拒绝空泛描述。
验收导向:所有功能以 Gherkin 表述验收;每条结论给验证方法。
一致性:接口与数据以契约为单一事实源,出现冲突以契约为准。
可追溯:生成“决策记录(ADR)”并标注影响面与回滚策略。
六、即用型最小示例(把任意需求跑完一轮)
输入:一段功能描述 → 用模板 3 产出 PRD/Gherkin → 用模板 5 产出 OpenAPI → 用模板 7/8 生成代码骨架 → 用模板 9 生成测试 → 用模板 12 生成发布 Runbook → 用模板 14 沉淀资产。
成功标准:接口契约可 Mock 运行;测试>80% 覆盖;可观测指标上线;发布可回滚。
