(125页PPT)IBM流程架构方法论及案例(附下载方式)
篇幅所限,本文只提供部分资料内容,完整资料请看下面链接
https://download.csdn.net/download/2501_92796370/92212835
资料解读:《(125页PPT)IBM流程架构方法论及案例P125》
详细资料请看本解读文章的最后内容。
在现代企业管理中,流程架构与主数据管理是支撑企业高效运作与数字化转型的两大核心支柱。IBM提出的流程架构方法论,不仅系统性地构建了从战略到执行的流程体系,还通过主数据治理与典型案例,展示了如何实现业务与技术的深度融合。本文将从流程框架、主数据管理及案例实践三个维度,深入解读这一方法论的精髓。
一、流程框架:构建企业业务的“骨架”
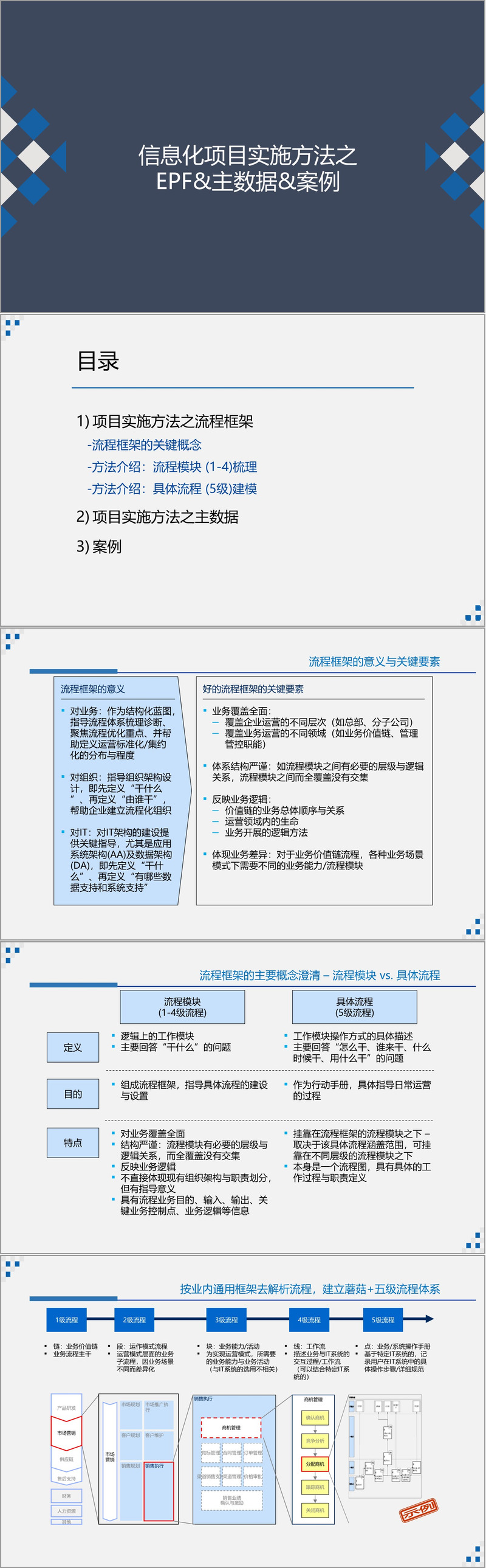
IBM流程架构方法论强调以“流程模块”与“具体流程”为基本单元,构建从L1到L5的五级流程体系。L1至L4为流程模块层级,涵盖从业务价值链到具体活动;L5则为具体流程图,用于指导实际操作。
1. 流程分级与建模方法
- L1-L4流程模块聚焦于业务能力的结构化表达,例如在人力资源模块中,“员工绩效管理”被分解为绩效计划、评估、面谈、结果应用等四级模块,并配以KPI指标如“绩效面谈覆盖率”。
- L5级流程通过流程图建模,采用标准化符号与泳道图,明确每个步骤的责任人、输入输出、系统工具及判断逻辑。例如报销流程中,从员工填写申请到领导审批、财务支付,全程标注系统与手动操作节点,确保流程可执行、可追溯。
2. 业务场景驱动的流程设计
该方法强调从业务场景出发,通过分析客户细分、销售路径、产品类型等维度,构建差异化的流程框架。例如,针对“大客户项目式销售”与“普通客户协议式销售”,流程在订单获取、渠道管理、定价策略等环节存在显著差异,需通过流程拉通与断点分析,优化端到端业务视图。
3. 流程与IT的深度融合
流程框架不仅是业务管理的工具,更是IT系统规划的基础。通过信息化依赖分析与系统支撑优先级评估,企业可明确哪些流程需优先数字化,哪些系统需集成打通,从而避免信息孤岛与重复建设。
二、主数据管理:打造企业数据的“血脉”
主数据作为企业核心资产,其质量与一致性直接影响业务流程效率与决策准确性。IBM提出主数据管理应围绕“标准、流程、治理、系统”四大支柱展开。
1. 主数据的定义与分类
主数据包括客户、供应商、物料、组织等基础数据,具有变更频率低、共享性高、价值密度大等特点。其管理需明确属性、分类与架构,例如客户数据需按渠道类型、区域等维度分类,以满足多维度分析需求。
2. 数据质量与治理机制
主数据质量评价标准包括唯一性、完整性、准确性、时效性。企业需建立数据管控体系,明确数据所有者,制定清洗、整合与迁移方案,并通过生命周期管理确保数据持续可用。
3. 主数据管理系统规划
主数据管理不仅是技术项目,更涉及组织与流程变革。企业需明确实施路径,优先推进关键主数据(如客户、产品)的标准化,并规划与ERP、CRM等系统的集成接口。
三、案例实践:管理流程优化与RACI责任矩阵
文件后半部分通过19个核心管理流程的详细展开,展示了如何将方法论落地。这些流程涵盖战略规划、预算管理、人力资源、投资融资、资产管理、安全环保等关键领域。
1. 战略闭环管理
从战略研究、规划制定、落地推进到考核反馈,形成完整的战略闭环。例如,年度经营计划需基于战略规划分解,并通过业绩合同与KPI考核确保执行。
2. RACI模型明确权责
每个流程均通过RACI矩阵明确角色与责任:
- R(负责):执行具体任务;
- A(批准):对任务负全责;
- C(咨询):提供专业意见;
- I(告知):接收结果通知。
例如在投资决策流程中,投资发展部负责编制商业计划书,董事会行使决策权,财务与法务部门提供审核意见。
3. 流程可视化与节点控制
关键流程如员工招聘、绩效考核、融资管理、建设项目管理等,均通过流程图形式展示,明确每个环节的输入输出、审批节点与时间要求。例如,固定资产购置需根据金额大小分层审批,50万以下由部门审批,50万至100万报总经理办公会,100万以上报董事长办公会。
结语
IBM流程架构方法论的核心价值在于其系统性与可操作性。它不仅是理论框架,更是一套可落地、可衡量的管理工具。通过流程与数据的双轮驱动,企业能够提升运营效率、强化风险控制、支持战略落地,最终实现业务与技术的协同进化。
接下来请您阅读下面的详细资料吧。





