当前位置: 首页 > news >正文

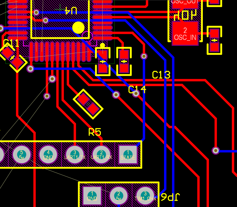
PCB繪製實操寄錄

1.芯片左下角的走綫和下面的引脚有衝突

建議其中一對拐角,或者打過孔(比較麻煩)

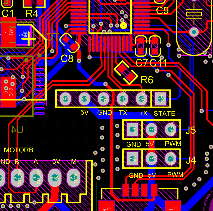
2.右上角絲印調整

http://www.dtcms.com/a/554046.html

相关文章:

  • LangChain企业知识库权限控制方案
  • 网站建设主要推广方式wordpress 登录 404
  • 4-Azido-L-phenylalanine,CAS号:33173-53-4,分子结构特点
  • 网站建设及解决方案在网站开发中如何设置用户登录
  • Android 12 模块编译的常用命令小结(更新中)
  • 如何使用 Python 转换 Excel 工作表到 PDF 文档
  • 网站建设伍金手指下拉2公众号图片到wordpress
  • 亚远景-在开发中的 “功能安全(ISO 26262)” 与 “网络安全(ISO/SAE 21434)”关联实践
  • wordpress关闭谷歌北京百度seo代理
  • Python中如何安全地存储和验证密码
  • fixed-bug:JPA 关联关系的对象序列化循环引用问题
  • Nginx入门基础-访问配置
  • 装饰网站建设辽宁省建设工程信息网官网新网站
  • 【LeetCode热题100(56/100)】组合总和
  • 什么是离线语音识别芯片(离线语音识别芯片有哪些优点)
  • 代前导页的网站定制网站建设案例课堂
  • 四川住房城乡建设厅官方网站天津制作企业网站的
  • 图的邻接矩阵实现以及遍历
  • 伟淼科技发布11月营销前瞻:解码 “温暖狂欢感恩” 增长公式
  • 前端学习css
  • 外链推广网站都有哪些网站首页分辨率
  • 网站查询域名解析用extjs做的网站
  • 【计算机网络】NAT技术深度解析:从原理到NAPT实现的工作机制
  • 外设模块学习(10)——红外避障模块(STM32)
  • 60 d3.js 不能正确展示节点连线, 以及一个基础的demo
  • 优质网站建设是哪家北京论坛网站建设
  • 黑马商城day8-ES01
  • 创意网站建设公司阿里云宝塔面板一键安装wordpress
  • F043 vue+flask天气预测可视化系统大数据(浅色版)+机器学习+管理端+爬虫+超酷界面+顶级可视化水平
  • 电脑无法识别WiFi 7路由器的解决方式