官宣!多功能DC-DC数字电源控制器重磅首发
工业和汽车等应用正在加速向48 V供电系统过渡,这一趋势的背后是48 V架构在效率、功率密度和系统性能上的显著优势。相较于传统的12 V供电系统,48 V架构能够在相同功率下大幅降低电流,从而减少布线中的能量损耗,并允许使用更细、更轻的导线,降低系统成本和重量。除此之外,48 V架构能够为高功率需求的设备提供更强的电力支持,满足现代工业设备对高性能和复杂功能的需求。
近日,慧能泰推出了首款多功能DC-DC数字电源控制器——HP1000。它专为高密度、高效DC-DC电源转换而设计,配备符合PMBus™ 1.2版标准的接口。该器件提供先进的电源控制解决方案,主要面向典型为48 V输入的隔离式和非隔离式DC-DC次级侧应用,涵盖闭环隔离拓扑(如全桥变换器、半桥变换器、有源钳位正激变换器、推挽变换器等)、开环隔离拓扑(如开环LLC变换器,中间母线电源IBC)、多相交错降压变换器、混合开关电容变换器(Hybrid Switched-capacitor Converters)等场景。
在AI服务器与机器人技术爆发式发展的驱动下,48 V电源架构正成为高功率密度场景的必然选择。通过四倍电压提升,电流锐减至原有水平的四分之一,传输损耗大幅减低,从根本上突破传输损耗与散热瓶颈,实现能效的跨越式升级。借助HP1000数字电源控制器,新型拓扑技术(如混合开关电容架构)深度融合电容储能与高频开关特性,在超高降压比场景下达成效率与功率密度的双重突破。而采用HP1000控制基于氮化镓(GaN)的多相交错变换器为实现更小体积、更高效率提供了可能。
HP1000具备广泛编程能力,包括集成高性能数字补偿器,支持快速输入电压前馈,支持多种PWM输出类型及时序配置,恒流模式,以及软启动/停止序列与同步功能。此外,其还提供灵活的保护特性,包括过压保护(OVP)、短路保护(SCP)、反向电流保护(RCP)和过温保护(OTP),致力于打造可靠的电源管理方案。
HP1000采用直观的用户可编程界面,无需工程师具备软件知识,硬件工程师就能直接监控电源的各个状态,同时可以灵活修改各项电源配置(包括环路),以快速定位问题与进行性能优化。采用图形化的界面配置,可以大大提升产品推出速度。
HP1000可广泛应用于隔离或非隔离DCDC砖模块电源,中间母线电源转换器,通讯电源,工业智能电源系统等场景。HP1000提供4mm x 4mm QFN-24L封装。

图1:HP1000 QFN-24L封装及引脚定义图
HP1000芯片特性
多功能电压模式数字控制器
−40°C到+125°C运行温度范围
符合PMBus Revision 1.2通讯接口,支持PEC和自定义扩展指令
最大6路可编程PWM输出,312.5 ps等效分辨率
– 可编程开关频率范围50 kHz到1 MHz
– 针对开环LLC应用支持可编程多段占空比和开关频率的软启动
– 频率同步
– PWM1/2支持HiZ模式
高速电压采样ADC
– 独立的50 MHz 跟踪型ADC分别用于输入电压和输出电压采样
– 采样范围0到1.6 V
– 支持副边整流后电压作为输入电压采样
高速电流采样ADC
– 独立的25 MHz Σ-Δ ADC分别用于原边电流和输出电流采样
– 支持原边逐周期峰值电流快速保护
– 支持副边逐周期峰值电流快速保护
– 支持副边同步整流管等效二极管模式
高性能环路控制
– 高性能数字环路补偿器
– 支持双采样双更新
– 高速输入电压前馈控制
– 预偏置启动
– 副边同步整流管DCM模式控制
其他功能
– 独立的25 MHz Σ-Δ ADC用于通用模拟信号采样,如温度、PMBus地址检测等
– 数字被动均流
– IMON输出电流指示
– 外部NTC电阻温度检测
– ROV冗余输出电压过压保护
– 丰富、灵活、可独立编程的故障检测和保护机制
– 支持4个可编程通用IO
– 可兼容DOSA模拟Trim功能
通过直观的图形用户界面(GUI)进行编程

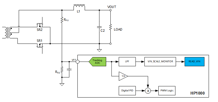
图2:HP1000典型应用框图
功能亮点1:可灵活配置的高性能Type-III数字补偿器
HP1000集成了可灵活配置零极点的高性能Type-III数字补偿器,对差分输出电压VS±信号通过高速跟踪型ADC的进行采样、滤波后进入环路运算,可有效降低系统扰动对高速环路控制的影响。同时,HP1000支持双采样双更新模式,有效降低控制延迟、提高系统带宽和相位裕度。
图3是输入电压48 V,输出电压12 V,负载20 A时,使能双采样双更新模式,穿越频率16.3 kHz, 相位裕度67.8°,增益裕度10.6 dB。

图3:闭环传递函数bode图,双采样双更新使能
图4是相同条件下关闭双采样双更新模式,穿越频率10.7 kHz, 相位裕度59.5°,增益裕度10.75 dB。

图4:闭环传递函数bode图,双采样双更新关闭
功能亮点2:高速输入电压前馈
HP1000通过高速跟踪型ADC,支持对输入电压进行直接采样(GPA模式)或副边整流电压采样(VRS模式)。在变压器隔离的硬开关桥式拓扑应用中,通过VRS模式副边整流电压的平台电压进行采样,可实时参与输入电压前馈计算,从而使输出的PWM脉宽实时跟随输入电压变化。

图5:通过VFF的VRS采样模式对输入电压进行实施检测与输入电压前馈计算

图6:输出电流20 A, 输入电压从36 V 到75 V跳变 (< 10 μs),斜率6 V/μs
C1: VIN; C2: PWM2; C3: Primary Current; C4: VOUT (AC)
功能亮点3:数字电源监控功能
HP1000具备完善的数字电源监控功能(PSU Monitor),主机可通过PMBus接口实时精准的获取电源的输入电压、输出电压、输出电流、输出功率、模块温度和故障保护状态等重要信息,这使得系统管理者可以实时了解电源状态和安全运行。

图7:HP1000系统实时监控界面
图8和图9为输出电流和输出电压监控测试数据:

图8:输出电流监测

图9:输出电压监测
慧能泰同步推出了HP1000 240 W的全桥变换器评估板。该评估板基本参数如下:
输入电压:36到75 VDC
输出电压:12 VDC
输出功率:240 W
开关频率:200 kHz

图10:采用HP1000的240 W全桥变换器评估板
以下是评估板部分性能测试结果:

图11:负调整率

图12:输入电压调整率

图13:负载跳变,输入电压48 V, 输出电流0到10 A,负载斜率2.5 A/μs
C1: VOUT (AC); C4: IOUT

图14:负载跳变,输入电压48 V, 输出电流10 A到20 A,负载斜率2.5 A/μs
C1: VOUT (AC); C4: IOUT

图15:负载跳变,输入电压48 V, 输出电流0到20 A,负载斜率2.5 A/μs
C1: VOUT (AC); C4: IOUT

图16,输出电压过电压保护与重启
C1: VOUT; C4: IOUT

图17,输出电流恒定电流以及过流欠压保护与重启
C1: VOUT; C4: IOUT

图18,输出短路保护与重启:输入电压48 V,输出端口短路
C1: VOUT; C4: IOUT
从“够用”到“卓越”,HP1000让电源设计更简单、更高效、更智能!
